Ziet u een fout in deze regeling? Meld het ons op regelgeving@overheid.nl!
Limburg

Omgevingsverordening Limburg 2014

Wetstechnische informatie

Gegevens van de regeling
OrganisatieLimburg
OrganisatietypeProvincie
Officiële naam regelingOmgevingsverordening Limburg 2014
CiteertitelOmgevingsverordening Limburg 2014
Vastgesteld doorprovinciale staten
Onderwerpruimtelijke ordening, verkeer en vervoer
Eigen onderwerpPB no. 126-2017

Opmerkingen met betrekking tot de regeling

Geen

Wettelijke grondslag(en) of bevoegdheid waarop de regeling is gebaseerd

  1. wet Wet natuurbescherming
  2. artikel 4.1 van de Wet ruimtelijke ordening
  3. artikel 1.2 van de Wet milieubeheer
Overzicht van in de tekst verwerkte wijzigingen

Datum inwerkingtreding

Terugwerkende kracht tot en met

Datum uitwerkingtreding

Betreft

Datum ondertekening

Bron bekendmaking

Kenmerk voorstel

06-01-201807-03-2018Wijziging Hoofdstukken 2, 10 en Bijlagen

15-12-2017

prb-2018-106

PB no. 126-2017
30-12-201706-01-2018Wijziging Kaart 1, 2, 4, 5, 7, 8, 10, 12, toelichting

15-12-2017

prb-2017-6173

PB no. 124-2017
22-12-201730-12-2017

15-12-2017

prb-2017-6102

PB no. 125-2017
21-12-201722-12-2017Wijziging art. 3.1.1, toelichting

15-12-2017

prb-2017-5989

PB no. 123-2017
13-12-201721-12-2017Wijziging bijlage kaart 4 en 6

19-09-2017

prb-2017-5747

PB no. 122-2017
26-04-201713-12-2017Wijziging hoofdstuk 3

31-03-2017

prb-2017-1845

PB no. 31-2017
01-01-201726-04-2017Nieuwe regeling

16-12-2016

prb-2017-1365

Tekst van de regeling

Intitulé

Omgevingsverordening Limburg 2014

Inhoudsopgave

 

Hoofdstuk 1 Algemene bepalingen

 

1.1.1

Algemene begripsbepaling

 

1.1.2

Functioneel daderschap

 

1.1.3

Bekendmaking besluiten van algemene strekking

 

 

 

Hoofdstuk 2 Ruimte

§ 2.1 Algemeen

 

2.1.1

Begrippen

 

2.1.2

Ontheffingen en wijziging begrenzing

§ 2.2 Duurzame verstedelijking

 

2.2.1

Begrippen

 

2.2.2

Ladder voor duurzame verstedelijking

 

2.2.3

Herbenutting leegstaande monumentale en beeldbepalende gebouwen

§ 2.3 Reserveringszones langs spoorwegen en provinciale wegen

 

2.3.1

Begrippen

 

2.3.2

Aanduiding reserveringszone langs spoorwegen en provinciale wegen

 

2.3.3

Aanwijzing belemmerende activiteiten

§ 2.4 Bestuursafspraken regionale uitwerking POL2014

 

2.4.1

Begrippen

 

2.4.2

Wonen

 

2.4.3

Detailhandel

 

2.4.4

Kantoren

 

2.4.5

Bedrijventerreinen

 

2.4.6

Vrijetijdseconomie

§ 2.5 Bewoning van recreatieverblijven

 

2.5.1

Verbod wijzigen bestemming

 

2.5.2

Verbod wonen in recreatieverblijven

§ 2.6 Goudgroene natuurzone

 

2.6.1

Begrippen

 

2.6.2

Bescherming Goudgroene natuurzone

 

2.6.3

Ontwikkelingen van groot openbaar belang

 

2.6.4

Saldobenadering bij samenhangende ontwikkelingen

 

2.6.5

Kleinschalige ingrepen

 

2.6.6

Wijzigen van de begrenzing 2.6.7

§ 2.7 Bronsgroene landschapszone

 

2.7.1

Begrippen

 

2.7.2

Bronsgroene landschapszone

§ 2.8 Beschermingsgebied Nationaal Landschap Zuid-Limburg

 

2.8.1

Begrippen

 

2.8.2

Beschermingsgebied Nationaal Landschap Zuid-Limburg

§ 2.9 Zone Natuurbeek

 

2.9.1

Begrippen

 

2.9.2

Zone natuurbeek

§ 2.10 Uitsluitingsgebied windturbines

 

2.10.1

Begrippen

 

2.10.2

Verbod plaatsing windturbines

§ 2.11 Intensieve veehouderij

 

2.11.1

Begrippen

 

2.11.2

Nieuwvestiging en uitbreiding van intensieve veehouderij

§ 2.12 Glastuinbouw

 

2.12.1

Begrippen

 

2.12.2

Nieuwvestiging en uitbreiding van glastuinbouwbedrijven

§ 2.13 Zilvergroene natuurzone

Hoofdstuk 3 Natuur

§ 3.1 Veehouderijen en Natura 2000

§ 3.2 Vrijstelling voor weiden en gebruiken meststoffen

§ 3.3 Houtopstanden

§ 3.4 Faunabeheereenheden

§ 3.5 Wildbeheereenheden

§ 3.6 Faunabeheerplan

§ 3.7 Faunaschade

§ 3.8 Vrijstellingen beschermde diersoorten

 

 

 

Hoofdstuk 4 Milieubeschermingsgebieden

§ 4.1 Algemeen

 

4.1.1

Aanwijzing milieubeschermingsgebieden

 

4.1.2

Algemene regels

 

4.1.3

Aanduiding waterwingebieden, grondwaterbeschermingsgebieden, stiltegebieden

 

4.1.4

Categorieën van inrichtingen

 

4.1.5

Begrippen

§ 4.2 Waterwingebieden

 

4.2.1

Bouwstoffen, grond en baggerspecie

 

4.2.2

Verboden inrichtingen

 

4.2.3

Verboden handelingen

 

4.2.4

Uitzonderingen

 

4.2.5

Ontheffing

§ 4.3 Grondwaterbeschermingsgebieden

 

4.3.1

Overeenkomstige toepassing verbodsbepalingen

 

4.3.2

Verboden inrichtingen

 

4.3.3

Instructiebepaling omgevingsvergunningen

 

4.3.4

Regels voor overige inrichtingen

 

4.3.5

Ontheffing

§ 4.4 Boringvrije zones

 

4.4.1

Roerdalslenk

 

4.4.2

Venloschol

 

4.4.3

Uitzonderingen

 

4.4.4

Ontheffing

§ 4.5 Beschermingsgebied Nationaal Landschap Zuid-Limburg

 

4.5.1

Verboden handelingen

 

4.5.2

Uitzonderingen

 

4.5.3

Ontheffing

§ 4.6 Stiltegebieden

 

4.6.1

Motorvoertuigen en bromfietsen

 

4.6.2

Lawaaiige apparaten

 

4.6.3

Uitzonderingen en ontheffingen

 

 

 

Hoofdstuk 5 Water

§ 5.1 Algemeen

 

5.1.1

Begrippen en reikwijdte

§ 5.2 Regionale waterkeringen

 

5.2.1

Veiligheidsnorm regionale waterkeringen

§ 5.3 Normering regionale wateroverlast

 

5.3.1

Normen wateroverlast

§ 5.4 Verslag toetsing watersysteem

 

5.4.1

Verslag toetsing watersysteem

§ 5.5 Regionaal waterplan

 

5.5.1

Inhoud regionaal waterplan

 

5.5.2

Procedurele bepalingen regionaal waterplan

 

5.5.3

Uitwerking regionaal waterplan

§ 5.6 Beheerplan

 

5.6.1

Inhoud beheerplan

 

5.6.2

Procedurele bepalingen beheerplan

 

5.6.3

Uitwerking beheerplan

 

5.6.4

Voortgangsrapportage uitvoering beheerplan

§ 5.7 Waterstaatswerken

 

5.7.1

Legger waterstaatswerken

 

5.7.2

Projectprocedure voor waterstaatswerken

§ 5.8 Grondwateronttrekking

 

5.8.1

Grondwaterregister

 

5.8.2

Instructiebepalingen grondwater

 

5.8.3

Uitzondering vergunningplicht

 

 

 

Hoofdstuk 6 Ontgrondingen

 

6.1.1

Vrijstellingen

 

6.1.2

ontgrondingsvergunningen

 

 

 

Hoofdstuk 7 Andere onderwerpen

§ 7.1 Provinciale wegen

 

7.1.1

Wegen

§ 7.2 Rioolplichtontheffing

 

7.2.1

Rioolplichtontheffing

§ 7.3 Gesloten stortplaatsen

 

7.3.1

Gesloten stortplaatsen

§ 7.4 Bedrijventerreinen met provinciale geluidscontour

 

7.4.1

Bedrijventerreinen met provinciale geluidscontour

 

 

 

Hoofdstuk 8 Ontheffingen en meldingen

 

8.1.1

Ontheffingen

 

8.1.2

Besluit op aanvraag om ontheffing; wijziging en intrekking

 

8.1.3

Ontheffinghouder

 

8.1.4

Meldingen

 

8.1.5

Ontheffingen hoofdstuk 2

 

Hoofdstuk 9 Nadeelcompensatie

 

9.1.1

Toepasselijkheid

 

 

 

Hoofdstuk 10 Overgangs- en slotbepalingen

 

10.1.1

Strafbepaling en opsporing

 

10.1.2

Intrekken verordeningen

 

10.1.3

Overgangsbepalingen

 

10.1.4

Bekendmaking, inwerkingtreding en citeertitel

 

 

 

Bijlagen

 

Hoofdstuk 1 Algemene bepalingen

Artikel 1.1.1 Algemene begripsbepaling

Artikel 1.1.2 Functioneel daderschap

Onder het verrichten van een handeling wordt in deze verordening mede verstaan het opdracht geven tot en het feitelijk leiding geven aan de handeling.

Artikel 1.1.3 Bekendmaking besluiten van algemene strekking

Besluiten van algemene strekking, genomen krachtens deze verordening, worden bekendgemaakt in het Provinciaal Blad.

Hoofdstuk 2 Ruimte

Paragraaf 2.1 Algemeen

Artikel 2.1.1 Begrippen

In dit hoofdstuk wordt verstaan onder:

Ruimtelijk plan:

Artikel 2.1.2 Ontheffing en wijziging begrenzing

  • 1.

    Gedeputeerde staten kunnen op aanvraag van burgemeester en wethouders ontheffing verlenen van het bepaalde in hoofdstuk 2 indien de verwezenlijking van het gemeentelijk ruimtelijk beleid wegens bijzondere omstandigheden onevenredig wordt belemmerd in verhouding tot de met die bepalingen te dienen provinciale belangen.

  • 2.

    Aan de ontheffing bedoeld in het eerste lid, kunnen voorschriften worden verbonden indien de betrokken provinciale belangen dat met het oog op een goede ruimtelijke ordening noodzakelijk maken.

  • 3.

    Onverlet het bepaalde in artikel 2.6.6 kunnen Gedeputeerde Staten kennelijke onjuistheden in de begrenzing van gebieden en zones genoemd in dit hoofdstuk herstellen.

Paragraaf 2.2 Duurzame verstedelijking

Artikel 2.2.1 Begrippen

In deze paragraaf wordt verstaan onder:

  • stedelijke ontwikkeling: ruimtelijke ontwikkeling van een bedrijventerrein of van kantoren, detailhandel, woningbouwlocaties of andere stedelijke voorzieningen;

  • monumentale gebouwen: krachtens de Monumentenwet 1988 aangewezen beschermde monumenten (rijksmonumenten), alsmede de in een gemeentelijke monumenten- of erfgoedverordening opgenomen gebouwen van plaatselijk of regionaal belang;

  • beeldbepalende gebouwen: gebouwen met historische karakteristieken en/of deel uitmakend van een beschermd stads- of dorpsgezicht als bedoeld in de Monumentenwet 1988

Artikel 2.2.2 Ladder voor duurzame verstedelijking

  • 1.

    Een ruimtelijk plan dat een nieuwe stedelijke ontwikkeling mogelijk maakt, houdt rekening met het bepaalde in artikel 3.1.6, tweede lid, van het Besluit ruimtelijke ordening.

  • 2.

    Bij een ruimtelijk plan dat een nieuwe stedelijke ontwikkeling mogelijk maakt, worden tevens de mogelijkheden van herbenutting van leegstaande monumentale en beeldbepalende gebouwen, zoals bedoeld in artikel 2.2.3, onderzocht.

  • 3.

    De toelichting bij het ruimtelijk plan bevat een verantwoording over de wijze waarop invulling is gegeven aan het bepaalde in het eerste en tweede lid.

Artikel 2.2.3 Herbenutting leegstaande monumentale en beeldbepalende gebouwen

  • 1.

    Een ruimtelijk plan dat voorziet in het toestaan van nieuwe functies(s) betrekt daarbij tevens de mogelijkheid om deze functies(s) in leegstaande monumentale gebouwen onder te brengen.

  • 2.

    Wanneer herbenutting van leegstaande monumentale gebouwen zoals bedoeld in het eerste lid niet mogelijk blijkt, wordt bij de beoordeling van het toestaan van nieuwe functie(s) ook de mogelijkheid van herbenutting van leegstaande beeldbepalende gebouwen betrokken.

  • 3.

    De toelichting bij het ruimtelijk plan bevat een verantwoording over de wijze waarop invulling is gegeven aan het bepaalde in het eerste en tweede lid.

Paragraaf 2.3 Reserveringszones langs spoorwegen en provinciale wegen

Artikel 2.3.1 Begrippen

In deze paragraaf wordt verstaan onder:

  • a.

    Buitenste kantstreep: markering van de begrenzing van de buitenzijde van de buitenste rijstrook;

  • b.

    Hart van het bestaande spoor: het midden van de huidige rails;

  • c.

    Provinciale weg: de bovenregionaal verbindende wegen zoals nader aangeduid op de bij dit artikel behorende bijlage;

  • d.

    Spoorweg: spoorlijn zoals nader aangeduid op de bij dit artikel behorende bijlage;

  • e.

    Reserveringszone: zone langs een provinciale weg of spoorweg die vrij moet blijven met het oog op een toekomstige verbreding, spoorverdubbeling, het toevoegen van een parallelvoorziening, elektrificatie, of het anderszins uitbreiden of verbeteren van deze provinciale weg of spoorweg.

Artikel 2.3.2 Aanduiding reserveringszone langs spoorwegen en provinciale wegen

  • 1.

    Een ruimtelijk plan geeft de aanduiding ‘reserveringszone’ grenzend aan de buitenste kantstreep van de bestaande weg of gerekend vanuit het hart van het bestaande spoor van respectievelijk een provinciale weg of een spoorweg.

  • 2.

    De breedte van een reserveringszone als bedoeld in het eerste lid, wordt gemeten vanaf de buitenste kantstreep of vanuit het hart van het bestaande spoor en bedraagt 15 meter aan weerszijden.

Artikel 2.3.3 Aanwijzing belemmerende activiteiten

Paragraaf 2.4 Bestuursafspraken regionale uitwerking POL2014

Artikel 2.4.1 Begrippen

In deze paragraaf wordt verstaan onder:

  • bestaande voorraad: het geheel van fysiek aanwezige bebouwing en voorzieningen voor vrijetijdseconomie;

  • bestaande planvoorraad: mogelijkheden voor bebouwing en voorzieningen voor vrijetijdseconomie die zijn opgenomen in vastgestelde ruimtelijke plannen en die nog niet zijn gerealiseerd;

  • POL2014: Provinciaal Omgevingsplan Limburg 2014, vastgesteld door Provinciale Staten van Limburg op 12 december 2014;

  • regio Noord-Limburg: gebied bestaande uit de gemeenten Beesel, Bergen, Gennep, Horst aan de Maas, Mook en Middelaar, Peel en Maas, Venlo en Venray;

  • regio Midden-Limburg: gebied bestaande uit de gemeenten Echt-Susteren, Leudal, Maasgouw, Nederweert, Roerdalen, Roermond en Weert;

  • regio Zuid-Limburg: gebied bestaande uit de gemeenten Beek, Brunssum, Eijsden-Margraten, Gulpen-Wittem, Heerlen, Kerkrade, Landgraaf, Maastricht, Meerssen , Nuth, Onderbanken, Schinnen, Sittard-Geleen, Simpelveld, Stein, Vaals, Valkenburg aan de Geul en Voerendaal;

  • bestuursafspraken regionale uitwerking POL2014: gezamenlijke afspraken van de colleges van burgemeester en wethouders van de gemeenten in een regio en gedeputeerde staten van Limburg over de wijze waarop zij in zijn algemeenheid zullen handelen in het kader van de toepassing en verdere uitwerking van het POL2014 en specifiek voor de thema’s wonen, detailhandel, kantoren, bedrijventerreinen, energie, landschap, land- en tuinbouw en vrijetijdseconomie, zoals opgenomen in de bij deze paragraaf behorende bijlage 1 voor de regio Noord-Limburg (Bestuursafspraken POL-uitwerkingen Noord-Limburg), bijlage 2 voor de regio Midden-Limburg (Bestuursafspraken Midden-Limburg POL2014) en bijlage 3 voor de regio Zuid-Limburg (Bestuursovereenkomst Regionale afspraken Zuid-Limburg);

  • (sub-)regionaal, bovenregionaal afstemmen: handelen volgens de werk- en overlegstructuren zoals beschreven in de bestuursafspraken regionale uitwerking POL2014;

Artikel 2.4.2 Wonen

  • 1.

    Een ruimtelijk plan voor een gebied gelegen in de regio Noord-Limburg voorziet niet in de toevoeging van woningen aan de bestaande voorraad woningen alsmede aan de bestaande planvoorraad woningen anders dan op de wijze zoals beschreven in de door de gemeenteraden vastgestelde Regionale Structuurvisie Wonen Noord-Limburg.

  • 2.

    Een ruimtelijk plan voor een gebied gelegen in de regio Midden-Limburg voorziet niet in de toevoeging van woningen aan de bestaande voorraad woningen alsmede aan de bestaande planvoorraad woningen anders dan op de wijze zoals beschreven in de door de gemeenteraden vastgestelde Structuurvisie Wonen, Zorg en Woonomgeving Midden-Limburg.

  • 3.

    Een ruimtelijk plan voor een gebied gelegen in de regio Zuid-Limburg voorziet niet in de toevoeging van woningen aan de bestaande voorraad woningen alsmede aan de bestaande planvoorraad woningen.

  • 4.

    Het derde lid is niet van toepassing indien:

    • a)

      er sprake is van een door de gemeenteraad vastgestelde Structuurvisie Wonen Zuid-Limburg; en

    • b)

      het ruimtelijk plan voldoet aan het bepaalde in de vastgestelde Structuurvisie Wonen Zuid-Limburg.

  • 5.

    De toelichting bij het ruimtelijke plan voor een gebied gelegen in de regio Noord-Limburg respectievelijk de regio Midden-Limburg respectievelijk de regio Zuid-Limburg, dat betrekking heeft op het toevoegen van woningen aan de bestaande voorraad woningen alsmede aan de bestaande planvoorraad woningen, bevat een verantwoording van de wijze waarop invulling is gegeven aan het bepaalde in het eerste lid respectievelijk het tweede lid respectievelijk het vierde lid.

  • 6.

    De toelichting bij het ruimtelijk plan bevat tevens een verantwoording van de bijdrage die met de vaststelling van dat ruimtelijk plan wordt geleverd aan de regionale opgave gericht op het terugdringen van de planvoorraad van nog onbenutte bouwmogelijkheden voor woningen.

Artikel 2.4.3 Detailhandel

  • 1.

    Een ruimtelijk plan voor een gebied gelegen in de regio Noord-Limburg voorziet niet in de toevoeging van vestigingsmogelijkheden voor detailhandel aan de bestaande voorraad detailhandel alsmede aan de bestaande planvoorraad detailhandel anders dan in overeenstemming met de thematische principes zoals beschreven in paragraaf 6.3 van het POL2014 en de bestuursafspraken regionale uitwerking POL2014 voor de regio Noord-Limburg, zoals verwoord in de bij deze paragraaf behorende bijlage 1.

  • 2.

    Een ruimtelijk plan voor een gebied gelegen in de regio Midden-Limburg voorziet niet in de toevoeging van vestigingsmogelijkheden voor detailhandel aan de bestaande voorraad detailhandel alsmede aan de bestaande planvoorraad detailhandel anders dan in overeenstemming met de algemene opgaven en principes van het POL2014 en de bestuursafspraken regionale uitwerking POL2014 voor de regio Midden-Limburg, zoals verwoord in de bij deze paragraaf behorende bijlage 2.

  • 3.

    Een ruimtelijk plan voor een gebied gelegen in de regio Zuid-Limburg voorziet niet in de toevoeging van vestigingsmogelijkheden voor detailhandel aan de bestaande voorraad detailhandel alsmede aan de bestaande planvoorraad detailhandel anders dan in overeenstemming met de thematische principes zoals beschreven in paragraaf 6.3 van het POL2014 en de bestuursafspraken regionale uitwerking POL2014 voor de regio Zuid-Limburg, zoals verwoord in de bij deze paragraaf behorende bijlage 3.

  • 4.

    De toelichting bij het ruimtelijke plan voor een gebied gelegen in de regio Noord-Limburg respectievelijk de regio Midden-Limburg respectievelijk de regio Zuid-Limburg bevat een verantwoording van de wijze waarop invulling is gegeven aan het bepaalde in het eerste lid respectievelijk het tweede lid respectievelijk het derde lid.

  • 5.

    De toelichting bij een ruimtelijk plan bevat een beschrijving van het proces van voorbereiding van het initiatief, de planvoorbereiding en indien aan de orde de verantwoording van de afstemming in (sub-)regionaal verband.

Artikel 2.4.4 Kantoren

  • 1.

    Een ruimtelijk plan voor een gebied gelegen in de regio Noord-Limburg voorziet niet in de toevoeging van vestigingsmogelijkheden voor kantoren aan de bestaande voorraad kantoren alsmede aan de bestaande planvoorraad kantoren anders dan in overeenstemming met de thematische principes zoals beschreven in paragraaf 5.3 van het POL2014 en de bestuursafspraken regionale uitwerking POL2014 voor de regio Noord-Limburg, zoals verwoord in de bij deze paragraaf behorende bijlage 1.

  • 2.

    Een ruimtelijk plan voor een gebied gelegen in de regio Midden-Limburg voorziet niet in de toevoeging van vestigingsmogelijkheden voor kantoren aan de bestaande voorraad kantoren alsmede aan de bestaande planvoorraad kantoren anders dan in overeenstemming met de algemene opgaven en principes van het POL2014 en de bestuursafspraken regionale uitwerking POL2014 voor de regio Midden-Limburg, zoals verwoord in de bij deze paragraaf behorende bijlage 2.

  • 3.

    Een ruimtelijk plan voor een gebied gelegen in de regio Zuid-Limburg voorziet niet in de toevoeging van vestigingsmogelijkheden voor kantoren aan de bestaande voorraad kantoren alsmede aan de bestaande planvoorraad kantoren anders dan in overeenstemming met de thematische principes zoals beschreven in paragraaf 5.3 van het POL2014 en de bestuursafspraken regionale uitwerking POL2014 voor de regio Zuid-Limburg, zoals verwoord in de bij deze paragraaf behorende bijlage 3.

  • 4.

    De toelichting bij het ruimtelijke plan voor een gebied gelegen in de regio Noord-Limburg respectievelijk de regio Midden-Limburg respectievelijk de regio Zuid-Limburg bevat een verantwoording van de wijze waarop invulling is gegeven aan het bepaalde in het eerste lid respectievelijk het tweede lid respectievelijk het derde lid.

  • 5.

    De toelichting bij een ruimtelijk plan bevat een beschrijving van het proces van voorbereiding van het initiatief, de planvoorbereiding en indien aan de orde de verantwoording van de afstemming in (sub-)regionaal verband.

Artikel 2.4.5 Bedrijventerreinen

  • 1.

    Een ruimtelijk plan voor een gebied gelegen in de regio Noord-Limburg voorziet niet in de toevoeging van vestigingsmogelijkheden voor bedrijventerreinen aan de bestaande voorraad bedrijventerreinen alsmede aan de bestaande planvoorraad bedrijventerreinen anders dan in overeenstemming met de thematische principes zoals beschreven in paragraaf 5.2 van het POL2014 en de bestuursafspraken regionale uitwerking POL2014 voor de regio Noord-Limburg, zoals verwoord in de bij deze paragraaf behorende bijlage 1.

  • 2.

    Een ruimtelijk plan voor een gebied gelegen in de regio Midden-Limburg voorziet niet in de toevoeging van vestigingsmogelijkheden voor bedrijventerreinen aan de bestaande voorraad bedrijventerreinen alsmede aan de bestaande planvoorraad bedrijventerreinen anders dan in overeenstemming met de algemene opgaven en principes van het POL2014 en de bestuursafspraken regionale uitwerking POL2014 voor de regio Midden-Limburg, zoals verwoord in de bij deze paragraaf behorende bijlage 2.

  • 3.

    Een ruimtelijk plan voor een gebied gelegen in de regio Zuid-Limburg voorziet niet in de toevoeging van vestigingsmogelijkheden voor bedrijventerreinen aan de bestaande voorraad bedrijventerreinen alsmede aan de bestaande planvoorraad bedrijventerreinen anders dan in overeenstemming met de thematische principes zoals beschreven in paragraaf 5.2 van het POL2014 en de bestuursafspraken regionale uitwerking POL2014 voor de regio Zuid-Limburg, zoals verwoord in de bij deze paragraaf behorende bijlage 3.

  • 4.

    De toelichting bij het ruimtelijke plan voor een gebied gelegen in de regio Noord-Limburg respectievelijk de regio Midden-Limburg respectievelijk de regio Zuid-Limburg bevat een verantwoording van de wijze waarop invulling is gegeven aan het bepaalde in het eerste lid respectievelijk het tweede lid respectievelijk het derde lid.

  • 5.

    De toelichting bij een ruimtelijk plan bevat een beschrijving van het proces van voorbereiding van het initiatief, de planvoorbereiding en indien aan de orde de verantwoording van de afstemming in (sub-)regionaal verband.

Artikel 2.4.6 Vrijetijdseconomie

  • 1.

    Een ruimtelijk plan voor een gebied gelegen in de regio Noord-Limburg voorziet niet in de toevoeging van vestigingsmogelijkheden voor voorzieningen voor vrijetijdseconomie aan de bestaande voorraad vrijetijdseconomie alsmede aan de bestaande planvoorraad vrijetijdseconomie anders dan in overeenstemming met de thematische principes zoals beschreven in paragraaf 6.4 van het POL2014 en de bestuursafspraken regionale uitwerking POL2014 voor de regio Noord-Limburg, zoals verwoord in de bij deze paragraaf behorende bijlage 1.

  • 2.

    Een ruimtelijk plan voor een gebied gelegen in de regio Midden-Limburg voorziet niet in de toevoeging van vestigingsmogelijkheden voor voorzieningen voor vrijetijdseconomie aan de bestaande voorraad vrijetijdseconomie alsmede aan de bestaande planvoorraad vrijetijdseconomie anders dan in overeenstemming met de opgaven en algemene principes van het POL2014 en de bestuursafspraken regionale uitwerking POL2014 voor de regio MiddenLimburg, zoals verwoord in de bij deze paragraaf behorende bijlage 2.

  • 3.

    Een ruimtelijk plan voor een gebied gelegen in de regio Zuid-Limburg voorziet niet in de toevoeging van vestigingsmogelijkheden voor voorzieningen voor vrijetijdseconomie aan de bestaande voorraad vrijetijdseconomie alsmede aan de bestaande planvoorraad vrijetijdseconomie anders dan in overeenstemming met de thematische principes zoals beschreven in paragraaf 6.4 van het POL2014 en de bestuursafspraken regionale uitwerking POL2014 voor de regio Zuid-Limburg, zoals verwoord in de bij deze paragraaf behorende bijlage

  • 4.

    De toelichting bij het ruimtelijke plan voor een gebied gelegen in de regio Noord-Limburg respectievelijk de regio Midden-Limburg respectievelijk de regio Zuid-Limburg bevat een verantwoording van de wijze waarop invulling is gegeven aan het bepaalde in het eerste lid respectievelijk het tweede lid respectievelijk het derde lid.

  • 5.

    De toelichting bij een ruimtelijk plan bevat een beschrijving van het proces van voorbereiding van het initiatief, de planvoorbereiding en indien aan de orde de verantwoording van de afstemming in (sub-)regionaal verband.

Paragraaf 2.5 Bewoning van recreatieverblijven

Artikel 2.5.1 Verbod wijzigen bestemming

Het is niet toegestaan de bestemming van recreatieverblijven te wijzigen naar een bestemming die wonen mogelijk maakt.

Artikel 2.5.2 Verbod wonen in recreatieverblijven

Een ruimtelijk plan bevat geen bepalingen die het wonen in recreatieverblijven mogelijk maken.

Artikel 2.5.3 Huisvesting short-stay arbeidsmigranten op recreatieterreinen

  • 1.

    Het bepaalde in artikel 2.5.2 is niet van toepassing op tijdelijke huisvesting van short-stay arbeidsmigranten op recreatieterreinen voor de duur van maximaal 10 jaar, onder de voorwaarde dat:

    • a)

      er geen huisvesting mogelijk is binnen de regio in bestaande woningen in of nabij het bestaand bebouwd gebied van steden en dorpen; en

    • b)

      er geen huisvesting mogelijk is binnen overige bebouwing in of nabij het bestaand bebouwd gebied van steden en dorpen; en

    • c)

      er op het recreatieterrein geen samenloop is met verblijfsrecreatief gebruik; en

    • d)

      er duidelijke en bindende afspraken zijn gemaakt over de sanering of revitalisering van de recreatieterreinen na afloop van de tijdelijke huisvesting.

  • 2.

    De toelichting bij het ruimtelijk plan bevat een verantwoording van de wijze waarop invulling is gegeven aan het bepaalde in het eerste lid.

Paragraaf 2.6 Goudgroene natuurzone

Artikel 2.6.1 Begrippen

In deze paragraaf wordt verstaan onder:

  • a.

    Goudgroene natuurzone: gebied dat op de kaarten behorende bij deze verordening is aangeduid als Goudgroene natuurzone;

  • b.

    wezenlijke kenmerken en waarden Goudgroene natuurzone: voor bestaande natuurgebieden de actueel aanwezige natuurbeheertypen en de nagestreefde natuurdoeltypen en voor te realiseren natuurgebieden de nagestreefde natuurdoeltypen zoals vastgelegd op de beheertypenkaart en de ambitiekaart van het Provinciaal Natuurbeheerplan

Artikel 2.6.2 Bescherming Goudgroene natuurzone

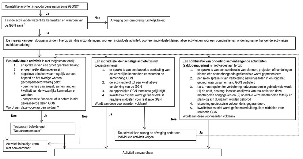
Een ruimtelijk plan dat betrekking heeft op een gebied dat deel uitmaakt van de Goudgroene natuurzone, maakt geen nieuwe activiteiten dan wel wijziging van bestaande activiteiten mogelijk die de wezenlijke kenmerken en waarden van het gebied aantasten.

Artikel 2.6.3 Ontwikkelingen van groot openbaar belang

Het verbod van artikel 2.6.2 is niet van toepassing op nieuwe activiteiten dan wel wijziging van bestaande activiteiten, indien:

  • a.

    er sprake is van een groot openbaar belang;

  • b.

    er geen reële alternatieven zijn en

  • c.

    uit het ruimtelijk plan blijkt dat en hoe negatieve effecten waar mogelijk worden beperkt en voor het overige worden gecompenseerd, waarbij:

    • 1.

      de compensatie niet mag leiden tot verlies van areaal, samenhang en kwaliteit van de wezenlijke kenmerken en waarden; en

    • 2.

      de compensatie plaatsvindt:

      • op financiële wijze of

      • in natura in nog niet gerealiseerde delen van de Goudgroene natuurzone

Artikel 2.6.4 Saldobenadering bij samenhangende ontwikkelingen

  • 1.

    Het verbod van artikel 2.6.2 is niet van toepassing bij een combinatie van onderling samenhangende activiteiten, waarvan één of meer afzonderlijk een negatief effect hebben op de Goudgroene natuurzone, maar waarvan de gecombineerde uitvoering leidt tot een verbetering van de kwaliteit en samenhang van de Goudgroene natuurzone op gebiedsniveau.

  • 2.

    Toepassing van de saldobenadering als bedoeld in het eerste lid, vindt alleen plaats, indien:

    • a.

      de combinatie van plannen, projecten of handelingen binnen één samenhangende gebiedsvisie wordt gepresenteerd;

    • b.

      per saldo sprake is van verbetering van de natuurwaarden in en rond het gebied, waarbij de samenhang van de goudgroene natuurzone verbetert;

    • c.

      ten aanzien van de te nemen maatregelen ter verbetering van de natuurwaarden in de gebiedsvisie wordt aangegeven:

      • de aard, omvang, locaties en tijdvak van realisatie van deze maatregelen, en

      • op welke wijze deze maatregelen feitelijk en planologisch duurzaam worden geborgd.

    • d.

      de uitvoering van deze visie voldoende is gegarandeerd;

    • e.

      de kwaliteitswinst niet wordt gefinancierd uit reguliere middelen voor realisatie van de Goudgroene natuurzone.

Artikel 2.6.5 Kleinschalige ingrepen

  • 1.

    Het verbod van artikel 2.6.2 is niet van toepassing op een individuele, kleinschalige ingreep die leidt tot een verbetering van de Goudgroene natuurzone in het desbetreffende gebied.

  • 2.

    Toepassing van het eerste lid vindt alleen plaats indien uit het ruimtelijk plan blijkt dat:

    • a.

      de voorgestelde ingreep slechts leidt tot een beperkte aantasting van de wezenlijke kenmerken en waarden en samenhang van de Goudgroene natuurzone in het desbetreffende gebied;

    • b.

      de voorgestelde ingreep leidt tot een kwalitatieve versterking van de Goudgroene natuurzone;

    • c.

      de oppervlakte natuur van de Goudgroene natuurzone ten minste gelijk blijft, en

    • d.

      de kwaliteitswinst niet wordt gefinancierd uit reguliere middelen voor realisatie van de Goudgroene natuurzone;

Artikel 2.6.6 Wijzigen van de begrenzing

Gedeputeerde Staten kunnen de begrenzing van de Goudgroene natuurzone wijzigen:

  • 1.

    ten einde de ecologische kwaliteit te verbeteren, voor zover

    • a.

      de oorspronkelijke kwalitatieve en kwantitatieve ambities van de Goudgroene natuurzone worden behouden of versterkt;

    • b.

      vaststaat welk onderdeel van de Goudgroene natuurzone verdwijnt en op welke alternatieve locatie dit onderdeel wordt gerealiseerd en

    • c.

      de oppervlakte natuur van de Goudgroene natuurzone ten minste gelijk blijft

  • 2.

    na toepassing van artikel 2.6.3 tot en met 2.6.5.

Artikel 2.6.7 Beleidsregels

  • 1.

    Gedeputeerde Staten stellen beleidsregels vast voor wijze waarop invulling wordt aan de bepalingen van de artikelen 2.6.3 tot en met 2.6.5.

  • 2.

    Gedeputeerde Staten stellen beleidsregels vast voor de wijze waarop de compensatie als bedoeld in artikel 2.6.3 dient te worden uitgevoerd.

Paragraaf 2.7 Bronsgroene landschapszone

Artikel 2.7.1 Begrippen

In deze paragraaf wordt verstaan onder Bronsgroene landschapszone: gebied dat op de kaarten behorende bij deze verordening is aangeduid als Bronsgroene landschapszone.

Artikel 2.7.2. Bronsgroene landschapszone

  • 1.

    De toelichting bij een ruimtelijk plan dat betrekking heeft op een gebied gelegen in de Bronsgroene landschapszone, bevat een beschrijving van de in het plangebied voorkomende kernkwaliteiten, de wijze waarop met de bescherming en versterking van de kernkwaliteiten is omgegaan en hoe de negatieve effecten zijn gecompenseerd. Bij de compensatie van de negatieve effecten op natuurwaarden ( kernkwaliteit “Groene karakter”) wordt de beleidsregel als bedoeld in artikel 2.6.7, tweede lid, gevolgd.

  • 2.

    De kernkwaliteiten in de Bronsgroene landschapszone zijn het groene karakter, het visueel-ruimtelijk karakter, het cultuurhistorisch erfgoed en het reliëf.

  • 3.

    De kernkwaliteiten in de Bronsgroene landschapszone zijn nader uitgewerkt in de bijlage bij dit artikel.

Paragraaf 2.8 Beschermingsgebied Nationaal Landschap Zuid-Limburg

Artikel 2.8.1 Begrippen

In deze paragraaf wordt verstaan onder Beschermingsgebied Nationaal landschap Zuid-Limburg: gebied dat op de kaarten behorende bij deze verordening is aangeduid als Beschermingsgebied Nationaal Landschap Zuid-Limburg.

Artikel 2.8.2 Beschermingsgebied Nationaal landschap Zuid-Limburg

  • 1.

    De toelichting bij een ruimtelijk plan dat betrekking heeft op een gebied gelegen in het beschermingsgebied Nationaal Landschap Zuid-Limburg, bevat een beschrijving van de in het plangebied voorkomende kernkwaliteiten, de wijze waarop met de bescherming en versterking van de kernkwaliteiten is omgegaan en hoe de negatieve effecten zijn gecompenseerd. Bij de compensatie van de negatieve effecten op natuurwaarden ( kernkwaliteit ‘Groene karakter’) wordt de beleidsregel als bedoeld in artikel 2.6.7, tweede lid, gevolgd.

  • 2.

    De kernkwaliteiten in het Beschermingsgebied Nationaal landschap Zuid-Limburg zijn: het reliëf, het open-besloten karakter, het groene karakter en het cultuurhistorisch erfgoed.

  • 3.

    De kernkwaliteiten in het Beschermingsgebied Nationaal landschap Zuid-Limburg zijn nader uitgewerkt in de bijlage bij dit artikel.

Paragraaf 2.9 Zone natuurbeek

Artikel 2.9.1 Begrippen

In deze paragraaf wordt verstaan onder:

  • 1.

    Zone natuurbeek: het gebied dat op de kaarten behorende bij deze verordening is aangeduid als Zone natuurbeek;

  • 2.

    wezenlijke kenmerken en waarden Zone natuurbeek: het beschermen, behouden en verder ontwikkelen van de ecologische doelen, de daarvoor benodigde waterkwaliteit en ruimte voor natuurlijke hydromorfologische processen als meanderen en inundaties en het realiseren van de benodigde zo natuurlijk mogelijke waterpeilen in de natuurbeek en de aangrenzende Zone natuurbeek.

Artikel 2.9.2 Zone natuurbeek

De toelichting bij een ruimtelijk plan dat betrekking heeft op een gebied gelegen in de Zone natuurbeek, bevat een beschrijving van de wijze waarop:

  • rekening is gehouden met de toekomstige inrichting van de zone, gericht op de realisatie van de wezenlijke kenmerken en waarden daarvan;

  • nieuwe activiteiten dan wel wijziging van bestaande activiteiten die afbreuk kunnen doen aan de realisatie van de wezenlijke kenmerken en waarden van de Zone natuurbeek of die de omvang van schade als gevolg van meanderen, inundaties of waterpeilen worden tegengegaan.

Paragraaf 2.10 Uitsluitingsgebied windturbines

Artikel 2.10.1 Begrippen

In deze paragraaf wordt verstaan onder:

  • a.

    windturbine: door wind aangedreven installatie die wordt gebruikt voor de productie van elektriciteit;

  • b.

    Uitsluitingsgebied windturbines: gebied dat op de kaarten behorende bij deze verordening is aangeduid als Uitsluitingsgebied windturbines.

Artikel 2.10.2 Verbod plaatsing windturbines

Een ruimtelijk plan dat betrekking heeft op een gebied gelegen in het Uitsluitingsgebied windturbines, voorziet niet in de plaatsing van een windturbine, bestaande uit een mast met een minimale hoogte van 25 m met daarop aangebracht een rotor.

 

Paragraaf 2.11 Intensieve veehouderij

Artikel 2.11.1 Begrippen

In deze paragraaf wordt verstaan onder:

  • a.

    intensieve veehouderij: het hebben van een bedrijfsmatige tak van varkens, kippen, vleeskuiken, vleeskalveren, stieren voor roodvleesproductie, eenden, pelsdieren, konijnen, kalkoenen, of parelhoenders;

  • b.

    nieuwvestiging van intensieve veehouderij: vestiging van een intensieve veehouderij op een nieuw agrarisch bouwvlak of op een bestaand agrarisch bouwvlak waar nog geen intensieve veehouderij is gevestigd;

  • c.

    agglomeratielandbouw: landbouwbedrijven waarbij de primaire agrarische productie geïntegreerd wordt met meerdere facetten van de agrarische productiekolom op één locatie;

  • d.

    vormverandering: verandering van de vorm van een agrarisch bouwvlak waarbij de oppervlakte per saldo gelijk blijft.

Artikel 2.11.2 Nieuwvestiging en uitbreiding van intensieve veehouderij

  • 1.

    Een ruimtelijk plan voorziet niet in de nieuwvestiging van intensieve veehouderij buiten een op de kaarten behorende bij deze verordening als ontwikkelingsgebied intensieve veehouderij aangewezen gebied.

  • 2.

    Een ruimtelijk plan voorziet niet in de vergroting van een bouwvlak van intensieve veehouderij binnen een op de kaarten behorende bij deze verordening als extensiveringsgebied intensieve veehouderij aangewezen gebied.

  • 3.

    Het verbod van het eerste lid is niet van toepassing op incidentele nieuwvestiging van intensieve veehouderij die per saldo leidt tot een kwalitatieve verbetering van het leefklimaat. Voorwaarde is dat er sprake is van een duurzame vestigingslocatie en er een koppeling is met de beëindiging van vergelijkbare activiteiten elders.

    Deze uitzondering geldt niet binnen de Goudgroene Natuurzone en binnen extensiveringsgebieden intensieve veehouderij.

  • 4.

    Het verbod van het eerste lid is eveneens niet van toepassing op nieuwvestiging in de vorm van agglomeratielandbouw op bedrijventerreinen of ontwikkelingsgebieden glastuinbouw.

Artikel 2.11.3 Vormverandering van intensieve veehouderij in extensiveringsgebied intensieve veehouderij

  • 1.

    Een ruimtelijk plan voorziet niet in de vormverandering van een bouwvlak van intensieve veehouderij binnen een op de kaarten behorende bij deze verordening als extensiveringsgebied intensieve veehouderij aangewezen gebied.

  • 2.

    Het verbod van het eerste lid is niet van toepassing op vormverandering van een bouwvlak van intensieve veehouderij binnen een als extensiveringsgebied intensieve veehouderij aangewezen gebied waarbij:

    • de bestaande bouwmogelijkheden binnen het bouwvlak uit bedrijfseconomisch oogpunt ongunstig zijn, en

    • de vormverandering per saldo geen negatieve invloed heeft op de aspecten die bij de integrale afweging moeten worden betrokken, in het bijzonder landbouw, natuur, bos, landschap, recreatie, water, milieu en infrastructuur, woon-, werk- en leefklimaat en economische structuur.

Paragraaf 2.12 Glastuinbouw

Artikel 2.12.1 Begrippen

In deze paragraaf wordt verstaan onder:

  • a.

    glastuinbouw: het telen van groenten, fruit, snijbloemen, pot- of perkplanten of uitgangsmateriaal voor gewassen onder een permanente opstand van glas, kunststof of vergelijkbaar materiaal of in klimaatcellen;

  • b.

    glastuinbouwbedrijf: bedrijf waarvan het bedrijfsinkomen voor meer dan 50% afkomstig is uit glastuinbouw;

  • c.

    nieuwvestiging van een glastuinbouwbedrijf: vestiging van een glastuinbouwbedrijf op een nieuw agrarisch bouwvlak of een bestaand agrarisch bouwvlak waar nog geen glastuinbouwbedrijf is gevestigd;

Artikel 2.12.2 Nieuwvestiging en uitbreiding van glastuinbouwbedrijven

  • 1.

    Een ruimtelijk plan voorziet niet in de nieuwvestiging van een glastuinbouwbedrijf buiten een op de kaarten behorende bij deze verordening als ontwikkelingsgebied glastuinbouw aangewezen gebied.

  • 2.

    Een ruimtelijk plan voorziet niet in de vergroting van een bouwvlak van een glastuinbouwbedrijf in een op de kaarten behorende bij deze verordening als Goudgroene natuurzone of Zilvergroene natuurzone aangewezen gebied.

Paragraaf 2.13 Zilvergroene natuurzone

Artikel 2.13.1 Begrippen

  • a.

    Zilvergroene natuurzone: gebied dat op de kaarten behorende bij deze verordening is aangeduid

    als Zilvergroene natuurzone;

  • b.

    Goudgroene natuurzone: gebied dat op de kaarten behorende bij deze verordening is aangeduid

    als Goudgroene natuurzone.

  • c.

    Natura 2000-gebied: gebied dat op de kaarten behorende bij deze verordening is aangeduid als

    Natura2000-gebied

Artikel 2.13.2 Zilvergroene natuurzone
  • 1.

    De toelichting bij een ruimtelijk plan dat betrekking heeft op een gebied gelegen in de Zilvergroene natuurzone, bevat een beschrijving van:

    • a)

      de waarde van het plangebied als ecologische verbinding tussen gebieden gelegen binnen de Goudgroene natuurzone met het oog op de impact voor de habitattypen in de Natura 2000-gebieden;

    • b)

      de waarde van het plangebied met het oog op de instandhouding van de natuurdoeltypen in de aangrenzende gebieden van de Goudgroene natuurzone;

    • c)

      de wijze waarop rekening is gehouden met de waarden onder 1a en 1b en op gebiedsniveau per saldo geen kwaliteitsverlies plaatsvindt van bedoelde waarden;

  • 2.

    De toelichting bij een ruimtelijk plan dat betrekking heeft op een gebied gelegen in de Zilvergroene natuurzone, bevat tevens een beschrijving van:

    • a)

      de in het plangebied voorkomende kernkwaliteiten;

    • b)

      de wijze waarop met de bescherming en versterking van de kernkwaliteiten is omgegaan; en

    • c)

      hoe de negatieve effecten zijn gecompenseerd.

    Bij de compensatie van de negatieve effecten op natuurwaarden (kernkwaliteit “Groene karakter”) wordt de beleidsregel als bedoeld in artikel 2.6.7, tweede lid, gevolgd.

  • 3.

    De kernkwaliteiten in de Zilvergroene natuurzone zijn: het groene karakter, het visueel-ruimtelijk

    karakter, het cultuurhistorisch erfgoed en het reliëf.

  • 4.

    De kernkwaliteiten in de Zilvergroene natuurzone zijn nader uitgewerkt in de bijlage bij dit artikel.

Artikel 2.13.3 Wijzigen van de begrenzing

Gedeputeerde Staten kunnen de begrenzing van de Zilvergroene natuurzone wijzigen teneinde:

  • a)

    de waarde van de Zilvergroene natuurzone als ecologische verbinding tussen de gebieden gelegen binnen de Goudgroene natuurzone te versterken, of

  • b)

    de waarde van de Zilvergroene natuurzone voor de natuurdoeltypen in de aangrenzende gebieden van de Goudgroene natuurzone te versterken.

Hoofdstuk 3 Natuur

Paragraaf 3.1 Veehouderijen en Natura 2000

Artikel 3.1.1 Begrippen

In dit hoofdstuk wordt verstaan onder:

  • a.

    ammoniakemissie: emissie van ammoniak, uitgedrukt in kg NH3 per jaar;

  • b.

    dierenverblijf, dierplaats: hetgeen daarmee bedoeld is in de Wet ammoniak en veehouderij.

  • c.

    inrichting: inrichting in de zin van artikel 1.1. eerste lid, van de Wet milieubeheer, bestemd voor het kweken, fokken, mesten, houden, verhandelen, verladen of wegen van dieren;

  • d.

    N-depositieniveau: neerslag van stikstofverbindingen uit de atmosfeer op een habitat of leefgebied van een soort;

  • e.

    nieuwe stal:

    • i)

      na 23 juli 2010 nieuw opgericht dierenverblijf, dan wel zodanig gewijzigd bestaand dierenverblijf dat het aantal dierplaatsen toe is genomen of het huisvestingssysteem als bedoeld in de RAV-lijst is gewijzigd, en waarbij voor die oprichting of wijziging een omgevingsvergunning krachtens artikel 2.1, eerste lid, onder a, van de Wet algemene bepalingen omgevingsrecht is vereist; of

    • ii)

      na 10 oktober 2013 gewijzigd bestaand dierenverblijf waarbij sprake is van het aanleggen, aankoppelen of installeren van een of meer van de in de bijlage bij dit artikel opgenomen systemen voor zover het aankoppelen of installeren van deze systemen betrekking heeft op de reductie van ammoniakemissie.

  • f.

    RAV-lijst: lijst van huisvestingssystemen met bijbehorende jaaremissies van ammoniak per diersoort opgenomen in de bijlage bedoeld in artikel 2 van de Regeling ammoniak en veehouderij.

Artikel 3.1.2 Eisen stalsystemen

  • 1.

    De drijver van een inrichting draagt er zorg voor dat een nieuwe stal geen grotere ammoniakemissie per dierplaats heeft dan de maximaal toegestane emissie als opgenomen in de bijlage bij dit artikel.

  • 2.

    Onverminderd het eerste lid, draagt de drijver van de inrichting er zorg voor, dat uiterlijk per 1 januari 2030 de inrichting als geheel geen grotere ammoniakemissie per dierplaats heeft dan de maximaal toegestane emissie als opgenomen in de bijlage bedoeld in het eerste lid.

  • 3.

    Gedeputeerde Staten kunnen de bijlagen bedoeld in artikel 3.1.1, onder e, en artikel 3.1.2, eerste lid, wijzigen als naar hun oordeel technische ontwikkelingen, nieuwe wetenschappelijke inzichten of, het N-depositieniveau daartoe aanleiding geven.

  • 4.

    Voorafgaand aan wijziging van de bijlagen bedoeld in artikel 3.1.1, onder e, en artikel 3.1.2, eerste lid, kunnen Gedeputeerde Staten advies inwinnen bij één of meerdere onafhankelijke deskundigen.

  • 5.

    Een advies als bedoeld in het vierde lid is niet bindend.

Artikel 3.1.3 Afwijkingsmogelijkheid

Gedeputeerde Staten kunnen in individuele gevallen bepalingen vastgesteld bij of krachtens dit hoofdstuk buiten toepassing laten of daarvan afwijken, voor zover de toepassing gelet op de betrokken belangen zal leiden tot een onbillijkheid van overwegende aard.

Artikel 3.1.4 Overgangsregeling

  • 1.

    Bij nieuwe stallen voor de diercategorie varkens of kippen, waarvoor uiterlijk 23 juli 2010 een aanvraag voor een vergunning krachtens de Wet milieubeheer, een bouwvergunning krachtens de Woningwet of een vergunning krachtens de Natuurbeschermingswet 1998 in behandeling genomen dan wel verleend is, of een melding krachtens het Besluit landbouw milieubeheer is gedaan, geldt artikel 3.1.2 eerste lid, niet. Artikel 3.1.2, tweede lid, blijft onverkort van kracht.

  • 2.

    Bij nieuwe stallen, met uitzondering van stallen voor de diercategorie varkens en kippen, waarvoor uiterlijk op 11 oktober 2013 een vergunning krachtens de Wet algemene bepalingen omgevingsrecht in behandeling genomen dan wel verleend is, of een melding krachtens het Activiteitenbesluit milieubeheer is gedaan, geldt artikel 3.1.2 eerste lid, niet. Artikel 3.1.2, tweede lid, blijft onverkort van kracht.

Paragraaf 3.2 Vrijstelling voor weiden en gebruiken meststoffen

Artikel 3.2.1 Vrijstelling voor weiden en gebruiken meststoffen

Als categorieën van handelingen als bedoeld in artikel 2.9, derde lid, van de Wet natuurbescherming zijn aangewezen:

  • a.

    het weiden van vee en

  • b.

    het op of in de bodem brengen van meststoffen.

Paragraaf 3.3 Houtopstanden

Artikel 3.3.1 Begrippen

In deze paragraaf wordt verstaan onder:

Boskern: aaneengesloten complex van houtopstanden met een gezamenlijke oppervlakte van ten minste 5 hectare.

Artikel 3.3.2 Melding van een voorgenomen velling

  • 1.

    Een melding als bedoeld in artikel 4.2, eerste lid, van de Wet natuurbescherming bevat in ieder geval:

    • a.

      naam-, adres- en woonplaatsgegevens, contactgegevens en indien van toepassing bedrijfsgegevens van de melder. Indien de melder niet de eigenaar is, ook voorgenoemde gegevens van de eigenaar;

    • b.

      de dagtekening;

    • c.

      gegevens over de te kappen houtopstand:

      • topografische en kadastrale locatie;

      • de oppervlakte van de velling, en indien relevant het aantal bomen;

      • de boomsoort, de leeftijd;

    • d.

      de reden van de velling.

  • 2.

    Gedeputeerde Staten kunnen, wanneer zij dat nodig achten voor een goede uitvoering van de Wet natuurbescherming, aanvullende gegevens bij een melding eisen.

  • 3.

    Een melding als bedoeld in het eerste lid wordt niet anders gedaan dan via een door Gedeputeerde Staten daartoe vastgesteld formulier.

Artikel 3.3.3 Termijnen melding

  • 1.

    Een melding als bedoeld in artikel 4.2, eerste lid, van de Wet natuurbescherming wordt niet minder dan 6 weken voorafgaand aan de velling gedaan en niet langer dan 1 jaar voorafgaand aan de velling.

  • 2.

    Gedeputeerde Staten kunnen in bijzondere omstandigheden de melder toestaan om eerder dan 6 weken na melding te starten met de velling. Bijzondere omstandigheden zijn in elke geval:

    • a.

      noodvellingen van bomen die acuut gevaar opleveren voor de omgeving;

    • b.

      andere door Gedeputeerde Staten in beleidsregels te duiden gevallen.

Artikel 3.3.4 Eisen aan herbeplantingen

Een bosbouwkundig verantwoorde herbeplanting als bedoeld in artikel 4.3, derde lid, van de Wet natuurbescherming voldoet in elk geval aan de volgende eis:

  • a.

    de herbeplante houtopstand kan op termijn ten minste vergelijkbare ecologische en landschappelijk waarden vertegenwoordigen;

  • b.

    de nieuwe houtopstand kan gelet op de bodemkwaliteit en de waterhuishouding ter plaatse uitgroeien tot een volwaardige en duurzame houtopstand;

  • c.

    de nieuwe houtopstand kan binnen een periode van 5 à 10 jaar na herbeplanting een gesloten kronendak vormen;

  • d.

    er wordt geen gebruik gemaakt van sierheesters, tuinsoorten, en soorten die naar het oordeel van Gedeputeerde Staten een gevaar vormen voor de biologische diversiteit ter plaatse;

  • e.

    herbeplanting binnen Natura 2000-gebieden vindt plaats op een wijze en met soorten die geen schade toebrengen aan de natuurlijke kenmerken en de instandhoudingsdoelstellingen als bedoeld in artikel 2.1, vierde lid, van de Wet natuurbescherming;

  • f.

    de oppervlakte van de herbeplanting is ten minste even groot als de gevelde oppervlakte.

Artikel 3.3.5 Eisen aan herbeplanting op andere grond

  • 1.

    Herbeplanting op andere grond wordt niet toegestaan als het één of meer van de volgende gevallen betreft:

    • a.

      de gevelde houtopstand betreft een landschapselement of een andere kleine houtopstand met een belangrijke ecologische of landschappelijke functie;

    • b.

      indien hierdoor de oppervlakte van een boskern afneemt;

    • c.

      indien de gevelde houtopstand deel uitmaakt van een instandhoudingsdoel als bedoeld in artikel 2.1, vierde lid, van de Wet natuurbescherming;

    • d.

      indien de gevelde houtopstand naar het oordeel van Gedeputeerde Staten een oude bosgroeiplaats betreft waarbij sprake is van een goed ontwikkelde bosbodem.

  • 2.

    In afwijking van het eerste lid wordt herbeplanting op andere grond wel toegestaan als de houtopstand moet wijken om een werk overeenkomstig een ruimtelijk plan als bedoeld in artikel 2.1.1 van deze verordening, een provinciaal inpassingsplan of een rijksinpassingsplan mogelijk te maken. Hierbij gelden tevens de vereisten uit deze verordening (artikel 2.6.3, artikel 2.7.2, eerste lid, en artikel 2.8.2, eerste lid).

  • 3.

    Herbeplanting op andere grond voldoet aan de volgende eisen:

    • a.

      de aanplant is bosbouwkundig verantwoord als bedoeld in artikel 3.3.4;

    • b.

      de herbeplanting vindt plaats binnen de provincie Limburg;

    • c.

      de andere grond is onbeplant en vrij van herbeplantingsplicht als bedoeld in artikel 4.3 van de Wet natuurbescherming;

    • d.

      de andere grond is vrij van (natuur)compensatieverplichtingen die ontstaan zijn uit hoofde van andere wet- en regelgeving én die het gevolg zijn van andere vellingen;

    • e.

      beplanting van de andere grond gaat niet ten koste van beschermde natuurwaarden en bijzondere landschappelijke waarden.

  • 4.

    Gedeputeerde Staten kunnen aan de ontheffing als bedoeld in artikel 4.5, eerste lid, van de Wet natuurbescherming eisen stellen aan de te gebruiken soorten, verschijningsvorm, locatie en oppervlakte.

  • 5.

    Op grond van bijzondere omstandigheden kunnen Gedeputeerde Staten afwijken van de vereisten in de artikelen 3.3.4 en 3.3.5. Hieraan kunnen voorschriften en beperkingen worden verbonden.

Artikel 3.3.6 Vrijstelling meldplicht

Provinciale Staten verlenen vrijstelling van het bepaalde in artikel 4.2, eerste lid, van de Wet natuurbescherming, voor het kappen van gaten voor bosverjonging en ten behoeve van structuurvariatie indien deze

  • a.

    niet groter zijn dan 1500 m2, en

  • b.

    de gezamenlijke oppervlakte niet meer dan 10% van de oppervlakte van de houtopstand beslaat, en

  • c.

    indien het kappen maximaal 1 keer per 4 jaar plaatsvindt.

Artikel 3.3.7 Vrijstelling herbeplantingsplicht

Provinciale Staten verlenen vrijstelling van het bepaalde in artikel 4.3, eerste lid, van de Wet natuurbescherming voor de volgende gevallen:

  • a.

    oevers van natuurlijke, bestaande vennen over een breedte van 30 meter gerekend vanaf de bestaande gemiddelde voorjaarswaterlijn;

  • b.

    het tenietgaan van houtopstanden in de volgende gevallen:

    • -

      vernatting door natuurlijke processen en/of vernatting als onderdeel van anti-verdrogingsmaatregelen;

    • -

      op natuurlijke wijze tenietgaan van bossen op gronden die van nature geen bosvorming kennen;

    • -

      tenietgaan door vraat van bevers (Castor fiber).

Paragraaf 3.4 Faunabeheereenheden

Artikel 3.4.1 Eisen aan de faunabeheereenheid

  • 1.

    In een faunabeheereenheid werken jachthouders en maatschappelijke organisaties samen ten behoeve van het opstellen en uitvoeren van het faunabeheerplan.

  • 2.

    De binnen het werkgebied van de faunabeheereenheid gelegen gronden waarop de in de faunabeheereenheid samenwerkende jachthouders gerechtigd zijn tot de jacht:

    • a.

      hebben een oppervlakte van ten minste 5000 hectare, gelegen binnen de provincie Limburg;

    • b.

      vormen ten minste 75% van de totale oppervlakte van het werkgebied van het samenwerkingsverband en

    • c.

      zijn aaneengesloten.

  • 3.

    Het werkgebied van de faunabeheereenheid strekt zich niet uit tot het gebied waarover zich de zorg van een andere faunabeheereenheid uitstrekt of over de provinciegrens.

Artikel 3.4.2 Samenstelling bestuur

  • 1.

    In het bestuur van de faunabeheereenheid zijn drie bestuurszetels beschikbaar ten behoeve van de vertegenwoordiging van verschillende maatschappelijke organisaties die het doel behartigen van een duurzaam beheer van populaties van in het wild levende dieren in de regio waartoe het werkgebied van de faunabeheereenheid behoort.

  • 2.

    De faunabeheereenheid draagt zelf zorg voor de werving van haar bestuur en de afstemming met de organisaties die in het bestuur zijn vertegenwoordigd.

Paragraaf 3.5 Wildbeheereenheden

Artikel 3.5.1 Eisen en begrenzing werkgebied

  • 1.

    De zorg van een wildbeheereenheid strekt zich uit over een oppervlakte van ten minste 5000 hectare binnen de provincie Limburg; dit gebied is aaneengesloten.

  • 2.

    Wildbeheereenheden die niet kunnen voldoen aan de in het eerste lid genoemde eisen gaan met betrekking tot de uitvoering van de wettelijke taken van de wildbeheereenheid een samenwerkingsovereenkomst aan met een naburige wildbeheereenheid, zodanig dat ze gezamenlijk voldoen aan deze eisen.

  • 3.

    Het gebied waarover zich de zorg van een wildbeheereenheid uitstrekt, strekt zich niet uit tot het gebied waarover zich de zorg van een andere wildbeheereenheid uitstrekt. De wildbeheereenheid publiceert de begrenzing van het werkgebied op het internet, eventueel door tussenkomst van de faunabeheereenheid.

Artikel 3.5.2 Tijdelijke ontheffing eisen werkgebied

Gedeputeerde Staten kunnen - als overgangsmaatregel - ontheffing verlenen van de eisen in artikel 3.5.1, eerste lid.

Artikel 3.5.3 Gegevensverzameling

De wildbeheereenheid neemt, in het kader van het faunabeheerplan, deel aan trendtellingen van diersoorten, afschotregistratie en de registratie van dood gevonden dieren, voor het gehele gebied waarover zich de zorg van de wildbeheereenheid uitstrekt.

Artikel 3.5.4 Verplichte aansluiting jachthouders met een jachtakte

  • 1.

    Jachthouders met een jachtakte van een jachtveld dat met het geweer bejaagbaar is, gelegen in het gebied waarover zich de zorg van een wildbeheereenheid uitstrekt, dienen lid te zijn van deze wildbeheereenheid.

  • 2.

    Wildbeheereenheden bieden ook toegang tot het lidmaatschap aan grondgebruikers, terreinbeheerders, jachtaktehouders die geen jachthouder zijn en jachthouders zonder jachtakte.

  • 3.

    Tot de grondgebruikers en beheerders, bedoeld in het tweede lid, worden in ieder geval gerekend: Stichting het Limburgs Landschap, Staatsbosbeheer, Vereniging Natuurmonumenten, Ark Natuurontwikkeling, de waterschappen en de gemeenten, voor zover deze belangen hebben binnen het werkgebied van de wildbeheereenheid.

  • 4.

    De wildbeheereenheid voert ten minste eenmaal per jaar overleg met beheerders en grondgebruikers in het werkgebied, op initiatief van de wildbeheereenheid, waarbij het faunabeheer wordt afgestemd.

  • 5.

    Van het overleg, bedoeld in het vierde lid, wordt een verslag gezonden aan de faunabeheereenheid.

Artikel 3.5.5 Beëindiging lidmaatschap

Het lidmaatschap van een wildbeheereenheid kan door het bestuur van de wildbeheereenheid worden opgezegd of geweigerd wanneer het lid bij de uitoefening van de jacht niet handelt conform het faunabeheerplan, dit ter beoordeling van het bestuur van de wildbeheereenheid, gehoord het bestuur van de faunabeheereenheid.

Artikel 3.5.6 Geschillenregeling

De wildbeheereenheden stellen een gezamenlijke geschillenregeling in. Deze geschillenregeling voorziet in ieder geval in de behandeling van geschillen die voortkomen uit bestuursbesluiten zoals bedoeld in artikel 3.5.5 en de behandeling van geschillen welke voortvloeien uit het proces tot vorming van samenwerkingsverbanden zoals bedoeld in artikel 3.5.1, tweede lid,of andere geschillen inzake de begrenzing van wildbeheereenheden.

Paragraaf 3.6 Faunabeheerplan

Artikel 3.6.1 Reikwijdte faunabeheerplan

Het faunabeheerplan geldt voor ten minste 5000 hectare van het gehele werkgebied van de faunabeheereenheid.

Artikel 3.6.2 Geldigheidsduur en wijzigen faunabeheerplan

  • 1.

    In het faunabeheerplan wordt aangegeven dat het plan een geldigheidsduur van ten hoogste 6 jaren heeft.

  • 2.

    De faunabeheereenheid kan het faunabeheerplan gedeeltelijk wijzigen gedurende het in het eerste lid genoemde tijdvak waarvoor het is vastgesteld.

  • 3.

    Gedeputeerde Staten kunnen op verzoek van de faunabeheereenheid de in het eerste lid genoemde geldigheidsduur van het faunabeheerplan verlengen.

Artikel 3.6.3 Algemene eisen aan een faunabeheerplan

Het faunabeheerplan bevat ten minste de volgende gegevens:

  • a.

    de omvang van het werkgebied van de faunabeheereenheid;

  • b.

    een kaart waarop de begrenzing van het werkgebied van de faunabeheereenheid is aangegeven;

  • c.

    kwantitatieve gegevens over de populatie van de diersoorten ten aanzien waarvan een duurzaam beheer en/of schadebestrijding en/of de uitoefening van de jacht wordt voorgesteld, met inbegrip van gegevens over de aanwezigheid van de populaties in het betrokken gebied gedurende het jaar, gebaseerd op trendtellingen, inventarisaties of onderbouwde schattingen;

  • d.

    een beschrijving van preventieve maatregelen die worden genomen om schade te voorkomen;

  • e.

    voor zover van toepassing op de betreffende diersoort, gegevens over het aantal dieren dat is gedood op grond van het voorafgaande faunabeheerplan, gespecificeerd per soort en per jaar.

Artikel 3.6.4 Eisen aan een faunabeheerplan inzake populatiebeheer en schadebestrijding

Het faunabeheerplan bevat inzake populatiebeheer en schadebestrijding ten minste de volgende gegevens:

  • a.

    een onderbouwing van de noodzaak van een duurzaam beheer en schadebestrijding, waaronder een onderbouwde verwachting van de belangen als bedoeld in artikel 3.3, vierde lid, onderdeel b, onder 1° tot en met 4°, artikel 3.8, vijfde lid, onderdeel b, onder 1° tot en met 3°, en artikel 3.10, tweede lid, onderdeel b tot en met h, van de Wet natuurbescherming die zouden worden geschaad indien niet tot beheer zou worden overgegaan;

  • b.

    een beschrijving van de mate waarin de in onderdeel a bedoelde belangen in de 6 jaren voorafgaand aan het ter goedkeuring indienen van het faunabeheerplan zijn geschaad, inclusief de getroffen beheermaatregelen, waaronder het naar soort onderscheiden aantal gedode dieren;

  • c.

    de gewenste stand van de diersoorten waarvoor populatiebeheer geldt, gerelateerd aan de op grond van artikel 3.6.3 verzamelde populatiegegevens;

  • d.

    per diersoort een beschrijving van de aard, omvang en noodzaak van de handelingen die zullen worden verricht om de gewenste stand, bedoeld in onderdeel c, te bereiken of om schade te voorkomen;

  • e.

    per diersoort en gewas een beschrijving van de handelingen die in de periode, bedoeld in onderdeel b, zijn verricht om het schaden van de in onderdeel a bedoelde belangen te voorkomen, alsmede, voor zover daarover redelijkerwijs gegevens beschikbaar zijn, een beschrijving van de effectiviteit van die handelingen;

  • f.

    voor zover het plan betrekking heeft op het beheer van edelherten, damherten, reeën of wilde zwijnen, een beschrijving van het voedselaanbod, de relatie tussen dit voedselaanbod en de grootte van de populatie van de betrokken dieren evenals de mogelijkheden van uitwisseling met aangrenzende gebieden;

  • g.

    een beschrijving van de plaatsen in het werkgebied van de faunabeheereenheid waar en de perioden in het jaar waarin de in onderdeel e bedoelde handelingen zullen plaatsvinden;

  • h.

    voor zover daarover kwantitatieve gegevens beschikbaar zijn, een onderbouwde inschatting van de verwachte effectiviteit van de in onderdeel e bedoelde handelingen;

  • i.

    een beschrijving van de wijze waarop de effectiviteit van de voorgenomen handelingen zal worden bepaald.

Artikel 3.6.5 Eisen aan een faunabeheerplan inzake jacht

Het faunabeheerplan bevat inzake jacht ten minste de volgende gegevens:

  • 1.

    een beschrijving van de maatregelen die de jachthouder kan nemen om de redelijke wildstand te handhaven of te bereiken;

  • 2.

    een beschrijving van de maatschappelijke doelstellingen die met de jacht op de betreffende soort worden gediend.

Artikel 3.6.6 Afschotvrij natuurgebied

In het faunabeheerplan dient één natuurgebied te worden aangewezen dat in principe afschotvrij wordt verklaard.

Artikel 3.6.7 Goedkeuring

  • 1.

    Teneinde voor goedkeuring als bedoeld in artikel 3.12, zevende lid, van de Wet natuurbescherming in aanmerking te komen, voldoet een faunabeheerplan aan de artikelen 3.6.1 tot en met 3.6.6.

  • 2.

    Het eerste lid is van overeenkomstige toepassing op een gehele of gedeeltelijke wijziging van het faunabeheerplan als bedoeld in artikel 3.6.2, tweede lid.

Artikel 3.6.8 Hardheidsclausule

Gedeputeerde Staten kunnen in individuele gevallen bepalingen vastgesteld bij of krachtens deze paragraaf buiten toepassing laten of daarvan afwijken, voor zover de toepassing gelet op de betrokken belangen zal leiden tot een onbillijkheid van overwegende aard.

Paragraaf 3.7 Faunaschade

Artikel 3.7.1 Begrippen

In deze paragraaf wordt verstaan onder:

  • BIJ12: uitvoeringsorganisatie van de gezamenlijke provincies, zijnde onderdeel van de Vereniging Interprovinciaal Overleg;

  • taxateur: een taxateur die werkzaam is voor een door BIJ12 aangewezen taxatiebureau of een consulent faunazaken van BIJ12.

Artikel 3.7.2 De aanvraag om tegemoetkoming

  • 1.

    Een aanvraag om een tegemoetkoming als bedoeld in artikel 6.1 van de Wet natuurbescherming wordt door de aanvrager langs elektronische weg bij BIJ12 ingediend op een daartoe door Gedeputeerde Staten vastgesteld formulier met bijlagen.

  • 2.

    De aanvraag wordt ingediend uiterlijk binnen 7 werkdagen nadat de aanvrager de schade heeft geconstateerd.

  • 3.

    Schade welke niet binnen 7 werkdagen na constatering door de aanvrager op het in het eerste lid vermelde formulier met bijlagen bij BIJ12 is ingediend, komt niet voor een tegemoetkoming in aanmerking.

Artikel 3.7.3 Taxatie van de schade

  • 1.

    De aanvrager zal het gewas, de teelt of de producten, waarop de aanvraag om tegemoetkoming betrekking heeft, niet eerder oogsten of anderszins van zijn bedrijf afvoeren, dan nadat de schade definitief is getaxeerd door de taxateur.

  • 2.

    Indien de aanvrager opmerkingen over het formulier ‘bevestiging taxatie grondgebruiker’ kenbaar wil maken, zendt hij zijn reactie binnen 8 werkdagen per e-mail of per post naar BIJ12.

Paragraaf 3.8 Vrijstellingen beschermde diersoorten

Artikel 3.8.1 Vrijstelling bestrijding schadeveroorzakende dieren

  • 1.

    Als soorten als bedoeld in artikel 3.15, derde lid, van de Wet natuurbescherming worden aangewezen de soorten genoemd in bijlage I van deze paragraaf.

  • 2.

    In afwijking van de verboden in artikel 3.10, eerste lid, van de Wet natuurbescherming is het de grondgebruiker toegestaan om de in bijlage I van deze paragraaf aangewezen soorten opzettelijk te doden, te vangen, en hun vaste voortplantingsplaatsen of rustplaatsen opzettelijk te beschadigen of te vernielen op de door hem gebruikte gronden, dan wel in of aan door hem gebruikte opstallen, ter voorkoming van in het lopende of daarop volgende jaar dreigende schade op deze gronden, in of aan deze opstallen, of in het omringende gebied.

  • 3.

    De in het tweede lid genoemde vrijstellingen worden verleend ter voorkoming van ernstige schade aan met name de gewassen, veehouderijen, bossen, visgronden, wateren of andere vormen van eigendom.

  • 4.

    Uitvoering van de in het tweede lid bedoelde handelingen vindt plaats overeenkomstig het door Gedeputeerde Staten op grond van artikel 3.12, zevende lid, van de Wet natuurbescherming goedgekeurde faunabeheerplan.

  • 5.

    Aan de vrijstellingen zijn de volgende beperkingen en voorschriften verbonden:

    • a.

      de vrijstellingen gelden enkel voor het gebruik van de in bijlage I bij de betreffende soort genoemde middelen en onder de hierin genoemde voorschriften en beperkingen;

    • b.

      indien de grondgebruiker in overeenstemming met artikel 3.15, zevende lid, van de Wet natuurbescherming de vrijstelling door een ander laat uitoefenen, dient die persoon gedurende die uitoefening de door de grondgebruiker afgegeven schriftelijke en gedagtekende toestemming bij zich te dragen en op eerste vordering van een daartoe bevoegde ambtenaar ter inzage te geven.

  • 6.

    Gedeputeerde Staten kunnen de werking van dit artikel geheel of gedeeltelijk opschorten indien bijzondere weersomstandigheden hier naar hun oordeel aanleiding toe geven.

Artikel 3.8.2 Vrijstelling bestrijding overlast door dieren binnen bebouwde kom door gemeenten

  • 1.

    Als soorten als bedoeld in artikel 3.16, derde lid, van de Wet natuurbescherming worden aangewezen de soorten genoemd in bijlage II bij deze paragraaf.

  • 2.

    In afwijking van de verboden in artikel 3.10, eerste lid, van de Wet natuurbescherming is het aan gemeenten toegestaan om van de in bijlage II aangewezen soorten ten behoeve van het bestrijden van overlast de vaste voortplantingsplaatsen of rustplaatsen opzettelijk te beschadigen of te vernielen binnen de bebouwde kom der gemeenten.

  • 3.

    Gemeenten kunnen de overlastbestrijding bedoeld in het tweede lid laten uitvoeren door eigen medewerkers of laten uitvoeren door anderen.

  • 4.

    De in het eerste lid genoemde vrijstellingen gelden enkel onder de in bijlage II genoemde voorschriften en beperkingen.

Artikel 3.8.3 Vrijstelling ruimtelijke ontwikkeling en bestendig beheer of onderhoud

  • 1.

    In afwijking van de verboden in artikel 3.10, eerste lid, onder a en b, van de Wet natuurbescherming is het aan eenieder toegestaan om de in bijlage III bij dit artikel aangewezen soorten te vangen en hun vaste voortplantingsplaatsen of rustplaatsen opzettelijk te beschadigen of te vernielen.

  • 2.

    De soorten bedoeld in het eerste lid mogen worden gevangen met behulp van schepnetten, schermen, vangemmers, vangkooien en kastvallen.

  • 3.

    Het vangen van dieren bedoeld in het eerste lid is slechts toegestaan wanneer het niet redelijkerwijs mogelijk is om de dieren te verdrijven van de locatie waar de werkzaamheden plaatsvinden.

  • 4.

    De in het eerste lid genoemde vrijstellingen gelden ten behoeve van de volgende belangen:

    • a.

      in het kader van de ruimtelijke inrichting of ontwikkeling van gebieden, daaronder begrepen het daarop volgende gebruik van het ingerichte of ontwikkelde gebied;

    • b.

      in het kader van bestendig beheer of onderhoud in de landbouw of bosbouw;

    • c.

      in het kader van bestendig beheer of onderhoud aan vaarwegen, watergangen, waterkeringen, waterstaatswerken, oevers, vliegvelden, wegen, spoorwegen of bermen, of in het kader van natuurbeheer;

    • d.

      in het kader van bestendig beheer of onderhoud van de landschappelijke kwaliteiten van een bepaald gebied.

  • 5.

    De vrijstellingen gelden gedurende de periode genoemd in bijlage III bij de betreffende soort.

Artikel 3.8.4 Eén op één-methode wilde zwijnen

  • 1.

    In afwijking van artikel 3.33, eerste lid, van de Wet natuurbescherming is het doden van wilde zwijnen toegestaan door middel van een methode, waarbij één persoon wilde zwijnen opzettelijk verontrust met het oogmerk deze dieren binnen het schootsveld van één geweerdrager te drijven.

  • 2.

    Bij gebruikmaking van de in het eerste lid genoemde vrijstelling is het inzetten van honden niet toegestaan.

  • 3.

    De toepassing van de methode bedoeld in het eerste lid vindt alleen plaats wanneer deze zijn voorzien in het door Gedeputeerde Staten conform artikel 3.12, zevende lid, van de Wet natuurbescherming goedgekeurde faunabeheerplan.

  • 4.

    Bij de toepassing van de methode bedoeld in het eerste lid dient te worden gehandeld conform een door de faunabeheereenheid vast te stellen veiligheidsprotocol.

Artikel 3.8.5 Amfibieën veilig stellen tegen het verkeer

  • 1.

    In afwijking van het bepaalde in artikel 3.10, eerste lid, onder a, artikel 3.5, eerste lid, en artikel 3.6, tweede lid, van de Wet natuurbescherming gelden de verboden op het opzettelijk vangen van dieren behorende tot een beschermde inheemse diersoort en de verboden op het vervoeren en onder zich hebben van dieren behorende tot een beschermde inheemse diersoort niet ten aanzien van beschermde inheemse kikkers, padden en salamanders indien de betrokken handelingen plaatsvinden ter veiligstelling van deze dieren tegen het verkeer.

  • 2.

    De in het eerste lid genoemde vrijstelling geldt slechts voor het vervoer van de dieren over een afstand van ten hoogste 50 meter vanaf de vangplaats en voor zover de dieren na het vervoeren onmiddellijk weer in vrijheid worden gesteld.

Artikel 3.8.6 Bescherming vogels tegen landbouwwerkzaamheden

  • 1.

    In afwijking van het bepaalde in artikel 3.1, eerste, tweede en derde lid, van de Wet natuurbescherming geldt het verbod van het rapen en onder zich hebben van eieren en het vangen en onder zich hebben van niet vliegvlugge jongen van vogels als bedoeld in artikel 3.1, eerste lid, van de Wet natuurbescherming niet voor zover dit geschiedt ten behoeve van activiteiten bestemd en geschikt voor de bescherming van niet vliegvlugge jonge vogels tegen landbouwwerkzaamheden.

  • 2.

    De op grond van het eerste lid gevangen niet vliegvlugge jongen worden onmiddellijk na afloop van de landbouwwerkzaamheden bedoeld in het eerste lid weer in vrijheid gesteld.

Artikel 3.8.7 Vrijstellingen voor onderzoek en onderwijs

  • 1.

    In afwijking van het bepaalde in artikel 3.2, zesde lid, van de Wet natuurbescherming gelden de verboden op het vervoeren en onder zich hebben niet ten aanzien van braakballen en losse veren afkomstig van beschermde vogelsoorten.

  • 2.

    De in het eerste lid genoemde vrijstelling geldt slechts als het vervoer of het onder zich hebben geschiedt met het oog op gebruik van deze producten bij onderzoek en onderwijs.

  • 3.

    In afwijking van het bepaalde in artikel 3.10 van de Wet natuurbescherming geldt het verbod op het vangen niet ten aanzien van de Meerkikker en Middelste groene kikker, de Bruine kikker en de Gewone pad alsmede ten aanzien van het bemachtigen van eieren van deze soorten, voor zover dit geschiedt met het oog op gebruik van deze dieren of eieren van deze dieren bij onderzoek en onderwijs.

  • 4.

    De in het derde lid genoemde vrijstelling geldt niet ten aanzien van dieren waarvan de metamorfose is voltooid.

Artikel 3.8.8 Wijzigen bijlagen

Gedeputeerde Staten kunnen de bijlagen I, II en III bij deze paragraaf wijzigen.

Hoofdstuk 4 Milieubeschermingsgebieden

Paragraaf 4.1 Algemeen

Artikel 4.1.1 Aanwijzing milieubeschermingsgebieden

  • 1.

    De volgende categorieën milieubeschermingsgebieden worden onderscheiden: waterwingebieden, grondwaterbeschermingsgebieden, de Roerdalslenk, de Venloschol, het Beschermingsgebied Nationaal landschap Zuid-Limburg en stiltegebieden. De grondwaterbeschermingsgebieden zijn onderverdeeld in freatische en niet-freatische gebieden. Het gebied Roerdalslenk is onderverdeeld in vier zones.

  • 2.

    De milieubeschermingsgebieden en de eventuele onderverdelingen daarvan zijn aangewezen op de kaarten behorende bij deze verordening.

Artikel 4.1.2 Algemene regels

Gedeputeerde staten kunnen algemene regels vaststellen voor de in artikel 4.2.3, 4.3.1, 4.4.1, 4.4.2 en 4.5.1, tweede lid, bedoelde handelingen in milieubeschermingsgebieden.

Artikel 4.1.3 Aanduiding waterwingebieden, grondwaterbeschermingsgebieden en stiltegebieden

  • 1.

    Voor een waterwingebied en een grondwaterbeschermingsgebied zorgt de houder van een inrichting voor waterwinning ervoor dat de grens van het gebied goed zichtbaar is aangeduid door borden. Bij een stiltegebied zorgen gedeputeerde staten daarvoor.

  • 2.

    De borden worden geplaatst langs alle openbare wegen en vaarwegen die toegang geven tot het gebied of die daaraan grenzen.

  • 3.

    Gedeputeerde staten stellen het model van de borden vast.

Artikel 4.1.4 Categorieën van inrichtingen

Tenzij anders bepaald, wordt voor zover de regels in dit hoofdstuk betrekking hebben op inrichtingen, met inrichtingen bedoeld alle categorieën van inrichtingen die zijn aangewezen krachtens artikel 1.1, derde lid, van de Wet milieubeheer.

Artikel 4.1.5 Begrippen

In dit hoofdstuk wordt verstaan onder:

  • -

    bodemenergiesysteem: open of gesloten bodemenergiesysteem;

  • -

    open bodemenergiesysteem: installatie, niet zijnde een aardwarmtesysteem, waarmee van de bodem gebruik wordt gemaakt voor de levering van warmte of koude ten behoeve van de verwarming of koeling van ruimten in bouwwerken, door grondwater te onttrekken en na gebruik in de bodem terug te brengen, met inbegrip van bijbehorende bronpompen en warmtewisselaar en, voor zover aanwezig, warmtepomp en regeneratievoorziening;

  • -

    gesloten bodemenergiesysteem: installatie waarmee, zonder grondwater te onttrekken en na gebruik in de bodem terug te brengen, gebruik wordt gemaakt van de bodem voor de levering van warmte of koude ten behoeve van de verwarming of koeling van ruimten in bouwwerken, door middel van een gesloten circuit van leidingen, met inbegrip van een bijbehorende warmtepomp, circulatiepomp en regeneratievoorziening, voor zover aanwezig;

  • -

    aardwarmte: in de ondergrond aanwezige warmte die aldaar langs natuurlijke weg is ontstaan;

  • -

    aardwarmtesysteem: systeem voor het opsporen van aardwarmte of het winnen van aardwarmte als bedoeld in artikel 1 van de Mijnbouwwet, waarbij de aardwarmte op een diepte van meer dan 500 meter beneden de oppervlakte van de aardbodem aanwezig is.

Paragraaf 4.2 Waterwingebieden

Artikel 4.2.1 Bouwstoffen, grond en baggerspecie

  • 1.

    Het is verboden in een waterwingebied IBC-bouwstoffen toe te passen.

  • 2.

    Het is verboden in een waterwingebied grond of baggerspecie toe te passen met een lagere kwaliteit dan de achtergrondwaarden als bedoeld in het Besluit bodemkwaliteit.

  • 3.

    Het verbod van het tweede lid geldt niet voor verspreiding over het aangrenzende perceel van baggerspecie die vrijkomt bij regulier onderhoud.

  • 4.

    Onder achtergrondwaarden, IBC-bouwstof, toepassen van bouwstoffen en toepassen van grond of baggerspecie wordt verstaan wat artikel 1 van het Besluit bodemkwaliteit daaronder verstaat.

Artikel 4.2.2 Verboden inrichtingen

  • 1.

    Het is verboden in een waterwingebied andere inrichtingen op te richten dan een drinkwaterbedrijf.

  • 2.

    Het is verboden in een waterwingebied een bestaande inrichting te veranderen indien redelijkerwijs moet worden aangenomen dat die verandering nadelige gevolgen zal hebben voor het grondwater met het oog op de waterwinning.

  • 3.

    Het is verboden in een waterwingebied binnen een inrichting:

    • a.

      een ondergrondse tank voor de opslag van ontvlambare of brandbare vloeistoffen in gebruik te hebben die 20 jaar of ouder is of een tank te hebben die niet meer in gebruik is en waarvan het bodemrisico niet is weggenomen;

    • b.

      een bodemenergiesysteem te maken of te hebben;

    • c.

      een boorput te slaan, te hebben, of te gebruiken, dieper dan 3 meter beneden maaiveld;

    • d.

      een aardwarmtesysteem te maken of te hebben.

  • 4.

    Onder ontvlambare vloeistoffen worden vloeistoffen verstaan met een vlampunt van ten minste 21° C en ten hoogste 55° C, onder brandbare vloeistoffen die met een vlampunt dat hoger ligt dan 55° C.

Artikel 4.2.3 Verboden handelingen

Het is verboden in een waterwingebied buiten een inrichting de volgende handelingen te verrichten:

  • a.

    een bouwwerk in de zin van de Woningwet te bouwen, behalve bouwwerken ten behoeve van de waterwinning met het oog waarop het gebied als waterwingebied is aangewezen en bouwwerken waarvoor ingevolge artikel 2.3 van het Besluit omgevingsrecht geen omgevingsvergunning is vereist;

  • b.

    schadelijke stoffen voorhanden te hebben, te vervoeren of te gebruiken of in de bodem te brengen of te doen brengen;

  • c.

    constructies van welke aard ook, tot stand te brengen of te veranderen met het doel het vervoeren, bergen, op- of overslaan, storten of verzinken van schadelijke stoffen door, op of in de bodem mogelijk te maken;

  • d.

    begraafplaatsen, terreinen voor de uitstrooiing van as of dierbegraafplaatsen op te richten, te veranderen, te hebben of te gebruiken;

  • e.

    een boorput te slaan, te hebben, of te gebruiken, dieper dan 3 meter beneden maaiveld;

  • f.

    de grond dieper dan drie meter beneden het maaiveld te roeren;

  • g.

    werken op of in de bodem uit te voeren of te doen uitvoeren waarbij ingrepen worden verricht of stoffen worden gebruikt die de beschermende werking van slecht doorlatende bodemlagen kunnen aantasten;

  • h.

    wegen, parkeerplaatsen, terreinen die openstaan voor gemotoriseerd verkeer, vaarwegen of spoorwegen aan te leggen, te veranderen of te hebben, of daaraan wijzigingen aan te brengen die de risico’s voor de grondwaterkwaliteit verhogen, gebruikelijke onderhoudswerkzaamheden hieronder niet begrepen;

  • i.

    recreatiecentra, kampementen of schietterreinen aan te leggen, te veranderen, te hebben of te exploiteren;

  • j.

    in de maanden september tot en met januari dierlijke meststoffen als bedoeld in artikel 1 van de Meststoffenwet te gebruiken;

  • k.

    zuiveringsslib als bedoeld in artikel 1, eerste lid, van het Uitvoeringsbesluit Meststoffenwet te gebruiken;

  • l.

    een bodemenergiesysteem te maken of te hebben;

  • m.

    lozen door het brengen van afvalwater op of in de bodem, als bedoeld in artikel 1 van het Besluit lozen buiten inrichtingen;

  • n.

    een aardwarmtesysteem te maken of te hebben.

Artikel 4.2.4 Uitzonderingen

  • 1.

    Het verbod van artikel 4.2.3, aanhef en onder b en c, geldt niet voor:

    • a.

      het voorhanden hebben, vervoeren en gebruiken van geringe hoeveelheden schadelijke stoffen die dienen of gediend hebben voor normaal gebruik, mits bewaard in een deugdelijke verpakking en deugdelijk beschermd tegen invloeden van buiten;

    • b.

      het vervoeren en gebruiken van middelen ter bestrijding van gladheid van wegen;

    • c.

      het voorhanden hebben, vervoeren en gebruiken van schadelijke stoffen die nodig zijn voor openbare drinkwaterproductie;

    • d.

      het voorhanden hebben, vervoeren en gebruiken van gewasbeschermingsmiddelen en biociden die in grondwaterbeschermingsgebieden zijn toegelaten ingevolge de Wet gewasbeschermingsmiddelen en biociden;

    • e.

      het vervoeren van schadelijke stoffen in afgesloten, vloeistofdichte tanks van tankwagens of tankwagons, en van schadelijke stoffen in een deugdelijke, gesloten verpakking op zodanige wijze dat geen gevaar voor verspreiding bestaat.

  • 2.

    De verboden van artikel 4.2.2, derde lid, aanhef en onder c en artikel 4.2.3 aanhef en onder e, f en g, gelden niet voor:

    • a.

      werkzaamheden ten behoeve van waterwinning met het oog op openbare drinkwaterproductie;

    • b.

      het hebben van een boorput ten behoeve van het grondwaterbeheer overeenkomstig het bepaalde bij of krachtens de Wet bodembescherming en de Waterwet;

    • c.

      het saneren van de bodem en het verrichten van handelingen ten gevolge waarvan een bodemverontreiniging wordt verminderd of verplaatst, indien dat gebeurt overeenkomstig het bepaalde bij of krachtens de Wet bodembescherming;

    • d.

      bodemonderzoeken die bij of krachtens de wet zijn voorgeschreven.

  • 3.

    Indien bij de in het tweede lid bedoelde werkzaamheden sprake is van een boorput, geldt de uitzondering uitsluitend indien de Beoordelingsrichtlijn Mechanisch boren BRL SIKB 2100, als bedoeld in de Regeling bodemkwaliteit in acht wordt genomen.

  • 4.

    De verboden van artikel 4.2.3 gelden niet voor zover gedeputeerde staten voor de daar verboden handelingen algemene regels krachtens artikel 4.1.2 hebben vastgesteld en gehandeld wordt in overeenstemming met die regels.

Artikel 4.2.5 Ontheffing

Gedeputeerde staten kunnen ontheffing (waterwingebiedsontheffing) verlenen van:

  • a.

    het verbod van artikel 4.2.3, aanhef en onder a, ten behoeve van het vernieuwen of uitbreiden van een bestaand bouwwerk, mits de vernieuwing of uitbreiding leidt tot vermindering van de bestaande risico’s voor de kwaliteit van het grondwater.

  • b.

    de verboden van artikel 4.2.3, aanhef en onder b, c en m, mits geen schadelijke stoffen op of in de bodem worden gebracht, h en i.

Paragraaf 4.3 Grondwaterbeschermingsgebieden

Artikel 4.3.1 Overeenkomstige toepassing verbodsbepalingen en uitzonderingen

  • 1.

    De artikelen 4.2.1, met uitzondering van het tweede lid, 4.2.2, derde lid, 4.2.3, met uitzondering van onderdelen a en m, en 4.2.4 zijn van overeenkomstige toepassing op de grondwaterbeschermingsgebieden.

  • 2.

    Het is verboden binnen een inrichting in een grondwaterbeschermingsgebied een ondergrondse tank voor de opslag van ontvlambare of brandbare vloeistoffen te plaatsen of te vervangen. Onder ontvlambare of brandbare vloeistoffen wordt verstaan hetgeen artikel 4.2.2, vierde lid, daar onder verstaat.

  • 3.

    Het is verboden in grondwaterbeschermingsgebieden grond of baggerspecie toe te passen indien de kwaliteit van de grond of de baggerspecie de maximale waarde van de kwaliteitsklasse wonen bij toepassing op de bodem of de kwaliteitsklasse A bij toepassing in oppervlaktewater overschrijdt of de kwaliteit van de ontvangende bodem of waterbodem beter is dan de genoemde kwaliteitsklassen. Onder die kwaliteitsklassen wordt verstaan wat het Besluit bodemkwaliteit daaronder verstaat.

  • 4.

    Het verbod van artikel 4.2.2, derde lid, aanhef en onder c en artikel 4.2.3, aanhef en onder e, beide in verband met artikel 4.3.1, eerste lid, geldt in grondwaterbeschermingsgebieden niet indien het voornemen tot het slaan van een boorput vier weken tevoren schriftelijk aan gedeputeerde staten is gemeld en bij het maken en sluiten van de boorput de Beoordelingsrichtlijn Mechanisch boren BRL SIKB 2100, in acht wordt genomen.

  • 5.

    Het verbod van artikel 4.2.3, aanhef en onder j, in verband met artikel 4.3.1, eerste lid, geldt niet in de niet-freatische grondwaterbeschermingsgebieden:

    • a.

      gelegen buiten het Beschermingsgebied Nationaal landschap Zuid-Limburg;

    • b.

      gelegen binnen het Beschermingsgebied Nationaal landschap Zuid-Limburg, voor zover de minister vrijstelling krachtens artikel 64, derde lid, van de Wet bodembescherming of ontheffing krachtens artikel 7 van het Besluit gebruik meststoffen heeft verleend.

  • 6.

    De verboden van artikel 4.2.2, derde lid, aanhef en onder b, en artikel 4.2.3, aanhef en onder l, beide in verband met artikel 4.3.1, eerste lid, gelden niet in de grondwaterbeschermingsgebied Hanik, mits het bodemenergiesysteem niet dieper dan 5 meter boven NAP wordt aangelegd en mits het voornemen tot het aanleggen, hebben, of gebruiken van het bodemenergiesysteem ten minste vier weken tevoren schriftelijk is gemeld bij gedeputeerde staten.

  • 7.

    Het verbod van het tweede lid en het verbod van artikel 4.2.2, derde lid, aanhef en onder a, in verband met artikel 4.3.1, eerste lid, voor zover het een ondergrondse tank betreft die 20 jaar of ouder is, geldt niet voor bestaande inrichtingen voor de openbare verkoop van benzine en dieselolie voor motorvoertuigen voor het wegverkeer, mits dieselolie niet als hoofdproduct wordt verkocht.

Artikel 4.3.2 Verboden inrichtingen

Het is verboden in een grondwaterbeschermingsgebied een inrichting op te richten die is opgenomen in de bijlage bij dit artikel of een inrichting waarin activiteiten worden uitgevoerd die in de bijlage zijn genoemd.

Artikel 4.3.3 Instructiebepaling omgevingsvergunningen

  • 1.

    Het bevoegd gezag verbindt als voorschriften aan een omgevingsvergunning als bedoeld in artikel 2.1, eerste lid, onder e, van de Wet algemene bepalingen omgevingsrecht voor een inrichting in een grondwaterbeschermingsgebied in ieder geval hetgeen is bepaald in de volgende leden.

  • 2.

    In de inrichting mag een stof die is opgenomen in de bijlage bij dit lid niet aanwezig zijn.

  • 3.

    In de inrichting mag van een stof die is opgenomen in de bijlage bij dit lid niet meer aanwezig zijn dan de daar aangegeven drempelwaarde.

  • 4.

    In de inrichting mag van een andere potentieel gevaarlijke stof als bedoeld in artikel 9.2.3.1 van de Wet milieubeheer niet meer aanwezig zijn dan 5000 kilogram vaste stof of 5 m3 vloeistof per opslageenheid, tenzij dat volgens de bijlage bij dit lid naar hoedanigheid, mobiliteit en persistentie toelaatbaar is.

  • 5.

    In de inrichting wordt het bodemrisico van een schadelijke stof tot verwaarloosbaar verkleind door de hoogst mogelijke bescherming, waaronder in ieder geval:

    • a.

      volledig gesloten apparatuur of geïntegreerde lekdetectie;

    • b.

      opslag en gebruik boven een vloeistofdichte vloer of lekbak;

    • c.

      twee maal vaker tussentijds bodemonderzoek dan geadviseerd in de Nederlandse richtlijn bodembescherming bedrijfsmatige activiteiten (NRB) maar in ieder geval iedere vijf jaar.

Artikel 4.3.4 Regels voor overige inrichtingen

  • 1.

    Op een inrichting in een grondwaterbeschermingsgebied waarvoor een omgevingsvergunning als bedoeld in artikel 2.1, eerste lid, onder e, van de Wet algemene bepalingen omgevingsrecht niet is vereist is artikel 4.3.3, tweede tot en met vijfde lid, van overeenkomstige toepassing, voor zover de bedoelde voorschriften en verboden niet reeds gelden krachtens andere wettelijke bepalingen.

  • 2.

    Degene die de inrichting drijft doet met een melding opgave van de schadelijke stoffen en van de voorzieningen en maatregelen die zijn of worden getroffen.

Artikel 4.3.5 Ontheffing

Gedeputeerde staten kunnen ontheffing verlenen van de verboden van artikel 4.2.3, aanhef en onder b tot en met i, in verband met artikel 4.3.1, eerste lid, en van het verbod van artikel 4.3.1, derde lid, voor zover de toepassing van de grond of de baggerspecie niet plaatsvindt binnen een vergunningplichtige inrichting als bedoeld in artikel 2.1, eerste lid, onder e, van de Wet algemene bepalingen omgevingsrecht (ontheffing grondwaterbeschermingsgebied).

 

4.4 Boringsvrije zones

Artikel 4.4.1 Roerdalslenk

  • 1.

    Het is in het gebied Roerdalslenk binnen en buiten inrichtingen verboden:

    • a.

      een boorput, een bodemenergiesysteem of een aardwarmtesysteem te maken of hebben of de grond te roeren, dieper dan de bovenkant van de Bovenste Brunssumklei;

    • b.

      werken op of in de bodem uit te voeren of te doen uitvoeren waarbij ingrepen worden verricht of stoffen worden gebruikt die de beschermende werking van . de Bovenste Brunssumklei kunnen aantasten.

  • 2.

    Het voornemen tot het maken van een boorput, het aanleggen van een bodemenergiesysteem of het roeren van grond in de Roerdalslenk dieper dan 20 meter beneden het maaiveld in zone I, 30 meter in zone II of 80 meter in zone III tot aan de Bovenste Brunssumklei en ieder voornemen in zone IV, wordt vier weken tevoren schriftelijk gemeld aan gedeputeerde staten.

  • 3.

    Bij het maken en sluiten van een boorput wordt de Beoordelingsrichtlijn Mechanisch boren BRL SIKB 2100, als bedoeld in de Regeling bodemkwaliteit in acht genomen.

Artikel 4.4.2 Venloschol

  • 1.

    Het is in het gebied Venloschol binnen en buiten inrichtingen beneden 5 meter boven NAP verboden:

    • a.

      een boorput te maken of te hebben;

    • b.

      de grond te roeren;

    • c.

      een gesloten bodemenergiesysteem te maken of te hebben;

    • d.

      werken op of in de bodem uit te voeren of te doen uitvoeren waarbij ingrepen worden verricht of stoffen worden gebruikt die de beschermende werking van slecht doorlatende bodemlagen kunnen aantasten;

    • e.

      een aardwarmtesysteem te maken of te hebben.

  • 2.

    Bij het maken en sluiten van een boorput wordt de Beoordelingsrichtlijn Mechanisch boren BRL SIKB 2100, als bedoeld in de Regeling bodemkwaliteit in acht genomen.

  • 3.

    Degene die voornemens is in de Venloschol een open bodemenergiesysteem aan te leggen, meldt dit voornemen ten minste vier weken van tevoren schriftelijk bij gedeputeerde staten. De melding is niet vereist voor een bodemenergiesysteem waarvoor vergunning krachtens de Waterwet is verleend of waarvoor zo’n vergunning niet is vereist en een melding is gedaan overeenkomstig artikel 5.8.3, tweede lid.

  • 4.

    Het is verboden in de Venloschol ten behoeve van een bodemenergiesysteem grondwater in een ander watervoerend pakket te infiltreren dan waaruit het wordt onttrokken.

Artikel 4.4.3 Uitzonderingen

  • 1.

    De verboden van de artikelen 4.4.1 en 4.4.2 gelden niet voor:

    • a.

      werkzaamheden ten behoeve van grondwateronttrekking met het oog op openbare drinkwaterproductie;

    • b.

      andere onttrekkingen, mits bestemd voor uitsluitend menselijke consumptie;

    • c.

      boorputten ten behoeve van het grondwaterbeheer overeenkomstig de Wet bodembescherming en de Waterwet;

    • d.

      het saneren van de bodem en het verrichten van handelingen ten gevolge waarvan een bodemverontreiniging wordt verminderd of verplaatst, indien dat gebeurt overeenkomstig het bepaalde bij of krachtens de Wet bodembescherming;

    • e.

      bodemonderzoeken die door de wet zijn voorgeschreven;

    • f.

      een aardwarmtesysteem dat in overeenstemming is met door Gedeputeerde Staten op grond van artikel 4.1.2 vastgestelde algemene regels voor aardwarmtesystemen.

  • 2.

    De verboden van de artikel 4.4.1 en 4.4.2 gelden niet voor zover gedeputeerde staten voor de daar verboden handelingen algemene regels krachtens artikel 4.1.2 hebben vastgesteld en gehandeld wordt in overeenstemming met die regels.

  • 3.

    De verboden van artikel 4.4.2, eerste lid, onder a, b en d, gelden niet voor een open bodemenergiesysteem, dat overeenkomstig artikel 4.4.2, derde lid, is gemeld of waarvoor de meldingsplicht volgens dat artikellid niet geldt.

Artikel 4.4.4 Ontheffing

Gedeputeerde staten kunnen ontheffing verlenen van de verboden van artikel 4.4.2, eerste lid, aanhef en onder a, b en d , als de betreffende handeling niet plaatsvindt binnen een vergunningplichtige inrichting als bedoeld in artikel 2.1, eerste lid, onder e, van de Wet algemene bepalingen omgevingsrecht (Venloscholontheffing).

 

Paragraaf 4.5 Beschermingsgebied Nationaal landschap Zuid-Limburg

Artikel 4.5.1 Verboden handelingen

  • 1.

    In de artikelen 4.5.1 en 4.5.2 wordt verstaan onder:

    • beek dal: gebied dat op de kaarten behorende bij deze verordening is aangeduid als beekdal;

    • bron of bronzone: plaats waar grondwater op natuurlijke wijze over een klein of groter oppervlak uittreedt;

    • graft: lijnvormige, evenwijdig aan de helling lopende trede, die vaak met gras, struiken en/of hakhout is begroeid;

    • holle weg: smalle, diepe, vaak loodrecht op de helling lopende insnijding, die in gebruik is als voetpad, weg en/of watergang.

  • 2.

    Het is verboden in het Beschermingsgebied Nationaal Landschap Zuid-Limburg

    • a.

      in een beekdal grondwerkzaamheden op of in de bodem uit te voeren die leiden tot aantasting van het reliëf, behalve werkzaamheden voor herstel en onderhoud van het beekdal;

    • b.

      in een beekdal ontwateringswerkzaamheden uit te voeren;

    • c.

      in een bron of bronzone grondwerkzaamheden op of in de bodem of ontwateringswerkzaamheden uit te voeren, behalve werkzaamheden voor herstel en onderhoud van de bron of de bronzone;

    • d.

      in een graft of holle weg grondwerkzaamheden op of in de bodem uit te voeren behalve werkzaamheden voor herstel en onderhoud van de graft of de holle weg.

Artikel 4.5.2 Uitzonderingen

Het verbod van artikel 4.5.1, tweede lid, geldt niet:

  • a.

    voor het graven van erosieopvangbekkens door het waterschap;

  • b.

    voor het saneren van de bodem en het verrichten van handelingen ten gevolge waarvan een bodemverontreiniging wordt verminderd of verplaatst, indien dat gebeurt overeenkomstig het bepaalde bij of krachtens de Wet bodembescherming;

  • c.

    voor het uitvoeren van bodemonderzoeken die bij of krachtens de wet zijn voorgeschreven;

  • d.

    voor het slaan van een boorput in een beekdal;

  • e.

    voor zover gedeputeerde staten voor de daar verboden handelingen algemene regels krachtens artikel 2.2 hebben vastgesteld en gehandeld wordt in overeenstemming met die regels.

Artikel 4.5.3 Ontheffing

  • 1.

    Gedeputeerde staten kunnen ontheffing verlenen van de verboden van artikel 4.5.1, tweede lid

  • 2.

    De ontheffing als bedoeld in het vorige lid wordt aangewezen als een ontheffing als bedoeld in art. 1.3a eerste lid Wet milieubeheer.

Paragraaf 4.6 Stiltegebieden

Artikel 4.6.1 Motorvoertuigen en bromfietsen

  • 1.

    Het is verboden zich in een stiltegebied buiten een inrichting met een motorvoertuig of een bromfiets met draaiende verbrandingsmotor te bevinden buiten de voor deze voertuigen openstaande wegen en terreinen.

  • 2.

    Het is verboden in een stiltegebied een toertocht of wedstrijd voor motorvoertuigen of bromfietsen te houden of daaraan deel te nemen.

  • 3.

    Onder motorvoertuig wordt verstaan wat het Reglement verkeersregels en verkeerstekens 1990 daaronder verstaat.

Artikel 4.6.2 Lawaaiige apparaten

  • 1.

    Het gebruik van de volgende apparaten buiten een inrichting is in een stiltegebied verboden:

    • a.

      motorisch aangedreven werktuigen;

    • b.

      omroepinstallaties, sirenes, hoorns en soortgelijke apparaten;

    • c.

      modelvliegtuigen, modelboten en modelauto’s, aangedreven door verbrandingsmotoren;

    • d.

      muziekinstrumenten en andere geluidsapparaten, al dan niet gekoppeld aan geluidversterkers;

    • e.

      waterscooters, aangedreven door verbrandingsmotoren;

    • f.

      knalapparatuur en vuurwerk, tenzij het tweede lid van toepassing is;

    • g.

      vuurwapens, tenzij het derde lid van toepassing is.

  • 2.

    Het gebruik van knalapparatuur en van vuurwerk is niet verboden:

    • a.

      indien dat noodzakelijk is voor het oproepen van personen of om dreigend gevaar af te wenden;

    • b.

      in de periode rondom de jaarwisseling, voor zover toegestaan bij de Algemene plaatselijke verordening.

  • 3.

    Het gebruik van vuurwapens is niet verboden:

    • a.

      om een noodsein te geven;

    • b.

      voor jacht, beheer of schadebestrijding overeenkomstig de Flora- en faunawet.

Artikel 4.6.3 Uitzonderingen en ontheffingen

  • 1.

    De verboden van de artikelen 4.6.1 en 4.6.2 zijn niet van toepassing:

    • a.

      op de uitoefening door politie en brandweer van hun wettelijke taken en op ambulancevervoer;

    • b.

      op normale werkzaamheden die nodig zijn in verband met de uitoefening van het agrarisch bedrijf, met bosbouw of met het beheer van het gebied;

    • c.

      op wielertochten die voorkomen op de kalender van de Union Cycliste Internationale of van de Koninklijke Nederlandsche Wielren Unie en op het gebruik van omroepinstallaties, sirenes, hoorns en dergelijke daarbij door personen die zijn belast met de leiding van deze wedstrijden.

  • 2.

    Gedeputeerde staten kunnen ontheffing verlenen van de verboden van de artikelen 4.6.1 en 4.6.2, eerste lid (stiltegebiedsontheffing).

  • 3.

    De ontheffing als bedoeld in het vorige lid wordt aangewezen als een ontheffing als bedoeld in art. 1.3a eerste lid Wet milieubeheer.

Hoofdstuk 5 Water

Paragraaf 5.1 Algemeen

Artikel 5.1.1 Begrippen en reikwijdte

  • 1.

    In dit hoofdstuk wordt verstaan onder beheerder, beheerplan, infiltreren, legger, Minister, onttrekken van grondwater, primaire waterkering, regionale wateren en regionaal waterplan: dat wat daaronder wordt verstaan in de Waterwet.

  • 2.

    Dit hoofdstuk is van toepassing op de regionale wateren.

Paragraaf 5.2 Regionale waterkeringen

Artikel 5.2.1 Veiligheidsnorm regionale waterkeringen

  • 1.

    Op de kaarten behorende bij deze verordening is voor de aangewezen regionale waterkeringen of delen daarvan de veiligheidsnorm aangegeven als de gemiddelde overschrijdingskans per jaar of als vaste kruinhoogte.

  • 2.

    Gedeputeerde staten kunnen een technische leidraad vast stellen voor het ontwerp van regionale waterkeringen. Deze strekt tot aanbeveling voor de beheerder.

  • 3.

    Gedeputeerde staten kunnen de hydraulische randvoorwaarden vast stellen voor de door de beheerder te verrichten toetsing van regionale waterkeringen.

  • 4.

    Gedeputeerde staten kunnen voorschriften vast stellen voor de door de beheerder te verrichten beoordeling van de veiligheid van regionale waterkeringen en stellen ten behoeve van die beoordeling de maatgevende waterstanden vast.

  • 5.

    Gedeputeerde staten stellen na overleg met de beheerder nadere regels omtrent het tijdstip waarop de verschillende regionale waterkeringen moeten voldoen aan de veiligheidsnorm.

Paragraaf 5.3 Normering regionale wateroverlast

Artikel 5.3.1 Normen wateroverlast

  • 1.

    Op de kaarten behorende bij deze verordening is voor verschillende te onderscheiden gebieden de norm aangegeven waarop de bergings- en afvoercapaciteit van de regionale wateren moeten zijn ingericht.

  • 2.

    Gedeputeerde staten kunnen nadere regels stellen omtrent de door de beheerder te verrichten beoordeling van de bergings- en afvoercapaciteit van de regionale wateren.

  • 3.

    Gedeputeerde staten stellen na overleg met de beheerder nadere regels omtrent het tijdstip waarop de bergings- en afvoercapaciteit van de verschillende regionale wateren moeten voldoen aan de aangegeven normen.

Paragraaf 5.4 Verslag toetsing watersysteem

Artikel 5.4.1 Verslag toetsing watersysteem

  • 1.

    De beheerder brengt, vanwege de zorg die op hem rust voor de handhaving van de veiligheidsnorm, bedoeld in artikel 5.2.1, eerste lid, periodiek verslag uit aan gedeputeerde staten over de algemene waterstaatkundige toestand van de regionale waterkeringen onder zijn beheer.

  • 2.

    Het verslag bevat een beoordeling van de veiligheid. Die beoordeling geschiedt in het licht van de veiligheidsnorm, technische leidraad en voorschriften bedoeld in artikel 5.2.1 en de legger bedoeld in artikel 5.7.1.

  • 3.

    De beheerder brengt, vanwege de zorg die op hem rust voor de handhaving van de normen, bedoeld in artikel 5.3.1, periodiek verslag uit aan gedeputeerde staten over de algemene waterstaatkundige toestand van de regionale wateren onder zijn beheer.

  • 4.

    Het verslag bevat een beoordeling van de regionale wateren met het oog op de bergings- en afvoercapaciteit waarop zij moeten zijn ingericht. Die beoordeling geschiedt in het licht van de normen en voorschriften bedoeld in artikel 5.3.1 en de legger bedoeld in artikel 5.7.1.

  • 5.

    Indien de beoordeling daartoe aanleiding geeft, bevatten de verslagen een omschrijving van de voorzieningen die op een daarbij aan te geven termijn nodig worden geacht.

  • 6.

    Gedeputeerde staten stellen na overleg met de beheerder vast wanneer de verslagen voor de eerste maal en met welke frequentie daarna worden uitgebracht.

  • 7.

    Gedeputeerde staten kunnen nadere voorschriften stellen met betrekking tot vorm en inhoud van de verslagen.

Paragraaf 5.5 Regionaal waterplan

Artikel 5.5.1 Inhoud regionaal waterplan

Artikel 5.5.2 Procedurele bepalingen regionaal waterplan

  • 1.

    Gedeputeerde staten voeren, ter voorbereiding van het regionaal waterplan, ten minste overleg met het dagelijks bestuur van het waterschap, de hoofdingenieur directeur van Rijkswaterstaat en de colleges van burgemeester en wethouders van de binnen het plangebied liggende gemeenten.

  • 2.

    Gedeputeerde staten raadplegen ter voorbereiding van het regionaal waterplan de Minister en gedeputeerde staten van de aangrenzende provincies en de beheerder van de grensoverschrijdende dan wel grensvormende watersystemen.

  • 3.

    Op de voorbereiding van het regionaal waterplan is afdeling 3.4 van de Algemene wet bestuursrecht van toepassing.

  • 4.

    Een ieder heeft de gelegenheid zijn zienswijze op het regionaal waterplan schriftelijk of mondeling in te brengen.

  • 5.

    Binnen vier weken na vaststelling van het regionaal waterplan brengen gedeputeerde staten de bestuursorganen genoemd in het eerste lid daarvan op de hoogte.

Artikel 5.5.3 Uitwerking regionaal waterplan

  • 1.

    In het regionaal waterplan kan worden bepaald dat gedeputeerde staten het regionaal waterplan of onderdelen daarvan moeten of kunnen uitwerken volgens in het regionaal waterplan gegeven regels.

  • 2.

    Het besluit tot uitwerking maakt deel uit van het regionaal waterplan.

  • 3.

    Op het besluit is artikel 5.5.2 van overeenkomstige toepassing.

Paragraaf 5.6 Beheerplan

Artikel 5.6.1 Inhoud beheerplan

  • 1.

    Het beheerplan bevat, naast het bepaalde in artikel 4.6 van de Waterwet, ten minste:

    • a.

      de beschrijving van de bestaande toestand van het watersysteem;

    • b.

      het beleid inzake het beheer gericht op functies en doelstellingen van de watersystemen;

    • c.

      de beschrijving van de maatregelen met een zodanige prioriteitstelling en fasering dat de doelstellingen van het regionaal waterplan worden verwerkelijkt;

    • d.

      een raming van de kosten van maatregelen in de planperiode, inzicht in de dekking van die kosten en een indicatie van het verloop van de op te leggen omslagen of heffingen;

    • e.

      het gewenste grond- en oppervlaktewaterregiem voor de aan het oppervlaktewater en het freatisch grondwater toegekende functies;

    • f.

      één of meer kaarten, waarop de bestaande en geplande waterstaatswerken staan aangegeven.

  • 2.

    Het beheerplan is voorzien van een toelichting, waarin ten minste is opgenomen:

    • a.

      de aan het plan ten grondslag liggende afwegingen en uitkomsten van de eventueel uitgevoerde onderzoeken;

    • b.

      een overzicht van de manier waarop en de mate waarin de maatregelen de strategische doelstellingen in het regionaal waterplan verwerkelijken.

Artikel 5.6.2 Procedurele bepalingen beheerplan

  • 1.

    Op de voorbereiding en de bekendmaking van het beheerplan is artikel 5.5.2, met uitzondering van het raadplegen van de Minister, van overeenkomstige toepassing.

  • 2.

    Het dagelijks bestuur kan besluiten dat de procedure van afdeling 3.4 van de Algemene wet bestuursrecht niet wordt toegepast bij het actualiseren van het maatregelenprogramma of het gewenste grond- en oppervlaktewaterregiem als bedoeld in artikel 5.6.1, eerste lid, indien redelijkerwijs kan worden aangenomen dat aan die toepassing geen behoefte bestaat.

  • 3.

    Een vastgesteld beheerplan wordt toegezonden aan de Minister.

Artikel 5.6.3 Uitwerking beheerplan

  • 1.

    In het beheerplan kan worden bepaald dat het dagelijks bestuur van het waterschap het beheerplan of onderdelen daarvan moet of kan uitwerken volgens in het beheerplan gegeven regels.

  • 2.

    Het besluit tot uitwerking maakt deel uit van het beheerplan.

Artikel 5.6.4 Voortgangsrapportage uitvoering beheerplan

  • 1.

    De beheerder rapporteert tenminste een maal per jaar aan gedeputeerde staten over de voortgang van de uitvoering van het beheerplan, de mate waarin de gestelde doelen worden bereikt, de redenen van eventuele afwijkingen en de voorgestelde maatregelen.

  • 2.

    Gedeputeerde staten kunnen nadere voorschriften stellen met betrekking tot tijdstip, vorm en inhoud van de rapportage.

Paragraaf 5.7 Waterstaatswerken

Artikel 5.7.1 Legger waterstaatswerken

  • 1.

    De legger bedoeld in artikel 5.1 van de Waterwet bevat naast het bepaalde in het tweede lid van dat artikel in ieder geval:

    • a.

      het lengteprofiel en dwarsprofielen van de primaire en regionale waterkeringen;

    • b.

      een omschrijving van de ondersteunende kunstwerken en de bijzondere constructies die deel uitmaken van de waterstaatswerken.

  • 2.

    Voor wateren met een maatgevende afvoer van minder dan 25 liter per seconde, vrij meanderende wateren en onderdelen van watersystemen die incidenteel watervoerend zijn geldt de verplichting als bedoeld in artikel 5.1 van de Waterwet tot omschrijving van vorm, afmeting en constructie niet. De ligging van deze wateren wordt als lijnelement of in de vorm van een zone aangegeven en ondersteunende kunstwerken worden omschreven.

  • 3.

    Voor wateren met een maatgevende afvoer van minder dan 15 liter per seconde gelden de verplichtingen als bedoeld in artikel 5.1 van de Waterwet niet.

  • 4.

    Gedeputeerde staten kunnen, mede op verzoek, bepalen dat artikel 5.1, eerste lid, van de Waterwet gedurende een daarbij vast te stellen termijn niet van toepassing is op daarbij aan te wijzen waterkeringen of onderdelen daarvan.

Artikel 5.7.2 Projectprocedure voor waterstaatswerken

Gedeputeerde staten kunnen, mede op verzoek, de procedure van paragraaf 2 van hoofdstuk 5 van de Waterwet van toepassing verklaren op projectplannen van bovenlokale betekenis die met spoed en op gecoördineerde wijze tot stand moeten worden gebracht.

 

Paragraaf 5.8 Grondwateronttrekking

Artikel 5.8.1 Grondwaterregister

  • 1.

    Gedeputeerde staten dragen zorg voor een register van inrichtingen voor het onttrekken van grondwater of het infiltreren van water met vermelding van de vergunningen en van de gegevens die op grond van of krachtens artikel 6.11 van het Waterbesluit aan hen of aan de beheerder worden verstrekt.

  • 2.

    Het dagelijks bestuur van het waterschap verstrekt de gegevens aan gedeputeerde staten.

  • 3.

    Gedeputeerde staten kunnen een inrichting ambtshalve inschrijven, waarbij de aanvang van een onttrekking als datum van inschrijving geldt.

Artikel 5.8.2 Instructiebepalingen grondwater

  • 1.

    De beheerder regelt in de keur dat iedere grondwateronttrekking verboden is in de bufferzones verdroogde natuurgebieden en grondwateronttrekkingen met een capaciteit van meer dan 10 m3 per uur in het overige gebied ten noorden van de Feldbiss en de Eerste Noord-Oost Hoofdbreuk. De bufferzones en de breuklijnen zijn aangeduid op de kaarten behorende bij deze verordening..

  • 2.

    De beheerder regelt in de keur dat het verboden is grondwater te onttrekken of water te infiltreren beneden de bovenkant van de Bovenste Brunssumklei in het gebied Roerdalslenk en beneden 5 meter +NAP in het gebied Venloschol. De gebieden Roerdalslenk en Venloschol zijn aangeduid op de bijlage bij dit artikel.

  • 3.

    De beheerder regelt in de keur dat voor beregening en bevloeiing in de landbouw slechts ontheffing kan worden verleend indien het aantal putten en de totale pompcapaciteit die volgens de daarvoor geldende wettelijke bepalingen op 22 december 2009 legaal aanwezig waren niet toenemen, met dien verstande dat binnen een bufferzone een onttrekking voorts niet dichter bij een natuurgebied plaatsheeft.

  • 4.

    De beheerder regelt in de keur dat slechts ontheffing kan worden verleend van het verbod in het tweede lid voor een onttrekking die uitsluitend bestemd is voor menselijke consumptie.

  • 5.

    De beheerder regelt in de keur dat bij beëindiging van een onttrekking de put zo wordt afgedicht dat grondwaterverontreiniging wordt voorkomen.

Artikel 5.8.3 Uitzondering vergunningplicht

  • 1.

    Het verbod als bedoeld in artikel 6.4, eerste lid, aanhef en onder b, van de Waterwet en de verplichtingen als bedoeld in artikel 6.11, eerste tot en met vierde lid, van het Waterbesluit gelden buiten een bufferzone niet voor bodemenergiesystemen waarbij de te onttrekken hoeveelheid ten hoogste 10 m3 per uur bedraagt, mits:

    • a.

      in het gebied Roerdalslenk niet dieper dan de bovenkant van de Bovenste Brunssumklei;

    • b.

      in het gebied Venloschol niet dieper dan 5 meter boven NAP.

  • 2.

    Aan gedeputeerde staten wordt melding gedaan van naam en adres van de melder en van coördinaten, diepte en debiet van het bodemenergiesysteem.

Hoofdstuk 6 Ontgrondingen

Artikel 6.1.1 Vrijstellingen

  • 1.

    Het verbod van artikel 3, eerste lid, van de Ontgrondingenwet geldt niet voor de volgende handelingen:

    • a.

      ontgrondingen van ten hoogste 3 meter beneden het oorspronkelijke maaiveld, met een oppervlakte van ten hoogste 400 m2 en een volume van ten hoogste 500 m3;

    • b.

      ontgrondingen voor de normale uitoefening van land-, tuin- of bosbouw;

    • c.

      ontgrondingen die uitsluitend worden verricht ten behoeve van een grondboring of het slaan van een put, of voor het leggen van kabels en buizen en dergelijke, die in de grond plegen te worden gelegd;

    • d.

      het doen van opgravingen als bedoeld in artikel 1, onder h, van de Monumentenwet 1988.

  • 2.

    Het verbod van artikel 3, eerste lid, van de Ontgrondingenwet geldt evenmin voor:

    • a.

      Het ontgronden op de plaats waar een infrastructureel werk, industrieterrein, bouwwerk, sportveld, begraafplaats of bassin wordt aangelegd, onderhouden, veranderd of opgeruimd of ten behoeve van dat werk de bodem wordt gesaneerd overeenkomstig de Wet bodembescherming, mits de uitvoering van het werk in overeenstemming is met het geldende ruimtelijk plan als bedoeld in artikel 2.1.1;

    • b.

      Het uitvoeren van een natuurbouwproject gelegen in de Goudgroene natuurzone als bedoeld in artikel 2.6.1, onder a, mits grondlagen op grotere diepte dan 0,5 m beneden het oorspronkelijke maaiveldniveau ongemoeid blijven.

    • c.

      Het uitvoeren van een project mits de uitvoering van het project in overeenstemming is met het geldende ruimtelijk plan als bedoeld in artikel 2.1.1, en mits niet dieper dan 3 meter beneden het oorspronkelijke maaiveldniveau en maximaal 10.000 m³ wordt ontgraven.

  • 3.

    Onverminderd het bepaalde in het tweede lid, geldt voor de onder a tot en met c van het tweede lid bedoelde werken en projecten, de voorwaarde dat het ontgronden niet verder gaat dan voor de technische realisering van dat werk of project noodzakelijk is.

Artikel 6.1.2 Ontgrondingsvergunningen

  • 1.

    Een aanvraag om ontgrondingsvergunning als bedoeld in artikel 8, tweede lid, van de Ontgrondingenwet wordt gedaan met gebruikmaking van het door gedeputeerde staten vastgestelde formulier.

  • 2.

    Gedeputeerde staten kunnen een aanvraag om verlening of wijziging van een ontgrondingsvergunning buiten behandeling laten indien de aanvrager niet de eigenaar is van het terrein waarop de aanvraag betrekking heeft en hij niet een verklaring van toestemming van de eigenaar overlegt.

  • 3.

    Gedeputeerde staten kunnen bestuursorganen en adviseurs in de gelegenheid stellen advies uit te brengen over een aanvraag.

  • 4.

    De uniforme openbare voorbereidingsprocedure van afdeling 3.4 van de Algemene wet bestuursrecht is van toepassing op de voorbereiding van besluiten op aanvragen om verlening, wijziging of intrekking van een ontgrondingsvergunning. Indien de aanvraag betrekking heeft op een wijziging van een bestaande ontgrondingsvergunning van ondergeschikte aard, wordt de procedure gevolgd zoals beschreven in Titel 4.1 van de Algemene wet bestuursrecht.

Hoofdstuk 7 Andere onderwerpen

Paragraaf 7.1 Provinciale wegen

Artikel 7.1.1 Wegen

  • 1.

    In dit artikel wordt verstaan onder wegen: rijbanen, paden, trottoirs, alsmede al hetgeen naar de aard van de weg daartoe behoort, waaronder de tot de weg behorende voorzieningen in, op, onder en boven de weg, voor zover in beheer bij de provincie.

  • 2.

    Het is verboden het voor het verkeer noodzakelijke uitzicht op of nabij een weg te belemmeren of de veiligheid of de doorstroming van het verkeer op een weg in gevaar te brengen.

  • 3.

    Het is verboden om zonder of in strijd met een vergunning, verleend door gedeputeerde staten:

    • a.

      een weg te gebruiken in strijd met het doel daarvan;

    • b.

      veranderingen aan de weg aan te brengen;

    • c.

      boven, op, in of onder een weg een werk aan te brengen, te houden, te veranderen of te verwijderen.

    Deze verboden gelden niet voor handelingen die worden verricht in opdracht van gedeputeerde staten.

    Gedeputeerde staten kunnen nadere regels stellen ten aanzien van de hier genoemde verboden.

  • 4.

    De vergunning kan in elk geval worden gewijzigd of ingetrokken indien:

    • a.

      de vergunning is verleend op grond van onjuiste of onvolledige gegevens en de vergunning niet of anders zou zijn verleend als de juiste gegevens bekend waren geweest;

    • b.

      gehandeld is of wordt in strijd met een aan de vergunning verbonden voorschrift;

    • c.

      van de vergunning gedurende twee jaren geen gebruik is gemaakt;

    • d.

      gedeputeerde staten dit nodig achten in het belang van het gebruik of de bescherming van de weg.

  • 5.

    De verboden van het derde lid gelden niet voor zover gedeputeerde staten algemene regels voor de daar verboden handelingen hebben vastgesteld en gehandeld wordt in overeenstemming met deze regels.

  • 6.

    Voordat burgemeester en wethouders van de gemeente waarin de weg is gelegen een omgevingsvergunning verlenen als bedoeld in artikel 2.2, eerste lid, onder d, e en h van de Wet algemene bepalingen omgevingsrecht, vragen burgemeester en wethouders advies aan gedeputeerde staten. Indien burgemeester en wethouders afwijken van het advies doen zij daarvan gelijktijdig met de bekendmaking van het besluit mededeling aan gedeputeerde staten.

     

Paragraaf 7.2 Rioolplichtontheffing

Artikel 7.2.1 Rioolplichtontheffing

  • 1.

    Een aanvraag om ontheffing van de gemeentelijke rioolplicht als bedoeld in artikel 10.33, tweede lid, van de Wet milieubeheer (rioolplichtontheffing) met betrekking tot percelen gelegen in waterwingebied, grondwaterbeschermingsgebied en het Beschermingsgebied Nationaal Landschap Zuid-Limburg, bevat ten minste het volgende:

    • a.

      een overzicht van de in de gemeente aanwezige vuilwaterrioolvoorzieningen;

    • b.

      een kaart van het gebied waarop de aanvraag betrekking heeft op een schaal van 1:25.000, met een overzicht van de niet op het gemeentelijke riool aangesloten percelen die alsnog zullen worden aangesloten, alsmede van de percelen waarop de aanvraag betrekking heeft;

    • c.

      een of meer kaarten op een schaal van of herleidbaar tot 1:10.000, waarop de percelen zijn aangegeven waarop de aanvraag betrekking heeft;

    • d.

      voor al deze percelen een overzicht van de kosten van aansluiting;

    • e.

      voor elke bebouwde kom van waaruit afvalwater met een vervuilingswaarde van minder dan 2000 inwonersequivalenten wordt geloosd, een overzicht van de maatregelen die zijn of worden genomen om dat afvalwater te verwerken;

    • f.

      het door de gemeenteraad vastgestelde beleid met betrekking tot de niet op het gemeentelijke riool aangesloten percelen;

    • g.

      de resultaten van het overleg over de voorgenomen aanvraag met de waterbeheerders als bedoeld in de Waterwet, indien dat overleg heeft plaatsgehad.

  • 2.

    Gedeputeerde staten stellen de in het eerste lid onder g bedoelde waterbeheerders en het drinkwaterbedrijf in de gelegenheid advies uit te brengen over het ontwerpbesluit.

     

Paragraaf 7.3 Gesloten stortplaatsen

Artikel 7.3.1 Gesloten stortplaatsen

  • 1.

    De volgende leden van dit artikel hebben uitsluitend betrekking op de stortplaats te Roerdalen, te Landgraaf, te Schinnen en te Weert, op de bedrijfsgebonden stortplaats Louisegroeve te Sittard Geleen en op de baggerspecielocaties te Meers en te Swalmen, vanaf het tijdstip dat gedeputeerde staten voor de betreffende stortplaats een sluitingsverklaring op grond van artikel 8.47 van de Wet milieubeheer hebben afgegeven (gesloten stortplaatsen).

  • 2.

    Het is verboden in, op, onder of boven een gesloten stortplaats andere handelingen te verrichten dan die ter uitvoering van het voor de stortplaats geldende nazorgplan als ze nadelige gevolgen kunnen hebben voor de nazorgvoorzieningen van de stortplaats. Ook is het verboden handelingen na te laten indien ten gevolge daarvan de instandhouding van de nazorgvoorzieningen belemmerd kan worden, dan wel de aanwezige nazorgvoorzieningen beschadigd kunnen worden. De verboden zijn niet van toepassing op handelingen die betrekking hebben op het oprichten, veranderen of in werking hebben van een inrichting voor zover deze is vergund krachtens artikel 2.1 van de Wet algemene bepalingen omgevingsrecht in verband met artikel 3.4 van het Besluit omgevingsrecht.

  • 3.

    Gedeputeerde staten kunnen ontheffing (stortplaatsontheffing) verlenen van de in het tweede lid, gestelde verboden indien het belang dat de gesloten stortplaats geen nadelige gevolgen voor het milieu veroorzaakt, zich daartegen niet verzet.

    Aan een ontheffing kunnen in ieder geval voorschriften worden verbonden die tot doel hebben:

    • a.

      de bereikbaarheid van de nazorgvoorzieningen te garanderen;

    • b.

      aantasting van de nazorgvoorzieningen te voorkomen;

    • c.

      te voorkomen dat de uitvoering van de nazorg anderszins wordt belemmerd. Een aanvraag om ontheffing bevat ten minste het volgende:

      • i.

        naam en adres van de aanvrager;

      • ii.

        een omschrijving van het voorgenomen gebruik van de gesloten stortplaats, de kadastrale aanduiding en een kadastrale kaart van het gebied van de stortplaats en met aanduiding van het gebied waar voorzieningen ter bescherming van het milieu (nazorgvoorzieningen) aanwezig zijn;

      • iii.

        een omschrijving van de maatregelen die worden getroffen om de bereikbaarheid van de nazorgvoorzieningen te waarborgen, aantasting van de nazorgvoorzieningen te voorkomen en anderszins de uitvoering van de nazorg niet te belemmeren;

      • iv.

        een beschrijving van de wijze van monitoring en evaluatie van de uitvoering van de onder c bedoelde maatregelen en de rapportage daarover aan gedeputeerde staten.

Paragraaf 7.4 Bedrijventerreinen met provinciale geluidcontour

Artikel 7.4.1 Bedrijventerreinen met provinciale geluidscontour

De volgende bedrijventerrein met provinciale geluidscontour worden aangewezen als industrieterreinen als bedoeld in artikel 163, tweede lid, van de Wet geluidhinder:

  • a.

    Chemelot;

  • b.

    NedCar, NedCar Yard, Industrial Park Swentibold.

De bedrijventerrein met provinciale geluidscontour worden aangegeven op de bij deze verordening behorende kaarten.

Hoofdstuk 8 Ontheffingen en meldingen

Artikel 8.1.1 Ontheffingen

  • 1.

    Op de voorbereiding van besluiten inzake ontheffingen krachtens deze verordening is de uniforme openbare voorbereidingsprocedure van afdeling 3.4 van de Algemene wet bestuursrecht van toepassing. Daarbij geldt tevens het volgende lid.

  • 2.

    Gedeputeerde staten kunnen de toepassing van de uniforme openbare voorbereidingsprocedure geheel of gedeeltelijk achterwege laten indien uit het oogpunt van bescherming van het milieu redelijkerwijs geen zienswijzen zijn te verwachten of indien de aanvraag betrekking heeft op een handeling waarvan de uitvoering als gevolg van een buitengewone omstandigheid op korte termijn nodig is.

  • 3.

    Gedeputeerde staten stellen het college van burgemeester en wethouders van de betrokken gemeente, de waterbeheerder en het betrokken drinkwaterbedrijf voor zover het hun belangen betreft, in de gelegenheid advies uit te brengen.

Artikel 8.1.2 Besluit op aanvraag om ontheffing; wijziging en intrekking

De artikelen 2.14 (in aanmerking te nemen omstandigheden en belangen), 2.22 (voorschriften), 2.23 (termijnen) en paragraaf 2.6 (wijziging en intrekking) van de Wet algemene bepalingen omgevingsrecht zijn van overeenkomstige toepassing op de ontheffingen ingevolge deze verordening.

Artikel 8.1.3 Ontheffinghouder

  • 1.

    Een ontheffing geldt voor eenieder die de handeling uitvoert waarop zij betrekking heeft. De ontheffinghouder draagt ervoor zorg dat de aan de ontheffing verbonden voorschriften worden nageleefd.

  • 2.

    Indien een ontheffing zal gaan gelden voor een ander dan de aanvrager of de ontheffinghouder, meldt de aanvrager, onderscheidenlijk de ontheffinghouder dat ten minste een maand voordien aan het bevoegd gezag.

  • 3.

    In afwijking van he bepaalde in het eerste lid, geldt een ontheffing als bedoeld in artikel 7.2.1, eerste lid, of 7.3.1, derde lid, slechts voor degene aan wie zij is verleend, tenzij bij de ontheffing anders bepaald.

Artikel 8.1.4 Meldingen

  • 1.

    Een melding op grond van deze verordening bevat in ieder geval:

    • a.

      de naam en het adres van de melder;

    • b.

      de dagtekening;

    • c.

      een beschrijving van de activiteit;

    • d.

      een duidelijke aanduiding op kaart van de plaats waar de activiteit wordt uitgeoefend;

    • e.

      op welke wijze wordt voldaan aan de desbetreffende voorschriften krachtens deze verordening.

  • 2.

    Een melding ingevolge artikel 4.3.4, tweede lid, wordt gedaan aan het bevoegd gezag indien dat wettelijk is voorgeschreven en anders aan gedeputeerde staten. In andere gevallen wordt een melding gedaan aan gedeputeerde staten.

  • 3.

    De melding aan gedeputeerde staten wordt gedaan op een door hen verstrekt formulier.

  • 4.

    De melding wordt gedaan uiterlijk vier weken voor de uitvoering.

  • 5.

    Het bestuursorgaan stuurt een afschrift van een melding als bedoeld in hoofdstuk 4 aan het drinkwaterbedrijf.

Artikel 8.1.5 Ontheffingen hoofdstuk 2

  • 1.

    De bepalingen van dit hoofdstuk zijn niet van toepassing op ontheffingen als bedoeld in artikel 2.1.2.

  • 2.

    De bepalingen van dit hoofdstuk zijn niet van toepassing op ontheffingen als bedoeld in hoofdstuk 3 van deze verordening.

Hoofdstuk 9 Nadeelcompensatie

Artikel 9.1.1 Toepasselijkheid

  • 1.

    Op aanvragen tot vergoeding van kosten of schade ten gevolge van deze verordening of een krachtens deze verordening genomen besluit, alsmede op verzoeken om schadevergoeding als bedoeld in artikel 7.14 van de Waterwet en onderzoek als bedoeld in artikel 7.19 van de Waterwet is de Regeling nadeelcompensatie provincie Limburg van toepassing.

  • 2.

    Het eerste lid is niet van toepassing op schade als bedoeld in paragraaf 3.7 van deze verordening.

Hoofdstuk 10 Straf-, overgangs- en slotbepalingen

Artikel 10.1.1 Strafbepalingen en opsporing

  • 1.

    Overtreding van krachtens artikel 4.1.2 gegeven algemene regels, van artikel 4.2.1, 4.2.2, 4.2.3, 4.3.1, 4.3.2, 4.3.3, 4.3.4, 4.4.1, 4.4.2, 4.5.1, 4.6.1, 4.6.2, 7.3.1, mede in verband met artikel 2.3 van de Wet algemene bepalingen omgevingsrecht, of in strijd met een voorschrift of beperking verbonden aan een krachtens artikel 4.2.5, 4.3.5, 4.4.4, 4.5.3, 4.6.3 of 7.3.1 gegeven ontheffing is een strafbaar feit.

  • 2.

    Overtreding van artikel 7.1.1, tweede of derde lid, mede in verband met artikel 2.3 van de Wet algemene bepalingen omgevingsrecht, of in strijd met een voorschrift of beperking, verbonden aan een krachtens artikel 7.1.1, derde lid, gegeven vergunning, wordt gestraft met hechtenis van ten hoogste drie maanden of een geldboete van de tweede categorie.

  • 3.

    Met de opsporing van de in het eerste en tweede lid genoemde overtredingen zijn behalve de in artikel 141 van het Wetboek van Strafvordering genoemde ambtenaren tevens belast de door gedeputeerde staten aangewezen ambtenaren.

Artikel 10.1.2 Intrekken verordeningen

De Omgevingsverordening Limburg (Provinciaal Blad 2013, nr. 49), de Verordening wonen Zuid-Limburg (Provinciaal Blad 2013, nr. 57) en de Verordening veehouderijen en Natura 2000 provincie Limburg (Provinciaal Blad 2013, nr. 87) worden ingetrokken.

Artikel 10.1.3 Overgangsbepaling

  • 1.

    Ontheffingen en vergunningen, verleend krachtens de Provinciale milieuverordening Limburg, de Ontgrondingenverordening Limburg, de Wegenverordening Provincie Limburg 2008 of een van de in artikel 10.1.2 genoemde verordeningen gelden als ontheffingen en vergunningen krachtens de Omgevingsverordening Limburg 2014.

  • 2.

    Een aanvraag om ontheffing of vergunning, gedaan onder de Omgevingsverordening Limburg wordt zoveel mogelijk afgehandeld overeenkomstig de Omgevingsverordening Limburg 2014.

  • 3.

    Het bevoegd gezag verbindt de voorschriften als bedoeld in artikel 4.3.3 aan een omgevingsvergunning uiterlijk op 31 december 2014.

  • 4.

    Aan de voorschriften als bedoeld in artikel 4.3.4 wordt uiterlijk op 31 december 2018 voldaan, met uitzondering van het voorschrift als bedoeld in artikel 4.3.3, vijfde lid, aanhef en onder c (tussentijds bodemonderzoek).

  • 5.

    De verboden bedoeld in de artikelen 4.2.3 aanhef en onder l, mede in verband met artikel 4.3.1, eerste lid, artikel 4.3.1, zesde lid, artikel 4.4.1, eerste lid, onder a, en 4.4.2, eerste lid, onder c, gelden niet voor bodemenergiesystemen die waren aangelegd voor 1 november 2009, of waarvoor voor die datum een vergunning op grond van de Grondwaterwet, of een ontheffing op grond van artikel 5.34, eerste lid van de Provinciale Milieuverordening Limburg was verleend.

  • 6.

    Hoofdstuk 2 is niet van toepassing op ruimtelijke plannen die vóór de inwerkingtreding van deze verordening zijn vastgesteld of in ontwerp ter inzage zijn gelegd.

  • 7.

    De artikelen 2.4.1 tot en met 2.4.6 alsmede artikel 2.5.3 zijn niet van toepassing op ruimtelijke plannen die uiterlijk op de dag van publicatie van de Wijzigingsverordening Omgevingsverordening Limburg 2014 in het Provinciaal Blad zijn vastgesteld of in ontwerp ter inzage zijn gelegd. Artikel 2.4.2 is evenmin van toepassing op ruimtelijke plannen waarvoor gedeputeerde staten de hardheidsclausule als bedoeld in de aanhef onder C van de Gewijzigde beleidsregel ‘Kwaliteitscriteria nieuwe woningen Zuid-Limburg’ hebben toegepast, zulks met inachtneming van de in de daarop betrekking hebbende besluiten genoemde termijnen.

  • 8.

    Artikel 2.13.2., eerste, tweede en derde lid, is niet van toepassing op ruimtelijke plannen die uiterlijk op de dag van publicatie van de Wijzigingsverordening Paragraaf 2.13 Zilvergroene natuurzone van de Omgevingsverordening Limburg 2014 in het Provinciaal Blad zijn vastgesteld of in ontwerp ter inzage zijn gelegd.

Artikel 10.1.4 Citeertitel

Deze verordening wordt aangehaald als: Omgevingsverordening Limburg 2014.

Bijlage bij paragraaf 2.4 Bestuursafspraken regionale uitwerking POL2014

 

2.4 Bestuursovereenkomsten uitwerking POL2014

 

Bijlage 1 behorende bij Paragraaf 2.4 van de Omgevingsverordening Limburg 2014:

Bestuursafspraken POL-uitwerkingen

 

BESTUURSAFSPRAKEN

 

POL-uitwerkingen Noord-Limburg

 

Colleges van B&W van

 

Gemeente Beesel

Gemeente Bergen

Gemeente Gennep

Gemeente Horst aan de Maas

Gemeente Mook en Middelaar

Gemeente Peel en Maas

Gemeente Venlo

Gemeente Venray

 

en het college van GS van

 

Provincie Limburg

 

april 2016

 

1. Algemeen

De demografische ontwikkelingen, de economische crisis en de decentralisatie van rijks/provinciale taken levert vraagstukken op die ons in de regio binden. De regio speelt immers een steeds belangrijkere rol of het nu gaat om de aanpak van leegstand (detailhandel, agrarisch vastgoed), het oplossen van de mismatch in de woningvoorraad, etc. In het proces rondom de totstandkoming van het P012014 is de rol van de regio steeds nadrukkelijker naar voren gekomen. Dit heeft ertoe geleid dat onder het mom van ‘regio aan zet’ de regio Noord-Limburg de uitdaging heeft opgepakt om te komen tot 6 thematische POL-uitwerkingen (als onderdeel van het werkprogramma 2015-2018 van de Regio Venlo). Regionale samenwerking is essentieel om tot een goede visie te komen. De mensen die de regio wonen, werken en leven, houden zich namelijk niet aan gemeentegrenzen en hebben over het algemeen dezelfde behoefte: een aantrekkelijk woon-, werk- en leefomgeving met een hoge ruimtelijke kwaliteit en voldoende voorzieningen.

 

Aanvankelijk zouden eind 2015 de POL-uitwerkingen gereed moeten zijn (op basis waarvan dan concrete bestuursafspraken konden worden gemaakt). Hoewel de regio voortvarend aan de slag is gegaan, is de visievorming nog niet gereed (op een aantal fronten is er (nog) geen overeenstemming in de regio) en is er op aandringen van het PHO Ruimte meer tijd en aandacht besteed aan het meenemen van de gemeenteraden in dit proces.

 

Op verzoek van de provincie ligt er nu toch een set (tussentijdse) bestuursafspraken (peildatum 31 december 2015). Gezien de verschillende fases waarin de POL-uitwerkingen verkeren, hebben deze bestuursafspraken ook een divers karakter. Daar waar mogelijk gaat het om concrete afspraken (hoe bereiken we het doel), aangevuld met procesmatige afspraken (wat gaan we samen doen om het doel te bereiken). Deze bestuursafspraken worden gebruikt om de Provinciale Omgevingsverordening in de zomer van 2016 te actualiseren.

 

Uitgangspunten

Het POL2014 bevat een aantal algemene Limburgse principes waarbij kwaliteit en uitnodigen centraal staat:

  • vanuit het motto ‘meer stad, meer land’ een nadrukkelijke keuze voor hoogwaardige steden (stedelijkheid wint aan economische en sociale betekenis) in een waardevol landschap (het belang van het Limburgse platteland als vestigingsfactor);

  • het bieden van (tijdelijke) ruimte voor verweving van functies kan enerzijds de vitaliteit en aantrekkelijkheid van gebieden vergroten en anderzijds leiden tot creatieve vormen van meervoudig ruimtegebruik;

  • kwaliteitsbewustzijn in de vorm van het ‘nieuwe groeien’ oftewel zorgvuldig omgaan met onze voorraden: onze ruimte (steden en dorpen, natuur, landschap), onze voorzieningen (gebouwde omgeving, infrastructuur, vervoersystemen), onze natuurlijke hulpbronnen, onze milieuruimte en onze ondergrond (dynamisch voorraadbeheer);

  • prioriteit voor het herbenutten van cultuurhistorische en beeldbepalende gebouwen;

  • inzet op energiebesparing en op een zo groot mogelijk aandeel vernieuwbare energiebronnen;

  • de uitnodigingen om (samen) zaken op te pakken en zo te werken aan een beter leef- en vestigingsklimaat: plannen maken is mooi, omgevingskwaliteit tot stand brengen is nog mooier!

Afspraken

  • 1.1

    De basisafspraken en spelregels uit het POL2014 worden door de regiogemeenten onderschreven en uitgewerkt in regionale visies (POL-uitwerkingen) voor de thema’s Werklocaties, Wonen, Energie, Detailhandel, Vrijetijdseconomie en Landelijk gebied in lijn met de Ladder voor Duurzame verstedelijking. De POL-uitwerkingen vormen de basis voor het gemeentelijk beleid.

  • 1.2

    Gezien de samenhang en het samenspel tussen deze thematische uitwerkingen onderling én andere actuele regionale beleidstrajecten(Mobiliteitsplan en Delta-opgave) neemt het PHO Ruimte begin 2016 een besluit over het in elkaar te schuiven van deze sectorale visies tot één integraal afwegingskader: de Regionale Omgevingsvisie 2016.

  • 1.3

    Het borgen van de ruimtelijke kwaliteit, ofwel de gebruikswaarde, belevingswaarde en toekomstwaarde, is een essentieel onderdeel van de Regionale Omgevingsvisie. Vanuit de POL-uitwerking Landelijk gebied wordt in 2016 een Ruimtelijk kwaliteitskader opgezet. Niet alleen als afwegingskader voor nieuwe ontwikkelingen, maar ook vanuit de ruimtelijke component van de opgaven v.w.b. klimaat, water, natuur, landschap en cultuurhistorie zelf.

  • 1.4

    De provincie faciliteert de regio met tools voor monitoring en evaluatie, met GIS-toepassingen op regionale schaal.

  • 1.5

    De POL-uitwerkingen zullen (deels) de status van een structuurvisie krijgen en zullen dus door de afzonderlijke raden moeten worden vastgesteld. Inspraakprocedures worden gezamenlijk en gelijktijdig doorlopen. Gemeenten spannen zich in om, vanuit de ambitie om er in de regio samen uit te komen, te komen tot zoveel mogelijk gelijkluidende besluiten. In overleg met de griffies in de regio wordt begin 2016 de procesgang vastgesteld.

  • 1.6

    In het PHO Ruimte (en indien nodig ook bovenregionaal vanuit de regierol van de provincie) vindt afstemming plaats over:

    • a.

      nieuwe initiatieven voor ruimtelijke ontwikkelingen, die vallen binnen de criteria voor regionale afstemming (zie verschillende thema’s);

    • b.

      wijzigingen in programma, die vallen binnen de criteria voor regionale afstemming, in lopende projecten en integrate gebiedsontwikkelingen (rekening houdend met de meervoudige doelstellingen).

  •  

    De zogenaamde ‘pijplijn’ initiatieven (die weliswaar vallen binnen de criteria, maar nog niet regionaal afgestemd zijn) worden voorjaar 2016 door gemeenten en provincie samen in beeld gebracht.

  • 1.7

    Regiobestuurders zitten met mandaat bij het PHO Ruimte (8 tot 10x per jaar) en op uitnodiging van de regio kan de provinciale bestuurder daarbij aanschuiven. Voorjaar 2016 wordt een protocol ontwikkeld waarin deze bestuurlijke afstemming wordt beschreven (denk aan procesgang, rolverdeling, bevoegdheden, wat houdt informeren-afstemmen-instemmen in, wat te doen bij een meerderheidsbesluit, status van adviezen, etc.).

  • 1.8

    Bij gesignaleerde afwijkingen van de afspraken wordt als volgt gehandeld:

    • a.

      primair spreken gemeenten elkaar hierop aan;

    • b.

      indien dit onvoldoende resultaat heeft, zal de provincie op verzoek van één of meer gemeenten haar beschikbare instrumenten inzetten om naleving van de afspraken te bevorderen;

    • c.

      daarnaast kan de Provincie uit eigen beweging haar instrumentarium inzetten om de naleving van de afspraken te bevorderen of af te dwingen.

  • 1.9

    De provincie neemt in het hoofdstuk Ruimte van de Provinciale Omgevingsverordening bepalingen op om te borgen dat er geen ruimtelijke plannen worden vastgesteld die in strijd zijn met de voorliggende afspraken.

  • 1.10

    Wijziging van de afspraken en onderliggende documenten gebeurt alleen in samenspraak tussen alle partners.

2. Werklocaties

 

Bedrijventerreinen

 

Doel

Doel van het nog nader uit te werken regionale bedrijventerreinenvisie en -beleid is te komen tot een consistente regionale programmering en goede ruimtelijke ordening van werklocaties ten behoeve van het behoud en uitbreiding van de lokale en regionale werkgelegenheid.

 

Uitgangspunten

  • De basisafspraken en spelregels uit het POL 2014 worden door de regiogemeenten onderschreven en uitgewerkt in de regionale bedrijventerreinenvisie en -beleid dat daarmee in lijn zal zijn met de Ladder van duurzame verstedelijking.

  • De gemeenten en provincie onderschrijven het regionale belang en de bijzondere positie van natte bedrijventerreinen en kavels voor milieucategorie 5 bedrijven.

  • De provincie onderhoudt het bedrijventerreineninformatiesysteem REBIS op basis van door de terreineigenaren te leveren basisinformatie en stelt dit ter beschikking van de gemeenten. Gemeenten en provincie gebruiken de gegevens uit REBIS als basis voor hun analyses en beleidskeuzes.

  • De gemeenten en provincie constateren op basis van REBIS dat d.d. 1-1-2015 het bestaande aanbod van bedrijventerreinen (kwantitatief) in voldoende mate in de toekomstige vraag voorziet en tevens niet alle rest- en plancapaciteit terstond uitgeefbaar is en dat er derhalve sprake is van een evenwichtige verhouding tussen aanbod-vraag en er daarom geen directe noodzaak is tot het schrappen van plannen. Wel aandacht voor fasering van (kwantitatieve) uitgifte of (kwalitatieve) invulling, door middel van het bepalen van kansrijkheid.

  • Bij de verdere uitwerking van de bedrijventerreinenstrategie staan de volgende uitgangspunten centraal (conform besluit van de 8 gemeentebesturen d.d. 8 oktober 2013):

    • de behoefte van de sector en de klant;

    • herstructurering en leegstandsbestrijding;

    • gedifferentieerd areaal aan bedrijventerreinen;

    • vermindering van de organisatorische versnippering.

De wijze waarop de ruimtevraag van bedrijven (bestaand en nieuw) wordt opgepakt is in onderstaande tabel vastgelegd:

 

ruimtevraag van

opgepakt door

 

lokaal

regionaal

bestaande bedrijvigheid

1. individuele gemeente als eerste aan zet

2. inventariseert de vraag vanuit bedrijf

3. faciliteren op bestaande kavel / op bestaand bedrijventerrein gemeente

4. indien onmogelijk opschalen naar regio

bijzondere bedrijvigheid

 

1. regio als eerste aan zet

2. belang regionale economie zeer groot of zeer specifieke eisen aan ruimtevraag (bv: havenactiviteiten, grootschalige bedrijvigheid, hoge milieucategorie

starters

1. individuele gemeente als eerste aan zet

2. starters stimuleren en faciliteren

3. doorgroei faciliteren in eigen gemeente

4. indien onmogelijk opschalen naar regio

nieuw- vestigers

 

1. regio als eerste aan zet

2. afstemming over meest geschikte locatie

a. in RPO overleggen

b. rekening houden met segmentering

c. rekening houden met herstructurering

 

Afspraken

  • 2.1.

    De verdere uitwerking in 2016 vindt plaats via twee hoofdlijnen: beleid en instrumentarium:

    • a.

      Een bestaand bedrijf altijd gefaciliteerd moet kunnen worden in de regio en bij voorkeur op een bedrijventerreinenlocatie in de eigen gemeente. Herstructurering en hergebruik vormen hierbij belangrijke instrumenten en is derhalve een door de gemeenten en provincie nader uit te werken thema. Als het bijvoorbeeld nodig is om een kavel eenmalig beperkt uit te breiden (bijvoorbeeld met maximaal 10%) om de verplaatsing van een lokaal gebonden bedrijf te voorkomen (en daarmee mogelijke leegstand) zou dat in goede regionale afstemming mogelijk moeten zijn, zonder dat dit verrekend hoeft te worden in kader van dynamisch voorraad beheer.

    • b.

      Indien bij lokale uitbreidingsbehoefte van grootschalige bedrijven de ruimtevraag niet binnen de bestaande lokale voorraad gefaciliteerd kan worden, zullen de gemeenten en de provincie gezamenlijk bezien of er een maatwerkoplossing gevonden kan worden. De randvoorwaarden voor maatwerkaanpak zullen de gemeenten en provincie gezamenlijk uitwerken en in lijn zijn met de uitgangspunten.

    • c.

      Omdat de lokale uitbreiding van grootschalige bedrijven, ondanks de gezamenlijke inspanning van gemeenten en provincie, in sommige gevallen uitsluitend via verplaatsing binnen de regio kan worden gefaciliteerd, zullen de gemeenten en provincie gezamenlijk compensatiemaatregelen voor achterblijvende kavels in relatie tot het thema herstructurering of transformatie uitwerken.

    • d.

      Het faciliteren van de ruimtebehoefte van nieuwvestigers zal regionaal worden opgepakt. In gezamenlijkheid zullen de gemeenten en provincie de meest geschikte locatie(s) in beeld brengen. Bij de uitwerking van dit onderdeel van het regionale bedrijventerreinenbeleid worden in ieder geval meegenomen de thema’s: ‘segmentering’, ‘schaalgrootte’, ‘herstructurering’, ‘wensen en keuzevrijheid bedrijven’, ‘regionale werkgelegenheid (inzet Werkgeversservicepunt)’ en ‘acquisitie’.

  • 2.2.

    Bij de verdere uitwerking van het bedrijventerreinenvisie en -beleid wordt in de loop van 2016 ook de bedrijventerreinenprogrammering nader uitgewerkt, waarbij geldt dat:

    • a.

      Indien op basis van de gegevens uit REBIS een mogelijk toekomstig kwantitatief tekort aan bedrijventerrein in de regio wordt voorzien, de gemeenten en/of de provincie het initiatief nemen om in gezamenlijkheid te komen tot een additionele bedrijventerreinontwikkeling in Noord-Limburg.

    • b.

      Indien er op basis van gegevens uit REBIS en/of door de gemeenten en/of provincie een kwalitatieve mismatch wordt voorzien, zal er in gezamenlijke afstemming tussen en met gezamenlijke instemming van de gemeenten en provincie nieuwe lokale of regionale planvoorraad worden toegevoegd middels lokale of regionale saldering, in achtneming van de uitgangspunten. Ten behoeve hiervan zullen de gemeenten en provincie de randvoorwaarden van saldering, in het kader van het dynamisch voorraadbeheer, nader uitwerken, waarbij rekening zal worden gehouden met de uitgangspunten en afspraak 1.

  • 2.3.

    Gemeenten en provincie werken in het 1e kwartaal van 2016 de rol en positie van de bestaande ambtelijke RPO’s uit voor de thema’s werklocaties, kantoren en detailhandel (mede in het licht van algemene afspraak 7 en 8).

  • 2.4.

    Voor de (middel)lange termijn verkennen de gemeenten en provincie de ontwikkeling van één regionaal grondbedrijf. De gemeenten en provincie zullen deze ambitie (middels één of meerdere scenario’s) gezamenlijk uitwerken.

Kantoren

 

Doel

Doel van het nader uit werken regionale kantorenvisie en -beleid is het behoud en waar mogelijk uitbreiding van de werkgelegenheid in een kwantitatief en kwalitatief passende voorraad aan kantoren.

 

Uitgangspunten

  • De basisafspraken en spelregels uit het POL 2014 worden door de regiogemeenten onderschreven en uitgewerkt in een regionale kantorenvisie en -beleid dat daarmee in lijn zal zijn met de Ladder voor duurzame verstedelijking.

  • Bij de uitwerking van de regionale kantorenvisie zullen de regiogemeenten en de provincie gezamenlijk de in het POL 2014 benoemde concentratie- en balansgebieden nadere begrenzen en vastleggen.

  • De provincie stelt periodiek/jaarlijks een kantorenmonitor op en stelt deze ter beschikking aan de regiogemeenten. Gemeenten en provincie gebruiken deze als basis voor hun analyses en beleidskeuzes.

Afspraken

  • 2.5.

    Bij de verdere uitwerking door de gemeenten en de provincie wordt rekening gehouden met:

    • a.

      Het feit dat er geen transitiegebieden zijn aangewezen in Noord-Limburg, wel concentratie- en balansgebieden in Venlo en Venray (zie tabel).

       

      nader te begrenzen in uitwerking

      concentratiegebied

      Stedelijk Centrum Venlo (inclusief Kazernekwartier) Venlo Greenpark

      balansgebied

      Venlo Noorderpoort

      Centrum Venray

    • b.

      Dat bij nieuwvestigers <500 m2 wo of uitbreiding tot 5OO m2 wo de primaire verantwoordelijkheid ligt bij de individuele gemeente en derhalve op gemeentelijk niveau gesaldeerd zal moeten te worden.

    • c.

      Het feit dat de bestaande kantorenleegstand in Noord-Limburg en de onbenutte plancapaciteit buiten de concentratie- en balansgebieden aandacht behoeft.

3. Wonen

 

Doel

Het vastleggen van de gezamenlijke ambities, sturingsmechanismen (met instrumenten) en afwegingskaders (kwantitatief en ruimtelijk).

 

Uitgangspunten

Partners onderschrijven de in het POL2014 opgenomen algemene Limburgse principes en hanteren die als uitgangspunt. Bovendien zijn in de Omgevingsverordening Limburg 2014 regels opgenomen gericht op het bevorderen van een duurzame verstedelijking en het hergebruik van leegstaande monumentale en beeldbepalende gebouwen.

Naar aanleiding van de grote opgave die er ligt op het gebied van wonen zijn de gemeenten in Noord-Limburg eind 2013 samen met de provincie aan de slag gegaan om een regionale structuurvisie op te stellen. Deze regionale Structuurvisie Wonen Noord-Limburg is in de periode november-december 2015 door de colleges van de 8 Noord-Limburgse gemeenten in ontwerp vastgesteld. De provincie heeft daarvan kennis genomen. Besluitvorming in de gemeenteraden is voorzien voor de eerste helft van 2016.

 

Afspraken

  • 3.1.

    Partijen zullen uitvoering geven aan de Regionale Structuurvisie Wonen Noord-Limburg (hierna: ‘de Structuurvisie’) op de wijze en binnen de termijnen zoals beschreven in het ontwerp van het document.

  • 3.2.

    Gemeenten spannen zich in om de vaststelling van de Structuurvisie door de gemeenteraad te laten plaatsvinden vóór 1 mei 2016.

  • 3.3.

    In het geval een gemeente de Structuurvisie niet vaststelt op de overeengekomen termijn of gewijzigd vaststelt kan de provincie uit eigen beweging haar wettelijk instrumentarium inzetten om de doorwerking van de Structuurvisie voor die gemeente te garanderen.

  • 3.4.

    De Structuurvisie kan tussentijds niet eenzijdig gewijzigd. Bij noodzakelijke (tussentijdse) wijziging vindt vooraf overleg plaats tussen partijen.

  • 3.5.

    Zolang de Structuurvisie nog niet in werking is getreden, handelen partijen in overeenstemming met de visie, inhoud en werkwijze uit het ontwerp van het document.

  • 3.6.

    Partijen treden met elkaar in overleg wanneer ontwikkelingen in strijd zijn met de bestuursafspraken (zie afspraak 1.7 en 1. 8).

  • 3.7.

    De Provincie zal voorzorgbepalingen opnemen in het hoofdstuk ruimte van de Omgevingsverordening Limburg, om te borgen dat er geen bestemmingsplannen (c.a.) worden vastgesteld die in strijd zijn met de gemaakte afspraken.

  • 3.8.

    Onderlinge afstemming, monitoring en evaluatie vinden plaats op de wijze zoals beschreven in de Structuurvisie respectievelijk in documenten die ter uitvoering van de visie gezamenlijk worden opgesteld.

  • 3.9.

    Op basis van de structuurvisie (waarin een regionaal afwegingskader is opgenomen voor nieuwe initiatieven) wordt voor 31 december 2016 een regionale woningprogrammering opgesteld, gebaseerd op de lokale afwegingen (bottum-up).

  • 3.10.

    Deze afspraken zijn geldig tot en met het einde van de geldigheid van de nog vast te stellen Structuurvisie. De afspraken kunnen alleen na onderling overleg worden gewijzigd na instemming van alle partijen tot de voorziene herijking in 2019.

4. Energie

 

Doel

Doel van de nader uit te werken regionale energievisie en het actieprogramma is het realiseren van een meer energieonafhankelijkere regio met een economisch gezonde woon-, werk- en leefomgeving, welke geschikt is voor toekomstige generaties.

 

Uitgangspunten

  • De regio ondersteunt de ‘Parijsverklaring’ van het Klimaatverbond. Dit houdt in dat de regio zich maximaal inzet op het treffen van maatregelen die leiden tot een klimaat-neutrale regio. Dit vormt de input en impuls voor het realiseren van de Regionale Energievisie Noord Limburg.

  • De Energiestrategie Beesel-Venlo-Venray is onderdeel van de uit te werken visie.

  • De door de provincie aangeleverde nulmeting en gebruikte methodiek vormen de basis voor een, nog op te zetten, jaarlijkse energiemonitoring voor de regio.

  • Provincie stelt kansenkaarten voor de duurzame energiebronnen beschikbaar.

Afspraken

Op basis van de huidige stand van zaken kunnen de volgende procesafspraken geformuleerd worden:

  • 4.1.

    De gemeenten en de provincie leveren maximale inspanning om de doelen uit het nationale energieakkoord te realiseren.

  • 4.2.

    Gemeenten en provincie stellen in 2016 de Regionale Energievisie vast met daarin een strategie gericht op faciliteren/stimuleren en een bijbehorend actieprogramma.

  • 4.3.

    Focus van de strategie ligt op:

    • a.

      het stimuleren van energiebesparing bij de grootverbruikers in de regio en onderzoeken of het mogelijk is om de financiële prikkel daartoe te beïnvloeden

    • b.

      het stimuleren van stakeholders om duurzame energie opties te ontwikkelen waarvan in de regio de meeste potentie aanwezig is.

  • 4.4.

    De regio werkt deze visie uit op basis van de kansenkaarten voor zon, wind, geothermie en biomassa,

  • 4.5.

    Op basis van de kansenkaarten formuleren regio en provincie in 2016 samen voor welk aandeel duurzame energie te realiseren is in de regio Noord Limburg.

  • 4.6.

    De uiteindelijke regionale energievisie zal bestaan uit het benoemen van potentieel per duurzame energiebron, de kansenkaarten en een set van kwaliteitsprincipes (als input voor het Ruimtelijk Kwaliteitskader: zie bestuursafspraak 1.3)

  • 4.7.

    De provincie neemt de jaarlijkse energiemonitoring op zich.

5. Detailhandel

 

Doel

De regiogemeenten willen Adequaat inspelen op ontwikkelingen en trends in de markt zodat een gezond en gedifferentieerd winkelklimaat1 in stand blijft.

 

Uitgangspunten

  • Behoud en versterking van bestaande detailhandelsstructuur.

  • Kwaliteit in plaats van kwantiteit (het nieuwe groeien).

  • Innovatie en dynamiek in de detailhandel op verantwoorde wijze faciliteren.

  • Schaalvergroting op de juiste plek faciliteren.

  • Clusters van volumineuze en grootschalige detailhandel dienen complementair te zijn aan bestaande winkelgebieden.

Afspraken

  • 5.1.

    De basisprincipes en spelregels uit het POL 2014 worden door de regiogemeenten onderschreven en zijn de basis voor het regionale en lokale detailhandelsbeleid.

  • 5.2

    Grootschalige initiatieven met een bovenlokaal/regionaal effect worden ter instemming voorgelegd aan de regiogemeenten. Als toetsingscriterium geldt daarbij onder andere of het initiatief meerwaarde heeft voor de regionale detailhandelsstructuur en of voldoende rekening is gehouden met mogelijke ongewenste effecten. Het gaat daarbij om de volgende initiatieven:

    Grootschalige initiatieven met een bovenlokaal/regionaal effect

    Algemeen:

    Het betreft detailhandelsactiviteit die in afwijking is van het bestemmingsplan en die betrekking heeft op een bruto toevoeging of wijziging van de branchering van:

    > 2.500 m2 bij een:

    bovenregionaal verzorgend centrum;

    regionaal verzorgend centrum Bovenlokaal verzorgend centrum

    stadsdeel verzorgend centrum

    regionaal cluster met volumineuze detailhandel

    > 1.000 m2 bij een:

    lokaal verzorgend centrum

    alle overige centra en solitaire locaties

  • 5.3

    Concentratie van detailhandel in perspectiefvolle, elkaar aanvullende, winkelgebieden is van groot belang. Om dit versterken gaan de regiogemeenten in 2016:

    • a.

      de specifieke opgave per winkelgebied aanscherpen;

    • b.

      de onbenutte plancapaciteit en restcapaciteit/leegstand buiten de winkelgebieden in beeld brengen;

    • c.

      de winkelgebieden concreet afbakenen.

  •  

    Met als doel om op termijn restcapaciteit/leegstand buiten de afgebakende winkelgebieden te saneren. Middels de regionale detailhandelsvisie wordt voorzienbaarheid gecreëerd. Tevens wordt onderzocht welke mogelijkheden (bv. instrumentarium) er zijn om te herstructureren c.q. saneren/transformeren.

  • 5.4

    De afstemming tussen de bovenregionaal verzorgende centra, zoals Roermond en Venlo, is ook van groot belang voor een gezond en gedifferentieerd winkelklimaat. De regionale afstemming voorziet niet in deze afstemming. In samenspraak met betrokken gemeenten zal de provincie de afstemming tussen regionale centra verzorgen.

6. Vrijetijdseconomie

 

Doel

Het ruimtelijke beleid ten aanzien van de vrijetijdseconomie moet voorwaarden scheppen pm toerisme en recreatie de ruimte te geven en negatieve factoren voor de sector te beperken.

 

Uitgangspunten

  • We willen een verblijfsrecreatie sector die gericht is op het aanbieden van een breed scala aan verblijfsmogelijkheden, verspreid over Noord-Limburg gevestigd en kwalitatief goed op peil. Het aanbod kenmerkt zich door diversiteit en voldoet zodoende aan de vraag van de klant.

  • We willen een aantrekkelijke, gastvrije regio zijn voor dagrecreanten met een evenwichtige mix van groot- en kleinschalige voorzieningen.

  • Het versterken van de toeristisch-recreatieve functie van de Maas c.q. het Maasdal.

Afspraken

In lijn met de visie zijn de bestuursafspraken gegroepeerd rondom de 3 invalshoeken verblijfsrecreatie, dagrecreatie en De Maas. De onderliggende analyse en toelichting (Regionale uitwerking POL Vrijetijdseconomie Noord-Limburg) dient als onderbouwing en maakt onverbrekelijk deel uit van de navolgende bestuursafspraken.

 

Verblijfsrecreatie

  • 6.1.

    Gemeenten en provincie zetten in op de komst van een regionaal expertteam, dat aan de hand van een afwegingskader, nieuwe en uitbreidingsplannen toetst op het terrein van verblijfsrecreatie. Status, rol, reikwijdte e.d. van dit expertteam wordt in 2016 uitgewerkt.

  • 6.2.

    Er zal in principe geen medewerking worden verleend aan plannen tot nieuw vestiging van verblijfsrecreatie (campings en bungalowparken).

    Nieuwe verblijfsrecreatie (campings en bungalowparken) is mogelijk mits:

    • a.

      kwaliteit wordt toegevoegd;

    • b.

      met positief advies van het expertteam;

    • c.

      verevening van toeristische capaciteit plaats vindt.

  •  

    Uitbreiding van bestaande verblijfsrecreatie (campings en bungalowparken) is mogelijk indien:

    • a.

      de uitbreiding bijdraagt aan kwaliteitsverbetering/transformatie;

    • b.

      met positief advies van het expertteam;

    • c.

      bij uitbreiding >25%: verevening van toeristische capaciteit boven 25% plaats vindt.

  • 6.3.

    Provincie en gemeenten verkrijgen inzicht in alle harde en zachte plannen op het terrein van verblijfsrecreatie. Deze cijfers vormen de basis voor de verdere monitoring op dit terrein.

  • 6.4.

    Regio en provincie trekken samen op om met de hoofddirecties van ketens van bungalowparken tot ontwikkelplannen ter verbetering van de toeristische aantrekkingskracht te komen.

  • 6.5.

    De gemeenten organiseren werkateliers waarin belanghebbenden, onderwijs, brancheverenigingen, overheden en bedrijfsleven samenwerken aan vraaggerichte cases.

  • 6.6.

    Handhaving van onrechtmatige huisvesting moet worden opgepakt door de samenwerkende gemeenten. De provincie beziet in hoeverre zij daarbij een faciliterende/ondersteunende rol kan spelen.

  • 6.7.

    De Woonvisie is leidend ten aanzien van huisvesten van arbeidsmigranten en permanente bewoning op recreatieparken, met dien verstande dat nieuwe huisvesting van arbeidsmigranten op recreatieparken en permanente bewoning onwenselijk is en moet worden voorkomen. Bestaande huisvesting van arbeidsmigranten willen we afbouwen, zodra elders huisvesting mogelijk is. Ontwikkelingen met betrekking tot dit thema zullen dan ook in onderling overleg worden opgepakt.

Dagrecreatie

  • 6.8.

    Het leefstijlenmodel gebruiken we om nieuwe ontwikkelingen te beoordelen op haalbaarheid en wenselijkheid. Niet meer van hetzelfde maar op basis van dit model kijken waar nog kansen liggen.

  • 6.9.

    De gemeenten maken een kaart met het huidige aanbod aan dagrecreatie voorzieningen. Een dergelijke kaart inspireert/voedt de regio om duidelijk te krijgen over beleid en afstemming van voorzieningen.

  • 6.10.

    De gemeenten informeren elkaar over grote, bovenregionale evenementen en verwijzen zo nodig naar elkaars evenemententerreinen.

  • 6.11.

    De gemeenten zullen de bestaande routenetwerken verder door ontwikkelen en inzetten op het versterken van de synergie met het dagrecreatieve aanbod. Waar mogelijk worden nieuwe routevormen toegevoegd, bestaande routes verbeterd, en beter op elkaar aangesloten.

  • 6.12.

    We werken aan een betere afstemming tussen overheid, onderwijs en bedrijfsteven met als doel om te komen tot instrumentarium dat leidt tot de gewenste professionalisering van de dagrecreatie voorzieningen.

  • 6.13.

    We streven er naar om op basis van kwaliteit en maatwerk per gemeente horeca aan routestructuren in het buitengebied, zogenaamde pleisterplaatsen, mogelijk te maken.

  • 6.14.

    De gemeenten willen afstemmen over nieuwe dagrecreatieve voorzieningen.

  • 6.15.

    De regio zet samen met de provincie en betrokken organisaties in op het beter verbinden en vermarkten van de grote natuurgebieden.

  • 6.16.

    De kwaliteit van natuur en landschap vanuit de toerist gezien dient een integraal afwegingscriterium te zijn bij alle ruimtelijke ontwikkelingen. Vanuit de POL-uitwerking Landelijk gebied zal een overkoepelend ruimtelijk kwaliteitskader (zie afspraak 3 in het algemene deel) worden ontwikkeld, hierbij zal recreatie en toerisme een van de afwegingscriteria zijn.

De Maas

  • 6.17.

    Ruimtelijke afstemming in de regio over meer ‘grootschalige’ speerpuntlocaties voor toeristische ontwikkelingen aan en op de Maas (in lijn met afspraak 6 uit het algemene deel).

  • 6.18.

    Creëren gezamenlijk draagvlak met stakeholders, voor projecten als natuurvriendelijke oevers, dagstrandjes, etc.

  • 6.19.

    Creëren gezamenlijk draagvlak met stakeholders, voor toeristisch-recreatieve projecten (zoals Fietsen langs de Maas) met inbegrip van het realiseren van ontbrekende schakels.

  • 6.20.

    We gaan in overleg met de provincie en RWS om te proberen te komen tot verruiming van de strenge en beperkende regels voor het watervoerend winterbed van de Maas.

  • 6.21.

    Met in acht name van het POL2014 brengen gemeenten gezamenlijk de toeristisch-recreatieve belangen in bij het invullen van de Delta-opgave voor de Maasvallei (uitwerking voorkeursstrategie t.b.v. het Regionaal Uitvoeringsprogramma Limburgse Maasvallel

  • 6.22.

    De gemeenten blijven investeren in de toeristische aantrekkingskracht van de dorpskernen langs de Maas. Hierdoor moet een keten van pleisterplaatsen ontstaan waar de Maas kan worden beleefd.

7. Landelijkgebied

 

Inleiding

Het landelijk gebied van de regio Noord-Limburg is divers van karakter; bestaande uit beekdalen, ontginningsgebieden en stuifduinengebied, terwijl ook het gebruik van dit landschap sterk varieert: natuurgebieden, concentraties intensieve veehouderij, recreatiegebieden en woongebieden. Om in de toekomst voldoende ontwikkelingsruimte te blijven bieden voor alle gebruikers is het belangrijk om keuzes te maken die afgestemd zijn op de ontwikkelingen en de wensen van die gebruikers.

 

Uitgangspunten

De ontwikkeling van de landbouw kenmerkt zich door schaalvergroting en nieuwe allianties bij de blijvers en door leegstand bij de stoppende bedrijven. Tegelijkertijd is groeiende aandacht voor de gevolgen van de schaalvergroting voor landschap en gezondheid. Vanuit het thema Vrijetijdseconomie wordt benadrukt dat een aantrekkelijk landschap een belangrijk decor is voor de toeristische voorzieningen in onze regio. En niet in de laatste plaats vormt een goed leef- en woonklimaat in het buitengebied een belangrijke randvoorwaarde voor alle bewoners van onze regio.

Hiermee staat de regio voor de opgave om in de regionale POL-uitwerking Landelijk Gebied de volgende zaken uit te werken én met elkaar in balans te brengen:

  • faciliteren van de dynamiek in de landbouw;

  • ruimtelijke kwaliteit behouden (afwegingscriteria voor nieuwe ontwikkelingen) en versterken (opgaven op het gebied van klimaat, water, natuur, landschap en cultuurhistorie);

  • verbeteren van het leef- en woonklimaat.

Afspraken

Deze ambitie wordt door middel van bestuursafspraken geconcretiseerd. Deze afspraken bestaan uit een mix van beleidsstandpunten en vooral procesafspraken. De analyse en de bestuursafspraken vormen een basis voor een regionale POL-uitwerking Landelijk Gebied.

 

Ontwikkelruimte landbouw

 

Afspraak 7.1

De ontwikkelruimte voor de landbouw wordt beschreven aan de hand van een regionaal ruimtelijk kwaliteitskader.

 

Toelichting

De landbouw is gebaat met een helder toekomstperspectief waarbij duidelijk is waar zij welke ontwikkelingsmogelijkheden hebben. Streven is te komen tot één regionaal ruimtelijk kwaliteitskader waarin de economische, belevings- en toekomstwaarde van het gebied wordt beschreven. De kernkwaliteiten van de verschillende landschapstypen vormt een belangrijk gegeven. Evenals het absorptievermogen dat een gebied heeft om bedrijfsontwikkelingen in te passen.

De uitwerking van deze bestuursafspraak hangt samen met de uitwerking van de hierna genoemde bestuursafspraken en met de intentie om een regionaal Ruimtelijk kwaliteitskader op te stellen (zie afspraak 1.3). Ten behoeve van het ruimtelijk kwaliteitskader worden in ieder geval de volgende zaken uitgewerkt:

  • Een heroverweging van het areaal ontwikkelingsgebieden glas dat beschikbaar is op basis van beleid en plannen, aangezien dit niet meer is afgestemd op de uitbreidingsbehoefte van de glastuinbouw. Deze heroverweging (mede op basis van de evaluatie van het Reconstructiebeleid) bestaat uit:

    • het (lokaal) heroverwegen van de ontwikkelingsgebieden glastuinbouw onder andere op basis van infrastructurele knelpunten, landschappelijke kwaliteiten, marktvraag, etc.;

    • onderzoek welk hergebruik van de ruimte binnen de ontwikkelingsgebieden mogelijk is. In ieder geval wordt gedacht aan intensieve teelten en eventueel agglomeratielandbouw;

    • de lokale heroverwegingen worden regionaal afgestemd vanwege de regionale samenhang (bv. regionale ambities met betrekking tot de Greenport Venlo).

  • Het creëren van ontwikkelingsruimte voor de intensieve teelten aangezien de volle grond tuinbouw zich ontwikkelt naar een intensieve teelt waarbij wordt onderzocht:

    • welke impact de verschillende (intensieve) teeltondersteunende voorzieningen (hoog, laag, tijdelijk, permanent) hebben op het landschap en de ruimtelijke kwaliteit;

    • welke gebieden lenen zich bij uitstek voor grootschalige (nieuwe) initiatieven waarbij in ieder geval wordt onderzocht welke Ontwikkelingsgebieden Glas hiervoor ingezet kunnen worden?

  • De regiogemeenten stellen gezamenlijk uitgangspunten op over de ontwikkelingsruimte voor agglomeratielandbouw waarbij met name wordt uitgewerkt: welke agglomeratielandbouw is passend op bedrijventerreinen en onder welke voorwaarden is vestiging in het buitengebied mogelijk?

  • De regiogemeenten stellen gezamenlijk uitgangspunten op over de incidentele nieuwvestiging van intensieve veehouderijbedrijven waarbij uitgegaan wordt van een per saldo kwalitatieve verbetering van het leefklimaat er van uitgaande dat er sprake is van een verplaatsing naar een duurzame vestigingslocatie: onderzocht wordt of en hoe het principe dynamisch voorraadbeheer binnen het landelijk gebied kan worden toegepast. Daarbij wordt ook het vraagstuk rondom leegstand betrokken.

Mestverwerking

 

Afspraak 7.2

  • a.

    Het uitgangspunt is dat er binnen de regio voldoende verwerkingscapaciteit is voor het mestoverschot uit de regio.

  • b.

    De regiogemeenten faciliteren de bestaande mestverwerkingsinitiatieven, waarbij voor grootschalige initiatieven in eerste instantie ingezet wordt op vestiging op bedrijventerreinen.

  • c.

    Binnen een periode van een jaar zetten de regiogemeenten een regionaal monitoringssysteem op.

  • d.

    Nieuwe initiatieven dienen verdergaande vormen van duurzame mestverwerking te omvatten en worden gezamenlijk binnen de regio en met de provincie afgestemd.

Toelichting

In de regio is sprake van een mestoverschot. De regiogemeenten vinden dat er regionaal voldoende verwerkingscapaciteit voorhanden moet zijn om het mestoverschot uit de regio te verwerken. De veehouderij is aan zet om zorg te dragen voor de benodigde verwerkingscapaciteit op boerderijniveau of door te participeren in grootschalige verwerking.

 

Uit inventarisatie blijkt dat de bestaande initiatieven voor het realiseren van grootschalige mestverwerking voldoende is om een balans tussen mestproductie en mestverwerking te realiseren. Bij grootschalige mestverwerking zijn infrastructuur en eventuele effecten op de omgeving (zoals ammoniak en geur) belangrijke factoren. Daarmee vormen bedrijventerreinen een goede locatie voor grootschalige mestverwerking. Vestiging in het buitengebied wordt niet uitgesloten mits er geen locatie op het bedrijventerrein beschikbaar is, de locatie geschikt is (goede infrastructuur en omgevingskwaliteit) en de aanvoer met name uit de directe omgeving komt. Bestaande (grootschalige) mestverwerkingen in het buitengebied, die op een passende locatie in het buitengebied liggen, kunnen door ontwikkelen.

Ervaring leert dat niet alle initiatieven worden gerealiseerd. Het is van belang om regionaal de verwerkingscapaciteit en initiatieven te monitoren om inzicht te hebben of er voldoende capaciteit is of ontstaat.

 

In samenhang met de POL uitwerking Energie hebben duurzame vormen van mestverwerking de voorkeur. Het gaat om initiatieven waarbij het gaat om het opwekken van energie, het produceren van gas en/of elektriciteit en het vervaardigen van minerale concentraten. De regiogemeenten zullen, bij concrete initiatieven,-samen onderzoeken op welke wijze zij extra kunnen faciliteren. Afstemming over gevallen bedoeld onder 2b en 2d vindt plaats om de balans tussen geproduceerde mest en te verwerken mest te bewaken maar biedt partijen ook inzicht in verschijningsvormen van verdergaande vormen van duurzame verwerking. Waar het gaat om initiatieven die in de nabijheid liggen van provinciegrenzen worden die ook afgestemd met de desbetreffende provincie.

 

Leegstand

 

Afspraak 7.3

  • a.

    De regiogemeenten stimuleren het verminderen van leegstand door het ontwikkelen van instrumentarium voor hergebruik en sloop van vrijgekomen agrarisch vastgoed, waarbij in ieder geval ingegaan wordt op:

    • of het wenselijk is om een koppeling aan te brengen tussen nieuw agrarisch vastgoed en het voorkomen of verminderen van leegstand en zo ja, hoe;

    • gezamenlijk met de provincie de verplichting tot asbestverwijdering in samenhang met de leegstandproblematiek (of hergebruiksmogelijkheden) stimuleren;

    • gezamenlijk met de provincie onderzoeken of een monitoring van leegstaand agrarisch vastgoed haalbaar en noodzakelijk is voor het te ontwikkelen instrumentarium;

    • onderzoeken of samen een excessenregeling kan worden gecreëerd om te kunnen ingrijpen bij ongewenste verrommeling als gevolg van leegstand.

  • b.

    De regiogemeenten stellen een regionale aanpak plattelandswoningen op dat dient als een handvat voor een lokale uitwerking.

Toelichting

De verwachting is dat de leegstand van agrarisch vastgoed de komende jaren toeneemt, met als gevolg verrommeling en wellicht oneigenlijk gebruik. Om verdere leegstand te voorkomen is het bestaand instrumentarium ontoereikend. Bij het ontwikkelen van nieuw instrumentarium wordt ingezet op de prioriteitsvolgorde:

  • hergebruik binnen de agrarische sector;

  • hergebruik door andere niet-agrarische gebruikers;

  • sloop.

Aandachtspunten hierbij zijn verder het hergebruik van monumenten en beeldbepalende objecten en de gevolgen van het asbestverbod voor daken in 2024 (en bekijken of energietransitie een oplossing kan bieden). Op basis van de prognoses is de verwachting dat sloop onvermijdelijk is. Een (provinciale) sloopregeling in combinatie met een subsidieregeling die gericht is op kwaliteit (sloop in ‘kwetsbare gebieden’) is wenselijk. Onderzocht wordt of en zo ja, op welke wijze nieuwbouw van (agrarische) bedrijfsgebouwen gepaard kan gaan met sloop elders. Bij het ontwikkelen en inzetten van het nieuwe pallet aan instrumenten is inzicht in en monitoring van de leegstand (prognoses, feitelijke gegevens, kwaliteit, locaties) van belang.

De regelgeving omtrent plattelandswoningen staat momenteel onder druk door jurisprudentie. Een gezamenlijke aanpak is gewenst om enerzijds in gesprek te gaan met de Rijksoverheid, anderzijds om gezamenlijk de jurisprudentie te vertalen naar gemeentelijk beleid.

 

Schone stallen

 

Afspraak 7.4

De regiogemeenten werken samen onder regie van de provincie in 2016 aan de uitwerking van de ambitie Schone stallen.

 

Toelichting

Naast de schaalvergroting binnen de veehouderij (zie afspraak 1 over ontwikkelruimte landbouw) speelt ook het onderwerp Schone stallen. De ambitie Schone stallen dient te worden vertaald naar concrete doelen op basis van wat technisch, financieel en maatschappelijk haalbaar is en passend binnen het op te stellen ruimtelijk kwaliteitskader (zie afspraak 3 in het algemene deel). Omdat dit telkens kan veranderen worden gezamenlijk regelmatig de doelen herijkt en bijgesteld. In ieder geval richt de uitwerking zich op de volgende onderdelen:

uitwisseling van kennis en expertise;

  • het opstellen van een monitoringssysteem;

  • onderzoek hoe om te gaan met latente ruimte en het voorkomen van opvulling van normen;

  • heroverwegen van het gemeentelijk geurbeleid (mede op basis van nieuwe regelgeving en in relatie tot de nieuwe inzichten op het gebied van gezondheid).

 

Aldus opgemaakt en ondertekend in 9-voud:

 

Namens de gemeente Bergen,

Dhr. B.J.M. Buiting

 

Namens de gemeente Beesel,

Dhr. J.J.L. Smolenaers

 

Namens de gemeente Gennep,

Dhr. J.P.M. Welles

 

Namens de gemeente Horst aan de Maas

Dhr. P.E.M. Driessen

 

Namens de gemeente Mook en Middelaar

Dhr. G.J.M. Wienhoven

 

Namens de gemeente Peel en Maas

Dhr. A.G.P. Janssen

 

Namens de gemeente Venlo

Dhr. mr. J.H.G.M. Teeuwen

 

Namens de gemeente Venray

Dhr. M.P.J. van der Putten

 

Namens de provincie Limburg

Dhr. J.M.T. Teunissen

 

Bijlage 2 behorende bij Paragraaf 2.4 van de Omgevingsverordening Limburg 2014:

Bestuursafspraken Midden-Limburg POL2014

 

Bestuursafspraken Midden-Limburg

 

POL 2014

 

De ondergetekenden:

 

Gedeputeerde Staten van Limburg, in deze vertegenwoordigd door de heer H. Teunissen, gedeputeerde en handelende ter uitvoering van het besluit van de Gedeputeerde Staten van 2 februari 2016, hierna te noemen ‘de Provincie’;

 

en

 

Burgemeester en Wethouders van de gemeente Echt-Susteren, te deze rechtsgeldig vertegenwoordigd door haar wethouder de heer J. Wackers, en handelende ter uitvoering van het besluit van het College van Burgemeester en Wethouders van de gemeente Echt-Susteren, van 2 februari 2016, hierna te noemen ‘de Gemeente’,

 

Burgemeester en Wethouders van de gemeente Leudal, te deze rechtsgeldig vertegenwoordigd door haar wethouder de heer P. Verlinden, en handelende ter uitvoering van het besluit van het College van Burgemeester en Wethouders van de gemeente Leudal, van 2 februari 2016, hierna te noemen ‘de Gemeente’,

 

Burgemeester en Wethouders van de gemeente Maasgouw, te deze rechtsgeldig vertegenwoordigd door haar wethouder de heer J. Lalieu, en handelende ter uitvoering van het besluit van het College van Burgemeester en Wethouders van de gemeente Maasgouw, van 2 februari 2016, hierna te noemen ‘de Gemeente’,

 

Burgemeester en Wethouders van de gemeente Nederweert, te deze rechtsgeldig vertegenwoordigd door haar burgemeester de heer H. Evers, en handelende ter uitvoering van het besluit van het College van Burgemeester en Wethouders van de gemeente Nederweert, van 2 februari 2016, hierna te noemen ‘de Gemeente’,

 

Burgemeester en Wethouders van de gemeente Roerdalen, te deze rechtsgeldig vertegenwoordigd door haar wethouder de heer C. Wolfhagen, en handelende ter uitvoering van het besluit van het College van Burgemeester en Wethouders van de gemeente Roerdalen, van 2 februari 2016, hierna te noemen ‘de Gemeente’,

 

Burgemeester en Wethouders van de gemeente Roermond, te deze rechtsgeldig vertegenwoordigd door haar burgemeester mevrouw R. Donders — de Leest, en handelende ter uitvoering van het besluit van het College van Burgemeester en Wethouders van de gemeente Roermond, van 2 februari 2016, hierna te noemen ‘de Gemeente’,

 

Burgemeester en Wethouders van de gemeente Weert, te deze rechtsgeldig vertegenwoordigd door haar burgemeester de heer J. Heijmans, en handelende ter uitvoering van het besluit van het College van Burgemeester en Wethouders van de gemeente Weert, van 2 februari 2016, hierna te noemen ‘de Gemeente’,

 

hierna gezamenlijk te noemen: ‘partijen’,

 

Algemeen

 

Op 12 december 2014 hebben Provinciale Staten het POL2014 vastgesteld. Het is een integrale visie op wat er nodig is om de kwaliteit van onze fysieke omgeving te verbeteren, met als centrale ambitie het realiseren van een voortreffelijk grensoverschrijdend leef- en vestigingsklimaat. POL2014 is in co-creatie met alle Limburgse gemeenten en stakeholders tot stand gekomen, met als motto ‘Limburg is van ons allemaal'. In POL2014 staan de regio’s centraal. Het plan bevat vanuit dat perspectief ook een samen met de gemeenten opgesteld visie op Midden-Limburg waarin de kansen en uitdagingen voor deze regio in het fysieke domein centraal staan. In het POL is beschreven hoe we als overheden samen met marktpartijen en maatschappelijke organisaties ervoor moeten zorgen dat we kansen daadwerkelijk benutten en de grote uitdagingen, zoals het wegnemen van de mismatch tussen vraag en aanbod van woningen, winkels, kantoren, bedrijventerreinen en verblijfsaccommodaties en de energietransitie.

 

Een van de belangrijkste uitvoeringslijnen van het POL2014 is de totstandkoming van uitwerkingen per regio voor de thema’s wonen, bedrijventerreinen, kantoren, detailhandel, energie, land- en tuinbouw en vrijetijdseconomie. Daarin vindt een concretisering plaats van de algemene opgaven en principes uit POL2014. De gemeenten in Midden Limburg zijn samen met de Provincie en stakeholders voortvarend aan de slag gegaan met deze regionale uitwerkingen. Dit heeft geresulteerd in de voorliggende bestuursovereenkomst met afspraken tussen de zeven colleges van B&W in Midden-Limburg en het college van GS over deze thema’s.

 

Met uitzondering van de afspraken over het thema wonen hebben de afspraken nog vooral het karakter om binnen afgesproken termijnen zaken nader uit te werken en te verankeren. De verwachting is dan ook dat de afspraken in de loop van 2016 of begin 2017 worden aangevuld en op onderdelen aangescherpt.

 

Regionale ambitie

In de Gezamenlijke ambitie ‘Samenwerking werkt!!!, Agenda van Midden-Limburg’ is de volgende ambitie geformuleerd:

 

Midden Limburg ligt centraal aan weerszijden van de Maas omringd door belangrijke stedelijke en economische concentratiegebieden. Onze regio vormt tegelijk een groene oase, een verbindingsknooppunt en een aantrekkelijke woon/leefomgeving met zowel stedelijke dynamiek als landelijke rust en ruimte. Samenwerking tussen gemeenten en onze maatschappelijke partners is er op gericht deze groene, verbindende en aantrekkelijke identiteit te behouden en waar nodig te versterken. Door deze samenwerking dragen we bij aan een innovatieve en duurzame ontwikkeling van onze regio. Zo'n organische ontwikkeling genereert blijvend welvaart en welzijn voor onze inwoners. Deze identiteit en de langjarig opgebouwde kwaliteiten van onze regio zijn het vertrekpunt voor onze visie op de toekomst. Onze regionale identiteit is te vangen in drie kernbegrippen: Groen, Verbindend en Aantrekkelijk.

 

‘Midden-Limburg vormt het hart van grote metropolen. In die zin is het niet Midden-, maar Centraal-Limburg.’

 

Riek Bakker, Het oog van Midden-Limburg Regiovisie 2008

 

Het is aan de Samenwerking in Midden-Limburg (SML) om burgers en marktpartijen te prikkelen om met ideeën te komen, actief verschillende initiatiefnemers aan elkaar te koppelen, beleidsmatige, financiële en planologische flexibiliteit te scheppen binnen heldere kaders. Kortom: invulling geven aan een inspirerende en faciliterende rol. Voor samenwerking in de regio hanteren we als overheden – samen met partners uit onderwijs en bedrijfsleven – de volgende uitgangspunten:

  • Uitgaan van het bestaande, we nemen de kracht die ons als regio kenmerkt als vertrekpunt en koesteren de variëteit.

  • Waarde-creatie vindt pleats in co-creatie met partners, zoals Keyport.

  • Bij het betrekken van partners richten we ons niet enkel op de bekende boegbeelden, niet alleen op de tussentijd en niet alleen op Nederland.

  • Samenwerking in Midden-Limburg gebeurt volgens het netwerkconcept op basis van wens, behoefte en vrijwilligheid.

  • Samenwerking kost tijd en die nemen we.

Bestuursafspraken werkveld Landbouw en Natuur

 

Doel en werkwijze

Het doel zoals omschreven in de Startnotitie regionale landbouw- en natuurvisie Agenda Samenwerking Midden-Limburg is het uitgangspunt van deze bestuursovereenkomst: een breed gedragen regionale landbouw- en natuurvisie voor Midden-Limburg

 

Om dit te bereiken wordt de regionale landbouw- en natuurvisie voorzien van een:

  • 1.

    Bestuursovereenkomst (tussen gemeenten en ‘bekrachtigd’ door de provincie).

  • 2.

    Gezamenlijk toekomstbeeld met ambitie en doelen.

  • 3.

    Doorlopende thematische agenda met uitwerking van de strategie voor de verdere aanpak.

  • 4.

    Concrete resultaten in de vorm van initiatieven c.q. projecten in de diverse themalijnen.

  • 5.

    Opzet voor de ontwikkeling van een flankerend monitoringsysteem voor de benoemde thema’s.

  • 6.

    Beschrijving van gewenste regionale overlegstructuur.

Samenwerking binnen de regio en met provincie

Partijen hebben de intentie om binnen het werkveld Landbouw en Natuur samen te werken. De samenwerking is er op gericht om de inspirerende stimulerende en faciliterende rol van de overheid in het werkveld vorm te geven.

Het invulling geven aan deze nieuwe rol en verantwoordelijkheid vraagt om samenwerking binnen de overheid, i.c. van gemeenten, provincie en rijk. leder afzonderlijke schakel in de overheidsketen dient zich bewust te zijn van zijn plaats in de totale overheidsketen en het handelingsperspectief dat daarbij past.

Binnen de geschetste context bestaat binnen de regio behoefte aan samenwerking op het terrein van landbouw en natuur. Het gaat hierbij enerzijds om het uitwisselen van informatie en kennis tussen de gemeenten onderling en tussen gemeenten en provincie en anderzijds om het instellen van een samenwerkingsverband. De invulling van dit samenwerkingsverband behoeft nadere uitwerking. Er wordt hierbij gedacht aan het vervullen van een rol bij aanvragen waarvoor specifieke deskundigheid of regionale afstemming gewenst is, zoals initiatieven voor mestverwerking of de regionale behoefte bij de invulling van vrijkomende agrarische bebouwing. Ook kan een samenwerkingsverband verbindende rol spelen tussen overheid en het maatschappelijk middenveld/ondernemers bij de diverse thema’s binnen LEN.

Daarnaast maakt de regio afspraken over de wijze van samenwerking binnen het werkveld. Het gaat hierbij om zaken zoals bij welke initiatieven wordt samengewerkt, op welke wijze vindt afstemming plaats en wat is de rol van gemeenten en provincie hier in. Een belangrijk doel is het scheppen en benutten van kansen voor een duurzame sociaal-economische ontwikkeling van het platteland, met name op het gebied van landbouw, natuur en voor een aantrekkelijk woon-, werk-, en leefklimaat. Zolang deze afspraken nog niet zijn geconcretiseerd vindt afstemming binnen het werkveld plaats door middel van agendering bij het ambtelijk en bestuurlijk overleg LEN.

 

Om de gewenste regionale overlegstructuur te bereiken, worden de volgende afspraken gemaakt:

  • 1.

    Partijen onderzoeken de mogelijkheden om een samenwerkingsverband vorm te geven en in te richten in de regio dat ter ondersteuning van de samenwerking op gebied van landbouw en natuur een verbindende rol speelt. Hierbij wordt aangesloten op al bestaande regionale overlegorganen.

  • 2.

    Partijen maken afspraken over de mate waarin en de wijze waarop ze binnen SML-LEN als daarbuiten samenwerken en elkaar informeren over initiatieven die zich voordoen binnen het werkveld.

  • 3.

    Zolang de afspraken onder 1. en 2. niet zijn uitgewerkt is afstemming binnen het werkveld LEN gericht op het ophalen van informatie en elkaar informeren over mogelijke samenwerking via ambtelijk en bestuurlijk overleg LEN (procesmatigheid en inspanningsverplichting).

  • 4.

    Partijen werken mee aan het in beeld brengen van informatie die nodig is om de thema’s uit te werken (informatiemanagement).

Schone stallen en latente ruimte

Partijen zijn zich ervan bewust dat de structuur van de agrarische sector verandert. Er is sprake van schaalvergroting, ketenverlenging en maatschappelijk debat over geur en gezondheid. Om die reden willen partijen gezamenlijk toewerken naar schone stallen in 2025.

Gebleken is dat de urgentie om het thema schone stallen aan te pakken met name aanwezig is bij de gemeenten Weert, Nederweert en Leudal. Zij gaan zich in 2016 onder regie van de provincie hiervoor inzetten. De overige gemeenten blijven via het ambtelijk en bestuurlijk overleg LEN betrokken bij het proces. Onderzocht wordt of op dit thema samenwerking met gemeenten in Noord-Limburg mogelijk is.

 

Om te komen tot schone stallen in 2015 worden door partijen de volgende afspraken gemaakt:

  • 1.

    Gemeenten Weert, Nederweert en Leudal werken onder regie van de provincie samen aan de uitvoering van een plan van aanpak om te komen tot een blijvende vermindering van uitstoot van emissies van agrarische bedrijven.

  • 2.

    Meer concreet betekent dit dat deze partijen zich in 2016 inzetten voor:

    • a.

      Het opzetten van een monitoringssysteem.

    • b.

      Het experimenteren met innovatieve systemen door gebruik te maken van de mogelijkheden van de proefstal status uit de Regeling Ammoniak en Veehouderij (RAV), en de toekomstige mogelijkheden van de nieuwe omgevingswet.

    • c.

      Onderzoek naar gedragen normen in gemeentelijke geurverordeningen.

    • d.

      Onderzoek naar mogelijkheid om opvulling van normen te voorkomen.

    • e.

      Uitwisseling van kennis en expertise.

    • f.

      Een visie over hoe om te gaan met latente ruimte.

  • 3.

    Maatregelen worden regio breed afgestemd voordat ze worden ingevoerd.

Mestverwerking

Partijen hebben een voorlopige leidraad op mestverwerking opgesteld. De leidraad is als bijlage bij de bestuursafspraken gevoegd.

Er wordt gewerkt vanuit een drie-sporen aanpak waarbinnen de initiatieven beoordeeld worden. Bij mestbe- en verwerking van meerdere bedrijven samen of op industriële schaal wordt een deskundigenpool ingeschakeld.

De leidraad heeft een impact op het ruimtelijk beleid van de gemeenten en wordt derhalve eerst ter instemming voorgelegd aan de gemeenteraden, met uitzondering van de gemeenten Weert en Roerdalen. De leidraad kan echter geen bestemmingsplannen, die ‘soepeler’ zijn dan de leidraad buiten werking stellen.

De leidraad is voorlopig en zal na een jaar geëvalueerd worden.

 

Partijen spreken hierover af dat:

  • 1.

    De leidraad ter instemming voor wordt gelegd aan de gemeenteraden, met uitzondering van de gemeenten Weert en Roerdalen waar deze ter kennis wordt gebracht aan de raad.

  • 2.

    Indien de gezamenlijke leidraad minder toe staat dan het geldende bestemmingsplannen, het geldende bestemmingsplan voorrang heeft.

  • 3.

    De leidraad voorlopig is en als pilot maximaal 1 jaar wordt toegepast. De toepassing van de leidraad wordt uiterlijk in november 2016 geëvalueerd.

  • 4.

    De definitieve leidraad voor mestverwerking onderdeel gaat uitmaken van de regionale visie landbouw en natuur.

Vrijkomende agrarische bebouwing (VAB)

De verwachting is dat de komende jaren 2/3 van de agrarische bedrijven (nu: 1500) in de regio Midden-Limburg gaat stoppen. Een deel van deze locaties zal leeg komen te liggen of een nieuwe functie krijgen.

Om verloedering en illegaliteit te voorkomen is een financiële regeling om sloop te bevorderen wenselijk. Hiertoe zal enerzijds een lobby gestart moeten worden en anderzijds gezocht moeten worden naar bestaande regelingen die hiervoor kunnen worden ingezet.

Een deel zal worden ingevuld door nieuwe functies. Hierbij zal afstemming moeten worden gezocht met andere werkvelden (oa wonen, toerisme en recreatie en economie) om te komen tot een verantwoorde herverdeling van functies (dynamisch voorraadbeheer).

 

Om deze ontwikkeling te begeleiden spreken partijen af dat:

  • 1.

    Partijen een gezamenlijk ambitie formuleren voor de aanpak van VAB met een doorvertaling naar concrete handvatten die de gemeenten kunnen toepassen binnen het RO spoor. Hierbij wordt een relatie gelegd met de andere werkvelden binnen het SML, de sanering van asbest in 2024 en het dynamisch voorraadbeheer.

  • 2.

    Dat gezamenlijk ambitie en handvatten onderdeel gaan uitmaken van de regionale visie landbouw en natuur.

  • 3.

    Partijen gaan zich inspannen om de problematiek van de VAB op de (politieke) agenda’s te krijgen bij Rijk en belangenorganisaties (lobby).

Agglomeratielandbouw

  • 1.

    Partijen zullen in 2016 afspraken maken over dit thema.

  • 2.

    De afspraken worden meegenomen in de regionale visie landbouw en natuur.

Overige thema’s

Naast de thema’s die in het POL 2014 genoemd zijn, spreken de partijen af om in 2016 in ieder geval:

  • 1.

    Een regionale visie landbouw en natuur op te stellen die ter vaststelling wordt aangeboden aan de gemeenteraden.

  • 2.

    Afspraken te maken over de ontwikkeling van natuur en landschap in de regio.

  • 3.

    Een visie op te stellen over de toepassing van teeltondersteunende voorzieningen.

  • 4.

    Een doorlopende thematische agenda op te stellen die onderdeel gaat uitmaken van de Agenda van Midden-Limburg en die gevoed wordt door de thema’s die onder andere in gesprekken door het maatschappelijk middenveld en ondernemers worden aangedragen. Daar waar nodig wordt een verbinding gelegd met de andere werkvelden binnen SML.

Werkingsduur

  • 1.

    Deze bestuursafspraken worden uiterlijk 1 februari 2017 geactualiseerd.

  • 2.

    Bij de actualisatie vervallen deze (voorliggende) bestuursafspraken.

Planning en proces eerste helft 2016.

Januari

  • Ondertekening bestuursafspraken.

  • Afspraken maken met provincie over aanpak schone stallen.

  • Gesprekken met portefeuillehouders/werkveldtrekkers over ambitie 2016.

  • Gesprekken met maatschappelijk veld (vervolg).

Februari

  • Bijeenkomst landschap en natuur (ambtelijk)

  • Bijeenkomst VAB (ambtelijk)

  • Ambtelijk overleg LEN (optioneel)

  • Gesprekken met maatschappelijk veld (vervolg)

  • Bespreken thema’s met bestuurders

Maart

  • Bijeenkomst samenwerkingsverband (ambtelijk)

  • Bijeenkomst agglomeratielandbouw (ambtelijk)

  • Bijeenkomst TOV (ambtelijk).

  • Gesprekken met maatschappelijk veld (vervolg)

April

  • Verkenningsnotitie met resultaten maatschappelijk middenveld en opzet thematische agenda.

  • Ambtelijk overleg LEN

  • Bestuurlijk overleg LEN

Mei

  • Terugkoppeling resultaten interviews met geïnterviewden.

Juni

  • 1e concept landbouw- en natuurvisie.

    Bouwstenen voor de visie:

    • Mestverwerking

    • VAB

    • Schone stallen en latente ruimte

    • Agglomeratielandbouw

    • Samenwerking

    • Natuur en landschap

    • TOV

    • Thematische agenda als gevolg van gesprekken van maatschappelijk middenveld.

  • Ambtelijk overleg LEN

  • Bestuurlijk overleg LEN

  • Planning tweede helft 2016.

Bestuursafspraken werkveld Wonen, zorq en Woonomgeving

  • 1.

    Partijen zullen uitvoering geven aan de Structuurvisie Wonen, Zorg en Woonomgeving Midden-Limburg op de wijze en binnen de termijnen zoals beschreven in de daarin opgenomen uitvoeringsparagraaf.

  • 2.

    Onderlinge afstemming, monitoring en evaluatie vinden plaats op de wijze zoals beschreven in de uitvoeringsparagraaf van de Structuurvisie.

  • 3.

    Deze bestuursafspraken en de daar aan verbonden Structuurvisie met uitvoeringsparagraaf zijn leidend. Partijen treden met elkaar in overleg wanneer afwijkingen tussen POL2014 en Structuurvisie tot onduidelijkheid of verschil van inzicht leiden.

  • 4.

    (Tussentijdse) wijziging of intrekking van de structuurvisie met uitvoeringsparagraaf is een bevoegdheid van de gezamenlijke gemeenten. Bij voorgenomen (tussentijdse) wijziging of intrekking vindt overleg plaats tussen partijen.

  • 5.

    De Provincie zal voorzorgbepalingen opnemen in het hoofdstuk ruimte van de Omgevingsverordening Limburg, om te borgen dat er geen bestemmingsplannen worden vastgesteld die in strijd zijn met de gemaakte afspraken.

  • 6.

    Bij gesignaleerde afwijkingen van de afspraken wordt als volgt gehandeld:

    • primair spreken de gemeenten elkaar hier op aan;

    • indien dit onvoldoende resultaat heeft, zal de Provincie op verzoek van een of meer regiogemeenten de haar ten dienste staande instrumenten inzetten om naleving van de afspraken te bevorderen;

    • daarnaast kan de Provincie uit eigen beweging haar wettelijk instrumentarium inzetten om naleving van de afspraken te bevorderen of af te dwingen.

  • 7.

    Bij intrekking van de Structuurvisie Wonen, Zorg en Woonomgeving Midden-Limburg d.d. december 2014 komen deze bestuursafspraken te vervallen.

Toelichting

POL2014 schetst de grote opgave die er ligt op het gebied van wonen. Het POL2014 bevat de uitnodiging om hieraan per regio uitwerking te geven, met het doel binnen een jaar na vaststelling van POL2014 bestuursafspraken te maken tussen gemeenten en Provincie. De gemeenten in Midden-Limburg zijn op 12 mei 2012 semen met de Provincie gestart om een regionale structuurvisie op te stellen. Deze Structuurvisie Wonen, Zorg en Woonomgeving Midden-Limburg is in de periode november-december 2014 door de Raden van alle Midden-Limburgse gemeenten vastgesteld. De Provincie heeft daarvan kennis genomen. Deze structuurvisie legt de gezamenlijke ambities, sturingsmechanismen (met instrumenten) en afwegingskaders (kwantitatief en ruimtelijk) vast en bevat een uitvoeringsparagraaf. De structuurvisie sluit op hoofdlijnen goed aan bij POL2014. De structuurvisie wijkt op een aantal punten af van de in het POL2014 opgenomen algemene Limburgse principes en de specifieke principes voor het thema wonen. Wanneer dit leidt tot onduidelijkheid of verschil van inzicht treden partijen met elkaar in overleg. In de Omgevingsverordening Limburg 2014 zijn regels opgenomen gericht op het bevorderen van een duurzame verstedelijking en het hergebruik van leegstaande monumentale en beeldbepalende gebouwen

Bij intrekking van de Structuurvisie Wonen, Zorg en Woonomgeving Midden-Limburg d.d. december 2014 komen deze bestuursafspraken te vervallen. Bij (tussentijdse) wijziging of bij een opvolger van deze structuurvisie wordt bezien of er tussen partijen nieuwe bestuursafspraken worden gemaakt.

 

Bestuursafspraken werkveld Energie en Economisch Beleid

 

Op basis van het vastgestelde Plan van aanpak Regionale Energieafspraken Regio Midden-Limburg worden de volgende bestuursafspraken overeengekomen:

  • 1.

    De gemeenten werken samen met de provincie aan een schone, betaalbare en levering zekere energievoorziening die gepaard gaat met regionale economische ontwikkeling, innovatie en werkgelegenheid en de aanpak van het klimaatprobleem.

  • 2.

    De door de Provincie Limburg aangeleverde nulmeting en gebruikte methodiek zal als uitgangspunt gelden voor een jaarlijkse energiemonitoring voor de regio. Onder aansturing van de Provincie wordt in 2016 (in overleg met o.a. CBS, Klimaatmonitor, Energie in Beeld) in gezamenlijkheid één integrale kwantitatieve monitoringssystematiek ontwikkeld om de voortgang van de uitvoering en de realisatie van de energiedoelen te evalueren.

  • 3.

    De Provincie stelt begin 2016 kansenkaarten op voor duurzame energieopwekking met zon, wind, aardwarmte en biomassa. Op basis van deze kansenkaarten stelt de regio kansen vast voor elk van deze duurzame energiebronnen (in de regio)

  • 4.

    Focus van de regionale energiestrategie ligt op het stimuleren van stakeholders waarbij het doel is de opties voor energiebesparing zoveel mogelijk te benutten en om de opties voor duurzame energieopwekking te ontwikkelen waarvan in de regio de meeste potentie aanwezig is (cafetariamodel). Het potentieel per duurzame energiebron is gebaseerd op de kansenkaarten en een set van nog te ontwikkelen kwaliteitsprincipes.

  • 5.

    De gemeenten zullen uiterlijk eind 2016 inzichtelijk hebben gemaakt op welke wijze zij uitvoering van energiebesparing en duurzame energieopwekking, eventueel in samenwerking met andere gemeenten, zullen invullen. Hierbij worden op voorhand géén opties uitgesloten. Zo nodig worden de mogelijkheden en behoeften opgenomen in een regionaal uitvoeringsprogramma. Een onderdeel van het uitvoeringsprogramma is bijvoorbeeld het VNG project Regionale Energieallianties dat zich richt op energiebesparing in de gebouwde omgeving.

  • 6.

    Samen met de Provincie onderzoekt de regio welk deel van de Limburgse windenergie-opgave in de regio Midden-Limburg te realiseren is. In 2016 zullen de gemeenten kiezen (cafetariamodel) of ze met windenergie aan de slag gaan of met andere vormen van opwekking/besparing. De deelnemende gemeenten starten daarna met het opstellen van ruimtelijke plannen voor de op hun grondgebied gelegen kansrijke locaties voor windturbines mits daarvoor bestuurlijk en maatschappelijk draagvlak aanwezig is.

  • 7.

    De Provincie onderzoekt samen met de gemeenten hoe een warmteplan kan worden opgesteld voor Midden-Limburg waarin inzicht wordt gegeven in vraag en aanbod van alle soorten warmte en koude, hoe partijen kunnen worden verbonden, hoe rollen van partijen scherper kunnen worden omschreven en hoe partijen in beweging kunnen worden gebracht.

  • 8.

    Reeds eerder hebben de wethouders zich akkoord verklaard met het zoveel mogelijk willen bijdragen aan de energietransitie ambities zoals deze in het POL 2014 zijn verwoord. Deze ambitie wordt opnieuw met deze bestuursafspraken bekrachtigd.

Ten aanzien van het Economisch Beleid worden voor de komende periode de volgende plannings- en procesafspraken overeengekomen:

 

Uiterlijk einde Q1 2016 (SML Energie & Economisch Beleid Bestuurlijk Overleg 3-3-2016):

  • Is de inventarisatie van de locaties voor bedrijventerreinen, kantoren en winkels gereed.

  • De inventarisatie biedt inzicht in de totalen op Midden-Limburgs niveau, per gemeente en per locatie.

  • Hierbij worden bestaande locaties, restcapaciteiten (voor de bedrijventerreinen) en plannen (hard en zacht) onderscheiden.

  • Hierbij geldt dat de inventarisatie als rapportage / deelproduct wordt opgeleverd. Eventuele bestuurlijke vaststelling valt buiten dit tijdspad.

Uiterlijk einde Q2 2016 (SML EEB BO 2-6-2016):

  • Is de visie werklocaties gereed, inclusief de voorzet tot het afsprakenkader, de organisatie en het afwegingsprotocol, die als input voor de bestuursafspraken kunnen dienen. De juridische status van de visie wordt in Q2 bepaald, waarbij de wenselijkheid en mogelijkheid wordt onderzocht om het document als structuurvisie vast te stellen. Hiermee kan onder andere het instrument voorzienbaarheid vorm worden gegeven.

  • In de visie wordt de vestigingsstructuur per sector weergegeven en worden perspectiefvolle en perspectiefarme locaties onderscheiden.

  • In het afsprakenkader en organisatie wordt aangegeven hoe met bestaande en nieuwe vestigingen wordt omgegaan en welke regionale organisatievorm daarbij hoort.

  • In de periode tot dat de uitwerking van de visie gereed is, zullen gemeenten zich inspannen om zoveel mogelijk nieuwe initiatieven met elkaar te delen en bespreken in het ambtelijk en bestuurlijk overleg van het SML EEB. Om zodoende lerende wijs in te groeien naar de nieuwe situatie zoals die straks ais onderdeel van het regionaal beleidskader wordt vastgesteld. Daarmee wordt in die periode ook de ingrediënten en kader van het afwegingsprotocol verkend.

  • Aanvullend aan het voorgaande wordt ook zoals gebruikelijk en wettelijk verplicht de Ladder voor Duurzame Verstedelijking gehanteerd, waarin regionale behoefte en mogelijkheden in bestaand stedelijk gebied afgelopen dienen te worden.

  • In het afwegingsprotocol, dat als onderdeel van de visie werklocaties wordt ontwikkeld, wordt opgenomen op welke wijze met nieuwe initiatieven wordt omgegaan en welke inhoudelijke afwegingen en procesmatige regionale afstemming daarbij horen. Tevens wordt aangegeven wat de rol van de provincie daarbij is, bijvoorbeeld wanneer er regionaal niet tot afstemming wordt gekomen en er een objectieve beslissing (of bemiddeling) wenselijk is.

Gedurende de voortgang van het traject wordt de ambtelijke inhoudelijke afstemming met de provincie via de werkgroep SML EEB verzorgd. Aan het einde van Q2 wordt een bestuurlijk voortgangsmoment met de provincie Limburg belegd.

 

Bestuursafspraken werkveld Recreatie en Toerisme

 

Proces

In het Bestuurlijk Overleg SML Recreatie & Toerisme van 8 juli 2015 is het Plan van aanpak ‘Regionale POL-uitwerking verblijfsrecreatie’ vastgesteld. Doel van dit plan is om te komen tot regionale bestuursafspraken over bestaande situatie en perspectieven voor bungalowparken en campings, afstemming en harmonisatie van beleid en regels voor verblijfsaccommodaties en het terugdringen c.q. voorkomen van het oneigenlijk gebruik van recreatieparken.

De planning van het hiervoor genoemde Plan van Aanpak is beïnvloed doordat nog niet alle benodigde informatie beschikbaar was om een goede discussie te kunnen voeren over dynamisch voorraadbeheer en de te volgen werkwijze, terwijl nieuwe initiatieven op het gebied van verblijfsrecreatie zich reeds aandienden.

 

Regionale Toeristisch Recreatieve Visie

De gemeenten in Midden-Limburg zien kansen voor de toeristisch recreatieve sector in de regio.

De recreatieve sector speelt een belangrijke rol in de regionale economie. De gemeenten willen deze versterken en zijn daarom ook bereid om problemen in de sector aan te pakken en kansen te stimuleren.

In 2016 wordt de regionale toeristisch en recreatieve visie Midden-Limburg (2012) aangepast en uitgebreid tav het onderwerp verblijfsrecreatie.

 

Afspraak:

  • Er wordt gezamenlijk een toeristisch recreatieve visie opgesteld voor Midden-Limburg (aanpassing visie 2012), welke sturend is voor nieuwe ontwikkelingen en de aanpak van problemen in de sector.

Ladder duurzame verstedelijking en dynamisch voorraadbeheer

De ladder voor duurzame verstedelijking is vastgelegd als een vereiste in het Besluit ruimtelijke ordening (Bro) met als doel om een optimale (duurzame) benutting van ruimte te bereiken. Bij planologische procedures (bv. uitbreidingen verblijfsrecreatie) moet worden aangetoond dat de uitbreiding voorziet in een regionale (markt)behoefte. Om dat te kunnen bepalen moet ook rekening worden gehouden met andere plannen in de betreffende regio die willen inspelen op dezelfde doelgroep in de markt. Ook andere regio’s (Brabant, België, Duitsland) zijn van belang, afhankelijk van het schaalnivo van de betreffende ontwikkeling, zeker voor die gemeenten die in het grensgebied liggen. Het verzorgingsgebied van veel ontwikkelingen gaat veel verder dan de regio Midden-Limburg. Om het principe van dynamisch voorraadbeheer, dat in het POL 2014 is geïntroduceerd, goed te kunnen toepassen dient eerst de regionale visie voor Recreatie & Toerisme opgesteld te worden om de gewenste ontwikkelingsrichting te duiden en moet er inzicht komen in o.a. de huidige capaciteit en planvoorraad en behoefte.

Bij ieder planologisch plan dient de initiatiefnemer de economische uitvoerbaarheid en haalbaarheid te onderzoeken en aan te tonen (en daarmee ook de behoefte in een regionale markt en de locatie-keuze). Toetsing van deze haalbaarheidsplannen vormt in feite het belangrijkste instrument bij de toepassing van het principe van dynamisch voorraadbeheer.

 

Afspraak:

  • De regio past bij nieuwe initiatieven op het terrein van Recreatie & Toerisme de ladder voor duurzame verstedelijking toe.

    De regio zal daarbij op korte termijn afspraken maken over een te hanteren ondergrens voor kleinschalige ontwikkelingen.

  • Gemeenten en provincie ontwikkelen in 2016 voorstellen voor het creëren van een monitoringsysteem voor verblijfsrecreatie als instrument voor dynamische voorraadbeheer.

  • De regio stemt in de interim-periode, omdat nog niet alle benodigde informatie beschikbaar is om dynamisch voorraadbeheer te kunnen toepassen, vooruitlopend hierop alle nieuwe initiatieven regionaal af aan de hand van een hiervoor opgesteld format.

  • Op basis van de ervaringen wordt de werkwijze voor beoordeling en afstemming gaande weg duidelijker en aangepast. Dit geldt voor grootschalige initiatieven waarop ladder van duurzame verstedelijking van toepassing is maar niet de voor initiatieven die via bestemmingsplannen reeds zijn toegestaan.

  • Bij initiatieven die volgens het bestemmingsplan rechtstreeks zijn toegestaan is een nadere toets aan de Ladder niet aan de orde maar zal de regio elkaar wel vrijblijvend informeren.

Vitaliteit verblijfsaccommodaties

Vitale parken met recreatiewoningen of vitale campings zijn van economische waarde omdat ze zorgen voor werkgelegenheid en bestedingen in de regio. Indien de vitaliteit minder is en afneemt, heeft dat niet alleen economische gevolgen, maar ook vaak negatieve gevolgen in maatschappelijke en ruimtelijke zin. Daarmee vormt deze vitaliteitsproblematiek een gezamenlijk probleem voor overheden en ondernemers. Uit de resultaten van de in 2015 uitgevoerde ‘Vitaliteitsscan verblijfsaccommodaties provincie Limburg’ blijkt dat dat bij een groot aantal van de onderzochte accommodaties in Limburg de vitaliteit te wensen over laat en dat er maatregelen uitgewerkt moeten worden ter verbetering van de vitaliteit van de verblijfsrecreatieve sector (uitvoeringsprogramma).

 

Afspraak:

  • Voor de aanpak van de vitaliteit van de verblijfsrecreatieve sector worden afspraken gemaakt over de rollen en taken van bij de uitvoering betrokken partijen.

Oneigenlijk c.q. onrechtmatiq gebruik van recreatiewoningen

Het oneigenlijk gebruik van recreatiewoningen gaat ten koste gaat van de uitstraling, dynamiek en vitaliteit van verblijfsaccommodaties. Toeristen en recreanten blijven steeds vaker weg als recreatieparken ook gebruikt worden door mensen met een ander leef- en werkpatroon zoals mensen die permanent wonen op parken, mensen die tijdelijke woonruimte nodig hebben of arbeidsmigranten. Daardoor komen de betreffende parken uiteindelijk in een neerwaartse spiraal terecht.

Het ‘oneigenlijk gebruik’ ofwel de permanente bewoning van verblijfsrecreatieve parken overlapt met het werkveld Wonen. De (semi)permanente bewoning van verblijfsrecreatieve parken heeft nl ongunstige effecten op de woningmarkt.

De problematiek is niet beperkt tot Midden-Limburg, maar speelt in de hele provincie. Er dient afstemming over de aanpak plaats te vinden met de provincie en beide andere regio’s (Zuid- en Noord-Limburg).

 

Afspraak:

  • Het permanent bewonen van recreatieobjecten is niet toegestaan, maar komt in de praktijk toch voor. De opstelling van een adequaat regionaal handhavingsbeleid is een belangrijk instrument voor de aanpak van de onrechtmatige bewoning.

  • Onderzocht wordt of het voorkomen (preventie) van oneigenlijk gebruik mogelijk is door middel van aanpassing, aanscherping of harmonisatie van beleid.

  • In verband met benodigde capaciteit en de lange doorlooptijd van handhavingstrajecten wordt er in de regio een afweging gemaakt waar de beschikbare capaciteit ingezet wordt.

In overleg tussen de regio en de provincie wordt bezien in hoeverre daarbij ondersteuning door de provincie nodig en gewenst is.

 

 

Aldus overeengekomen en getekend in achtvoud,

 

Provincie Limburg,

Gedeputeerde H. Teunissen

Datum 29-3-2016

 

Gemeente Echt-Susteren,

Wethouder J. Wackers

Datum 22-3-2016

 

Gemeente Leudal,

Wethouder P. Verlinden

Datum 23/3/2016

 

Gemeente Maasgouw,

Wethouder J. Lalieu

Datum 29/3/2016

 

Gemeente Nederweert,

Burgemeester H. Evers

Datum 22/3/2016

 

Gemeente Roerdalen,

Wethouder C. Wolfhagen

Datum 23/3/2016

 

Gemeente Roermond,

Burgemeester R. Donders-de Leest

Datum 21 maart 2016

 

Gemeente Weert,

Burgmeester J. Hejmans

Datum 22/3/2016

 

Leidraad regionale mestverwerking

 

Bijlage bij de bestuursafspraken Midden-Limburg POL 2014

 

Inleiding

In Nederland wordt meer mest geproduceerd dan op het land kan worden uitgereden. Vanaf 1 januari 2014 is in de meststoffenwet bepaald dat veebedrijven die hun mest niet binnen de normen die hiervoor gelden volledig op hun eigen grond kwijt kunnen, mest moeten laten verwerken. Doel van de verwerkingsplicht is dat de mest buiten de Nederlandse landbouw wordt afgezet, zodat er geen sprake meer is van mestoverschot. Onder mestverwerking wordt verstaan:

  • het exporteren van dierlijke meststoffen (afhankelijk van exportland mogelijkheden voor mestproducten via: covergisten, scheiden, hygiëniseren, drogen, korrelen of andere bewerkingsmethodes van dierlijke mest);

  • het verbranden of vergassen van dierlijke meststoffen tot as waarin maximaal 10% organische stof aanwezig is. De verbranding of vergassing vindt onder voldoende hoge temperatuur plaats en/of duurt voldoende lang zodat het organisch materiaal in de dierlijke meststoffen grotendeels is vergaan.

De verplichte verwerking is voor de regio Zuid 30% in 2014 en 50% in 2015. De staatssecretaris van Economische Zaken kan het verwerkingspercentage jaarlijks bijstellen wanneer omstandigheden veranderen, zoals een krimpende nationale mestplaatsingsruimte of groeiende mestproductie. De gemeenten krijgen en hebben aanvragen gekregen voor de ontwikkeling van mestverwerking en -bewerking op boerderijniveau of op regionaal niveau. De opdracht voor alle gemeenten is dan ook ‘wat kan waar en onder welke voorwaarden’.

 

Mestbewerking — Mestverwerking

Wat er wordt bedoeld onder mestverwerking of mestbewerking verschilt tussen de ministeries van Infrastructuur en Milieu en van Economische Zaken (meststoffenwet).

I. Ministerie van Infrastructuur en Milieu

Onder het bewerken van mest wordt verstaan het behandelen van dierlijke mest zonder het product noemenswaardig te veranderen. Bijvoorbeeld: het mengen, roeren of homogeniseren van mest en het mechanisch scheiden van de mest in een dunne en een dikke fractie. Omgekeerde osmose geldt als bewerking. Bij het verwerken van mest worden technieken of combinaties daarvan toegepast waardoor de aard en de hoedanigheid van de dierlijke mest wijzigt. Voorbeelden hiervan zijn: het vergisten of composteren van mest en het produceren van mineralenconcentraten (kunstmestvervangers) uit dierlijke mest.

II. Ministerie van Economische Zaken

Met mestverwerking in de meststoffenwet bedoelt men:

  • Het exporteren van dierlijke meststoffen.

  • Het verbranden of vergassen van dierlijke meststoffen tot as waarin maximaal 10% organische stof (koolstofketens) aanwezig is. De verbranding of vergassing vindt onder voldoende hoge temperatuur plaats en/of duurt zo lang als nodig is om het organisch materiaal in de dierlijke meststoffen grotendeels te vernietigen.

  • Covergisten, scheiden, korrelen zijn bewerkingsmethodes en vallen niet onder mestverwerking

In deze notitie gebruiken we de definities van bewerken en verwerken van het ministerie van Infrastructuur en Milieu.

 

Mestverwerkings- en mestbewerkingstechnieken

Er zijn nogal wat technieken voor mestverwerking en mestbewerking. Sommige zijn al volop in praktijk andere nog in ontwikkeling. Maar er komen nog steeds nieuwe technieken bij. Er is een overzicht opgesteld van alle mestverwerkings- en —bewerkingstechnieken die bekend zijn. Hierbij is aangegeven of de techniek op boerderij niveau, regionaal niveau of grootschalig wordt ingezet. De gegevens zijn afkomstig van www.mestverwerken.wur.nl.

 

Huidige ruimtelijke beleid gemeenten

Onderstaande tabel geeft in het kort weer wat het huidige ruimtelijke beleid is t.a.v. mestverwerking en mestbewerking voor de SML-gemeenten (het milieubeleid is vastgelegd in landelijke wet- en regelgeving).

 

 

Boerderij

mobiele installatie

Boerderij

vaste installatie

Boerderij meerdere locaties

Boerderij mest derden

Industriële verwerking Zevenellen

Leudal

meldingsplicht

mestscheiding is mogelijk

niet mogelijk

niet mogelijk

(in ontwikkeling)

Weert

meldingsplicht

mogelijk

mogelijk indien één bedrijf

10% van derden

Lozerweg (mogelijkheid)

Nederweert

meldingsplicht

mogelijk

Aileen op LOG mogelijk

alleen op LOG mogelijk

Aan Veertien (mogelijkheid)

Roermond

meldingsplicht

Mogelijk als nevenactiviteit

Mogelijk als nevenactiviteit

Niet mogelijk

Niet mogelijk

Roerdalen

meldingsplicht

Mogelijk

Mogelijk

Mogelijk

Mogelijk voor bedrijven op LOG

Maasgouw

meldingsplicht

Mogelijk als nevenactiviteit

Mogelijk als nevenactiviteit

Mogelijk als nevenactiviteit

Niet mogelijk

Echt- Susteren

meldingsplicht

Mogelijk

Mogelijk

Mogelijk als nevenactiviteit (LOG)

Niet mogelijk, tenzij1

 

Visie provincie

In het POL 2014 is in het hoofdstuk land- en tuinbouw onder de paragraaf bevorderen innovaties ook een gedeelte gewijd aan de mestverwerking. Daarin wordt aangegeven dat uitbreiding van bestaande agrarische bedrijven met een mestbewerkingsinstallatie of een biomassa-installatie (in samenwerkingsverband met andere agrarische bedrij(ven) op bedrijfsniveau onder voorwaarden mogelijk is. In alle gevallen dient er aandacht te zijn voor:

  • de schaal en locaties van de ontwikkeling dient te passen bij gebiedskwaliteiten;

  • bijdrage aan verbetering leefomgeving (emissies, transport, ruimtelijke kwaliteit);

  • indien samenwerkingsverband /meerdere bedrijfslocaties: beste locatiemethode;

  • dialoog met belanghebbenden.

De beste locaties voor regionale en grootschalige mestverwerkingsinstallaties zijn bedrijventerreinen. Deze locaties passen het beste bij het karakter van dergelijke voorzieningen en beschikken over goede ontsluiting. Ook ontwikkelingsgebieden intensieve veehouderij en grootschalige clusters land- en tuinbouwbedrijven lenen zich voor regionale mestverwerking. De koppeling tussen mestverwerking (als producent van energie) en energievragers biedt kansen en speelt mee bij de locatiekeuze.

 

Uitgangspunten

Vanuit het streven naar evenwicht in de driehoek ecologie-economie-maatschappij zijn de mogelijke toepassingen door de SML-gemeenten en de stakeholders langs de lat gelegd voor wat betreft:

  • People/Leefbaarheid: geur, geluid, transport, volksgezondheid, fijn stof

  • Profit: Verdienmodel (verdienmodel voor omgeving/mens is minder overlast)

  • Planet: Bodem, Water, Lucht

Belangrijkste thema is dat er geen negatieve aspecten mogen zijn voor de volksgezondheid. Met andere woorden leefbaarheid (People) is het belangrijkste uitgangspunten voor het opstellen van de leidraad. Het is echter belangrijk om de samenhang te houden tussen de afzonderlijke trends bij People, Profit en Planet. Om die reden geen sectorale afspraken maken maar juist een integrale leidraad op te stellen. Om die reden wordt in de leidraad ruimte gegeven voor innovaties en nieuwe technieken. Daarom wordt gewerkt met een regionaal deskundigenteam waarin nieuwe regionale initiatieven beoordeeld worden op basis van een aantal vooraf meegekregen randvoorwaarden.

 

Door de stakeholders en de SML-gemeenten zijn de volgende uitgangspunten geformuleerd:

  • Er wordt geen onderscheid gemaakt tussen mestverwerking en mestbewerking

  • Een goed woon- en leefklimaat moet worden gegarandeerd

  • Geen onevenredige toename van geur, geluid, fijn stof en andere overlast

  • Initiatief mag geen gevaar vormen voor de volksgezondheid

  • Nieuwe initiatieven moeten via SML BO_LEN op elkaar worden afgestemd. Hiervoor wordt een adviserende deskundigenpool geformeerd.

  • Samenhang met SML-werkveld Energie en Economie

  • Industriële installaties op daarvoor geschikte locatie zijnde bedrijventerreinen en niet in het buitengebied m.u.v. nog andere te benoemen locaties.

  • Ondernemers wijzen op Maatschappelijk Verantwoord Ondernemen.

  • Open communicatie, omgeving betrekken bij initiatieven

  • Dialoog is in alle gevallen onderdeel van het proces

  • Communicatie van gemeenten naar initiatiefnemers moet duidelijk zijn

  • In alle gevallen goede landschappelijk inpassing

  • Geen onderscheid tussen mest afkomstig van derden en mest afkomstig van bedrijf met meerdere locaties;

  • Toepassing nieuwe technieken (innovatie) moet mogelijk zijn. Ruimte om te experimenteren. Voor bedrijf moet daarbij continuïteit gewaarborgd zijn.

  • Transportbewegingen passend bij het wegprofiel en omgeving

  • Mestverwerkingsbedrijven in LOG’s moeten qua karakter (gebouwen en bouwwerken) aansluiten bij bouwmogelijkheden voor agrarische bedrijven.

Samenvattend

  • I.

    Mestbewerking en mestverwerking op eigen bedrijf tot < 15.000 m3 mogelijk;

  • II.

    Grootschalige industriële verwerking op regionale schaal op de daarvoor geschikte locaties.

  • III.

    Mestbewerking en mestverwerking, ongeacht locatie tot 25.000 m3 worden op regionale schaal besproken;

  • IV.

    Ruimte voor innovatie.

  • V.

    Dialoog

Regionale afstemming

Mestbewerking- en mestverwerking initiatieven, ongeacht locatie tot 25.000 m3 en bij initiatieven voor industriële verwerking > 25.000 m3 worden door een regionale deskundigenpool beoordeeld en van een niet bindend advies voorzien aan BO-LEN en het college B&W van de gemeente waarbinnen het initiatief gesitueerd is. Er wordt gewerkt met een deskundigenpool dat nieuwe initiatieven voor mestbewerking en mestbewerking uit de regio beoordeelt op basis van een aantal vooraf opgedane invalshoeken en kwantitatieve waarden. Door het inschakelen van de deskundigenpool krijgen de verschillende initiatiefnemers binnen Midden-Limburg een zelfde benadering van hun initiatieven. Dit komt de integraliteit en uniformiteit ten goede.

 

De deskundigenpool, welke per casus van samenstelling wisselt, doorloopt de aangedragen initiatieven tezamen met vertegenwoordigers van landbouworganisaties (LLTB), maatschappelijke organisaties (NFM Limburg, dorpsraden) en overheden (provincie, SML-gemeenten, Waterschap), zodat iedereen in een zo vroeg mogelijk stadium op de hoogte is van de initiatieven. Afhankelijk van het impact en de vraag van het initiatief zal de samenstelling van de deskundigenpool een andere samenstelling of omvang hebben.

 

Voor elk initiatief wordt gezamenlijk de waarde bepaald en uitgediept, een afweging gemaakt en uiteindelijk een advies gegeven richting de betreffende gemeente. Bij de invulling van de deskundigenpool zal er goed gekeken moeten worden dat de onafhankelijkheid gewaarborgd is en dat die deskundigheid gevraagd wordt welke nodig is voor de ingebrachte casus.

 

Concreet richt de deskundigenpool zich daarbij op:

 

Onderdeel

Invalshoeken / kwantitatieve waarden

Installaties

Gesloten installatie; luchtbehandeling; logistiek rond aan en afvoer; beheersing van procesrisico’s; behandeling afvalwater; inzicht in ontwikkeltraject; organisatorische aanpak en monitoring.

Locaties

Locatiekeuze passend binnen aan- en afvoerroutes; afvoer waterige fractie(s); voorzieningen voor levering energie aan derden (biogas /elektriciteit /warmte) en nabijheid burgerwoningen.

Omgeving

Landschapsplan en (on)mogelijkheid voor opschaling. Het initiatief moet onder meer beoordeeld worden op de plaatselijke waarden ten aanzien van verkeer, water, natuur, geur, fijn stof, gezondheid en landschap.

Uitvoerbaarheid

Duidelijkheid over beoogde economische uitvoerbaarheid; beoogde kwaliteit en waarborging kwaliteit; voorgenomen ontwikkeltraject met afnemers; restproducten; terugkoppeling naar mestleveranciers en afzet van afvalwater.

 

Communicatie

Deze mestbeleidsvisie zal goed gecommuniceerd moeten worden met de agrarische bedrijven. Hiertoe kunnen allereerst persberichten worden uitgezet en bijeenkomsten met adviesbureaus, LLTB worden georganiseerd.

 

Werkwijze

De Gemeente beoordeelt alle plannen waarvoor in het kader van het bestemmingsplan een ruimtelijke toets en beoordeling nodig is. Bij enkele concepten wordt een initiatief ter advisering beoordeeld door een regionale deskundigenpool. Er wordt gewerkt vanuit drie clusters waarbinnen de initiatieven beoordeeld worden:

 

Cluster 1

Mestbewerking en mestverwerking op eigen bedrijf max. 15.000 m3

Deze initiatieven worden door de SML-gemeenten via de gebruikelijke vergunningsprocedure elk afzonderlijk getoetst en eventueel vastgesteld.

 

Cluster 2

Mestbewerking en mestverwerking, ongeacht locatie max. 25.000 m3

Initiatieven welke binnen dit cluster vallen worden door een regionale deskundigenpool beoordeeld en van een niet bindend advies voorzien aan BO-LEN en het college B&W van de gemeente waarbinnen het initiatief gesitueerd is.

 

De deskundigenpool geeft een maatwerkadvies aan de hand van de waarden die op het initiatief van toepassing zijn. Voor elk afzonderlijk initiatief wordt gezamenlijk de waarden bepaalt en uitgediept, wordt een afweging gemaakt en uiteindelijk advies gegeven aan de betreffende gemeente.

 

Cluster 3

Industriële verwerking meer dan 25.000 m3

Op daar voor geschikte bedrijventerreinen in Midden-Limburg:

– Zevenellen

– Andere nog te benoemen geschikte locaties

 

Initiatieven welke binnen dit cluster vallen worden door een regionale deskundigenpool beoordeeld en van een niet bindend advies voorzien aan BO-LEN en het college B&W van de gemeente waarbinnen het initiatief gesitueerd is.

 

De deskundigenpool geeft een maatwerkadvies aan de hand van de waarden die op het initiatief van toepassing zijn. Voor elk afzonderlijk initiatief wordt gezamenlijk de waarden bepaalt en uitgediept, wordt een afweging gemaakt en uiteindelijk advies gegeven aan de betreffende gemeente

 

Evaluatie

De leidraad en werkwijze wordt in november 2016 geëvalueerd

 

Bijlage 3 behorende bij Paragraaf 2.4 van de Omgevingsverordening Limburg 2014:

Bestuursovereenkomst Regionale afspraken Zuid-Limburg

 

afspraken tussen de colleges van Burgemeester en Wethouders van de achttien Zuid-Limburgse gemeenten en het college van Gedeputeerde Staten van Limburg over de regionale uitwerking van POL2014 voor Zuid-Limburg, over het Nationaal Landschap als geheel en over de thema’s wonen, detailhandel, kantoren, bedrijventerreinen, energie, landschap, land- en tuinbouw en vrijetijdseconomie

 

Algemene afspraken

Onderstaand zijn de algemene afspraken geformuleerd op welke wijze gemeenten en Provincie hebben te handelen in het kader van de toepassing en uitwerking van het POL2014 en de onderliggende bestuurlijke afspraken voor de in deze overeenkomst opgenomen thema’s.

  • 1.

    De gemeenten en Provincie nemen de in POL2014 opgenomen algemene Limburgse principes, de tien kernwaarden Nationaal Landschap Zuid-Limburg en de specifieke principes per thema steeds als uitgangspunt bij de ontwikkeling en uitvoering van regionaal en gemeentelijk beleid.

  • 2.

    De gemeenten en Provincie passen de ladder van duurzame verstedelijking breed toe, dus ook op initiatieven voor vrijetijdseconomie.

  • 3.

    Regionale afstemming is de norm. Initiatieven voor ruimtelijke ontwikkelingen met een bovenlokale impact op de thema’s waar deze afspraken betrekking op hebben, worden regionaal afgestemd en indien relevant ook bovenregionaal. In het eerste kwartaal van 2016 worden voor zover nog nodig door gemeenten en Provincie de werk- en overlegstructuren ingeregeld. Bij ruimtelijke ontwikkelingen wordt gewerkt vanuit samenwerking op basis van integraal ontwerpen en dialoog voeren aan de voorkant van een ontwikkeling. Voor complexe situaties wordt een expert- of casusteam ingezet bij de begeleiding en advisering over dergelijke initiatieven.

  • 4.

    De Provincie faciliteert de gemeenten bij het invulling geven aan (de afspraken rond) dynamisch voorraadbeheer.

  • 5.

    Bij discussie over de naleving van de afspraken wordt als volgt gehandeld:

    • primair spreken de gemeenten elkaar hier op aan;

    • indien men niet tot overeenstemming komt vindt afstemming pleats in (sub)regionaal verband;

    • indien dit onvoldoende resultaat heeft, zal de Provincie op verzoek van een of meer gemeenten een bindend oordeel vellen op basis van POL-uitgangspunten en de haar ten dienste staande instrumenten inzetten om naleving van de afspraken te bevorderen

  • 6.

    Daarnaast kan de Provincie uit eigen beweging haar wettelijk instrumentarium inzetten om naleving van de afspraken te bevorderen of af te dwingen.

  • 7.

    De Provincie neemt medio 2016 (zover dat juridisch mogelijk is) bepalingen op in het hoofdstuk ruimte van de Omgevingsverordening Limburg om te borgen dat er geen ruimtelijke plannen worden vastgesteld die in strijd zijn met de voorliggende afspraken.

Afspraken over het thema wonen

  • 1.

    Partijen zullen na vaststelling uitvoering geven aan de Regionale Structuurvisie Wonen Zuid-Limburg (hierna: ‘de Structuurvisie’) op de wijze en binnen de termijnen zoals beschreven in het ontwerp van het document.

  • 2.

    Gemeenten spannen zich in om de vaststelling van de Structuurvisie door de gemeenteraad te laten plaatsvinden vóór 1 oktober 2016.

  • 3.

    Zolang de Structuurvisie nog niet in werking is getreden, handelen partijen in de geest van het ontwerp van het document.

  • 4.

    Onderlinge afstemming, monitoring en evaluatie vinden plaats op de wijze zoals beschreven in de Structuurvisie resp. in documenten die ter uitvoering van de visie gezamenlijk worden opgesteld en aan de visie worden toegevoegd.

  • 5.

    Partijen treden met elkaar in overleg wanneer afwijkingen tussen POL2014 en Structuurvisie tot onduidelijkheid of verschil van inzicht leiden.

  • 6.

    De Provincie zal voorzorgbepalingen opnemen in het hoofdstuk ruimte van de Omgevingsverordening Limburg, om te borgen dat er geen bestemmingsplannen (c.a.) worden vastgesteld die in strijd zijn met de gemaakte afspraken.

  • 7.

    In het geval een gemeente de Structuurvisie niet vaststelt op de overeengekomen termijn of gewijzigd vaststelt zal de Provincie uit eigen beweging haar wettelijk instrumentarium inzetten om de doorwerking van de Structuurvisie voor die gemeente te garanderen.

  • 8.

    Gemeenten en Provincie werken samen instrumenten en arrangementen uit gericht op het bereiken van een beter evenwicht in vraag en aanbod op de woningmarkt.

  • 9.

    Deze afspraken zijn geldig tot en met het einde van de geldigheid van de nog vast te stellen Structuurvisie. De afspraken kunnen alleen na onderling overleg worden gewijzigd.

Afspraken over het thema detailhandel

  • 1.

    Resultaat:

    Gemeenten en Provincie werken in 2016 samen aan een intergemeentelijke structuurvisie ruimtelijk economische thema’s op het niveau van Zuid-Limburg, met als doel: een gezonde en toekomstbestendige detailhandelsstructuur.

  • 2.

    Proces:

    De bestuurlijke verantwoordelijkheid en aansturing van (het proces en de producten in het kader van) de POL-uitwerking Detailhandel ligt bij het Bestuurlijk Overleg Ruimtelijke Economie. De voorbereidende werkzaamheden (zie toelichting) worden uitgevoerd door de Ambtelijke Werkgroep Detailhandel Zuid-Limburg. De voorbereiding vindt plaats binnen de subregio’s.

  • 3.

    Afspraken voor de periode tot het vaststellen van de intergemeentelijke structuurvisie detailhandel Zuid-Limburg:

    • De regio Zuid-Limburg wordt niet op slot gezet. Aan kwalitatief goede projecten die een toegevoegde waarde bieden en de economische structuur van de regio versterken of die van belang zijn voor de leefbaarheid in de kernen wordt, mits op de juiste manier onderbouwd, een kans tot ontwikkeling gegeven.

    • Voor de toetsing van al dan niet tijdelijke nieuwe plannen en initiatieven in de periode tot en met de totstandkoming van de structuurvisie ruimtelijke economie Zuid-Limburg wordt afgesproken:

      • 1.

        Er worden in principe geen nieuwe initiatieven gerealiseerd die strijdig zijn met het POL;

      • 2.

        Indien nieuwe initiatieven niet passend binnen het POL en/of het betreffende bestemmingsplan kleiner dan 500 m2 toch wenselijk worden geacht, wordt voordat onomkeerbare stappen worden gezet, deze gemeld in de Ambtelijke werkgroep Detailhandel Zuid-Limburg.

      • 3.

        Indien nieuwe initiatieven niet passend binnen het POL en/of het betreffende bestemmingsplan groter dan of gelijk aan 500 m2 (en kleiner dan 1.000 m2) toch wenselijk worden geacht, wordt voordat onomkeerbare stappen worden gezet binnen de betreffende subregio afgestemd door middel van overleg in:

        • 1.

          Westelijke Mijnstreek: Portefeuillehoudersoverleg Economie en Toerisme

        • 2.

          Maastricht-Heuvelland: Portefeuillehoudersoverleg Economie

        • 3.

          Parkstad Limburg: Bestuurscommissie Economie en Toerisme

      •  

        Het initiatief wordt bovendien gemeld aan de provincie.

      • 4.

        Indien nieuwe initiatieven niet passend binnen het POL en / of het betreffende bestemmingsplan groter dan of gelijk aan 1.000 m2 toch wenselijk worden geacht, wordt voordat onomkeerbare stappen worden gezet, binnen Zuid-Limburg afgestemd door middel van overleg binnen de bovengenoemde overleggremia in de subregio’s en daarnaast in het Bestuurlijk Overleg Ruimtelijke Economie op Zuid-Limburgs niveau.

  •  

    Inhoudelijk zijn de principes uit het POL leidend (zie toelichting).

Afspraken over het thema kantoren

  • 1.

    Resultaat:

    Gemeenten en Provincie werken samen aan een intergemeentelijke structuurvisie ruimtelijk economische thema’s op het niveau van Zuid-Limburg met als doe!: een gezonde en toekomstbestendige ruimtelijke economische structuur.

  • 2.

    Proces:

    De bestuurlijke verantwoordelijkheid en aansturing van (het proces en de producten in het kader van) de POL-uitwerking Bedrijventerreinen ligt bij het Bestuurlijk Overleg Ruimtelijke Economie. De voorbereidende werkzaamheden (zie toelichting) worden uitgevoerd door de Ambtelijke Werkgroep Bedrijventerreinen & Kantoren Zuid-Limburg.

  • 3.

    Afspraken voor de periode tot het vaststellen van de intergemeentelijke structuurvisie ruimtelijke economische thema’s Zuid-Limburg:Er worden in principe geen nieuwe initiatieven en plannen (ook tijdelijke) gerealiseerd die strijdig zijn met het POL. Voor de periode tot en met de totstandkoming van een intergemeentelijke structuurvisie wordt het volgende afgesproken met betrekking tot initiatieven vanaf 500 m2 bruto vloeroppervlakte:

    • a)

      Initiatieven en plannen (ook tijdelijke) strijdig met het bestemmingsplan én afwijken van het POL worden, wanneer ze toch wenselijk worden geacht, per subregio besproken. Deze worden gemeld aan de Ambtelijke Werkgroep Bedrijventerreinen & Kantoren en via deze werkgroep ter afstemming doorgeleid naar Bestuurlijk Overleg Ruimtelijke Economie.

    • b)

      Initiatieven en plannen (ook tijdelijke) strijdig met het bestemmingsplan, maar die mogelijk zijn conform het POL worden per subregio besproken. Deze worden gemeld aan de Ambtelijke Werkgroep Bedrijventerreinen & Kantoren en via deze werkgroep ter afstemming doorgeleid naar Bestuurlijk Overleg Ruimtelijke Economie.

    • c)

      Initiatieven en plannen (ook tijdelijke) conform bestemmingsplan, maar die afwijken van het POL worden, wanneer ze toch wenselijk worden geacht, per subregio besproken. Deze worden ook gemeld aan de Ambtelijke Werkgroep Bedrijventerreinen & Kantoren en via deze werkgroep ter kennisname doorgeleid naar Bestuurlijk Overleg Ruimtelijke Economie.

    • d)

      initiatieven en plannen (ook tijdelijke) conform bestemmingsplan en conform het POL. Daarover hoeven in de werkgroep en met het BO RE geen aparte afspraken gemaakt te worden. Deze initiatieven en plannen worden gemeld in de Ambtelijke Werkgroep Bedrijventerreinen & Kantoren Zuid-Limburg.

  •  

    Inhoudelijk zijn de principes uit het POL leidend (zie toelichting).

  • 4.

    Monitoring

    De Provincie Limburg stelt periodiek / jaarlijks een Kantorenmonitor op en stelt deze ter beschikking aan de gemeenten. De gemeenten hanteren deze als basis voor hun analyses en beleidskeuzes.

Afspraken over het thema bedrijventerreinen

  • 1.

    Resultaat:

    Gemeenten en Provincie werken samen aan een intergemeentelijke structuurvisie ruimtelijk economische thema’s op het niveau van Zuid-Limburg met als doel: een gezonde en toekomst-bestendige ruimtelijke economische structuur.

  • 2.

    Proces:

    De bestuurlijke verantwoordelijkheid en aansturing van (het proces en de producten in het kader van) de POL-uitwerking Bedrijventerreinen ligt bij het Bestuurlijk Overleg Ruimtelijke Economie. De voorbereidende werkzaamheden (zie toelichting) worden uitgevoerd door de Ambtelijke Werkgroep Bedrijventerreinen & Kantoren Zuid-Limburg.

  • 3.

    Afspraken voor de periode tot het vaststellen van de intergemeentelijke structuurvisie ruimtelijke economische thema’s Zuid-Limburg:

    Er worden in principe geen nieuwe initiatieven en plannen (ook tijdelijke) gerealiseerd die strijdig zijn met het POL. Voor de periode tot en met de totstandkoming van een intergemeentelijke structuurvisie wordt het volgende afgesproken met betrekking tot:

    • a)

      Initiatieven en plannen (ook tijdelijke) strijdig met het bestemmingsplan én afwijkend van het POL worden, indien ze toch wenselijk worden geacht, per subregio besproken. Deze worden gemeld aan de Ambtelijke Werkgroep Bedrijventerreinen & Kantoren en via deze werkgroep ter afstemming doorgeleid naar Bestuurlijk Overleg Ruimtelijke Economie.

    • b)

      Initiatieven en plannen (ook tijdelijke) strijdig met het bestemmingsplan, maar die mogelijk zijn conform het POL worden per subregio besproken. Deze worden gemeld aan de Ambtelijke Werkgroep Bedrijventerreinen & Kantoren en via deze werkgroep ter kennisneming doorgeleid naar Bestuurlijk Overleg Ruimtelijke Economie.

    • c)

      Initiatieven en plannen (ook tijdelijke) conform bestemmingsplan, maar die afwijken van het POL worden, indien ze toch wenselijk worden geacht, per subregio besproken. Deze worden ook gemeld aan de Ambtelijke Werkgroep Bedrijventerreinen & Kantoren en via deze werkgroep ter kennisname doorgeleid naar Bestuurlijk Overleg Ruimtelijke Economie.

    • d)

      Initiatieven en plannen (ook tijdelijke) conform bestemmingsplan en conform het POL. Daarover hoeven in de werkgroep en met het BO RE geen aparte afspraken gemaakt te worden. Deze worden zichtbaar in ‘REBIS’ en het rapport Werklocaties Limburg.

  •  

    Inhoudelijk zijn de principes uit het POL leidend (zie toelichting).

  • 4.

    Monitoring

    De Provincie Limburg onderhoudt het bedrijventerreineninformatiesysteem REBIS op basis van door de terreineigenaren te leveren basisinformatie en stelt dit ter beschikking van de gemeenten (rapport Werklocaties Limburg). Gemeenten en Provincie Limburg gebruiken de gegevens uit REBIS als basis voor hun analyses en beleidskeuzes.

Afspraken over het thema energie

  • 1.

    De gemeenten werken samen met de provincie Limburg en shareholders aan een schone, betaalbare en leveringszekere energievoorziening die gepaard gaat met regionale economische ontwikkeling, innovatie en werkgelegenheid en de aanpak van het klimaatprobleem.

  • 2.

    De gemeenten en de Provincie Limburg zullen zich naar draagkracht en vermogen inspannen om de noodzakelijke overgang van een fossiele naar een duurzame energievoorziening via een gezamenlijk uitvoeringsprogramma met concrete projecten uit te voeren.

  • 3.

    De gemeenten en de Provincie Limburg erkennen dat de energietransitie een ruimtevraag met zich meebrengt. De gemeenten nemen deze ruimtevraag mee in hun ruimtelijke visie en toekomstige Omgevingsplan.

  • 4.

    De gemeenten en de Provincie Limburg zullen uiterlijk eind 2016 een gezamenlijk uitvoeringsprogramma gereed hebben, waarin zij inzichtelijk hebben gemaakt op welke wijze zij organisatie, financiering (incl. eigen bijdrage) en communicatie, zullen invullen. Daarbij maken zij eveneens inzichtelijk op welke wijze zij de maatschappelijke partners verbinden aan het uitvoeringprogramma en concrete projecten.

  • 5.

    Via het Bestuurlijk Overleg Energie (2 á 3 keer per jaar) en de Ambtelijke Werkgroep Energie (6 keer per jaar) wordt de kwalitatieve monitoring van en kennisuitwisseling over projecten en processen georganiseerd.

  • 6.

    Onder aansturing van de Provincie Limburg wordt in 2016, in overleg met o.a. SER/ECN, CBS, Rijkswaterstaat (Klimaatmonitor) en Enexis (Energie in Beeld) in gezamenlijkheid één integrale kwantitatieve monitoringssystematiek ontwikkeld om de voortgang van de uitvoering te evalueren.

  • 7.

    De Provincie Limburg stelt samen met de gemeenten en shareholders een warmteplan op voor Zuid-Limburg, waarin uiterlijk eind 2016 inzicht wordt gegeven in vraag en aanbod van alle soorten warmte en koude, dat partijen verbindt, scherpte aanbrengt in de rollen van partijen, en partijen in beweging brengt om stappen te zetten in de transitie naar een andere warmtevoorziening.

  • 8.

    Gemeenten die niet gelegen zijn in de in het POL benoemde uitsluitingsgebieden, starten in 2016 het traject om te komen tot ruimtelijke plannen voor de op hun grondgebied gelegen maatschappelijk en bestuurlijk gedragen locaties voor windturbines.

  • 9.

    Gemeenten, Provincie Limburg en shareholders zorgen samen voor naleving van de Wet milieubeheer op gebied van energiebesparende maatregelen, zodat ze zoveel mogelijk worden toegepast.

Afspraken over het thema landschap

  • 1.

    De gemeenten en de Provincie werken samen met andere actoren in het gebied aan het behoud en de ontwikkeling van de kernkwaliteiten van het Nationaal Landschap Zuid-Limburg.

  • 2.

    Gemeenten en Provincie werken samen in 2016 voor het Nationaal Landschap een meerjarige programmerings- en financieringssystematiek uit gericht op:

    • Het stimuleren en faciliteren van initiatieven gericht op onderhoud, herstel en aanleg van groene en cultuurhistorische landschapselementen, routestructuren voor extensieve recreatie (wandelen, paardensport, fietsen) en het verankeren van de zorg voor landschap in de lokale gemeenschap (‘landschap in het hart van de samenleving’).

    • Het realiseren van integrale projecten gericht op de ontwikkeling van het Nationaal Landschap Zuid-Limburg en versterking van de stad-land-relatie samen met actief participerende maatschappelijke partners en het bedrijfsleven.

    • Overheden (en belangenorganisaties) werken een communicatieplan uit ten behoeve van het Nationaal Landschap Zuid-Limburg.

    • Selectie, aanpak, financierbaarheid en voortgang worden op het regionaal niveau van Zuid-Limburg geregeld, bestuurlijk besproken en actueel gehouden. Deze manier van werken gericht op de grotere gebiedsontwikkelingen heeft in principe een langjarig karakter.

Afspraken over het thema land- en tuinbouw

  • 1.

    Gemeenten en Provincie werken samen bij het in een zo vroeg mogelijk stadium begeleiden van en adviseren over initiatieven ('initiatief staat centraal') binnen de land- en tuinbouw die niet passen binnen de bestaande ruimtelijke plannen.

  • 2.

    In 2016 worden voor dynamisch voorraadbeheer van agrarisch vastgoed gezamenlijk nadere spelregels uitgewerkt, en instrumenten verkend, resulterend in bestuurlijke afspraken. Speciale aandacht is daarbij nodig voor de leegstandproblematiek van agrarische bebouwing.

  • 3.

    Gemeenten en Provincie werken samen met de sector aan de ontwikkeling van een duurzame veehouderij in Zuid-Limburg, door gecoördineerde inzet van hun stimulerend en regulerend instrumentarium met ruimte voor maatwerk. De gemeenten en Provincie ontwikkelen in 2016 voorstellen gericht op een landbouwinformatiesysteem.

  • 4.

    Voor het behoud van grasland en grondgebondenheid is het bieden van ontwikkelruimte voor grondgebonden land- en tuinbouw, in goede balans met omgevingswaarden, van belang. In 2016 wordt bezien of aanvullend stimuleringsinstrumentarium nodig is.

Afspraken over het thema vrijetijdseconomie

  • 1.

    Gemeenten en Provincie werken samen bij het in een zo vroeg mogelijk stadium begeleiden van en adviseren over initiatieven voor (aanpassing van) ruimtelijke plannen voor vrijetijdseconomie. Daarbij hoort het (sub)regionaal afstemmen van initiatieven voor vestiging, uitbreiding of doorontwikkeling van dag- of verblijfsrecreatieve voorzieningen.

  • 2.

    In 2016 worden door gemeenten en Provincie gezamenlijk in een visie nadere spelregels en instrumenten voor dynamisch voorraadbeheer van vrijetijdseconomie uitgewerkt, resulterend in bestuurlijke afspraken.

  • 3.

    Gemeenten en Provincie maken in 2016 nadere afspraken over het voorkomen en terugdringen van ongewenst gebruik van verblijfsrecreatieve voorzieningen.

  • 4.

    Gemeenten en Provincie ontwikkelen in 2016 voorstellen voor een monitoringssysteem voor verblijfsrecreatie.

Toelichting op de bestuursovereenkomst regionale afspraken Zuid-Limburg

– onderdeel van de overeenkomst -

 

Inleiding

Op 12 december 2014 hebben Provinciale Staten het POL2014 vastgesteld. Het is een integrale visie op wat er nodig is om de kwaliteit van onze fysieke omgeving te verbeteren, met als centrale ambitie het realiseren van een voortreffelijk grensoverschrijdend leef- en vestigingsklimaat. POL2014 is in co-creatie met alle Limburgse gemeenten en stakeholders tot stand gekomen, met als motto ‘Limburg is van ons allemaal'. In POL2014 staan de regio’s centraal. Het plan bevat vanuit dat perspectief ook een samen met de gemeenten opgesteld visie op Zuid-Limburg waarin de kansen en uitdagingen voor deze regio in het fysieke domein centraal staan. In het POL is beschreven hoe we als overheden samen met marktpartijen en maatschappelijke organisaties ervoor moeten zorgen dat we kansen daadwerkelijk benutten en de grote uitdagingen, zoals het wegnemen van de mismatch tussen vraag en aanbod van woningen, winkels, kantoren, bedrijventerreinen en verblijfsaccommodaties, de energietransformatie en het realiseren van de ambities voor het Nationaal Landschap Zuid-Limburg.

 

Een van de belangrijkste uitvoeringslijnen van het POL2014 is de totstandkoming van uitwerkingen per regio, dus ook voor Zuid-Limburg, voor de thema’s wonen, bedrijventerreinen, kantoren, detailhandel, energie, land- en tuinbouw, vrijetijdseconomie en nationaal landschap. Daarin vindt een concretisering plaats van de algemene opgaven en principes uit POL2014. De gemeenten zijn samen met de Provincie en stakeholders voortvarend aan de slag gegaan met deze regionale uitwerkingen. Ze hebben eind 2015 geresulteerd in de voorliggende bestuursovereenkomst met afspraken tussen de achttien colleges van B&W in Zuid-Limburg en het college van GS over deze acht thema’s.

 

Het is het resultaat van intensief regionaal samenwerken in de afgelopen maanden. De voorbereiding heeft o.a. plaatsgevonden in zeven thematische werkgroepen waarin gemeenten, Provincie en stakeholders vertegenwoordigd zijn, maar ook via een groot aantal ambtelijke en bestuurlijke workshops en bijeenkomsten.

In een bestuurlijk overleg op 15 juli 2015 werd met de colleges van Burgemeester en Wethouders van de Zuid-Limburgse gemeenten, aanpak en voortgang met betrekking tot de genoemde thema’s besproken. Op 4 november 2015 werden circa 80 raads- en statenleden, tijdens een brede raadsconferentie Zuid-Limburg, geïnformeerd over proces en inhoud van de regionale uitwerkingen van POL2014.

De voorliggende afspraken zijn vastgesteld in het BO Wonen, BO Ruimtelijke economie, BO Energie en BO Nationaal Landschap ZL. Voorafgaand daaraan werden deze afspraken ook op hoofdlijnen gedeeld en besproken tijdens bredere bestuurlijke bijeenkomsten, zoals de Regio Alliantie Energie, het Portefeuillehoudersoverleg Economie en de Oogstbijeenkomst van het Nationaal Landschap. Zeker ook rondom de Structuurvisie Wonen Zuid-Limburg was er intensief overleg met gemeenten en stakeholders.

 

De afspraken zijn eerste generatie-afspraken. Ze hebben deels een inhoudelijk karakter, bijvoorbeeld over gezamenlijke ambities, spelregels en werkwijze, maar deels zijn het procesafspraken om binnen afgesproken termijnen nader uit te werken en te verankeren. We verwachten dan ook dat de afspraken eind 2016 of begin 2017 worden aangevuld en op onderdelen aangescherpt. Beoogd wordt om dan ook waterschap en andere stakeholders te laten aanhaken bij de afspraken.

De afspraken zijn per thema gebundeld, maar hangen op veel punten met elkaar samen. Het is belangrijk om steeds die integraliteit in het oog te blijven houden. Een aantal algemene afspraken geldt voor alle acht thema’s en is daarom in een aparte paragraaf opgenomen. Een van die algemene afspraken heeft betrekking op de borging van deze afspraken in de Omgevingsverordening Limburg.

 

Toelichting op de algemene afspraken

 

Ad 1

POL2014 bevat in hoofdstuk 3 een aantal algemene Limburgse principes. Samengevat zijn dat:

  • Meer stad, meer land (kort gezegd: inzetten op het versterken van de kwaliteit van de steden en het versterken van de kwaliteit van het landelijk gebied)

  • Kwaliteit staat centraal.

  • Zorgvuldig omgaan met onze voorraden:

    • Dynamisch voorraadbeheer, waarbij centraal staan: werken aan de kwaliteit van de bestaande voorraad (incl. aanpak leegstand); waar mogelijk schrappen (verkleuren/ van functie veranderen) van harde plannen die niet de beoogde toevoeging van kwaliteit opleveren; onder voorwaarden ruimte bieden voor het toevoegen van goede nieuwe voorraad, maar dan wel in combinatie met het schrappen van bestaande voorraad.

    • Nieuwe stedelijke ontwikkelingen moeten een plek krijgen binnen het bebouwd gebied. Als dat in uitzonderingsgevallen niet kan, dan toch zoveel mogelijk aansluitend daaraan én met een stevige tegenprestatie voor het verlies aan kwaliteit. Met dit principe in combinatie met het dynamisch voorraadbeheer, geven we invulling aan het principe van duurzame verstedelijking. Grotere stedelijke ontwikkelingen en grootschalige stedelijke voorzieningen concentreren we in de steden.

    • Goed gebruik maken van reeds bestaande voorzieningen (benutten bestaande voorraad, optimaal benutten wegen door verkeer- en vervoersmanagement, meervoudig ruimtegebruik e.d.).

    • Bij nieuwe ontwikkelingen zoveel mogelijk benutten van leegstaande cultuurhistorische en beeldbepalende gebouwen.

    • Gebruik maken van de kansen die het watersysteem biedt en rekening houden met en zich aanpassen aan het watersysteem (klimaatadaptatie).

    • Nieuwe stedelijke functies die veel woon-werkverkeer of bezoekersstromen oproepen dienen goed aangesloten te zijn op het OV-systeem.

    • Zorgvuldig gebruik van de ondergrond.

    • Inzet op energiebesparing en op een zo groot mogelijk aandeel vernieuwbare energiebronnen. Beter benutten van grondstoffen door er efficiënter mee om te springen en het benutten van afval- en reststromen en uiteindelijk realiseren van gesloten kringlopen.

  • Uitnodigen en inspireren staat centraal, waarbij voorlopers gestimuleerd worden en er ruimte is om te experimenteren. Hierbij passen instrumenten op maat en een selectieve Provincie. De aanpak is steeds grensoverschrijdend.

De visie op Zuid-Limburg in POL2014 benoemt de tien kernwaarden (deels landschappelijk, deels sociaal-economisch) van het Nationaal Landschap Zuid-Limburg: reliëf, cultuurhistorisch erfgoed, groen karakter, open-besloten, bereikbaarheid, grondgebonden landbouw, metropolitane binnentuin, beleving, cultureel aanbod en leefbaarheid.

 

Daarnaast zijn er in het POL per thema specifieke principes geformuleerd. Deels zijn deze principes overigens al vertaald in bepalingen in de Omgevingsverordening. De principes van duurzame verstedelijking zijn wettelijk verankerd (ladder van duurzame verstedelijking, Besluit RO).

 

Ad 2

Voor de meeste stedelijke ontwikkelingen is er geen discussie over het al dan niet van toepassing zijn van de ladder van duurzame verstedelijking. Voor ontwikkelingen op het terrein van vrijetijdseconomie spreken de partners, gezien de urgentie van de problematiek, af om ook hierbij de ladder consequent toe te passen.

Goede initiatieven binnen de vrijetijdseconomie moeten de ruimte krijgen. In Zuid-Limburg bestaan al veel locaties met een ruimtelijke bestemming die vrijetijdseconomie (verblijfs- en/of dagrecreatie) toestaat. Toch lijkt er ook behoefte te bestaan aan nieuwe locaties. Een focus op kwaliteit is nodig om te voorkomen dat er teveel van hetzelfde is. Een belangrijk instrument daarbij is de ladder van duurzame verstedelijking. Door middel van daarin opgenomen eisen over onderbouwing wordt de economische meerwaarde van initiatieven (of het gebrek daaraan) inzichtelijk. Afgesproken wordt daarom dat de gemeenten de ladder van duurzame verstedelijking toepassen op initiatieven voor verblijfsrecreatieve voorzieningen.

 

Ad 3

In het schema is een algemeen model opgenomen van de werkwijze wanneer zich nieuwe initiatieven voordoen. Het loket is vrijwel altijd de gemeente. De bestaande werkwijze omvat een toetsing aan wettelijke kaders, gemeentelijk en provinciaal beleid. Die blijft uiteraard bestaan. Nieuw element in de beoordeling is de toetsing aan de regionale bestuursafspraken waarbij de insteek is een initiatief in een zo vroeg mogelijk stadium bespreekbaar te maken. Het is belangrijk om hiervoor met elkaar te komen tot een werkbare structuur, die is toegespitst op het betreffende thema (zie specifieke afspraken). Basisgedachte daarbij is ‘groot bij groot, klein bij klein’, ofwel de mate van afstemming moet passen bij de impact van een initiatief.

 

Overige aandachtspunten voor afstemming:

  • De gemeenten zorgen voor duidelijke loketten’ in de regio namens alle overheden, waar initiatiefnemers terecht kunnen voor informatie en eventuele begeleiding met betrekking tot hun projectplannen. Bij begeleiding en planvorming wordt het initiatief centraal gesteld.

  • Gemeenten betrekken de Provincie vroegtijdig ingeval van initiatiefvoorstellen die kunnen raken aan provinciale en/of bovengemeentelijke belangen (basis is brief ‘POL belangen in de praktijk, juli 2015’).

  • Bij complexe situaties werken gemeenten en Provincie samen in de vorm van casusteams bij de begeleiding en beoordeling van initiatieven. Een casusteam wordt samengesteld vanuit een regionale deskundigenpool vanuit de context van de opgave.

Waar in deze bestuursafspraken gesproken wordt over regionale afstemming wordt bedoeld de afstemming op het schaalniveau Zuid-Limburg. Waar gesproken wordt over subregionale afstemming wordt bedoeld afstemming op schaalniveau Parkstad, Maastricht-Heuvelland en Westelijke Mijnstreek. Waar nodig vindt bovenregionale afstemming plaats, tussen de drie Limburgse regio’s en/of met de aangrenzende buitenlandse regio’s. De Provincie zal hierbij zo nodig een coördinerende rol vervullen.

 

regionale afstemming: algemeen model

 

Ad 4

De Provincie faciliteert de gemeenten bij het invulling geven aan (de afspraken rond) dynamisch voorraadbeheer. Elementen van deze ‘toolbox’ zijn onder meer:

  • Advies/steun bij (grotere) ontwikkelingen door provinciale expert(team)s

  • Beschikbaarheid basisgegevens vastgoedvoorraad o.a. over leegstand

  • Steun bij GIS- analyses op regionale schaal

  • Juridisch advies bij invulling dynamisch voorraadbeheer

Ad 5

Zoals in het POL is vastgelegd zal de Provincie deze afspraken zoveel mogelijk borgen in de Omgevingsverordening Limburg. We spreken daarbij van voorzorgsbepalingen: het gaat daarbij vooral om het bekrachtigen van afspraken die door de gemeenten zelf gemaakt zijn. Dit biedt de Provincie de mogelijkheid om bij afwijking van de afspraken zo nodig ‘de gele of rode kaart te trekken.’ Deze lijn van gezamenlijke bestuursafspraken, bekrachtigd in de verordening, heeft de voorkeur. Als een regionale uitwerking niet leidt tot bestuursafspraken die ‘ertoe doen’ (geen afspraken, afspraken veel te laat, afspraken niet in lijn met POL) of de afspraken niet door alle partners onderschreven worden, zal de Provincie de regie nadrukkelijker naar zich toetrekken (zoals aangekondigd in POL2014). Daarbij wordt gebruik gemaakt van regulerende instrumenten zoals Omgevingsverordening, aanwijzing en/of Provinciaal Inpassingsplan.

 

Onder ruimtelijk plan wordt in dit kader verstaan:

  • bestemmingsplan als bedoeld in artikel 3.1 van de Wet ruimtelijke ordening;

  • een wijzigings- of uitwerkingsplan als bedoeld in artikel 3.6, eerste lid, van de Wro;

  • beheersverordening als bedoeld in artikel 3.38 van de Wet ruimtelijke ordening;

  • omgevingsvergunning waarbij met toepassing van artikel 2.12, eerste lid, onderdeel a, onder 2’ of 3’ van de Wet algemene bepalingen omgevingsrecht, van het bestemmingsplan of de beheersverordening wordt afgeweken;

  • een projectuitvoeringsbesluit als bedoeld in artikel 2.10 van de Crisis- en herstelwet.

Toelichting op de afspraken over het thema wonen

 

POL2014 schetst de grote opgave die er ligt op het gebied van wonen. De Zuid-Limburgse gemeenten werken samen met de Provincie aan een structuurvisie wonen. Deze Structuurvisie Wonen Zuid-Limburg is in de periode november-december 2015 door de Colleges van het merendeel van de Zuid-Limburgse gemeenten in ontwerp vastgesteld. De Provincie heeft daarvan kennis genomen. Besluitvorming in de gemeenteraden is voorzien voor de eerste helft van 2016.

 

Deze structuurvisie legt de gezamenlijke ambities, sturingsmechanismen (met instrumenten) en afwegingskaders (kwantitatief en ruimtelijk) vast en wordt nog aangevuld met een subregionale woningprogrammering.

De structuurvisie sluit op hoofdlijnen goed aan bij POL2014. Op onderdelen kunnen de in het POL2014 opgenomen algemene Limburgse principes en de specifieke principes voor het thema wonen afwijken van de Structuurvisie.

 

In de Omgevingsverordening Limburg 2014 zijn regels opgenomen gericht op het bevorderen van een duurzame verstedelijking en het hergebruik van leegstaande monumentale en beeldbepalende gebouwen.

 

Meer informatie:

  • Ontwerp Regionale Structuurvisie Wonen Zuid-Limburg

 

Toelichting op de afspraken over het thema detailhandel

 

1. Resultaat

Een intergemeentelijke structuurvisie ruimtelijk economische thema’s op het niveau van Zuid-Limburg met als doel: een gezonde en toekomstbestendige detailhandelsstructuur

 

Het resultaat van het proces waar deze bestuursafspraken voor worden gemaakt, is te komen tot een intergemeentelijke structuurvisie ruimtelijke economische thema’s op het niveau van Zuid-Limburg, via een doelgericht en efficiënt planvormingsproces. Deze structuurvisie is een middel om in Zuid-Limburg een gezonde en toekomstbestendige detailhandelsstructuur te bewerkstelligen. Hierin dienen ten minste de belangrijkste winkelgebieden c.q. -clusters te zijn benoemd, heldere keuzes te zijn gemaakt ten aanzien van de toekomstige winkelstructuur en voorzienbaarheid te worden gecreëerd om, waar dat aan de orde en mogelijk is, in een vervolgfase plannen te schrappen en overtollige, leegstaande winkelmeters uit de markt te nemen inclusief een set maatregelen c.q. instrumentarium om dit te bereiken.

 

2. Proces

Bestuurlijke verantwoordelijkheid: BO Ruimtelijke Economie

 

De bestuurlijke verantwoordelijkheid en aansturing van (het proces en de producten in het kader van) de POL-uitwerking detailhandel ligt bij het Bestuurlijk Overleg Ruimtelijke Economie. De voorbereidende werkzaamheden worden uitgevoerd door de Ambtelijke Werkgroep Detailhandel Zuid-Limburg. De voorbereiding vindt plaats binnen de sub-regio’s. Zie ook het schema in bijlage 1.

 

Op 1 maart 2016 is beschikbaar:

  • Per sub-regio een uniforme aanbodinventarisatie

    Een aanbodinventarisatie per sub-regio, incl. eerste kaartbeelden (A-, B- en C-categorie winkelgebieden, zie de definitie in de bijlage), daarbij gebruikmakend van uniforme kwantitatieve gegevens.

  • Per sub-regio en voor Zuid-Limburg als geheel een uniforme vraaginventarisatie inclusief een grensoverschreidende component

    Een vraagonderbouwing per sub-regio op basis van dezelfde onderzoeksmethode (onderzoek naar distributieve planologische mogelijkheden c.q. een levensvatbare omvang van de winkelvoorraad in Zuid-Limburg in 2025, rekening houdend met (de effecten van) relevante trends en ontwikkelingen).

  • Een procesvoorstel voor de periode 1-3-2016 tot 1-1-2017

    In de periode tot 1 maart 2016 wordt een procesvoorstel voorbereid m.b.t. de periode tot 1 januari 2017, waarbij expliciet aandacht is voor het traject om te komen tot een ontwerp intergemeentelijke structuurvisie ruimtelijk economische thema’s Zuid-Limburg inclusief een set instrumenten om het in de visie weergegeven eindbeeld te bereiken en een procesvoorstel over de wijze waarop raadsleden en stakeholders in het traject worden betrokken.

  • Besluitvorming

    Een voorstel over de besluitvorming, c.q. het vaststellen van de intergemeentelijke structuurvisie ruimtelijk economische thema’s.

Tussen 1 maart 2016 en 1 januari 2017:

  • Wordt de ontwerp intergemeentelijke structuurvisie economische thema’s op het niveau van Zuid-Limburg opgesteld op basis van de aanbod- en vraaginventarisatie inclusief een set instrumenten om het in de visie weergegeven eindbeeld te bereiken;

  • Is op uniforme wijze de harde, zachte en verborgen plancapaciteit qua vierkante meters detailhandel in Zuid-Limburg geïnventariseerd;

  • De in gezamenlijkheid opgestelde ontwerp intergemeentelijke structuur-visie en de keuzes die daarin gemaakt zijn vormen het uitgangspunt voor de invulling van het subregionale (Westelijke Mijnstreek / Parkstad Limburg / Maastricht-Heuvelland) en gemeentelijke beleid van de 18 gemeenten in Zuid-Limburg.

  • Wordt een voorstel opgesteld waarin de wenselijkheid van het instellen van een regionale adviescommissie, na het vaststellen van de intergemeentelijke structuurvisie ruimtelijke economische thema’s (bedrijventerreinen, kantoren en detailhandel) wordt geduid

  • Wordt er een voorstel voorbereid hoe om te gaan met de ambtelijke en bestuurlijke afstemming voor de periode na de vaststelling van de intergemeentelijke structuurvisie op niveau van Zuid-Limburg.

  • Wordt een voorstel opgesteld over een uniforme monitoringssystematiek.

Na 1 januari 2017:

  • Vindt de besluitvorming over het vaststellen van de ontwerp intergemeentelijke structuurvisie ruimtelijk economische thema’s Zuid-Limburg pleats conform het voor 1 maart 2016 opgestelde voorstel;

  • Wordt op basis van de ontwerp intergemeentelijke structuurvisie ruimtelijk economische thema’s op het niveau van Zuid-Limburg voor het subthema detailhandel een uitvoeringsprogramma opgesteld om, met behulp van de in de visie opgenomen set instrumenten, het in de visie weergegeven eindbeeld te bereiken.

3. Afspraken voor de periode tot het vaststellen van de intergemeentelijke structuurvisie ruimtelijk economische thema’s Zuid-Limburg

  • De regio Zuid-Limburg wordt niet op slot gezet. Aan kwalitatief goede projecten die een toegevoegde waarde bieden en de economische structuur van de regio versterken of die van belang zijn voor de leefbaarheid in de kernen wordt, mits op de juiste manier onderbouwd, een kans tot ontwikkeling gegeven.

  • Voor de toetsing van al dan niet tijdelijke nieuwe plannen en initiatieven in de periode tot en met de totstandkoming van de structuurvisie ruimtelijke economie Zuid-Limburg wordt het volgende afgesproken:

    • 1.

      Er worden in principe geen nieuwe initiatieven gerealiseerd die strijdig zijn met POL.

    • 2.

      Indien nieuwe initiatieven niet passend binnen het POL en/of het betreffende bestemmingsplan kleiner dan 500 m2 toch wenselijk worden geacht, wordt voordat onomkeerbare stappen worden gezet, deze gemeld in de Ambtelijke Werkgroep Detailhandel Zuid-Limburg.

    • 3.

      Indien nieuwe initiatieven niet passend binnen het POL en/of het betreffende bestemmingsplan grater dan of gelijk aan 500 m2 (en kleiner dan 1.000 m2) toch wenselijk worden geacht, wordt voordat onomkeerbare stappen worden gezet binnen de betreffende subregio afgestemd door middel van overleg in:

      • i.

        Westelijke Mijnstreek: Portefeuillehoudersoverleg Economie en Toerisme

      • ii.

        Maastricht-Heuvelland: Portefeuillehoudersoverleg Economie

      • iii.

        Parkstad Limburg: Bestuurscommissie Economie en Toerisme

    •  

      Het initiatief wordt bovendien gemeld aan de provincie.

    • 4.

      Indien nieuwe initiatieven niet passend binnen het POL en/of het betreffende bestemmingsplan groter dan of gelijk aan 1.000 m2 toch wenselijk worden geacht, wordt voordat onomkeerbare stappen worden gezet, binnen Zuid-Limburg afgestemd door middel van overleg binnen de bovengenoemde overleggremia in de subregio’s en daarnaast in het Bestuurlijk Overleg Ruimtelijke Economie op Zuid-Limburgs niveau

Inhoudelijk zijn de principes uit het POL leidend, d.w.z.:

  • In principe worden er géén nieuwe solitaire c.q. verspreid gelegen winkels en winkelgebieden ontwikkeld/gerealiseerd, in het bijzonder geen solitaire supermarkten.

  • Winkels horen niet thuis op bedrijventerreinen, behalve als het gaat om verkoop van goederen (volumineus) die zich lenen voor vestiging op zo'n terrein. Op campussen worden detailhandelsbedrijven zonder inhoudelijke of functionele binding met de site uitgesloten.

  • Nieuwe ontwikkelingen mogen alleen plaatsvinden in, of direct aansluitend aan, bestaande winkelgebieden, dit betreft onder andere de winkelgebieden die zijn opgenomen op de kaarten in paragraaf 4.3.3. van het POL (p.61 en 68). Bij voorkeur vinden (grotere) nieuwe ontwikkelingen plaats in de stedelijke centra of, passend bij het specifieke thema, in de themacentra. De doorontwikkeling van bestaande winkelgebieden mag alleen doorgang vinden als:

    • a.

      deze past bij (de schaal van) het verzorgingsgebied van het betreffende winkelgebied

    • b.

      dit leidt tot een versterking van de structuur

    • c.

      de vitaliteit van de stedelijke centre niet wordt aantast

    • d.

      een ruimtelijk-economische effectenstudie is uitgevoerd

    • e.

      de ladder voor duurzame verstedelijking zorgvuldig is doorlopen

    • f.

      aandacht is voor de principes uit het dynamisch voorraadbeheer

    • g.

      de ontwikkeling gepaard gaat met het verdwijnen van bestaande voorraad elders in de regio.

  • We zetten in op compactere winkelgebieden, clustering van winkels en daarmee gepaard gaand een verkleuring van aanloopstraten.

  • In het landelijk gebied, buiten de (dorps-)kernen, zijn geen nieuwe winkels toegestaan met uitzondering van kleinschalige boerderijwinkels.

  • Om te voorkomen dat grootschalige winkelgebieden aan de rand van de steden uitgroeien tot ‘nieuwe binnensteden’ bieden we in deze gebieden geen ruimte voor winkels uit branches die bij uitstek thuishoren in de binnensteden (zoals: kleding, schoenen).

  • Voor de themacentra Woonboulevard (thema wonen), Rodaboulevard (thema sport en leisure) en Gardenz (huis en tuin) wordt in principe vastgehouden aan de voornoemde branchering

Bijlage 1

 

 

Bijlage 2:

 

Definitie categorie winkelgebieden A, B en C

Categorie A

Categorie B

Categorie C

• A1 locaties binnensteden

• Aanloopstraten met duidelijk profiel of thema (exclusieve kleding, vers en reform, discounters)

• Toeristische centra

• Compacte wijkwinkelcontra (>5.000 m2) met prettige mix van supermarkt(en), huishoud (Blokker, Marskramer), slijterij, drogist

• Compacte burnt- en dorpscentra (>3.000 m2) met grote supermarktlen)

• PDV concetratie (met een aantrekkelijke mix van functies, by. retail on leisure)

• Aanloopstraten zonder profiel of trekker

• Middelgrote wijk- en dorpscentra met verspreid winkelaanbod en onvoldoende trekkers

• Middelgrote thema-boulevards (interieur, bouw, tuin, outdoor. ABC)

• Uitgestrekte buurtcentra of centre zonder(grote) supermarkt (<3.000 m2)

• Solitaire(of verspreid gelegen) winkels(ook op bedrilventerreinen)

• Strips onder flats

• Kleine woonboulavards zonder massa of trekker

 

Toelichting op de afspraken over het thema kantoren

 

1. Resultaat

Een intergemeentelijke structuurvisie ruimtelijke economische thema’s op het niveau van Zuid-Limburg met als doel: een gezonde en toekomstbestendige ruimtelijke economische structuur

 

Het resultaat van het proces waar deze bestuursafspraken voor worden gemaakt, is te komen tot een intergemeentelijke structuurvisie ruimtelijke economische thema’s op het niveau van Zuid-Limburg, via een doelgericht en efficiënt planvormingsproces. Deze structuurvisie is een middel om in Zuid-Limburg een gezonde en toekomstbestendige ruimtelijke economische structuur te bewerkstelligen. Hierin dienen ten minste de belangrijkste kantoorgebieden te zijn benoemd, heldere keuzes te zijn gemaakt ten aanzien van de toekomstige structuur omtrent kantoorlocaties en voorzienbaarheid te worden gecreëerd. Het creëren van voorzienbaarheid is noodzakelijk om, waar dat aan de orde en noodzakelijk is, in een vervolgfase plannen en verborgen plancapaciteit te schrappen en overtollige kantoorvloeroppervlakte uit de markt te kunnen nemen. Dit gaat gepaard met een set aan maatregelen c.q. instrumentarium.

 

2. Proces

Bestuurlijke verantwoordelijkheid: BO Ruimtelijke Economie

 

De bestuurlijke verantwoordelijkheid en aansturing van (het proces en de producten in het kader van) de POL-uitwerking Bedrijventerreinen, ligt bij het Bestuurlijk Overleg Ruimtelijke Economie. De voorbereidende werkzaamheden worden uitgevoerd door de Ambtelijke Werkgroep Bedrijventerreinen & Kantoren Zuid-Lim burg.

 

Op 1 maart 2016 is beschikbaar:

  • Updaten van kantoorplannen

    Alle gemeenten inventariseren de harde en zachte plannen, op basis van dezelfde uitgangspunten, met betrekking tot kantoren. Van deze plannen wordt de restcapaciteit c.q. beschikbare kavels weergegeven. Daarnaast worden de leegstaande kantoorgebouwen geïnventariseerd. Hiervoor worden de gegevens uit de Kantorenmonitor Limburg 2014 gebruikt.

  • Verborgen plancapaciteit in beeld brengen

    Naast het updaten van de kantoorplannen wordt ook de verborgen plantitels inzake kantoorbestemmingen per gemeente in beeld gebracht. Hiertoe heeft de Ambtelijke Werkgroep Bedrijventerreinen & Kantoren Zuid-Limburg een stappenplan opgesteld. Hierdoor wordt op een eenduidige manier de verborgen plantitels in beeld gebracht.

  • Contouren concentratie-, balans- en transitie gebieden

    Aan de hand van het kaartmateriaal dat door de Provincie Limburg is aangeleverd, worden de contouren van de concentratie-, balans- en transitiegebieden weergegeven. Indien dit kaartmateriaal voor een desbetreffend gebied niet aanwezig is, wordt dit door de Ambtelijke Werkgroep Bedrijventerreinen & Kantoren Zuid-Limburg aangeleverd. Dit kaartmateriaal is nodig ten behoeve van het opstellen van een ontwerp intergemeentelijke structuurvisie ruimtelijke economische thema’s Zuid-Limburg.

  • Procesvoorstel voor de periode 1-3-2016 tot 1-1-2017

    In de periode tot 1 maart 2016 wordt een procesvoorstel voorbereid met betrekking tot de periode 1 januari 2017, waarbij expliciet aandacht is voor het traject om te komen tot een ontwerp intergemeentelijke structuurvisie ruimtelijke economische thema’s Zuid-Limburg inclusief een set instrumenten om het in de visie weergegeven eindbeeld te bereiken. Daarnaast wordt een procesvoorstel voorbereid over de wijze waarop raadsleden en stakeholders in het traject worden betrokken.

  • Besluitvorming

    Een voorstel over de besluitvorming c.q. het vaststellen van de ontwerp intergemeentelijke structuurvisie ruimtelijke economische thema’s Zuid-Limburg.

  • Beslisprotocol

    Is binnen het BO RE overeenstemming bereikt over een beslisprotocol inzake het afstemmen over nieuwe initiatieven en plannen (ook tijdelijke) in Zuid-Limburg.

Tussen 1 maart 2016 en 1 januari 2017:

  • wordt de ontwerp intergemeentelijke structuurvisie ruimtelijke economische thema’s op het niveau van Zuid-Limburg opgesteld op basis van de inventarisatie inclusief een set instrumenten om het in de visie weergegeven eindbeeld te bereiken;

  • is op uniforme wijze de harde en zachte plannen, restcapaciteit alsook de verborgen plancapaciteit qua vierkante meter kantoorvloeroppervlakte in Zuid-Limburg geïnventariseerd;

  • is de begrenzing van de concentratie-, balans- en transitiegebieden inzichtelijk gemaakt;

  • de in gezamenlijkheid op te stellen ontwerp intergemeentelijke structuurvisie en de keuzes die daarin gemaakt zijn, vormen het uitgangspunt voor de invulling van het gemeentelijk beleid van de 18 gemeenten in Zuid-Limburg;

  • wordt er een voorstel voorbereid hoe om te gaan met de ambtelijke en bestuurlijke afstemming voor de periode na de vaststelling van de intergemeentelijke structuurvisie op niveau van Zuid-Limburg.

Na 1 januari 2017:

  • vindt de besluitvorming over het vaststellen van de ontwerp intergemeentelijke structuurvisie ruimtelijke economische thema’s Zuid-Limburg plaats;

  • wordt op basis van de ontwerp intergemeentelijke structuurvisie ruimtelijke economische thema’s op het niveau van Zuid-Limburg voor het subthema kantoren een uitvoeringsprogramma opgesteld om, met behulp van de in de visie opgenomen set instrumenten, het in de visie weergegeven eindbeeld te bereiken;

3. Afspraken voor de periode tot het vaststellen van de intergemeentelijke structuurvisie ruimtelijke economische thema’s Zuid-Limburg:

Er worden in principe geen nieuwe initiatieven en plannen (ook tijdelijke) gerealiseerd die strijdig zijn met het POL. Voor de periode tot en met de totstandkoming van een intergemeentelijke structuurvisie wordt het volgende afgesproken met betrekking tot initiatieven vanaf 500 m2 bruto vloeroppervlakte:

  • a.

    Initiatieven en plannen (ook tijdelijke) strijdig met het bestemmingsplan én afwijken van het POL worden, wanneer ze toch wenselijk worden geacht, per subregio besproken. Deze worden gemeld aan de Ambtelijke Werkgroep Bedrijventerreinen & Kantoren en via deze werkgroep ter afstemming doorgeleid naar Bestuurlijk Overleg Ruimtelijke Economie.

  • b.

    Initiatieven en plannen (ook tijdelijke) strijdig met het bestemmingsplan, maar die mogelijk zijn conform het POL worden per subregio besproken. Deze worden gemeld aan de Ambtelijke Werkgroep Bedrijventerreinen & Kantoren en via deze werkgroep ter afstemming doorgeleid naar Bestuurlijk Overleg Ruimtelijke Economie.

  • c.

    Initiatieven en plannen (ook tijdelijke) conform bestemmingsplan, maar die afwijken van het POL worden, wanneer ze toch wenselijk worden geacht, per subregio besproken. Deze worden ook gemeld aan de Ambtelijke Werkgroep Bedrijventerreinen & Kantoren en via deze werkgroep ter kennisname doorgeleid naar Bestuurlijk Overleg Ruimtelijke Economie.

  • d.

    Initiatieven en plannen (ook tijdelijke) conform bestemmingsplan en conform het POL. Daarover hoeven in de werkgroep en met het BO RE geen aparte afspraken gemaakt te worden. Deze initiatieven en plannen worden gemeld in de Ambtelijke Werkgroep Bedrijventerreinen & Kantoren Zuid-Limburg.

De voornoemde afspraken zijn in het volgende schema vervat:

 

* waarbij afhankelijk van momentum of aard van de casuïstiek dit eerst subregionaal wordt gedeeld, dan wel direct op Zuid-Limburgs niveau van het BO RE

 

Inhoudelijk zijn de principes/uitgangspunten uit het Provinciaal Omgevingsplan Limburg 2014 leidend:

De gemeenten hanteren de in het Provinciaal Omgevingsplan Limburg 2014 opgenomen principes met betrekking tot het thema ‘kantoren’ als uitgangspunt voor regionaal en gemeentelijk beleid. De volgende basisuitgangspunten voor kantoorprogrammering wordt gehanteerd:

  • a.

    ontwikkeling van kantoorgebieden is niet aan de orde;

  • b.

    nieuwe kantorenplannen/-programma zijn alleen toegestaan in concentratiegebieden;

  • c.

    de huidige voorraad wordt per regio begrensd, dat betekent per saldo geen uitbreiding van kantooroppervlak. Alleen in concentratiegebieden hoeft de saldering in tijd en omvang niet één-op-één te geschieden daarbij zal er op het niveau van stad en (sub)regio wel voor gewaakt moeten worden dat het totale kantoorvolume niet of slechts tijdelijk toeneemt.

  • d.

    nieuwe gebouwen met de hoofdfunctie kantoor zijn alleen mogelijk als:

    • i.

      het gaat om een ontwikkeling binnen concentratie- of balansgebieden;

    • ii.

      deze passen binnen modern en flexibel gebruik van kantoorruimte en dus een adequate toevoeging zijn voor de kwaliteit van het regionale aanbod;

    • iii.

      er gewerkt wordt met voorverhuur of concept-huurovereenkomsten waarbij het merendeel van de meters van een gebouw op voorhand is ingevuld;

    • iv.

      er onbenutte voorraad uit de markt wordt genomen (‘nieuw voor oud’) dan wel elders reële plancapaciteit wordt geschrapt. In balansgebieden moet de saldering in tijd en omvang één-op-één plaatsvinden, in concentratiegebieden hoeft de saldering in tijd en omvang niet één-op-één plaats te vinden.

  • e.

    de principes van duurzame verstedelijking worden toegepast, dat wil zeggen: de ladder van duurzame verstedelijking en de prioriteit voor herbenutting van leegstaande (cultuurhistorische) gebouwen;

  • f.

    middelgrote (500 — 2.500 m2) en grote kantoren (>2.500 m2) alleen te vestigen in concentratie- en balansgebieden; uitzondering kan zijn als dergelijke gebouwen zouden passen binnen de bestaande bebouwing en in een lokale behoefte voorzien. Kleine kantoren (<500 m2) blijven in bebouwd gebied via maatwerk mogelijk;

  • g.

    buiten concentratie- en balansgebieden waar mogelijk schrappen van bestaande plancapaciteit;

  • h.

    buiten concentratie- en balansgebieden geen vrijstellingen of bestemmingswijzigingen ten faveure van de kantorenfunctie;

  • i.

    alle kantoorlocaties in concentratie- of balansgebieden dienen per openbaar vervoer ontsloten te zijn dan wel te worden ontsloten, bij voorkeur via directe overstap op regionaal hoogwaardig openbaar vervoer. Ook de OV-ontsluiting van de campussen vraagt om aandacht en

  • j.

    kantoorfuncties en -ruimten van ondergeschikte aard blijven mogelijk in, op of bij logistieke, handels- en of productiebedrijven.

De concentratie-, balans- en transitie gebieden in Zuid-Limburg zijn, conform Provinciaal Omgevingsplan Limburg 2014, als volgt:

Gemeente

Concentratiegebieden

:alansgebieden

Transitiegebieden

Sittard-Geleen

Centrum/stationsgebied

Kantorenpark Sittard

Brightlands Chemelot Campus

n.v.t.

Mauritspark

Maastricht

Centrum/stationsgebied

Kantorenpark Randwyck/ Brightlands Maastricht Health Campus

Ceramique

Geusselt

n.v.t.

Heerlen

Centrum/stationsgebied

Kantorenboulevard Heerlen

Coriopolis

ABP Heerlen

Zeswegen en Onderwijsboulevard

Beek

n.v.t.

n.v.t.

Kantorenzone

Luchthaven

 

4. Monitoring De Provincie Limburg stelt periodiek / jaarlijks een Kantorenmonitor op en stelt deze ter beschikking aan de gemeenten. De gemeenten hanteren deze als basis voor hun analyses en beleidskeuzes.

 

Toelichting

In het Provinciaal Omgevingsplan Limburg 2014 is de grote opgave op het gebied van kantoorlocaties beschreven. De leegstand in de regio Zuid-Limburg bedraagt op dit moment 14,9 procent. De totale kantorenvoorraad (vvo in m2) bedraagt in deze regio 1.846.020 m2 waarvan 275.390 m2 leegstand (bron: Kantorenmonitor Limburg 2014).

 

Het beleid voor kantoren is in het Provinciaal Omgevingsplan Limburg 2014, in vergelijking met andere thema’s, al concreet uitgewerkt. Er zijn concentratie-, balans- en transitiegebieden benoemd met bijbehorende thema’s. Het vastleggen van deze gebieden in (inter)gemeentelijk beleid is van belang teneinde voorzienbaarheid te creëren met betrekking tot een (krimp) strategie, met onder meer het schrappen van (verborgen) plancapaciteit buiten de concentratiegebieden.

 

Meer informatie

  • Definitielijst (bijlage)

  • Kantorenmonitor Limburg 2014

 

Toelichting op de afspraken over het thema bedrijventerreinen

 

1. Resultaat

een intergemeentelijke structuurvisie ruimtelijke economische thema’s op het niveau van Zuid-Limburg met als doe!: een gezonde en toekomstbestendige ruimtelijke economische structuur

Het resultaat van het proces waar deze bestuursafspraken voor worden gemaakt, is te komen tot een intergemeentelijke structuurvisie ruimtelijke economische thema’s op het niveau van Zuid-Limburg, via een doelgericht en efficiënt planvormingsproces. Deze structuurvisie is een middel om in Zuid-Limburg een gezonde en toekomstbestendige ruimtelijke economische structuur te bewerkstelligen. Hierin dienen ten minste de bedrijventerreinen in Zuid-Limburg te worden benoemd, keuzes te worden gemaakt ten aanzien van logistieke, regionale, bovenregionale en bedrijventerreinen met een specifiek profiel, en het aangeven van de herstructureringsopgave inclusief een set maatregelen c.q, instrumentarium om dit te bereiken. Vooralsnog wordt voor bedrijventerreinen ingezet op fasering,

 

2. Proces

Bestuurlijke verantwoordelijkheid: BO Ruimtelijke Economie

De bestuurlijke verantwoordelijkheid en aansturing van (het proces en de producten in het kader van) de POL-uitwerking Bedrijventerreinen, ligt bij het Bestuurlijk Overleg Ruimtelijke Economie. De voorbereidende werkzaamheden worden uitgevoerd door de Ambtelijke Werkgroep Bedrijventerreinen & Kantoren Zuid-Limburg.

 

Op 1 maart 2016 is beschikbaar:

  • Uniforme aanbodinventarisatie

    Een inventarisatie van de oppervlakte, inclusief restcapaciteit, van alle bedrijventerreinen in Zuid-Limburg, gebaseerd op dezelfde uitgangspunten, te weten de kwantitatieve gegevens uit het rapport Werklocaties Limburg 2014 & REBIS. Bovendien behoort tot deze inventarisatie een onderzoek naar harde en zachte plannen van bedrijventerreinen binnen de desbetreffende gemeenten.

  • Vaststellen van de uitgifte van bedrijventerreinen

    Een inventarisatie van de uitgifte van bedrijventerreinen over de afgelopen tien jaar, gebaseerd op dezelfde uitgangspunten, te weten de kwantitatieve gegevens uit het rapport Werklocaties Limburg & REBIS.

  • Criteria logistieke bedrijventerreinen

    Er wordt een set van criteria ontwikkeld inzake logistieke bedrijventerreinen. Deze criteria worden ‘gematcht’ met het aanbod aan bedrijventerreinen in Zuid-Limburg. Op basis hiervan wordt een prioritering aangegeven van logistieke bedrijventerreinen in Zuid-Limburg.

  • Bepalen reikwijdte en doelgroep per bedriiventerrein

    Naast het prioriteren van logistieke bedrijventerreinen, worden de overige bedrijventerreinen onderverdeeld c.q. toebedeeld tot ‘regionale’, ‘bovenregionale’ en bedrijventerreinen met een specifiek profiel. Deze toebedeling vindt plaats op basis van uitgangspunten c.q. omschrijving die door de Ambtelijke Werkgroep Bedrijventerreinen & Kantoren Zuid-Limburg wordt ontwikkeld.

  • Procesvoorstel voor de periode 1-3-2016 tot 1-1-2017

    In de periode tot 1 maart 2016 wordt een procesvoorstel voorbereid met betrekking tot de periode 1 januari 2017, waarbij expliciet aandacht is voor het traject om te komen tot een ontwerp intergemeentelijke structuurvisie ruimtelijke economische thema’s Zuid-Limburg inclusief een set instrumenten om het in de visie weergegeven eindbeeld te bereiken.

    Daarnaast wordt een procesvoorstel voorbereid over de wijze waarop raadsleden en stakeholders in het traject worden betrokken.

  • Besluitvorming

    Een voorstel over de besluitvorming c.q. het vaststellen van de ontwerp intergemeentelijke structuurvisie ruimtelijke economische thema’s Zuid-Limburg.

  • Beslisprotocol

    Is binnen het BO RE overeenstemming bereikt over een beslisprotocol inzake het afstemmen over nieuwe initiatieven en plannen (ook tijdelijke) in Zuid-Limburg.

Tussen 1 maart 2016 en 1 januart 2017:

  • wordt de ontwerp intergemeentelijke structuurvisie ruimtelijke economische thema’s op het niveau van Zuid-Limburg opgesteld op basis van de inventarisatie inclusief een set instrumenten om het in de visie weergegeven eindbeeld te bereiken. Vooralsnog wordt voor bedrijventerreinen ingezet op fasering;

  • is op uniforme wijze de harde en zachte plannen alsook de restcapaciteit qua hectaren bedrijventerreinen in Zuid-Limburg geïnventariseerd;

  • is de herstructureringsopgave van bedrijventerreinen in Zuid-Limburg inzichtelijk en zijn de mogelijkheden verkend om een uitgifteprotocol op te stellen met betrekking tot de uitgifte van kavels (restcapaciteit) voor alle bedrijventerreinen in Zuid-Limburg; de in gezamenlijkheid op te stellen ontwerp intergemeentelijke structuurvisie en de keuzes die daarin gemaakt zijn, vormen het uitgangspunt voor de invulling van het gemeentelijk beleid van de 18 gemeenten in Zuid-Limburg;

  • wordt er een voorstel voorbereid hoe om te gaan met de ambtelijke en bestuurlijke afstemming voor de periode na de vaststelling van de intergemeentelijke structuurvisie op niveau van Zuid-Limburg.

Na 1 januari 2017:

  • vindt de besluitvorming over het vaststellen van de ontwerp intergemeentelijke structuurvisie ruimtelijke economische thema’s Zuid-Limburg plaats;

  • wordt op basis van de ontwerp intergemeentelijke structuurvisie ruimtelijke economische thema’s op het niveau van Zuid-Limburg voor het subthema bedrijventerreinen een uitvoeringsprogramma opgesteld om, met behulp van de in de visie opgenomen set instrumenten, het in de visie weergegeven eindbeeld te bereiken.

3. Afspraken voor de periode tot het vaststellen van de intergemeentelijke structuurvisie ruimtelijke economische thema’s Zuid-Limburg:

Er worden in principe geen nieuwe initiatieven en plannen (ook tijdelijke) gerealiseerd die strijdig zijn met POL. Voor de periode tot en met de totstandkoming van een intergemeentelijke structuurvisie wordt het volgende afgesproken met betrekking tot:

  • a)

    Initiatieven en plannen (ook tijdelijke) strijdig met het bestemmingsplan én afwijken van het POL worden, indien ze toch wenselijk worden geacht, per subregio besproken. Deze worden gemeld aan de Ambtelijke Werkgroep Bedrijventerreinen & Kantoren en via deze werkgroep ter afstemming doorgeleid naar Bestuurlijk Overleg Ruimtelijke Economie.

  • b)

    Initiatieven en plannen (ook tijdelijke) strijdig met het bestemmingsplan, maar die mogelijk zijn conform het POL worden per subregio besproken. Deze worden gemeld aan de Ambtelijke Werkgroep Bedrijventerreinen & Kantoren en via deze werkgroep ter kennisneming doorgeleid naar Bestuurlijk Overleg Ruimtelijke Economie.

  • c)

    Initiatieven en plannen (ook tijdelijke) conform bestemmingsplan, maar die afwijken van het POL worden, indien ze toch wenselijk worden geacht, per subregio besproken. Deze worden ook gemeld aan de Ambtelijke Werkgroep Bedrijventerreinen & Kantoren en via deze werkgroep ter kennisname doorgeleid naar Bestuurlijk Overleg Ruimtelijke Economie.

  • d)

    Initiatieven en plannen (ook tijdelijke) conform bestemmingsplan en conform het POL. Daarover hoeven in de werkgroep en met het BO RE geen aparte afspraken gemaakt te worden. Deze worden zichtbaar in ‘REBIS’ en het rapport Werklocaties Limburg.

De voornoemde afspraken zijn in het volgende schema vervat:

 

* waarbij afhankelijk van momentum of aard van de casuïstiek dit eerst subregionaal wordt gedeeld, dan wel direct op Zuid-Limburgs niveau van het BO RE

 

Inhoudelijk zijn de principes/uitgangspunten uit het Provinciaal Omgevingsplan Limburg 2014 leidend:

De gemeenten hanteren de in het POL opgenomen principes met betrekking tot het thema ‘bedrijventerreinen’ als uitgangspunt voor regionaal en gemeentelijk beleid. De volgende basisprincipes worden gehanteerd voor de inrichting en beheer van bedrijventerreinen:

  • a)

    de ruimte op bedrijventerreinen dient zorgvuldig en duurzaam gebruikt te worden. Daarbij past structureel beheer via parkmanagement;

  • b)

    functiemenging op bedrijventerreinen kan bijdragen aan de kwaliteit van die terreinen en aan een optimaal ruimtegebruik. Dat geldt zeker op campussen waar een menging van functies bijdraagt aan een uitnodigende werkomgeving. Op grote logistieke en productielocaties-is functiemenging minder voor de hand liggend;

  • c)

    voor vestiging van zelfstandige kantoren en detailhandel op bedrijventerreinen is geen plaats;

  • d)

    de milieugebruiksruimte (geluidszones, risicocontouren, geurcirkels) van bedrijven en bedrijfsterreinen wordt beheerd met het oog op en duurzame inpassing van bedrijven in hun omgeving.

Voor nieuwe bedrijventerreinen of uitbreiding van bestaande terreinen worden de volgende basisprincipes gehanteerd.

Nieuwe bedrijventerreinen of uitbreiding van bestaande terreinen zijn mogelijk als:

  • e)

    binnen de bestaande voorraad geen geschikte ruimte meer is;

  • f)

    deze toevoeging additionele kwaliteit toevoegt aan het regionale aanbod;

  • g)

    beperkte uitbreiding van bestaande terreinen (kavelniveau) voor reeds op het terrein gevestigde bedrijven of lokale, solitair gevestigde bedrijven, is onder voorwaarden mogelijk, via maatwerk en met een goede onderbouwing;

  • h)

    de ontwikkeling past binnen de geformuleerde algemene verstedelijkingsprincipes, waaronder de ladder van duurzame verstedelijking en de voorkeur voor gebruik van leegstaande (beeldbepalende en monumentale) panden;

  • i)

    er tegelijkertijd elders in de regio bestaande voorraad of harde plannen (in vergelijkbare omvang) uit de markt worden genomen;

  • j)

    hierover overeenstemming is bereikt in het regionaal afstemmingsoverleg bedrijventerreinen.

4. Monitoring

De Provincie Limburg onderhoudt het bedrijventerreineninformatiesysteem REBIS op basis van door de terreineigenaren te leveren basisinformatie en stelt dit ter beschikking van de gemeenten (rapport Werklocaties Limburg). Gemeenten en Provincie Limburg gebruiken de gegevens uit REBIS als basis voor hun analyses en beleidskeuzes.

 

Toelichting

De regio Zuid-Limburg telt een kleine honderd bedrijventerreinen. Voor Chemelot e.o en VDL/Nedcar lopen separate gebiedsontwikkelingstrajecten, waarmee afstemming nodig is. De resultaten van deze visietrajecten moeten bij de uitwerking van de bestuursafspraken en de totstandkoming van de intergemeentelijke structuurvisie betrokken worden.

De netto oppervlakte van de circa honderd bedrijventerreinen in Zuid-Limburg is ca. 2.400 hectaren. De restcapaciteit op deze bedrijventerreinen is in totaal ca. 280 hectaren (bron: Werklocaties Limburg 2014).

De opgave is met name gelegen in versterking van de kwaliteit zonder dat de kwantiteit toeneemt, alsmede zorgvuldige benutting van de bestaande voorraad.

 

Meer informatie

 

Bijlage: Definitielijst

 

WAT:

Definitie:

 

 

POL:

Provinciaal Omgevingsplan Limburg 2014.

 

 

BO RE:

Bestuurlijk Overleg Ruimtelijke Economie (Zuid-Limburg). Hierin zijn bestuurders (en ambtenaren op uitnodiging) van de Zuid-Limburgse gemeenten en de Provincie vertegenwoordigd

 

 

Werklocaties Limburg 2014:

Resultaten monitor Limburgse bedrijventerreinen en dienstenlocaties in 2014 (Provincie Limburg).

 

 

REBIS:

Informatie over de Limburgse werklocaties wordt samengebracht in het Regionaal Economisch Bedrijventerreinen Informatie Systeem (REBIS) van de Provincie Limburg.

 

 

Ambtelijke werkgroep Bedrijventerreinen & Kantoren Zuid-Limburg:

Hierin zijn ambtenaren van de gemeenten Beek, Stein, Sittard-Geleen, Maastricht, Heerlen, Eijsden-Margraten, Parkstad Limburg en Provincie Limburg vertegenwoordigd en bereiden het BO RE voor.

 

 

Kantorenmonitor Limburg 2014:

De Limburgse kantorenmarkt in beeld (Provincie Limburg).

 

 

Concentratiegebieden: (kantoren)

Deze gebieden liggen veelal centraal in het stedelijk gebied met hoogwaardige OV-ontsluiting (IC-verbinding). In deze gebieden ligt de focus op stimuleren, vernieuwen, en voorwaardelijk nieuwbouw toestaan.

 

 

Balansgebieden: (kantoren)

Hier is het niet de bedoeling dat de kantorenvoorraad groeit. Hier is kwaliteitsverbetering alleen via her- en verbouw mogelijk.

 

 

Transitiegebieden: (kantoren)

In deze gebieden wordt sterker ingezet op toekomstige afname van de kantorenvoorraad door kantoorfuncties te ontmoedigen en toekomstige functieverandering/sloop te stimuleren (met respectering van bestaande afspraken en rechten).

 

 

Afstemmen:

Binnen het BO RE wordt vóór 1 maart 2016 overeenstemming bereikt over het te volgen beslisprotocol (consensus, meerderheidsbesluit of gekwalificeerde meerderheid).

 

Toelichting op de afspraken over het thema energie

 

  • 1.

    Deze afspraak betreft een bevestiging van de POL-principes energie. Conform overige thema’s worden deze herhaald. Door de koppeling aan economische componenten blijkt, in samenhang met afspraak 3, de integrale benadering van het energievraagstuk.

  • 2.

    Onderkend wordt dat een overgang van een op fossiele brandstoffen gebaseerde naar een duurzame energievoorziening noodzakelijk is. De gemeenten hebben dat in verschillende ambities met verschillende horizonten geformuleerd en hebben daarom ook via VNG het Nationaal Energieakkoord voor duurzame groei ondertekend. Vast staat dat op enig moment in de tijd de energie idealiter alleen met hernieuwbare bronnen opgewekt moet worden. Die situatie is te bereiken door enerzijds het energiegebruik steeds meer te beperken en anderzijds steeds meer duurzaam op te wekken (zie figuur).

     

    Wanneer die situatie voor Zuid Limburg is bereikt, moet aan de hand van het afwegen van kansen en potenties ingeschat worden. Daartoe zijn potentiekaarten in ontwikkeling. Regio Parkstad heeft deze exercitie reeds uitgevoerd en komt met het jaartal van 2040.

     

    De overheden zijn niet alleen verantwoordelijk voor de energietransitie. Alle partijen in de samenleving moeten hun steentje bijdragen. De capaciteit en middelen van de overheden zijn primair bedoeld om het proces van de energietransitie aan te jagen, en niet om investeringen te plegen. De mogelijkheden voor gemeenten om capaciteit en middelen in te zetten zijn echter beperkt en mogelijk niet toereikend om het transitieproces optimaal te faciliteren.

     

    Een uitvoeringsprogramma onderschrijft nut en noodzaak van samenwerking, maar voorziet ook in genoeg ruimte voor individuele gemeenten om eigen keuzes te maken. Bij het opzetten van een uitvoeringsprogramma (afspraak 4) moet de balans tussen gezamenlijkheid en zelfstandig kunnen opereren worden bewaard.

  • 3.

    De energietransitie heeft ruimtelijke gevolgen. Windenergie is daarvan het meest bekende voorbeeld, maar ook andere energieoplossingen zoals zonne-akkers, warmtenetten en biomassa-installaties kennen een vaak niet eerder onderkende ruimtevraag. Deze afspraak is bedoeld om energie als integraal thema te laten landen in de gemeentelijke ruimtelijke visies en besluitvorming. De grensoverschrijdende impact van sommige energieoplossingen toont tevens de noodzaak aan van regionale samenwerking op gebied van energietransitie.

  • 4.

    Een uitvoeringsprogramma is per definitie geen feestje van de overheden. De samenwerking met shareholders moet opgezocht worden en een duidelijke plek krijgen in de uitvoering. Een uitvoeringsprogramma moet vertaald worden naar de begrotingen van de gemeenten en provincie. Eind 2016 wordt een uitvoeringsprogramma opgeleverd. Dat is weliswaar te laat om de financiering mee te nemen in de begroting van 2017, maar een eerdere oplevering van een uitvoeringsprogramma wordt niet haalbaar geacht.

    Zoals reeds vermeld bij afspraak 2, dient een uitvoeringsprogramma blijk te geven van een balans tussen noodzakelijke samenwerking in de regio (de gezamenlijke aanpak) en de individuele verantwoordelijkheid van gemeenten. Daarmee zal het optuigen van een organisatie van een uitvoeringsprogramma de meeste tijd kosten. Afspraak 5 geeft reeds een voorzet van de denkrichting voor die organisatie.

  • 5.

    De kwalitatieve monitoring van de bestuursafspraken heeft betrekking op de voortgang van het proces en de projecten op niet energetische aspecten, zoals de samenwerking in de regio en financiering. Voor de kwantitatieve monitoring (de energiecijfers: wat is het aandeel duurzame energie, hoe groot is de besparing etc.) is afspraak 6 bedoeld.

  • 6.

    Een goede aanpak om de energietransitie aan te zwengelen begint bij een gedegen nulmeting: hoeveel energie gebruikt Zuid Limburg nu, hoeveel wordt er duurzaam opgewekt en hoe luidt de verdeling onder sectoren? Het opstellen van een valide nulmeting is geen eenvoudige klus, omdat een landelijk protocol vooralsnog ontbreekt en veel data niet verbijzonderd zijn naar gemeente of regio. De Provincie Limburg heeft een nulmeting opgeleverd, welke in 2016 als basis gaat dienen voor de monitoringssystematiek. Hierbij wordt aansluiting gezocht met dataleveranciers als CBS en Enexis, en landelijke monitoringsinstanties ECN (Energieonderzoekscentrum Nederland; voert de monitoring van het Nationaal Energieakkoord uit) en Rijkswaterstaat (de Klimaatmonitor). De eigen nulmeting blijft gehandhaafd zolang er geen acceptabele landelijke alternatieven zijn. Vooralsnog zijn geen regels opgesteld voor de uitkomsten van de monitoring en mogelijke consequenties, die daaraan kunnen worden verbonden. Eventuele issues naar aanleiding van de monitoring worden aan het Bestuurlijk Overleg Energie voorgelegd. Eén aspect krijgt tijdens het opstellen van de monitoringssystematiek speciale aandacht, en dat is het verschijnsel dat de monitoring van energiecijfers uit de pas loopt met bestuursperiodes. Data over de energiehuishouding kennen in de regel een vertraging van ongeveer twee jaar, alvorens zij beschikbaar zijn voor monitoringsdoeleinden, waarna ze nog regelmatig worden bijgesteld. Dit zorgt ervoor dat de monitoringsresultaten zorgvuldig moeten worden geïnterpreteerd en niet zonder meer zijn toe te schrijven naar de prestaties van bestuurders en programma’s. Belangrijk is dat wel een beweging kan worden getoond, een beweging naar 100% duurzame energieopwekking.

  • 7.

    Eén van de maatregelen die zijn overeengekomen in het Nationaal Energieakkoord voor Duurzame Groei is dat provinciale en lokale overheden, in samenwerking met leverende en verbruikende sectoren een lange termijn warmteplan ontwikkelen. In Zuid Limburg liggen veel kansen om de warmtevoorziening te verduurzamen, zoals de beschikbaarheid van restwarmte van de industrie (o.a. Chemelot) en warmte opgeslagen in mijnwater. Om deze kansen te verzilveren is een strategie nodig. Het warmteplan beschrijft, aan de hand van een beknopte visie, deze strategie. Het warmteplan is echter meer dan een statisch document. Het is vooral ook een proces om de warmtetransitie op gang te brengen. Door hen actief te betrekken bij de totstandkoming ervan, wordt met het warmteplan bij andere partijen eigenaarschap ontwikkeld. Dat is nodig omdat niet de Provincie en gemeenten, maar (markt-)partijen, al dan niet in samenwerking met overheden, uiteindelijk warmteprojecten realiseren.

    Het warmteplan kent vijf doelen:

    • 1.

      inzicht geven in vraag en aanbod

    • 2.

      kansrijke clusters en/of projecten benoemen

    • 3.

      partijen verbinden

    • 4.

      scherpte aanbrengen in de rollen van shareholders

    • 5.

      anderen in beweging brengen door middel van het tonen van initiatief.

  •  

    Het warmteplan moet eind 2016 gereed zijn, al loopt het proces om warmteprojecten te ontwikkelen natuurlijk langer door.

  • 8.

    Voor alle energieoplossingen die een ruimtevraag met zich meebrengen geldt dat deze maatschappelijk en bestuurlijk gedragen moeten zijn. Daarvoor is afspraak 3 toegevoegd met conform focusnotitie deze expliciete afspraak over wind. Voor regio Zuid Limburg betekent dat bijvoorbeeld dat op basis van een gedragen belangenafweging het Heuvelland als uitsluitingsgebied is opgenomen in het POL. Maatschappelijk gedragen moet breder gezien worden dan alleen als locatievraagstuk. Het creëren van maatschappelijke meerwaarde van wind voor de omgeving (maatschappelijk rendement) staat centraal.

  • 9.

    Opgemerkt wordt dat de gemeenten en de Provincie al aan de RUD opdracht hebben gegeven, en dat niet alle handhavers in dienst zijn van de RUD. De afspraak is daarom gericht op nader onderzoek om te komen tot intensivering, rekening houdend met het kennisniveau van de handhaver.

 

Toelichting op de afspraken over het thema landschap

 

Ad 1

In POL2014 is een visie opgenomen op het Nationaal Landschap Zuid-Limburg, gericht op ‘behoud door ontwikkeling’ met tien kernwaarden als basis. Deze tien kernwaarden vormen het uitgangspunt van handelen en beoordelen bij initiatieven in het beschermingsgebied Nationaal Landschap Zuid-Limburg, ongeacht of die initiatieven van regionale of lokale betekenis zijn.

Het unieke karakter van het Nationaal Landschap Zuid-Limburg vraagt om het gezamenlijk optrekken van overheden bij het begeleiden van de ontwikkelingen in het gebied.

 

In het onderdeel ‘Algemene afspraken’ zijn hiertoe afspraken opgenomen die zich richten op het integraal ontwerpen en dialoog voeren aan de voorkant van een ontwikkeling, de begeleiding en afstemming van initiatieven, en het belang van casusteams bij meer complexe ontwikkelingen. De kernkwaliteiten landschap – reliëf, cultuurhistorisch erfgoed, groen karakter, openheid plateaus en beslotenheid van dorpen en dalen – nemen hierbij een belangrijke plaats in. De vier landschappelijke kernkwaliteiten maken onderdeel uit van de tien kernwaarden. Voor de omgang met de vier landschappelijke kernkwaliteiten geldt een motiveringsplicht in de Omgevingsverordening Limburg 2014.

De duiding van deze kernkwaliteiten en het omgaan met die kwaliteiten wordt gezamenlijk ter hand genomen. Dat gebeurt op diverse manieren, onder meer door het digitaal ontsluiten van de kennis over en de aanwezigheid van de kernkwaliteiten (‘Handvat Kernkwaliteiten’) en goede praktijkvoorbeelden van behoud door ontwikkeling.

 

Na het gereedkomen van het Handvat kernkwaliteiten wordt in 2016 gestart met de ontwikkeling van een inspiratieboek voor agrarische stallen en loodsen ('Inspiratieboek Mooie stallen') en een verdiepingsstudie uitgevoerd naar mogelijkheden voor clustering van nieuwe agrarische loodsen. De publicatie ‘Modern boeren op oude hoeves’ geeft inspiratie over inhoud en proces van kwaliteitsgericht ontwikkelen.

Het ‘Handvat Kernkwaliteiten’ (beschikbaar op 1-6-2016), ‘Kamperen en Landschap’ en het Inspiratieboek Mooie stallen’ (beschikbaar eind 2016) worden bij ruimtelijke afwegingen als referentie bij de beoordelingen gehanteerd en als zodanig geborgd in de bestuursafspraken d.d. 2016.

 

Ad 2

Gemeenten en Provincie werken in 2016 samen met het waterschap en overige stakeholders aan de ontwikkeling en realisatie van een meerjarig uitvoeringsprogramma (2016–2020) voor het Nationaal Landschap Zuid-Limburg inclusief financieringssystematiek. Dit programma stimuleert en faciliteert initiatieven gericht op onderhoud, herstel en aanleg van groene en cultuurhistorische landschapselementen, routestructuren voor extensieve recreatievormen zoals wandelen, paardensport en, fietsen. Het programma biedt ruimte voor initiatieven uit de lokale gemeenschap (ondernemers, burgers, dorpsraden, verenigingen), gericht op vermaatschappelijking van natuur en landschap en verankering van de zorg voor landschapskwaliteit in de lokale gemeenschap ('landschap in het hart van de samenleving'). In navolging van de nog lopende gebiedsontwikkeling Buitengoed Geul en Maas en het Plan van aanpak voor de landschapsontwikkeling in het Nationaal Landschap Zuid-Limburg (2014–2015) is een eerste inventarisatie gemaakt van kansrijke projecten en initiatieven (de zgn. lcoonprojecten'). Voor veel initiatieven kan worden volstaan met het bieden van ondersteuning in de vorm van medefinanciering. Hiervoor zullen gemeenten en Provincie samen een systematiek uitwerken gericht op een operationalisering in 2016.

 

Voor enkele grotere gebiedsontwikkelingen die vallen onder het thema versterken stad-land-relaties wordt een meer gestructureerde aanpak in de vorm van een gefaseerde gebiedsontwikkeling wenselijk geacht teneinde tot realisatie te kunnen komen. Gemeenten en de Provincie nemen ieder de co-trekkersrol voor een of meer van deze gebiedsontwikkelingsprojecten op zich. Ambitie is om zoveel mogelijk andere actieve regionale partners als trekker te laten fungeren. Waar nodig zullen gemeenten of de Provincie de regie voeren.

 

Overheden (en belangenorganisaties) werken een communicatieplan uit over het Nationale Landschap Zuid-Limburg in het algemeen en meer specifiek de ontwikkeling van de land- en tuinbouw hierin.

 

Meer informatie

  • Handvat Kernkwaliteiten, Kamperen en Landschap, Inspiratieboek Mooie stallen (2016)

  • Publicatie ‘Modern boeren op oude hoeves'

  • Plan van aanpak voor landschapsontwikkeling Nationaal Landschap Zuid-Limburg (2014-2015)

  • Voorlopige inventarisatie van icoonprojecten voor het Nationaal Landschap Zuid-Limburg (26 november 2015)

Toelichting op de afspraken over het thema land- en tuinbouw

 

Ad 1

In POL2014 is de ambitie opgenomen dat in 2025 elk land- en tuinbouwbedrijf een lust voor zijn omgeving is. Dit wil zeggen dat de land- en tuinbouw in Limburg zich verder ontwikkelt als innovatieve sector met economisch gezonde bedrijven en vooruitstrevende ondernemers die duurzaam produceren en midden in de lokale samenleving staan. De sector is hier zelf primair verantwoordelijk voor.

Door in een zo vroeg mogelijk stadium in overleg te komen met initiatieven vanuit de ondernemers kunnen synergie-effecten en draagvlakvergroting worden bereikt. Bij de algemene afspraken zijn hier al afspraken over opgenomen, onder meer over een duidelijke loketfunctie op gemeentelijk niveau en de wijze van (sub-)regionale afstemming. De directe betrokkenheid van de Provincie bij initiatieven richt zich met name op initiatieven van regionale betekenis of specifieke provinciale belangen zoals goud- en zilvergroene natuurzone, bronsgroene landschapszone, grootschalige uitbreidingslocaties, nieuwe locaties en het oplossen van hinderlocaties.

 

Ad 2

In 2016 worden voor dynamisch voorraadbeheer van agrarisch vastgoed gezamenlijke ambities geformuleerd, spelregels uitgewerkt, instrumentarium beoordeeld op haalbaarheid en effectiviteit en bestuurlijke afspraken gemaakt. De spelregels hebben onder meer als insteek om bij landbouwontwikkelingen zoveel mogelijk gebruik te maken van leegstaande agrarische bebouwing op kansrijke locaties. De nu nog ruime hergebruiksmogelijkheden (VAB-beleid) in vigerende bestemmingsplannen worden in 2016 heroverwogen. We zien in dit kader met name nog kansen voor herbenutting van monumentale en beeldbepalende VAB’s voor niet-agrarische functies.

Belangrijke onderlegger is een gezamenlijk te ontwikkelen landbouwinformatiesysteem. Gemeenten en Provincie zullen zo mogelijk in 2016 besluiten nemen over de wijze waarop samengewerkt kan worden bij het beschikbaar krijgen en ontsluiten van relevante en actuele gegevens inzake de landbouw. Reeds beschikbare monitorings- en informatiesystemen met betrekking tot vergunningen, grondgebruik e.d. vormen daarvoor input. Met deze gegevens wordt de huidige situatie van het agrarisch vastgoed geanalyseerd (waaronder leegstand en plancapaciteit) ten behoeve van de probleemerkenning en -herkenning.

 

Ad 3

Voor de regio’s Noord- en Midden-Limburg wordt een aanpak Schone Stallen uitgewerkt, die is gericht op het terugdringen van de emissies van ammoniak, geur en fijn stof vanuit stallen. Provincie en gemeenten beoordelen in 2016 het resultaat op relevantie voor Zuid-Limburg (met in deze regio aandacht voor ammoniak/stikstof in het bijzonder).

Daarnaast wordt in 2016 gestart met de ontwikkeling van een inspiratieboek Mooie Stallen (agrarische stallen en loodsen; zie verder thema landschap, toelichting ad 1).

 

Meer informatie

  • Uitwerking bouwsteen schone stallen

  • Publicatie ‘Modern boeren op oude hoeves'

Toelichting op de afspraken over het thema vrijetijdseconomie

 

Ad 1

De vrijetijdseconomie is een belangrijke economische sector voor Zuid-Limburg. In POL2014 wordt groot belang toegekend aan de verdere ontwikkeling van deze sector in balans met de waarden van het Nationaal Landschap.

De vrijetijdseconomie bestaat uit voorzieningen voor verblijfsrecreatie en dagrecreatie. Belangrijke aspecten bij vrijetijdseconomie zijn mobiliteit/bereikbaarheid en drukte/beleving.

Uit de Vitaliteitsscan verblijfsrecreatie (2015) blijkt dat er binnen de verblijfsrecreatie een urgent probleem bestaat: het kwantitatieve aanbod van bungalowparken en campings is groter dan de vraag en de kwaliteit sluit onvoldoende aan bij de snel veranderende eisen en wensen van de consument. Er is geen behoefte aan meer van hetzelfde.

 

Door in een zo vroeg mogelijk stadium in overleg te komen met initiatieven vanuit de ondernemers kunnen synergie-effecten en draagvlakvergroting worden bereikt.

In het onderdeel algemene afspraken zijn hier al afspraken over opgenomen, onder meer over een duidelijke loketfunctie op gemeentelijk niveau en de wijze van (sub-)regionale afstemming.

 

Zoals onder de algemene afspraken is aangegeven is regionale afstemming de norm. Het is belangrijk om daarbij ook voor initiatieven op het gebied van vrijetijdseconomie te komen tot een werkbare afstemmingsstructuur. Basisgedachte daarbij is ‘groot bij groot, klein bij klein', ofwel de mate van afstemming moet passen bij de impact van een initiatief. De verwachting is dat op korte termijn hiervoor praktische afspraken kunnen worden gemaakt.

 

Ad 2

Gemeenten en Provincie stellen in 2016 een intergemeentelijke visie vrijetijdseconomie op die recht doet aan de verscheidenheid binnen Zuid-Limburg. Deze visie omvat nadere analyses, beleidskeuzes, spelregels en zo nodig afspraken over de toepassing van bestaande en/of te ontwikkelen instrumenten. De visie heeft betrekking op de deelterreinen verblijfsrecreatie, dagrecreatie en mobiliteit/bereikbaarheid (waaronder routestructuren).

De te ontwikkelen instrumenten zullen onder meer betrekking hebben op het verbeteren van de kwaliteit van de bestaande locaties en het saneren van perspectiefloze locaties.

 

De beleidskeuzes geven invulling aan een nadere toeristisch-recreatieve profilering van deelgebieden binnen Zuid-Limburg. De visie heeft niet alleen betrekking op het zo goed mogelijk economisch functioneren van de sector vrijetijdseconomie maar ook op het behoud en versterking van landschappelijke kwaliteiten als basiskapitaal voor toerisme en recreatie.

De kwaliteitsslag van voorzieningen is een zaak van de sector zelf. Ter voorbereiding op de visie is overleg door gemeenten met toeristisch-recreatieve ondernemers zinvol. Hierdoor wordt inzicht verkregen in onbenutte capaciteit/locaties, urgente probleemgevallen maar ook kansen voor nieuwe ontwikkelingen.

 

Ad 3

Op een aantal recreatieterreinen vindt ongewenst gebruik pleats zoals permanent wonen en tijdelijke huisvesting (tenzij in overeenstemming met de Beleidsregel Arbeidsmigranten).

 

Ad 4

Gemeenten en Provincie zullen voorstellen ontwikkelen en zo mogelijk in 2016 besluiten nemen over het invoeren, vullen, actualiseren en bijhouden van een monitoringssysteem voor verblijfsrecreatie.

Een onderdeel van dit monitoringssysteem is het inventariseren en bijhouden van de onbenutte plancapaciteit voor verblijfsrecreatie. Dit biedt de mogelijkheid nader te bezien of het nodig c.q. gewenst is de eventuele onbenutte capaciteit te schrappen.

 

Meer informatie

  • Vitaliteitsscan Verblijfsrecreatie Limburg

  • Toeristische trendrapportage Limburg 2014-2015

  • ‘Kamperen en Landschap’

 

Aldus overeengekomen en ondertekend te Wittem op 12 april 2016

 

Namens het college van B&W van de gemeente Beek

J. (Jean) Wachelder

 

Namens het college van B&W van de gemeente Eijsden-Margraten

J.E.M. (Jos) Custers

 

Namens het college van B&W van de gemeente Gulpen-Wittem

P.H.J. (Piet) Franssen

 

Namens het college van B&W van de gemeente Maastricht

G.J. (Gerdo) van Grootheest

 

Namens het college van B&W van de gemeente Meerssen

L. W. (Berry) van Rijswijk

 

Namens het college van B&W van de gemeente Schinnen

K. M. (Karel) Wolff

 

Namens het college van B&W van de gemeente Sittard-Geleen

R.J.M. (Ruud) Guyt

 

Namens het college van B&W van de gemeente Stein

D.M.M. (Danny) Hendrix

 

Namens het college van B&W van de gemeente Vaals

R. (Rainer) Kersten

 

Namens het college van B&W van de gemeente Valkenburg aan de Geul

C.P.J.L. (Carlo) Vankan

 

Namens de colleges van B&W van de Parkstad Limburg-gemeenten Brunssum, Heerlen, Kerkrade, Landgraaf, Nuth, Onderbanken, Simpelveld en Voerendaal:

 

De voorzitter van de Bestuurscommissie Economie & Toerisme,

M.E.E. (Martin) de Beer

 

De voorzitter van de Bestuurscommissie Ruimte,

R.F.M. (Ramon) Lucassen

 

De voorzitter van de Bestuurscommissie Wonen en Herstructurering,

T.W. (Tim) Weijers

 

Namens het college van Gedeputeerde Staten van de Provincie Limburg

J.M.T. (Hans) Teunissen

 

Bijlage bij artikel 2.7.2., derde lid, en artikel 2.13.2, vierde lid, van de Omgevingsverordening Limburg 2014:

Kernkwaliteiten Bronsgroene landschapszone en Zilvergroene natuurzone

 

Kernkwaliteit

Wat (de belangrijkste aspecten)

Nadere ruimtelijke duiding

Groene karakter

Noord- en Midden-Limburg:

zie Landschapskader Noord- en Midden-Limburg, deel A, hoofdstuk 4 onder ‘Landschapsecologie’

 

Zuid-Limburg:

Zie: Handvat Kernkwaliteiten Nationaal Landschap Zuid-Limburg

 

Specifiek per landschapstype in Landschapskader Noord en Midden Limburg

 

Zie: Handvat Kernkwaliteiten Nationaal Landschap Zuid-Limburg

Visueel-ruimtelijk karakter

Noord- en Midden-Limburg:

zie Landschapskader Noord- en Midden-Limburg, deel A, hoofdstuk 4 onder ‘Visueel-ruimtelijk’

 

Zuid-Limburg:

Zie: Handvat Kernkwaliteiten Nationaal Landschap Zuid-Limburg

 

Specifiek per landschapstype in Landschapskader Noord en Midden Limburg

 

Zie: Handvat Kernkwaliteiten Nationaal Landschap Zuid-Limburg

 

Cultuurhistorisch erfgoed

   

Noord- en Midden-Limburg:

Verwachte en reeds bekende archeologische waarden, mottes, kastelen, historische bouwkunst, historisch geografische elementen en patronen, zoals wegen- en kavelpatronen, verdedigingswerken, ondergrondse kalksteengroeves, heggen.

Zie Landschapskader Noord- en Midden-Limburg, deel A, hoofdstuk 4 onder ‘cultuurhistorie’

 

Zuid-Limburg:

Zie: Handvat Kernkwaliteiten Nationaal Landschap Zuid-Limburg

 

Vooral punt, lijnlocaties en ensembles

 

Specifiek per landschapstype in Landschapskader Noord en Midden Limburg  

         

Zie: Handvat Kernkwaliteiten Nationaal Landschap Zuid-Limburg

 

Reliëf

Noord- en Midden-Limburg:

Steilere hellingen, steilranden, holle wegen, droogdalen, grubben, beekdalen, bron- en kwelzones, vochtige laagten, breuktreden, overgangen Maasterrassen, geologische ontsluitingen

Zie Landschapskader Noord- en Midden-Limburg, deel A, hoofdstuk 4 onder ‘landschapskenmerken’ en ‘Landschapsecologie’ en deel b kaart 4 onder landschapselementen.

 

Zuid-Limburg:

Zie: Handvat Kernkwaliteiten Nationaal Landschap Zuid-Limburg

Specifiek per landschapstype in Landschapskader Noord en Midden Limburg  

       

Zie: Handvat Kernkwaliteiten Nationaal Landschap Zuid-Limburg

 

Bijlage bij artikel 2.8.2, derde lid, van de Omgevingsverordening Limburg 2014:

Kernkwaliteiten Beschermingsgebied Nationaal landschap Zuid-Limburg

 

Kernkwaliteit

Wat (de belangrijkste aspecten)

Nadere ruimtelijke duiding

Reliëf

Steilere hellingen, steilranden, graften, holle wegen, droogdalen, grubben, beekdalen, bron- en kwelzones, vochtige laagten, breuktreden, overgangen Maasterrassen,

geologische ontsluitingen

Zie: Handvat Kernkwaliteiten Nationaal Landschap Zuid-Limburg

 

Open-Besloten

Openheid op plateaus, kleinschaligheid rondom dorpen, op

hellingen en in (droog)dalen.

Zie: Handvat Kernkwaliteiten Nationaal Landschap Zuid-Limburg

 

Groene karakter

Bronbossen, beken, hellingbossen, kalkgraslanden, heischrale

graslanden, moerassen, bronnen, zinkflora, mantel- en

zoomvegetaties, hellingen met veel graften, grubben en

holle wegen

Zie: Handvat Kernkwaliteiten Nationaal Landschap Zuid-Limburg

Cultuurhistorisch erfgoed

Verwachte en reeds bekende archeologische waarden, mottes, kastelen, historische bouwkunst, historisch geografische elementen en patronen, zoals wegen- en kavelpatronen, verdedigingswerken, ondergrondse kalksteengroeves, heggen.

Zie: Handvat Kernkwaliteiten Nationaal Landschap Zuid-Limburg

 

Bijlage bij artikel 3.1.1, onder e, van de Omgevingsverordening Limburg 2014:

Lijst met systemen

 

  • 1.

    Luchtwasser;

  • 2.

    Warmtewisselaar;

  • 3.

    Warmteheater;

  • 4.

    Mixluchtventilatie;

  • 5.

    Biofilter;

  • 6.

    Putten bij rundvee gekoppeld aan dierplaatsen;

  • 7.

    Rooster(vloeren) bij rundvee gekoppeld aan dierplaatsen.

Bijlage bij artikel 3.1.2, eerste lid, van de Omgevingsverordening Limburg 2014:

Emissiefactoren voor de emissie vanuit het dierenverblijf, inclusief de emissie van de mest die in het dierenverblijf is opgeslagen (Versie september 2015)

 

Code in RAV

Categorie

Streefreductie

Emissie in kg NH3 per dierplaats per jaar volgens traditioneel systeem

Streef- emissie in kg NH3 per dierplaats per jaar

Maximale toegestane emissie in kg NH3 per dierplaats per jaar 1

Runderen

A 1

diercategorie melk- en kalfkoeien ouder dan 2 jaar

40-70%

13,0

7,8-3,9 Afhankelijk van type stal (open of mechanisch geventileerd en al of niet beweiding)

10,4

A 2

diercategorie zoogkoeien ouder dan 2 jaar2

0%

4.1

4,1

A 3

diercategorie vrouwelijk jongvee tot 2 jaar

40-85%

4,4

Afhankelijk van type stal (open of mechanisch geventileerd en al of niet beweiding)

4,4

A 4

diercategorie vleeskalveren tot 8 maanden

40-85%

3,5

 

3,5

A 6

diercategorie vleesstieren en overig vleesvee van 8 tot 24 maanden (roodvleesproductie)

40-85%

5,3

 

5,3

A 7

Diercategorie fokstieren en overig rundvee ouder dan 2 jaar

40-85%

6,2

 

6,2

Schapen

B 1

diercategorie schapen ouder dan 1 jaar, inclusief lammeren tot 45 kg

0%

0,7

0,7

0,7

Geiten

C 1

diercategorie geiten ouder dan 1 jaar

40-85%

1,9

Afhankelijk van type stal (open of mechanisch geventileerd en al of niet beweiding)

1,9

C 2

diercategorie opfokgeiten van 61 dagen tot en met één jaar

40-85%

0,8

 

0,8

C 3

diercategorie opfokgeiten en afmestlammeren tot en met 60 dagen

40-85%

0,2

 

0,2

Varkens

D 1.1

diercategorie biggenopfok (gespeende biggen) biologische varkenshouderij3

85%

 

40%

 

0,69

0.10

0,10

 

0,69

D 1.2

diercategorie kraamzeugen (incl. biggen tot spenen)

 

biologische varkenshouderij3

85%

 

 

40%

8,3

1,25

1,25

 

 

8,3

D 1.3

diercategorie guste en dragende zeugen

 

biologische varkenshouderij3

85%

 

 

40%

4,2

0,63

0,63

 

 

4,2

D 2

diercategorie dekberen, 7 maanden en ouder

 

biologische varkenshouderij3

85%

 

 

40%

5, 5

0,83

0,83

 

 

5,5

D 3

diercategorie vleesvarkens, opfokberen van ca. 25 kg tot 7 maanden, opfokzeugen van ca. 25 kg tot eerste dekking

 

biologische varkenshouderij3

85%

 

 

 

 

40%

3,0

0,45

0,45

 

 

 

 

3,0

Kippen

E 1

diercategorie opfokhennen en hanen van legrassen; jonger dan 18 weken

 

 

 

 

overige huisvestingssystemen niet-batterijhuisvesting

85%

0,17

0,0255

0,016 kolonie

0,11 scharrel

0,030 volière

 

NB: subcategorie biologische opfokhennen4

 

 

 

bio scharrel:0,17

bio volière: 0,05

 

overige huisvestingssystemen batterijhuisvesting

85%

0,045

0,007

0,006

E 2

diercategorie legkippen en (groot-)ouderdieren van legrassen

 

 

 

 

 

NB: Subcategorie legouderdieren

 

 

NB: subcategorie biologische leghennen4

85%

0,315

0,047

0,030 kolonie

0,068 scharrel

0,055 volière

 

0,150 legouderdieren

 

bio scharrel: 0,09

bio volière: 0,09

E 3

Diercategorie

(groot)ouderdieren van vleeskuikens in opfok; jonger dan 19 weken

85%

0,250

0,0375

0,183

E 4

diercategorie

(groot)ouderdieren van vleeskuikens

85%

0,580

0,087

0,435

E 5

diercategorie vleeskuikens

85%

0,080

0,012

0,035

E6

Additionele technieken i.c.m.

– opfokleghennen (E1) en vleeskuikens (E5);

– leghennen (E2) en vleeskuiken(groot)ouderdieren (E3 en E4)

 

 

85%

 

 

0,030

0,050

 

 

0,0045

0,0075

 

 

0,010

0,015

Kalkoenen

F 1

diercategorie ouderdieren van vleeskalkoenen in opfok, tot 6 weken

85%

0,15

0,023

0,15

F 2

diercategorie ouderdieren van vleeskalkoenen in opfok; van 6 tot 30 weken

85%

0,47

0,07

0,47

F 3

diercategorie ouderdieren van vleeskalkoenen van 30 weken en ouder

85%

0,59

0,0885

0,59

F 4

diercategorie vleeskalkoenen

85%

0,68

0,102

0,49

Eenden

G 1

diercategorie ouderdieren van vleeseenden tot 24 maanden

85%

0,32

0,047

0,32

G 2

diercategorie vleeseenden

 

 

 

 

binnen mesten

85%

0,210

0,03

0,210

 

buiten mesten (per afgeleverde eend)

0%

0,019

0,019

0,019

Nertsen

H 1

diercategorie nertsen, per fokteef

85%

0,58

0,087

0,25

Konijnen

I 1

diercategorie voedster van konijnen inclusief 0,15 ram en bijbehorende jongen tot speenleeftijd

85%

1,2

0,18

0,77

I 2

diercategorie vlees en opfokkonijnen tot dekleeftijd

85%

0,2

0,03

0,12

Parelhoenders

J 1

diercategorie parelhoenders voor de vleesproductie

0%

0,080

0,080

0,080

Paarden

K 1

diercategorie volwassen paarden (3 jaar en ouder)

0%

5,0

5,0

5,0

K 2

diercategorie paarden in opfok (jonger dan 3 jaar)

0%

2,1

2,1

2,1

K 3

diercategorie volwassen pony’s (3 jaar en ouder)

0%

3,1

3,1

3,1

K 4

diercategorie pony’s in opfok (jonger dan 3 jaar)

0%

1,3

1,3

1,3

Struisvogels

L 1

diercategorie struisvogelouderdieren

0%

2,5

2,5

2,5

L 2

Diercategorie opfokstruisvogels (tot 4 maanden)

0%

0,3

0,3

0,3

L 3

Diercategorie vleesstruisvogels (4 tot 12 maanden)

0%

1,8

1,8

1,8

 

 

 

Bijlage I bij paragraaf 3.8: Bestrijding schadeveroorzakende dieren

 

Veldmuis

Molmuis

 

Voorschriften

  • 1.

    Het doden van veldmuizen en molmuizen vindt plaats met behulp klemmen of met een rodenator.

  • 2.

    Het gebruik van klemmen die niet direct dodelijk zijn, zoals pootklemmen, is niet toegestaan.

  • 3.

    Het opstellen van klemmen gebeurt zodanig dat de vangst van andere beschermde diersoorten zoveel mogelijk wordt voorkomen.

 

Bijlage II bij paragraaf 3.8 : Bestrijding overlast door dieren binnen bebouwde kom door gemeenten

Steenmarter

Voorschriften

  • 1.

    De overlastbestrijding dient te worden uitgevoerd door personen die met goed gevolg de cursus steenmarter van het Kennis en adviescentrum dierplagen hebben gevolgd of zijn aangesloten bij het netwerk steenmarteroverlast van Stichting IKL.

  • 2.

    Voor het verstoren van verblijfplaatsen mag gebruik worden gemaakt van werende middelen zoals geurstoffen of ultrasoon geluid.

  • 3.

    De gebruiker van de vrijstelling dient zich ervan te vergewissen dat bij het afsluiten van de toegang van steenmarters in gebouwen er geen steenmarters worden opgesloten in het gebouw.

Bijlage III bij paragraaf 3.8: Vrijstelling dieren bij ruimtelijke ontwikkeling en bestendig beheer of onderhoud

 

Nederlandse Naam

periode

bruine kikker

gehele jaar

gewone pad

gehele jaar

kleine watersalamander

gehele jaar

meerkikker

gehele jaar

middelste groene kikker

gehele jaar

hazelworm

juli, augustus en september

levendbarende hagedis

15 augustus tot en met 15 oktober

aardmuis

gehele jaar

bosmuis

gehele jaar

bunzing

gehele jaar

dwergmuis

gehele jaar

dwergspitsmuis

gehele jaar

eekhoorn

maart- april en juli tot en met november

egel

gehele jaar

gewone bosspitsmuis

gehele jaar

haas

gehele jaar

hermelijn

gehele jaar

huisspitsmuis

gehele jaar

konijn

gehele jaar

molmuis

gehele jaar

ondergrondse woelmuis

gehele jaar

ree

gehele jaar

rosse woelmuis

gehele jaar

steenmarter

van 15 augustus tot en met februari

tweekleurige bosspitsmuis

gehele jaar

veldmuis

gehele jaar

vos

gehele jaar

wezel

gehele jaar

woelrat

gehele jaar

molmuis

Gehele jaar

 

Bijlage bij artikel 4.3.2 van de Omgevingsverordening Limburg 2014:

Verboden inrichtingen in grondwaterbeschermingsgebieden

 

  • a.

    inrichtingen voor het opslaan, overslaan of bewerken van steenkool, ertsen of derivaten van ertsen;

  • b.

    inrichtingen voor het vervaardigen van ruw ijzer, ruw staal, of primaire non-ferro metalen;

  • c.

    inrichtingen voor het vervaardigen van cokes uit steenkool;

  • d.

    inrichtingen voor het opslaan, overslaan, bewerken, verwerken, of verwijderen van afvalstoffen;

  • e.

    inrichtingen voor het opslaan, bewerken, verwerken, of storten van baggerspecie op land of op of in oppervlaktewateren;

  • f.

    inrichtingen voor het vervaardigen, onderhouden, repareren of het behandelen van de oppervlakte van schepen;

  • h.

    inrichtingen voor het afleveren van brandstoffen voor motorvoertuigen of schepen;

  • i.

    inrichtingen voor de opslag van ontvlambare of brandbare vloeistoffen, afgewerkte olie, gevaarlijke stoffen, CMR-stoffen of andere bodembelastende stoffen in ondergrondse opslagtanks;

  • j.

    inrichtingen voor het inwendig reinigen van tanks, tankwagens, tankcontainers, tankschepen of bulkcontainers;

  • k.

    inrichtingen waar gelegenheid wordt geboden voor het afmeren van pleziervaartuigen en waar afgewerkte olie, bilgewater, afvalwater of andere afvalstoffen worden opgeslagen;

  • l.

    zuiveringstechnische werken en bedrijfsafvalwaterzuiveringen die zelfstandig een inrichting vormen;

  • m.

    inrichtingen voor het recreatievissen of het kweken van siervis of consumptievis in een bassin dat in direct contact staat met de bodem of oppervlaktewater;

  • n.

    inrichtingen voor oppervlaktebehandeling van metalen of kunststoffen door middel van een elektrolytisch of chemisch procédé, of het aanbrengen van gesmolten metaal waarbij de gebruikte behandelingsbaden direct in of op de bodem zijn geplaatst;.

  • o.

    inrichtingen voor aardolie- of aardgaswinning;

  • p.

    inrichtingen voor de bewerking van splijt- en kweekstoffen;

  • q.

    inrichtingen voor het parkeren van vervoerseenheden met gevaarlijke stoffen;

  • r.

    inrichtingen voor het gebruiken van gemotoriseerde voertuigen of vaartuigen in wedstrijdverband of voor recreatieve doeleinden in de open lucht.

Bijlage bij artikel 4.3.3, tweede lid, van de Omgevingsverordening Limburg 2014:

Verboden stoffen

 

CMR-stoffen:

Risk- indeling volgens 67/548/EEG of

1999/45/EG

Hazard-indeling volgens 1272/2008/EG

Stoffen en mengsels die op grond van

Richtlijn 67/548/EEG of richtlijn 1999/45/EG zijn ingedeeld als:

– kankerverwekkend (categorie 1 of 2),

– mutageen (categorie 1 of 2), of:

– giftig voor de voortplanting

(categorie 1 of 2) dan wel op grond van Verordening (EG) 1272/2008 zijn ingedeeld als

– kankerverwekkend (categorie 1A of 1B)

– Mutageen (categorie 1A of 1B), of:

– Giftig voor de voortplanting (categorie 1A of 1B)

met een of meer van de hiernaast vermelde veiligheidszinnen.

R45

R46

R49

R60

R61

 

 

 

 

 

 

 

H350

H350i

H340

H360F

H360D

H360FD

H360Df

H360Fd

 

Overige stoffen en mengsels waarin de volgende stoffen voorkomen in een concentratie van meer dan 0,1massa-%:

CAS nr.

 

1.

Polybroombifenylen

59536-65-1

 

2.

Kwikverbindingen

--

 

3.

Arseenverbindingen

--

 

4.

Organische tinverbindingen

--

 

5.

Trichloormethaan (Chloroform)

67-66-3

 

6.

1.1.2-Trichloorethaan

79-00-5

 

7.

1,1,2,2-tetrachloorethaan

79-34-5

 

8.

1,1,1,2-tetrachloorethaan

630-20-6

 

9.

Pentachloorethaan

76-01-7

 

10.

1,1-dichlooretheen

75-35-4

 

11.

Hexachloorethaan

67-72-1

 

12.

Gechloreerde parafines met een korte keten (C10-13, SCCP’s)

85535-84-8

 

13.

Tolueen

108-88-3

14.

14a

14b

14c

Trichloorbenzeen

1,2.4- Trichloorbenzeen,

1,3,5- Trichloorbenzeen,

1,2,3- Trichloorbenzeen

12002-48-1

120-82-1

108-70-3

87-61-6

15.

Pentachloorbenzeen

608-93-5

16.

Broommethaan

(methylbromide)

74-83-9

17.

Dichloormethaan

(methyleenchloride)

75-09-2

18.

Hexachloorbutadieen

87-68-3

19.

Tetrachlooretheen

127-18-4

20.

Trichlooretheen

79-01-6

21.

Vinylbromide

593-60-2

22.

Perfluoroctanylsulfonzuren en hun zouten

--

23.

Hexachloorcyclopentadieen

77-47-4

24.

1,2 dichlooretheen (cis en trans)

540-59-0

Uitzonderingen

Indien stoffen of mengsels deel uitmaken van:

  • a.

    geneesmiddelen voor dieren (Richtlijn 2001/82/EG) of mensen (Richtlijn 2001/83/EG);

  • b.

    cosmetische producten (Richtlijn 76/768/EG);

  • c.

    benzine en diesel (Richtlijn 98/70/EG);

  • d.

    brandstoffen die in een gesloten systeem worden verkocht, zoals gasflessen;

  • e.

    derivaten van minerale olie, bestemd voor brandstof in voertuigen of verbrandingsinstallaties;

  • f.

    derivaten van aardolie en minerale olie bestemd voor wegverharding of dakbedekking, mits gebruikt volgens de geldende regels;

  • f.

    kunstschilderverven (Verordening (EG) nr. 1272/2008);

  • g.

    asbest, erioniet en vuurvaste ceramische vezels.

Bijlage bij artikel 4.3.3, derde lid, van de Omgevingsverordening Limburg 2014:

Drempelwaarde-stoffen

 

Tot 1 juni 2015 tenzij CLP-classificatie eerder bekend is

 

Enkelvoudige (zuivere) stoffen en mengsels

 

Bron: Wet milieugevaarlijke stoffen (Wms-tabel)

 

Zodra CLP-classificatie bekend is, maar uiterlijk vanaf 1 juni 2015

 

Enkelvoudige (zuivere) stoffen en mengsels

Bron: Chemicals: classification, labeling and packaging of substances and mixtures (EG) nr. 1272/2008 (CLP-tabel)

* Voor de beoordeling als bedoeld in de bijlage bij artikel 4.3.3, vierde lid, aangemerkt als giftig.

** Indien een stof volgens Eural niet-gevaarlijk is, wordt uitgegaan van de gevaarseigenschappen die bekend zijn.

Bijlage bij artikel 4.3.3, vierde lid, van de Omgevingsverordening Limburg 2014:

Beoordeling toelaatbaarheid opslag in grote hoeveelheid

 

 

Bijlage Kaarten

 

 

 

 

 

 

 

 

 

 

 

 

Kaart 1 Algemeen (bij de hoofdstukken 1, 6, 8, 9, 10 en paragrafen 2.1, 2.5, 4.1, 5.1, 5.4, 5.5, 5.6, 5.7) wordt als volgt gewijzigd:

• Provinciegrens

Kaart 2 Duurzame verstedelijking en bestuursafspraken regionale uitwerking POL2014

(bij de paragrafen 2.2 en 2,4)

 

  • Buitengebied (groene kleur)

  • Regio Zuid (arcering)

Kaart 4 Beschermingszones natuur en landschap (bij de paragrafen 2.6, 2.7, 2.8)

  • Goudgroene natuurzone (Lichtgroen)

  • Bronsgroene landschapszone (grijsgroen)

  • Beschermingsgebied Nationaal Landschap Zuid-Limburg (raster)

Kaart 5 Uitsluitingsgebieden windturbines (bij de paragraaf 2.10)

  • Uitsluitingsgebieden windturbines

Kaart 7 Natuurbescherming (bij de paragrafen 3.1 t/m 3.8)

  • Natura 2000-gebied

Kaart 8 Milieubeschermingsgebieden (bij de paragrafen 4.2 t/m 4.6)

  • Beschermingsgebied Nationaal Landschap Zuid-Limburg

Kaart 10 Normering regionale wateroverlast (bij de paragraaf 5.3)

  • Geen normering

Kaart 12 Rioolplichtontheffing en gesloten stortplaatsen (bij paragrafen 7.2 en 7.3)

  • Rioolplichtontheffing

Toelichting bij de Omgevingsverordening Limburg 2014

 

Algemeen

Toelichting wijziging september 2017

Met de Wijzigingsverordening Paragraaf 2.13 Zilvergroene natuurzone van de Omgevingsverordening Limburg 2014 is met het oog op de bescherming van de Zilvergroene natuurzone een nieuwe paragraaf 2.13 toegevoegd aan de Omgevingsverordening Limburg 2014.

Met de Wijzigingsverordening is tevens een technische aanpassing doorgevoerd in de Bijlagen en toelichting behorende bij Paragraaf 2.7 Bronsgroene landschapszone en Paragraaf 2.8 Beschermingsgebied Nationaal Landschap Zuid-Limburg. In beide gevallen is de verwijzing naar de Landschapsvisie Zuid-Limburg vervangen door een referentie naar het recent gereedgekomen, meer operationele Handvat Kernkwaliteiten Nationaal Landschap Zuid-Limburg.

 

Toelichting wijziging december 2017

In 1961 is besloten om de Maas bij Visé en Eijsden-Margraten (en een klein stukje Maastricht) als de verbinding tussen het Julianakanaal en het Albertkanaal te verbeteren. De bochtige Maas werd rechtgetrokken.

Hierdoor kwamen stukjes Belgisch grondgebied aan de oostkant van de Maas te liggen. Stukjes Nederland kwamen aan de westzijde van de Maas te liggen. Over land zijn de stukken grond niet meer bereikbaar vanuit het eigen land.

Dit heeft tot moeilijkheden geleid bij de handhaving van de openbare orde (drugshandel en problemen van zedelijke aard) omdat onvoldoende duidelijk was welke staat bevoegd rechtsmacht kan uitoefenen op de aangehechte eilandjes.

Het is daarom wenselijk de grens, zoals vastgelegd in de op 8 augustus 1843 te Maastricht tot stand gekomen Overeenkomst tussen het Koninkrijk der Nederlanden en het Koninkrijk België betreffende de grensscheiding, met Reglement voor het plaatsen van grenspalen (Stb. 1844, 12), aan te passen.

Op 23 juni 2016 hebben de Belgische en Nederlandse partners afspraken gemaakt over de onderlinge samenwerking, afspraken en afhandeling van de gevolgen van de grenscorrectie. De afspraken hebben onder meer betrekking op de eigendomssituatie en op de bestemming.

Op 28 november 2016 hebben Nederland en België het Grensverdrag getekend. Hierin is de grenscorrectie geregeld. https://zoek.officielebekendmakingen.nl/trb-2016-196-n1.

De grens komt te liggen in het midden van de Maas. De grenscorrectie wordt officieel op 1 januari van het jaar volgend op de dag waarop beide landen kennisgeving aan elkaar hebben gedaan dat de vereiste eigen wettelijke procedures zijn voltooid .

In het kader van deze grenscorrectie worden gebieden geruild tussen België en Nederland.

51.01.24 ha land en water gaat van België naar Nederland. 16.38.98 ha land en water gaat van Nederland naar België.

Het land en het water dat van België naar Nederland gaat houdt de status van Natura 2000-gebied.

Het landsdeel krijgt de status van Goudgroene natuurzone en het water de status van Bronsgroene landschapszone.

Via de Wijzigingsverordening van de Omgevingsverordening Limburg 2014 in verband met Verdrag voor aanpassing van de grens tussen de Nederlandse gemeenten Eijsden-Margraten en Maastricht en de Belgische stad Wezet wordt de grensaanpassing doorgevoerd in de kaartbeelden bij de relevante onderdelen van de Omgevingsverordening Limburg 2014.

Het betreft de aanpassing kaartbeelden van:

  • Het grondgebied van de provincie Limburg (bij de algemeen geldende teksten van hoofdstukken 1, 6, 8, 9 en 10 en de paragrafen 2.1, 2.5, 4.1, 5.1, 5.4, 5.5, 5.6, 5.7) op kaart 1.

  • De duiding van Buitengebied (paragraaf 2.2) en Regio Zuid (paragraaf 2.4) op kaart 2.

  • De duiding van Goudgroene natuurzone (paragraaf 2.6), Bronsgroene landschapszone (paragraaf 2.7) en Beschermingsgebied Nationaal Landschap Zuid-Limburg (paragraaf 2.8) op kaart 4.

  • De duiding van Uitsluitingsgebieden windturbines (paragraaf 2.10) op kaart 5.

  • De duiding van Natura 2000-gebied (paragrafen 3.1 t/m 3.8) op kaart 7.

  • De duiding van Beschermingsgebied Nationaal Landschap Zuid-Limburg (paragraaf 4.2 t/m 4.6) op kaart 8.

  • De duiding van de Normering regionale wateroverlast (paragraaf 5.3) op kaart 10.

  • De duiding van Rioolplichtontheffing (Paragraaf 7.2) op kaart 12.

Implementatie van de nieuwe Wet natuurbescherming

Dit betekent een onderverdeling naar paragrafen binnen hoofdstuk 3, waarbij de reeds bestaande artikelen worden ondergebracht in een eerste paragraaf 3.1, en extra paragrafen worden toegevoegd voor nieuwe regelgeving op grond van nieuwe wettelijke taken en bevoegdheden voor de Provincie.

De naamgeving van hoofdstuk 3 wordt aangepast.

 

Toelichting wijziging november 2016

 

Na de publicatie van het Provinciaal Omgevingsplan Limburg (POL2014) en de Omgevingsverordening Limburg 2014 in januari 2015 zijn bij de dagelijkse toepassing een aantal technische fouten en kennelijke verschrijvingen (redactionele fouten) aan het licht gekomen.

Via het Erratum mei 2015, vastgesteld door Gedeputeerde Staten op 16 mei 2015, zijn deze fouten hersteld.

De kennelijke verschrijvingen betroffen passages in de toelichting bij Paragraaf 2.7 Bronsgroene landschapszone. De technische fouten omvatten kaartcorrecties van de goudgroene en zilvergroene natuurzone en het toevoegen van enkele koppelingen tussen tekst en kaartverbeelding.

 

In september 2015 is een tweede aanpassing doorgevoerd in de Omgevingsverordening. Dit betrof een actualisatie van de bijlage bij artikel 3.1.2, eerste lid, inzake stalsystemen, dat wil zeggen de emissiefactoren voor de emissie vanuit het dierenverblijf, inclusief de emissie van de mest die in het dierenverblijf is opgeslagen. Daarnaast zijn diverse aanpassingen in het kaartbeeld van goudgroene natuurzone doorgevoerd naar aanleiding van de inspraak bij de vaststelling van het Natuurbeheerplan 2016.

 

Met de wijziging van de Omgevingsverordening Limburg 2014 in november 2016 is op de eerst plaats invulling gegeven aan, overeenkomstig hetgeen is vastgelegd in POL2014, de borging van de bestuursafspraken regionale uitwerking POL 2014 in de Omgevingsverordening Limburg 2014 door middel van voorzorgsbepalingen (Paragraaf 2.4. is geheel vernieuwd).

Ook zijn nog enkele andere aanpassingen doorgevoerd. Deze aanpassingen betreffen onder meer het onder het toepassingsbereik van de Omgevingsverordening brengen van de zogenaamde kruimelgevallenregeling (Paragraaf 2.1) en een vernieuwde regeling voor de tijdelijke huisvesting van short-stay arbeidsmigranten op recreatieterreinen (Paragraaf 2.5). Verder is een toelichting opgenomen bij paragraaf 2.9 Zone natuurbeek. In Paragraaf 2.11 Intensieve veehouderij is de eerdere beleidsregel Vormverandering bouwkavel intensieve veehouderijen in extensiveringsgebieden intensieve veehouderij (GS, mei 2015) nu ingevoegd in artikel 2.11.3. In Hoofdstuk 6 Ontgrondingen zijn de vrijstellingen van de vergunningenplicht voor ontgrondingswerkzaamheden verruimd, waar het gaat om de technische realisering van projecten. Tevens is een aanpassing van Hoofdstuk 10 Straf-, overgangs- en slotbepalingen doorgevoerd.

 

De inhoudelijke wijzigingen worden per paragraaf of hoofdstuk toegelicht. Wijzigingen in de vorm van tekstuele verbetering ten behoeve van een betere leesbaarheid of afstemming met (de tekst van) de Wet ruimtelijke ordening zijn niet nader toegelicht.

 

Toelichting wijziging december 2014

 

De Omgevingsverordening Limburg was een samenvoeging van de Provinciale milieuverordening, de Wegenverordening, de Waterverordening en de Ontgrondingenverordening. De Omgevingsverordening Limburg is op 1 januari 2011 in werking getreden. Nu, in 2014, wordt de Omgevingsverordening opnieuw gewijzigd, vanwege de vaststelling van POL 2014, waarin is bepaald dat er een nieuw hoofdstuk Ruimte aan de Omgevingsverordening wordt toegevoegd. Dat hoofdstuk Ruimte is gericht op de doorwerking van het ruimtelijke beleid van POL 2014 naar gemeentelijke ruimtelijke plannen.

Behalve de toevoeging van het hoofdstuk Ruimte zijn in de Omgevingsverordening Limburg 2014 ook de verordeningen Veehouderijen en Natura 2000 (van oktober 2013) en Wonen Zuid-Limburg (van juli 2013) opgenomen. Hiermee zijn alle verordeningen die betrekking hebben op het omgevingsbeleid ondergebracht in één document.

Tenslotte is van de gelegenheid gebruik gemaakt om diverse technische aanpassingen en verbeteringen in de overige onderdelen aan te brengen.

 

Het hoofdstuk Ruimte heeft twee kenmerkende verschillen met de andere onderdelen van de verordening.

In de eerste plaats bevat het hoofdstuk geen gedragsvoorschriften die gelden voor iedereen, maar uitsluitend instructiebepalingen die zijn gericht tot gemeentebesturen. Elders in de

Omgevingsverordening wordt zeer incidenteel gebruik gemaakt van deze methodiek, maar het hoofdstuk Ruimte kent geen andere bepalingen dan opdrachten aan gemeentebesturen, die door de besturen in acht moeten worden genomen bij het vaststellen van bestemmingsplannen en bepaalde omgevingsvergunningen.

Het tweede verschil met de overige onderdelen van de Omgevingsverordening is dat de Wet ruimtelijke ordening slechts zeer beperkte mogelijkheden biedt om ontheffing te verlenen van een bepaling uit het hoofdstuk Ruimte. De consequentie daarvan is dat in de Omgevingsverordening nu twee ontheffingsregelingen voorkomen, met verschillende procedures.

 

De toelichting op het bestaande gedeelte van de Omgevingsverordening Limburg uit 2011 is integraal overgenomen en vervolgens aangevuld met een ‘Toelichting 2014’. In die laatste toelichting wordt ingegaan op de wijzigingen en verbeteringen die het gevolg zijn van gewijzigd beleid. De wijzigingen in de vorm van tekstuele verbetering of aanpassingen aan veranderde wetgeving, zijn niet nader toegelicht.

 

Hoofdstuk 2 Ruimte

 

Paragraaf 2.1 Algemeen

Het hoofdstuk Ruimte van de Omgevingsverordening Limburg 2014 is gebaseerd op artikel 4.1 van de Wet ruimtelijke ordening (Wro). In 2008 is het ruimtelijk ordeningsrecht grondig gewijzigd, met name waar het de onderlinge verhoudingen tussen de drie overheidslagen gemeente, rijk en provincie betreft. Eén van de meest in het oog springende veranderingen was het wegvallen van de goedkeuringsbevoegdheid van bestemmingsplannen. Met die goedkeuringsbevoegdheid kon de Provincie rechtstreeks invloed uitoefenen op de inhoud van bestemmingsplannen. Onder de huidige Wro is dat alleen nog mogelijk ten aanzien van die onderdelen van het ruimtelijk beleid, die in een zogenaamde ruimteverordening zijn ondergebracht. Dat betekent dat Provinciale Staten bewust moeten kiezen welke onderwerpen voor doorwerking via de verordening in aanmerking komen.

 

In het hoofdstuk Ruimte van de Omgevingsverordening 2014 zijn voor een beperkt aantal onderdelen van het POL-beleid regels opgenomen. In het POL 2014 is een toelichting gegeven op de gemaakte keuzes voor de onderwerpen die in dit hoofdstuk zijn opgenomen.

Daarnaast zijn regelingen opgenomen die naar de mening van het Rijk door de Provincies nader moeten, dan wel kunnen worden uitgewerkt in een provinciale ruimteverordening. Dit vloeit voort uit het Besluit algemene regels ruimtelijke ordening (Barro), van 30 december 2011. Met name gaat het dan om de regels voor de ecologische hoofdstructuur, die zijn ondergebracht in het onderdeel Goudgroene natuurzone.

 

Doelgroep verordening

De ruimteverordening richt zich tot de gemeentebesturen. De instructies die in dit hoofdstuk staan moeten door de gemeentebesturen in acht worden genomen bij het opstellen van bestemmingsplannen en beheersverordeningen en bij het verlenen van omgevingsvergunningen.

De ruimteverordening heeft dus geen rechtstreekse werking naar burgers en bedrijven, zoals dat voor de meeste andere hoofdstukken van de Omgevingsverordening 2014 wel het geval is.

 

Reikwijdte verordening

De ruimteverordening geldt ten aanzien van bestemmingsplannen, beheersverordeningen en omgevingsvergunningen waarbij met toepassing van artikel 2.12, eerste lid, onderdeel a, onder 3º, van de Wabo van het bestemmingsplan of de beheersverordening wordt afgeweken. De laatste categorie betreft de vroegere projectbesluiten op grond van de Wro.

Op 1 november 2014 respectievelijk 1 september 2015 is een wijziging van het Besluit omgevingsrecht (Bor) in werking getreden. Daarbij is artikel 4, Bijlage II, Bor (de zogenaamde kruimelgevallenregeling) gewijzigd.

Met toepassing van artikel 2.12, eerste lid, onder a, onder 2° van de Wet algemene bepalingen omgevingsrecht kan een omgevingsvergunning worden verleend in afwijking van het bestemmingsplan of de beheersverordening.

Lid 9 van artikel 4, Bijlage II, Bor maakt het mogelijk het gebruik van bestaande bouwwerken binnen de bebouwde kom voor onbepaalde tijd te wijzigen; met toepassing van lid 11 van artikel 4 kan tijdelijk afwijkend gebruik en bebouwing worden toegestaan voor de duur van maximaal 10 jaar, zowel binnen als buiten de bebouwde kom.

Aldus zijn er ontwikkelingen mogelijk die vanuit provinciaal beleid ongewenst zijn c.q. die de intenties neergelegd in de bestuursafspraken regionale uitwerking POL2014 met betrekking tot o.a. de ontwikkeling van de voorraad wonen, detailhandel, kantoren of vrijetijdseconomie kunnen frustreren.

Gedacht kan bijvoorbeeld worden aan het veranderen van een bedrijfspand in meerdere appartementen.

Eerder viel een afwijking van het bestemmingsplan of de beheersverordening via toepassing van de zogenaamde kruimelgevallenregeling niet onder het toepassingsbereik van de Omgevingsverordening Limburg 2014. Dat is recht gezet met de aanvulling van de begripsbepaling Ruimtelijk plan.

 

Nieuwe plannen voor gewijzigde situaties:

De verordening geldt alleen voor nieuwe ruimtelijke plannen, die worden vastgesteld na inwerkingtreding van de verordening. Dat is bepaald in artikel 10.1.3, zesde lid, van de verordening. Bovendien is het niet de bedoeling dat de verordening op alle nieuwe of gewijzigde plannen wordt toegepast. Een wijzigingsplan dat bijvoorbeeld alleen betrekking heeft op een aanpassing van de voorschriften, zonder dat er sprake is van een nieuwe ontwikkeling, valt niet onder de verordening. De verordening is wel van toepassing als het ruimtelijke plan betrekking heeft op een uitbreiding of verandering van bebouwing of activiteiten. Het veranderen van een agrarische bestemming naar bijvoorbeeld wonen binnen hetzelfde gebouw valt dus wel onder de verordening, omdat hiermee andere activiteiten mogelijk worden gemaakt.

 

Ontheffingen

Voor het hoofdstuk Ruimte geldt een andere regeling voor het verlenen van ontheffingen dan voor de overige onderdelen van de verordening. Dat heeft te maken met artikel 4.1a van de Wet ruimtelijke ordening, waarin is bepaald dat ontheffingen alleen mogelijk zijn voor bijzondere gevallen. Feitelijk is de ontheffing daarmee een soort hardheidsclausule geworden. De in artikel 2.1.2 opgenomen ontheffingsregeling sluit volledig aan bij de wettekst.

Er zijn geen procedurebepalingen voor het verlenen van een ontheffing opgenomen. Ontheffingen op grond van hoofdstuk Ruimte zijn onderdeel van de voorbereiding van een ruimtelijk plan en in dat kader kunnen deze vormvrij bij Gedeputeerde Staten worden aangevraagd. Gedeputeerde Staten beslissen hierop zo snel mogelijk, in de regel binnen enkele weken, zodat de procedure voor het ruimtelijk plan geen onnodige vertraging oploopt. Ontheffingen zijn geen zelfstandige besluiten. Op grond van artikel 8.3, vierde lid, Wro worden de ontheffing en het besluit dat daarop is gebaseerd, voor het instellen van beroep als één besluit aangemerkt. Procedureel lift de ontheffing dus mee met het ruimtelijk plan.

 

Paragraaf 2.2 Duurzame verstedelijking

 

Stedelijke ontwikkeling (art. 2.2.1)

De definitie ‘stedelijke ontwikkeling’ is ontleend aan het bepaalde in artikel 1.1.1 van het Besluit ruimtelijke ordening (Bro). POL2014 zet sterk in op het zoveel mogelijk concentreren van nieuwe stedelijke ontwikkelingen binnen bestaand stedelijk gebied. Voor de afbakening van ruimtelijke functies binnen het ‘bestaand stedelijk gebied', kan voor de toepassing van POL2014 worden aangesloten bij de omschrijving in artikel 1.1.1 Bro. Het gaat daarbij om een bestaand stedenbouwkundig samenstel van bebouwing ten behoeve van wonen, dienstverlening, bedrijvigheid, detailhandel of horeca en de daarbij behorende openbare en of sociaal culturele voorzieningen, stedelijk groen en infrastructuur”. Anders gezegd: het gaat dus om bestaand bebouwd gebied van steden en plattelandskernen. Op kaart 1 behorende bij POL2014 is het (bestaand) bebouwd gebied nader op kaart aangeduid.

Artikel 2.2.1 bevat tevens een definitie van ‘monumentale gebouwen’ en ‘beeldbepalende gebouwen’. Bij rijksmonumenten gaat het om door de Rijksdienst voor het Cultureel Erfgoed (namens de minister van OCW) aangewezen bouwwerken die vanwege hun bijzondere cultuurhistorische waarde behouden moeten blijven. Beschermde stads- en dorpsgezichten zijn bijzondere cultuurhistorische gebieden, bijvoorbeeld historische kernen, en worden door de ministeries van OCW en I en M aangewezen.

 

Ladder voor duurzame verstedelijking (art. 2.2.2)

In artikel 3.1.6, tweede lid, Bro is de zogenaamde ‘ladder voor duurzame verstedelijking’ opgenomen. Er is voor gekozen om – via een verwijzing in artikel 2.2.2 – deze ladder ook in deze verordening op te nemen, omdat toepassing van de ladder voor duurzame verstedelijking ook een provinciaal ruimtelijk belang is. Voor de toepassing van artikel 2.2.2 van de verordening moet worden uitgegaan van de tekst van artikel 3.1.6, tweede lid, van het Besluit ruimtelijke ordening.

De ladder voor duurzame verstedelijking heeft betrekking op stedelijke ontwikkelingen: woningbouw, kantoren, bedrijven, detailhandel en andere stedelijke voorzieningen. POL 2014 gaat bij de toepassing van de ladder ervan uit, dat ook wordt onderzocht in hoeverre nieuwe stedelijke ontwikkelingen kunnen worden ondergebracht in leegstaande monumentale en beeldbepalende gebouwen volgens de in artikel 2.2.3 beschreven aanpak.

 

De ladder voor duurzame verstedelijking uit drie stappen:

  • 1.

    Eerst wordt nagegaan of er op regionaal niveau een actuele behoefte is aan nieuwe ruimte voor woningbouw, kantoren, bedrijven, detailhandel of andere stedelijke voorzieningen. Uitgaande van een dergelijke behoefte, is het de bedoeling dat binnen de drie regio’s in programmatische zin afspraken worden gemaakt over de wijze waarop nadere invulling c.q. uitvoering wordt gegeven aan deze stedelijke ontwikkeling(sbehoefte). Deze afspraken kunnen inhoudelijk nader vorm krijgen in bijvoorbeeld een (intergemeentelijke) structuurvisie, een bestuursakkoord/-overeenkomst of een gemeentelijke beleidsnota.

  • 2.

    Als de behoefte voldoende is gemotiveerd, moet worden bezien of aan de behoefte kan worden voldaan door het benutten van locaties voor herstructurering, intensivering of transformatie binnen het bestaand bebouwd gebied binnen de betreffende regio. Op kaart 1 behorende bij POL 2014 is het (bestaand) bebouwd gebied aangeduid. Dit betekent dus dat nieuwe stedelijke ontwikkelingen bij voorkeur een plaats moeten krijgen binnen het bestaand bebouwd gebied.

  • 3.

    Indien toepassing van stap 2 geen resultaat oplevert en de nieuwe stedelijke ontwikkeling dus niet in het bestaand bebouwd gebied kan plaatsvinden, dan zal de benodigde ruimte zoveel mogelijk in het direct aansluitende gebied moeten worden gezocht. Dit kan echter slechts bij uitzondering het geval zijn en het moet daarbij tevens gaan om locaties die, gebruikmakend van de verschillende middelen van vervoer, passend ontsloten zijn of als zodanig worden ontwikkeld. Het eventuele verlies aan omgevingskwaliteiten op deze locaties zal moeten worden gecompenseerd.

In bovenstaande stappen is de ladder voor duurzame verstedelijking op hoofdlijnen omschreven. Wij hechten er grote waarde aan dat toepassing wordt gegeven aan deze ladder, omdat het een van de leidende principes is voor het verstedelijkingvraagstuk en een belangrijk ondersteunend instrument is om op een kwalitatieve wijze te kunnen sturen op bepaalde ruimtelijke ontwikkelingen.

In paragraaf 3.1.5 van het POL 2014 zijn onder de noemer van ‘Limburgse principes’ een aantal algemene principes voor de duurzame verstedelijking benoemd die door ons worden gehanteerd. Enkele hiervan komen reeds terug in de hiervoor omschreven stappen 1 tot en met 3.

Het zijn principes die wij als provincie aanhouden waar het gaat om het zelf initiëren van ruimtelijke ontwikkelingen, maar die ook gemeenten geacht worden mee te nemen in hun ruimtelijke plannen met betrekking tot toestaan van nieuwe stedelijke ontwikkelingen. Wij zullen nieuwe ruimtelijke plannen hierop ook via de reguliere (ruimtelijke) procedures, denk aan het vooroverleg als bedoeld in artikel 3.1.1 Bro en de vervolgprocedures, beoordelen.

In de toelichting bij een ruimtelijk plan zal afdoende moeten worden beschreven:

  • dat de voorgenomen stedelijke ontwikkeling voorziet in een actuele regionale behoefte;

  • op welke wijze in dat plan toepassing is gegeven aan de ladder voor duurzame verstedelijking en aan hetgeen daaromtrent is opgenomen in het POL 2014.

Herbenutting leegstaande monumentale en beeldbepalende gebouwen (art.2.2.3)

Zowel in het stedelijk gebied als daarbuiten hebben we steeds vaker te maken met leegstaande of leegkomende bebouwing. Daarbij gaat het vaak om leegstaande woningen, bedrijfsgebouwen, kantoren, agrarische bebouwing, scholen, winkels etc.. Een aspect dat daarbij onze bijzondere aandacht heeft is de leegstand van monumentale en beeldbepalende gebouwen en het zoeken van herbenuttingsmogelijkheden voor dit soort bijzondere gebouwen.

Herbenutting van leegstaande monumentale en beeldbepalende gebouwen is voor ons dan ook een belangrijk principe bij de toepassing van de ladder voor duurzame verstedelijking. Het bepaalde in artikel 2.2.2 en 2.2.3 geeft uitdrukking aan dit principe. Om helder te krijgen wat voor de toepassing van de verordening op dit onderdeel moet worden verstaan onder ‘monumentale en beeldbepalende gebouwen’, is in art. 2.2.1 een definitie van beide typen gebouwen opgenomen.

 

Herbenutting van monumentale en beeldbepalende gebouwen kan bijdragen aan de instandhouding van de betreffende gebouwen zelf, maar ook aan het behoud of verbeteren van het woon- en leefklimaat in de steden en dorpen waar dit aan de orde is. De opgave in artikel 2.2.3 bevat een inspanningsverplichting voor gemeenten. Deze houdt in dat wij wensen dat bij nieuwe ontwikkelingen op het gebied van bijvoorbeeld kantoren, woningbouw, bedrijventerreinen, detailhandel, land- en tuinbouw, vrije tijdseconomie/verblijfsaccommodaties in eerste instantie naar leegstaande monumentale en, indien dit geen resultaat heeft, vervolgens naar leegstaande beeldbepalende gebouwen wordt gekeken en deze ook zoveel mogelijk hiervoor worden benut. Bij nieuwe ontwikkelingen gaat het niet alleen om nieuwbouw, uitbreiding en herstructurering van terreinen of bebouwing, maar ook om functiewijzigingen waarbij de nieuwe functie in een gebouw wordt ondergebracht.

Waar het gaat om het zoeken naar herbenuttingsmogelijkheden kent artikel 2.2.3 een nadrukkelijke voorkeursvolgorde: eerst komen de leegstaande monumentale gebouwen voor (een beoordeling op de mogelijkheid van) herbenutting in aanmerking en wanneer dit geen resultaat oplevert, de leegstaande beeldbepalende gebouwen. Ook het POL 2014 (zie par. 3.1.5) gaat uit van deze beoordelingsvolgorde.

 

Als het gaat om een nieuwe stedelijke ontwikkeling, waarop ook artikel 3.1.6, tweede lid, Bro van toepassing is, dan zal het onderzoek naar de herbenuttingsmogelijkheden deel uitmaken van het onderzoek dat plaats moet vinden in het kader van de ladder van duurzame verstedelijking die in dit artikel is opgenomen. Concreet houdt dat in dat bij trede 2 van de ladder van duurzame verstedelijking eerst wordt gekeken naar geschikte binnenstedelijke herbenuttingsmogelijkheden. Zijn die niet voorhanden dan wordt gezocht naar een andere geschikte binnenstedelijke locatie. Wordt deze gevonden, dan is het onderzoek naar de herbenuttingsmogelijkheden ook klaar.

Is een binnenstedelijke locatie niet voorhanden, dan komt trede 3 aan bod, waarbij wederom in eerste instantie gezocht wordt naar een geschikte herbenuttingsmogelijkheid, alvorens de ontwikkeling elders buiten het bebouwde gebied kan worden ondergebracht.

In de toelichting bij een ruimtelijk plan zal afdoende moeten worden verantwoord en inzichtelijk gemaakt op welke wijze, eventueel ook regionaal of richting buurgemeenten bezien, in dat plan toepassing is gegeven aan bovenstaande inspanningsverplichting. Gemeenten kunnen daarbij uitgaan van wat in de gegeven situatie financieel, juridisch en feitelijk gezien binnen redelijke grenzen haalbaar is. De vraag binnen welk gebied naar leegstaande monumentale of beeldbepalende gebouwen gezocht moet worden, wordt bepaald door de functie van het gebouw en het verzorgingsgebied. In beginsel is het voldoende dat binnen de eigen gemeentegrens naar eventuele mogelijkheden wordt gezocht. In voorkomende gevallen – bijvoorbeeld als de nieuwe functie een regionaal verzorgingsgebied heeft – dient ook naar mogelijkheden buiten de eigen gemeentegrens te worden gekeken.

De Provincie is graag bereid om in voorkomende gevallen mee te denken over maatregelen die noodzakelijk zijn om een monumentaalgebouw of locatie geschikt te maken voor een andere functie. Ook zal de Provincie zorg dragen voor een overzicht van in Limburg voorkomende rijksmonumenten en van gemeentelijke monumenten/beeldbepalende gebouwen

Bij de beoordeling van een ruimtelijk plan wordt door de Provincie tevens bekeken op welke wijze de gemeente invulling heeft gegeven aan haar inspanningsverplichting met betrekking tot het zoeken naar herbenuttingsmogelijkheden voor leegstaande monumentale en beeldbepalende gebouwen.

 

Paragraaf 2.3 Reserveringszones langs spoorwegen en provinciale wegen

 

Wij streven ernaar dat Limburg uitstekend bereikbaar is en blijft en daarbij speelt een goed functionerend regionaal verbindend wegennet (RVWN) en spoorwegnet een belangrijke rol. De verkeersdruk op het RVWN leidt op dit moment over het algemeen niet tot duidelijke knelpunten of congestie. Slechts op een beperkt aantal deeltrajecten van enkele wegen is er sprake van een kritische belasting (zie PVVPprogramma 2014).

Niettemin is er vanwege het belang van de bereikbaarheid van Limburg aanleiding om voor de bovenregionaal verbindende wegen van het RVWN via monitoring ‘de vinger aan de pols te houden’ om tijdig knelpunten te kunnen signaleren en te agenderen. Daarbij gaat het concreet om de:

  • N280 - gedeelte tussen de aansluiting met de A2 (hm 4,4) en brug over het lateraalkanaal bij Roermond (hm 16,0), en het gedeelte tussen de aansluiting met de A73 (hm 21,0) en de Duitse grens (hm 25,0);

  • N276 - gedeelte tussen de aansluiting met de N297 (hm 19,7) en de N299 (hm 4,0);

  • N297 - gedeelte tussen de aansluiting met de N276 (hm 12,2) en de Duitse grens (hm 14,4);

  • N294 (hm 0,0 t/m hm 4,0);

  • N274 - gedeelte tussen de aansluiting met de huidige komgrens/toekomstige aansluiting met de Buitenring Parkstad Limburg (hm 0,0) en de Duitse grens (hm 2,4);

  • N281 - gedeelte tussen de aansluiting met de A76 knooppunt Ten Esschen (hm 32,3) en de aansluiting met de A76 knoopppunt Bocholtz (hm 21,2);

  • Buitenring Parkstad Limburg - gedeelte tussen de aansluiting met de A76 bij Nuth en de aansluiting met de N281 bij Avantis); (nog aan te leggen; voorlopig wegnummer N299n; nog geen hectometrering beschikbaar).

Voor deze provinciale wegen kan er op basis van (een combinatie van) een drietal redenen worden geconcludeerd dat de huidige wegcapaciteit en/of de huidige weguitvoering niet meer voldoende is voor een goede en veilige afwikkeling van het verkeer:

  • (verwachte) groei van het verkeer (op basis van verkeersmonitoring en –prognoses);

  • eisen ten aanzien van het wegontwerp voortkomend uit het streven naar een duurzaam veilig wegverkeerssysteem volgens de aanpak Duurzaam Veilig (w.o. CROW-richtlijn 315 Basiskenmerken wegontwerp);

  • maatschappelijk-bestuurlijke overwegingen (o.a. dat de bovenregionaal verbindende wegen ‘toekomstvast’ moeten zijn).

In die gevallen kan een (gedeeltelijke) verbreding van de genoemde wegen naar 2x2 rijstroken, het aanbrengen van parallelvoorzieningen of het anderszins uitbreiden van de weg een oplossing bieden. Bij enkele wegen is hier in het huidige profiel al rekening mee gehouden (waaronder breedte viaducten) en is hier dus al ruimte voor aanwezig.

Om te voorkomen dat zich in de tussentijd op de voor een verbreding benodigde grondstroken ruimtelijke ontwikkelingen voordoen die een dergelijke verbreding in de toekomst bij voorbaat onmogelijk maken of ernstig kunnen belemmeren, zijn in het POL2014 voor deze bovenregionaal verbindende wegen reserveringszones opgenomen, die in artikel 2.3.1 en bijbehorende bijlage nader zijn aangeduid en gedefinieerd. Aldus wordt zoveel mogelijk voorkomen dat nieuwe bestemmingen worden gerealiseerd een toekomstige wegverbreding verhinderen en dus weer teniet zouden moeten worden gedaan, met alle planologische procedures van dien.

 

In het overzicht van provinciale wegen waarvoor een reserveringszone geldt, is tevens de Buitenring Parkstad Limburg (Buitenring) opgenomen. De aanleg van de Buitenring is een initiatief van de Provincie Limburg en gebeurt in nauwe samenwerking met de regio Parkstad Limburg en de gemeenten Brunssum, Heerlen, Kerkrade, Landgraaf, Nuth, Onderbanken en Schinnen. De Buitenring gaat een volledige ringweg vormen rondom de regio Parkstad Limburg met als doel deze regio beter bereikbaar te maken. Het wordt een volwaardige autoweg, bestaande uit twee rijbanen met elk twee rijstroken. De Buitenring gaat uit van een maximumsnelheid van 100 km per uur (buiten bebouwde kom) met uitzondering van de weggedeelten door de Brunssummerheide en het Geleenbeekdal (80 km per uur). Voor de aanleg van de Buitenring worden nieuwe weggedeelten gerealiseerd (incl. kruisingen en aansluitingen) en worden de bestaande provinciale wegen N298, N299 en N300 verbeterd. De toepassing van een reserveringszone geldt vooral voor de eventuele noodzaak van aanleg van parallelvoorzieningen.

 

Het in de bijlage bedoeld in artikel 2.3.1 weergegeven traject van de Buitenring is een ruimtelijke vertaling van het tracé zoals dat is neergelegd in het provinciaal inpassingsplan ‘Buitenring Parkstad Limburg 2012’. Dit inpassingsplan is op 29 juni 2012 door Provinciale Staten vastgesteld en inmiddels voor een beperkt gedeelte in werking getreden. Mede afhankelijk van de uitspraak van de Afdeling bestuursrechtspraak van de Raad van State over het inpassingsplan (begin 2015) zal worden beoordeeld in hoeverre de reserveringsstroken langs de Buitenring gehandhaafd (kunnen) blijven.

 

Om de groeiambities voor het regionale openbaar vervoer per spoor te kunnen verwezenlijken zijn op een aantal plaatsen verbeteringen aan het spoorwegnet noodzakelijk. Het gaat daarbij onder andere om de totstandkoming van dubbel spoor en de elektrificatie van spoorlijnen.

Naar analogie van hetgeen hierboven beschreven ten aanzien van het regionaal verbindend wegennet, passen wij bij een tweetal spoorlijnen ook reserveringsstroken toe:

  • spoorlijn Roermond – Nijmegen (Maaslijn), voor wat betreft het Limburgse grondgebied ten noorden van station Roermond;

  • spoorlijn Heerlen – Duitse grens, ten oosten van station Heerlen CS.

Het op grond van artikel 5.9, eerste lid bebouwingsvrij moeten houden van een reserveringszone is niet van toepassing op het (in afwijking van een geldende bestemmingsplan) bouwen van een bouwwerk van tijdelijke aard en van een bijbehorend bouwwerk. Krachtens bijlage II bij het Besluit omgevingsrecht (Bor) gaat het bij een bijbehorend bouwwerk om de ‘uitbreiding van een hoofdgebouw dan wel functioneel met een zich op hetzelfde perceel bevindend hoofdgebouw verbonden, daar al dan niet tegen aangebouwd op de grond staand gebouw, of ander bouwwerk, met een dak’. Voor dergelijke bouwwerken is, mits ze voldoen aan de in het Bor gestelde eisen, geen omgevingsvergunning vereist.

 

Paragraaf 2.4 Bestuursafspraken regionale uitwerking POL2014

 

In het Provinciaal Omgevingsplan Limburg 2014 (POL2014) zijn, na een proces van cocreatie, eind 2014 de hoofdlijnen voor de ambities, opgaven, rolopvatting en aanpak vastgesteld door Provinciale Staten. Samen met stakeholders hebben de gemeenten en provincie geconstateerd dat voor diverse thema’s meer uitvoeringsgerichte regionale bestuursafspraken nodig en wenselijk zijn. Het gaat om 8 thema’s: wonen, detailhandel, bedrijventerreinen, kantoren, energie, land- en tuinbouw, vrijetijdseconomie en Nationaal Landschap Zuid-Limburg.

 

De bestuursafspraken voor de regio’s Noord-Limburg, Midden-Limburg en Zuid-Limburg (zie de bijlagen 1, 2 en 3 behorende bij deze paragraaf 2.4) zijn het resultaat van een intensief proces van samenwerking door gemeenten en provincie; een proces dat doorloopt.

De voorbereiding heeft plaatsgevonden in thematische werkgroepen waarin gemeenten, provincie en stakeholders vertegenwoordigd zijn, aangestuurd vanuit thematische bestuurlijke overleggen en/of 1 regionaal bestuurlijk overleg. Hier rondom zijn tal van workshops en bijeenkomsten georganiseerd.

 

De bestuursafspraken zijn slechts een eerste stap in de regionale samenwerking. Veel van de afspraken gaan over het proces dat gemeenten en provincie in 2016 samen verder gaan doorlopen.

 

Zoals in het POL2014 is vastgelegd zal de provincie de gemaakte afspraken zoveel mogelijk borgen in de Omgevingsverordening Limburg 2014. We spreken daarbij van ‘voorzorgsbepalingen’. Het gaat daarbij vooral om het bekrachtigen van de afspraken die door de gemeenten zelf gemaakt zijn. De Omgevingsverordening Limburg 2014 biedt de provincie de mogelijkheid om bij afwijking van de afspraken zo nodig ‘de gele of rode kaart te trekken’.

 

In de bestuursafspraken regionale uitwerking POL2014 is door alle drie de regio’s als één van de afspraken geformuleerd:

De provincie neemt in het Hoofdstuk 2 Ruimte van de Omgevingsverordening Limburg 2014 bepalingen op, om te borgen dat er geen ruimtelijke plannen worden vastgesteld die in strijd zijn met de voorliggende afspraken.

 

Als de afspraken door één of meer gemeenten niet of niet volledig onderschreven worden, zal de provincie de regie nadrukkelijker naar zich toetrekken (zoals aangekondigd in POL2014). Daarbij wordt richting de betrokken gemeenten gebruik gemaakt van regulerende instrumenten zoals de

Omgevingsverordening, een aanwijzing en/of provinciaal inpassingsplan. De keuze voor inzet van deze instrumenten komt pas aan de orde indien blijkt dat dit de enige weg is om ervoor te kunnen zorgen dat de uitvoering van gemeenschappelijk met partners opgesteld beleid niet wordt doorkruist door een individuele partner. Uit de afspraken mag duidelijk zijn dat de juridische borging slechts een vangnet is. Essentieel is dat de regio’s zich bewust zijn van de urgentie om vraagstukken regionaal op te pakken en daarbij stevige keuzes niet uit de weg te gaan, juist om ruimte te creëren voor initiatieven die echt iets toevoegen.

 

Artikelgewijs

 

Artikel 2.4.2 Wonen

 

In alle drie de regio’s is door de gemeenten gezamenlijk een intergemeentelijke structuurvisie Wonen opgesteld. In Midden-Limburg is die in 2014 reeds vastgesteld, in de beide andere regio’s zal de vaststelling in de loop van 2016 plaatsvinden.

In de bestuursafspraken regionale uitwerking POL2014 van Noord- en Zuid-Limburg (bijlage 1 en 3) zijn onder het kopje Wonen in uiteenlopende bewoordingen de volgende afspraken opgenomen:

  • In het geval een gemeente de Structuurvisie Wonen niet vaststelt op de overeengekomen termijn of gewijzigd vaststelt zal de provincie uit eigen beweging haar wettelijk instrumentarium inzetten om de doorwerking van de Structuurvisie voor die gemeente te garanderen.

  • Zolang de Structuurvisie nog niet in werking is getreden, handelen partijen in overeenstemming met de visie, inhoud en werkwijze uit het ontwerp van het document.

Onderlinge afstemming, monitoring en evaluatie vinden plaats op de wijze zoals beschreven in de Structuurvisie respectievelijk in documenten die ter uitvoering van de visie gezamenlijk worden opgesteld.

 

Het bepaalde in artikel 2.4.2, zesde lid, richt zich op het terugdringen van de overmaat in planvoorraad aan (nog) niet benutte bouwmogelijkheden voor woningen. In alle drie de regio’s is dit een belangrijke en nog betrekkelijk nieuwe opgave.

Het accent is veel meer komen te liggen op de kwaliteitsverbetering van de reeds aanwezige woningvoorraad en transformatie van de bestaande woningvoorraad, opdat vraag en aanbod meer in balans komen.

In de drie regio’s zijn/worden in de intergemeentelijke structuurvisies uiteenlopende afspraken gemaakt over de spelregels voor en de ambities ten aanzien van het terugdringen van de planvoorraad. Als ruimtelijke plannen worden geactualiseerd is het van belang dat in dat kader de binnen het nieuwe ruimtelijk plan nog aanwezige onbenutte planologische ruimte wordt heroverwogen en daar waar mogelijk en wenselijk wordt weggenomen.

Door middel van het bepaalde in het zesde lid wordt de verantwoording ten aanzien van dit onderdeel van de structuurvisies expliciet aan de orde gesteld.

 

Artikel 2.4.3 Detailhandel

 

POL2014 is in co-creatie met alle Limburgse gemeenten en stakeholders tot stand gekomen, met als motto ‘Limburg is van ons allemaal’. In het POL is beschreven hoe we als overheden samen met marktpartijen en maatschappelijke organisaties ervoor moeten zorgen dat we kansen daadwerkelijk benutten en de grote uitdagingen, zoals het wegnemen van de mismatch tussen vraag en aanbod van winkels, aangaan. Nieuwe ontwikkelingen worden altijd vanuit een brede context planologisch beoordeeld. De samen met de gemeenten opgestelde visies op de regio’s (zie hoofdstuk 4 van POL2014) vormen hierbij een referentiekader.

In alle drie de regio’s worden in de bestuursafspraken regionale uitwerking POL2014 de thematische principes van POL2014 als uitgangspunt genomen en verder uitgewerkt. Daarnaast zijn er per regio uiteenlopende afspraken aan de orde.

 

Inhoudelijk zijn de thematische principes uit het POL vertrekpunt, d.w.z.:

  • 1.

    In principe worden er géén nieuwe solitaire c.q. verspreid gelegen winkels en winkelgebieden ontwikkeld/gerealiseerd, in het bijzonder geen solitaire supermarkten.

  • 2.

    Winkels horen niet thuis op bedrijventerreinen, behalve als het gaat om verkoop van goederen (volumineus) die zich lenen voor vestiging op zo’n terrein. Op campussen worden detailhandelsbedrijven zonder inhoudelijke of functionele binding met de site uitgesloten.

  • 3.

    Nieuwe ontwikkelingen mogen alleen plaatsvinden in, of direct aansluitend aan, bestaande winkelgebieden, dit betreft onder andere de winkelgebieden die zijn opgenomen op de kaarten in paragraaf 4.3.3. van het POL2014 (p.61 en 68). Bij voorkeur vinden (grotere) nieuwe ontwikkelingen plaats in de stedelijke centra of, passend bij het specifieke thema, in de themacentra. De doorontwikkeling van bestaande winkelgebieden mag alleen doorgang vinden als:

    • a.

      deze past bij (de schaal van) het verzorgingsgebied van het betreffende winkelgebied;

    • b.

      dit leidt tot een versterking van de structuur;

    • c.

      de vitaliteit van de stedelijke centra niet wordt aantast;

    • d.

      een ruimtelijk-economische effectenstudie is uitgevoerd;

    • e.

      de ladder voor duurzame verstedelijking zorgvuldig is doorlopen;

    • f.

      aandacht is voor de principes uit het dynamisch voorraadbeheer;

    • g.

      de ontwikkeling gepaard gaat met het verdwijnen van bestaande voorraad elders in de regio.

In de bestuursafspraken regionale uitwerking POL2014 voor de regio’s Noord-Limburg, Midden-Limburg en Zuid-Limburg zijn onder het kopje Detailhandel overeenkomstige afspraken opgenomen, maar op onderdelen ook verder regiospecifiek ingevuld.

 

Noord-Limburg (zie bijlage 1):

 

Grootschalige initiatieven met een bovenlokaal/regionaal effect worden ter instemming voorgelegd aan de regiogemeenten. Als toetsingscriterium geldt daarbij onder andere of het initiatief meerwaarde heeft voor de regionale detailhandelsstructuur en of voldoende rekening is gehouden met mogelijke ongewenste effecten. Het gaat daarbij om de volgende initiatieven:

 

Grootschalige initiatieven met een bovenlokaal/regionaal effect

Algemeen: Het betreft detailhandelsactiviteit die in afwijking is van het bestemmingsplan en die betrekking heeft op een bruto toevoeging of wijziging van de branchering van:

• 2.500 m2 bij een

Bovenregionaal verzorgend centrum; regionaal verzorgend centrum, bovenlokaal verzorgend centrum, stadsdeel verzorgend centrum, regionaal cluster van volumineuze detailhandel

• 1.000 m2 bij een

Lokaal verzorgend centrum; alle overige centra en solitaire locaties

 

Zuid-Limburg (zie bijlage 3)

 

  • 1.

    Indien nieuwe initiatieven niet passend binnen het POL en/of het betreffende bestemmingsplan kleiner dan 500 m² toch wenselijk worden geacht, worden, voordat onomkeerbare stappen worden gezet, deze gemeld in de Ambtelijke werkgroep Detailhandel Zuid-Limburg.

  • 2.

    Indien nieuwe initiatieven niet passend binnen het POL en/of het betreffende bestemmingsplan groter dan of gelijk aan 500 m² (en kleiner dan 1.000 m²) toch wenselijk worden geacht, wordt voordat onomkeerbare stappen worden gezet binnen de betreffende subregio afgestemd door middel van bestuurlijk overleg in Westelijke Mijnstreek, Maastricht-Heuvelland, Parkstad Limburg Het initiatief wordt bovendien gemeld aan de provincie.

Indien nieuwe initiatieven niet passend binnen het POL en / of het betreffende bestemmingsplan groter dan of gelijk aan 1.000 m² toch wenselijk worden geacht, wordt voordat onomkeerbare stappen worden gezet, binnen Zuid-Limburg afgestemd door middel van overleg binnen de bovengenoemde overleggremia in de subregio’s en daarnaast in het Bestuurlijk Overleg op Zuid-Limburgs niveau.

 

Artikel 2.4.4 Kantoren

 

POL2014 is in co-creatie met alle Limburgse gemeenten en stakeholders tot stand gekomen, met als motto ‘Limburg is van ons allemaal’. In het POL is beschreven hoe we als overheden samen met marktpartijen en maatschappelijke organisaties ervoor moeten zorgen dat we kansen daadwerkelijk benutten en de grote uitdagingen, zoals het wegnemen van de mismatch tussen vraag en aanbod van kantoren aangaan. Nieuwe ontwikkelingen worden altijd vanuit een brede context planologisch beoordeeld. De samen met de gemeenten opgestelde visies op de regio’s (zie hoofdstuk 4 van POL2014) vormen hierbij een referentiekader.

In alle drie de regio’s worden in de bestuursafspraken regionale uitwerking POL2014 de principes van POL2014 als uitgangspunt genomen en verder uitgewerkt. Daarnaast zijn er per regio uiteenlopende afspraken aan de orde.

 

Regio Noord-Limburg (zie bijlage 1)

Bij de verdere uitwerking door de gemeenten en de provincie wordt rekening gehouden met:

  • a.

    het feit dat er geen transitiegebieden zijn aangewezen in Noord-Limburg, in Venlo zowel concentratie- als balansgebieden en in Venray uitsluitend een balansgebied (zie tabel);

     

     

    nader te begrenzen in uitwerking

    concentratiegebied

    Venlo Stedelijk Centrum (inclusief Kazernekwartier)

    Venlo Greenpark

    balansgebied

    Venlo Noorderpoort

    Venray Centrum

    transitiegebied

  • b.

    het feit dat bij nieuwvestigers < 500 m² verkoopvloeroppervlak (vvo) of uitbreiding tot 500 m² vvo de primaire verantwoordelijkheid ligt bij de individuele gemeente en derhalve op gemeentelijk niveau gesaldeerd zal moeten te worden;

  • c.

    het feit dat de bestaande kantorenleegstand in Noord-Limburg en de onbenutte plancapaciteit buiten de concentratie- en balansgebieden aandacht behoeft.

Regio Zuid-Limburg (zie bijlage 3):

 

De volgende basisuitgangspunten voor kantoorprogrammering wordt gehanteerd:

  • a)

    ontwikkeling van kantoorgebieden is niet aan de orde;

  • b)

    nieuwe kantorenplannen/-programma zijn alleen toegestaan in concentratiegebieden;

  • c)

    de huidige voorraad wordt per regio begrensd, dat betekent per saldo geen uitbreiding van kantooroppervlak. Alleen in concentratiegebieden hoeft de saldering in tijd en omvang niet één-opéén te geschieden. Daarbij zal er op het niveau van stad en (sub)regio wel voor gewaakt moeten worden dat het totale kantoorvolume niet of slechts tijdelijk toeneemt.

  • d)

    nieuwe gebouwen met de hoofdfunctie kantoor zijn alleen mogelijk als:

    • i.

      het gaat om een ontwikkeling binnen concentratie- of balansgebieden;

    • ii.

      deze passen binnen modern en flexibel gebruik van kantoorruimte en dus een adequate toevoeging zijn voor de kwaliteit van het regionale aanbod;

    • iii.

      er gewerkt wordt met voorverhuur of concept-huurovereenkomsten waarbij het merendeel van de meters van een gebouw op voorhand is ingevuld;

    • iv.

      er onbenutte voorraad uit de markt wordt genomen (‘nieuw voor oud’) dan wel elders reële plancapaciteit wordt geschrapt. In balansgebieden moet de saldering in tijd en omvang één-op-één plaatsvinden, in concentratiegebieden hoeft de saldering in tijd en omvang niet één-op-één plaats te vinden.

  • e)

    de principes van duurzame verstedelijking worden toegepast, dat wil zeggen: de ladder van duurzame verstedelijking en de prioriteit voor herbenutting van leegstaande (cultuurhistorische) gebouwen;

  • f)

    middelgrote (500 – 2.500 m²) en grote kantoren (> 2.500 m²) alleen te vestigen in concentratie- en balansgebieden; uitzondering kan zijn als dergelijke gebouwen zouden passen binnen de bestaande bebouwing en in een lokale behoefte voorzien. Kleine kantoren (< 500 m²) blijven in bebouwd gebied via maatwerk mogelijk;

  • g)

    buiten concentratie- en balansgebieden waar mogelijk schrappen van bestaande plancapaciteit;

  • h)

    buiten concentratie- en balansgebieden geen vrijstellingen of bestemmingswijzigingen ten faveure van de kantorenfunctie;

  • i)

    alle kantoorlocaties in concentratie- of balansgebieden dienen per openbaar vervoer ontsloten te zijn dan wel te worden ontsloten, bij voorkeur via directe overstap op regionaal hoogwaardig openbaar vervoer. Ook de OV-ontsluiting van de campussen vraagt om aandacht en

  • j)

    kantoorfuncties en -ruimten van ondergeschikte aard blijven mogelijk in, op of bij logistieke, handels- en of productiebedrijven.

De concentratie-, balans- en transitiegebieden in Zuid-Limburg zijn, conform Provinciaal Omgevingsplan Limburg 2014, als volgt:

 

Gemeente

Concentratiegebieden

Balansgebieden

Transitiegebieden

Sittard-

Geleen

Centrum/stationsgebied

Kantorenpark Sittard

Brightlands Chemelot

Campus

n.v.t.

Mauritspark

Maastricht

Centrum/stationsgebied

Kantorenpark Randwyck/

Brightlands Maastricht

Health Campus

Ceramique Geusselt

n.v.t.

Heerlen

Centrum/stationsgebied

Kantorenboulevard Heerlen

Coriopolis

ABP Heerlen

Zeswegen en

Onderwijsboulevard

Beek

n.v.t.

n.v.t.

Kantorenzone Luchthaven

 

Artikel 2.4.5 Bedrijventerreinen

 

POL2014 is in co-creatie met alle Limburgse gemeenten en stakeholders tot stand gekomen, met als motto ‘Limburg is van ons allemaal’. In het POL is beschreven hoe we als overheden samen met marktpartijen en maatschappelijke organisaties ervoor moeten zorgen dat we kansen daadwerkelijk benutten en de grote uitdagingen, zoals het wegnemen van de mismatch tussen vraag en aanbod van bedrijventerreinen, aangaan. Nieuwe ontwikkelingen worden altijd vanuit een brede context planologisch beoordeeld. De samen met de gemeenten opgestelde visies op de regio’s (zie hoofdstuk 4 van POL2014) vormen hierbij een referentiekader.

 

Inhoudelijk zijn de principes/uitgangspunten uit het Provinciaal Omgevingsplan Limburg 2014 vertrekpunt; de gemeenten hanteren de in het Provinciaal Omgevingsplan Limburg 2014 opgenomen principes met betrekking tot het thema bedrijventerreinen als uitgangspunt voor regionaal en gemeentelijk beleid.

 

De volgende basisprincipes worden gehanteerd voor de inrichting en beheer van bedrijventerreinen:

  • a)

    de ruimte op bedrijventerreinen dient zorgvuldig en duurzaam gebruikt te worden. Daarbij past structureel beheer via parkmanagement;

  • b)

    functiemenging op bedrijventerreinen kan bijdragen aan de kwaliteit van die terreinen en aan een optimaal ruimtegebruik. Dat geldt zeker op campussen waar een menging van functies bijdraagt aan een uitnodigende werkomgeving. Op grote logistieke en productielocaties is functiemenging minder voor de hand liggend;

  • c)

    voor vestiging van zelfstandige kantoren en detailhandel op bedrijventerreinen is geen plaats;

  • d)

    de milieugebruiksruimte (geluidszones, risicocontouren, geurcirkels) van bedrijven en bedrijfsterreinen wordt beheerd met het oog op en duurzame inpassing van bedrijven in hun omgeving.

 

Voor nieuwe bedrijventerreinen of uitbreiding van bestaande terreinen worden de volgende basisprincipes gehanteerd.

Nieuwe bedrijventerreinen of uitbreiding van bestaande terreinen zijn mogelijk als:

  • e)

    binnen de bestaande voorraad geen geschikte ruimte meer is;

  • f)

    deze toevoeging additionele kwaliteit toevoegt aan het regionale aanbod;

  • g)

    beperkte uitbreiding van bestaande terreinen (kavelniveau) voor reeds op het terrein gevestigde bedrijven of lokale, solitair gevestigde bedrijven, is onder voorwaarden mogelijk, via maatwerk en met een goede onderbouwing;

  • h)

    de ontwikkeling past binnen de geformuleerde algemene verstedelijkingsprincipes, waaronder de ladder van duurzame verstedelijking en de voorkeur voor gebruik van leegstaande (beeldbepalende en monumentale) panden;

  • i)

    er tegelijkertijd elders in de regio bestaande voorraad of harde plannen (in vergelijkbare omvang) uit de markt worden genomen;

  • j).

    hierover overeenstemming is bereikt in het regionaal afstemmingsoverleg bedrijventerreinen.

In de bestuursafspraken voor de regio’s Noord-Limburg, Midden-Limburg en Zuid-Limburg zijn overeenkomstige afspraken opgenomen, maar op onderdelen ook regiospecifiek ingevuld.

 

Noord-Limburg (zie bijlage 1)

De gemeenten en provincie constateren op basis van REBIS dat d.d. 1-1-2015 het bestaande aanbod van bedrijventerreinen (kwantitatief) in voldoende mate in de toekomstige vraag voorziet en tevens niet alle rest- en plancapaciteit terstond uitgeefbaar is en dat er derhalve sprake is van een evenwichtige verhouding tussen aanbod-vraag en er daarom geen directe noodzaak is tot het schrappen van plannen. Wel aandacht voor fasering van (kwantitatieve) uitgifte of (kwalitatieve) invulling, door middel van het bepalen van kansrijkheid.

 

Bij de verdere uitwerking van de bedrijventerreinenstrategie staan de volgende uitgangspunten centraal (conform besluit van de 8 gemeentebesturen d.d. 8 oktober 2013):

  • de behoefte van de sector en de klant;

  • herstructurering en leegstandsbestrijding;

  • gedifferentieerd areaal aan bedrijventerreinen;

  • vermindering van de organisatorische versnippering.

 

De wijze waarop de ruimtevraag van bedrijven (bestaand en nieuw) wordt opgepakt is in onderstaande tabel vastgelegd:

 

 

ruimtevraag van

opgepakt door lokaal

regionaal

bestaande bedrijvigheid

1. individuele gemeente als eerste aan zet

2. inventariseert de vraag vanuit bedrijf

3. faciliteren op bestaande kavel / op bestaand bedrijventerrein gemeente

 

 

4. indien onmogelijk opschalen naar de regio

bijzondere bedrijvigheid

 

1. regio als eerste aan zet

2. belang regionale economie zeer groot of zeer specifieke eisen aan ruimtevraag (bv: havenactiviteiten, grootschalige bedrijvigheid, hoge milieucategorie)

starters

1. individuele gemeente als eerste aan zet

2. starters stimuleren en faciliteren

3. doorgroei faciliteren in eigen gemeente

 

 

4. indien onmogelijk opschalen naar regio

nieuwvestigers

 

1. regio als eerste aan zet

2. afstemming over meest geschikte locatie

a. in RPO overleggen

b. rekening houden met segmentering

c. rekening houden met herstructurering

 

Zuid-Limburg (zie bijlage 3)

 

Afspraken voor de periode tot het vaststellen van de intergemeentelijke structuurvisie ruimtelijke economische thema’s Zuid-Limburg:

  • 1.

    Er worden in principe geen nieuwe initiatieven en plannen (ook tijdelijke) gerealiseerd die strijdig zijn met het POL.

  • 2.

    Voor de periode tot en met de totstandkoming van een intergemeentelijke structuurvisie wordt het volgende afgesproken met betrekking tot:

    • a)

      Initiatieven en plannen (ook tijdelijke) strijdig met het bestemmingsplan én afwijkend van het POL worden, indien ze toch wenselijk worden geacht, per subregio besproken. Deze worden gemeld aan de Ambtelijke Werkgroep en via deze werkgroep ter afstemming doorgeleid naar Bestuurlijk.

    • b)

      Initiatieven en plannen (ook tijdelijke) strijdig met het bestemmingsplan, maar die mogelijk zijn conform het POL worden per subregio besproken. Deze worden gemeld aan de Ambtelijke Werkgroep en via deze werkgroep ter kennisneming doorgeleid naar Bestuurlijk Overleg.

    • c)

      Initiatieven en plannen (ook tijdelijke) conform bestemmingsplan, maar die afwijken van het POL worden, indien ze toch wenselijk worden geacht, per subregio besproken. Deze worden ook gemeld aan de Ambtelijke Werkgroep en via deze werkgroep ter kennisname doorgeleid naar Bestuurlijk Overleg.

    • d)

      Initiatieven en plannen (ook tijdelijke) conform bestemmingsplan en conform het POL. Daarover hoeven geen aparte afspraken gemaakt te worden. Deze worden zichtbaar in ‘REBIS’ en het rapport Werklocaties Limburg.

Artikel 2.4.6 Vrijetijdseconomie

 

Vrijetijdseconomie heeft betrekking op een breed scala aan voorzieningen.

Onder voorzieningen voor vrijetijdseconomie worden verstaan:

  • voorzieningen voor verblijfsrecreatie zoals bungalowparken, kampeerterreinen, hotels, vakantiewoningen en –appartementen, b&b’s en groepsaccomodaties alsmede overnachtingsplaatsen voor campers en jachthavens met overnachtingsmogelijkheden en dergelijke; en

  • voorzieningen voor dagrecreatie zoals attractieparken, speeltuinen, dierenparken, bioscopen, golfbanen, zwembaden en dergelijke;

 

Deels gaat het om voorzieningen die vooral binnen steden en kernen thuis horen zoals bijvoorbeeld bioscopen, casino’s en hotels. Deels gaat het om voorzieningen die in hoge mate thuis horen en aanwezig zijn in het landelijk gebied, zoals campings, bungalowparken en kamperen bij de boer.

 

Uit de Vitaliteitsscan verblijfsrecreatie (Rapport Vitaliteit Verblijfsrecreatie, ZKA, 2015) blijkt dat er binnen de sector verblijfsrecreatie een urgent probleem bestaat: het kwantitatieve aanbod van bungalowparken en campings is groter dan de vraag en de kwaliteit sluit onvoldoende aan bij de snel veranderende eisen en wensen van de consument. Er is geen behoefte aan meer van hetzelfde. Ook in POL2014 is dat in paragraaf 6.4.3 aangegeven.

 

Bij nieuwe ontwikkelingen van vrijetijdseconomie is het principe van dynamisch voorraadbeheer van belang, d.w.z. ruimte creëren voor nieuwe innovatieve plannen in combinatie met verbeteren kwaliteit van bestaande voorraad, terugdringen leegstand en schrappen van plannen die niet aansluiten op de vraag.

Dit betekent in de eerste plaats een analyse van de behoefte in relatie tot bestaande, aanwezige voorzieningen. Vervolgens dienen de mogelijkheden van hergebruik of omvorming van bestaande voorzieningen van vrijetijdseconomie te worden nagegaan en de mogelijkheden van benutting van leegstaande monumentale of beeldbepalende gebouwen. Ook dient in een vroeg stadium in (sub-)regionaal verband afstemming plaats te vinden van de initiatieven.

 

POL2014 is in co-creatie met alle Limburgse gemeenten en stakeholders tot stand gekomen, met als motto ‘Limburg is van ons allemaal’. In het POL is beschreven hoe we als overheden samen met marktpartijen en maatschappelijke organisaties ervoor moeten zorgen dat we kansen daadwerkelijk benutten en de grote uitdagingen, zoals het wegnemen van de mismatch tussen vraag en aanbod van voorzieningen van vrijetijdseconomie, aangaan. Nieuwe ontwikkelingen worden altijd vanuit een brede context planologisch beoordeeld. De samen met de gemeenten opgestelde visies op de regio’s (zie hoofdstuk 4 van POL2014) vormen hierbij een referentiekader.

 

In alle drie de regio’s worden in de bestuursafspraken regionale uitwerking POL2014 de principes van POL2014 als uitgangspunt genomen en verder uitgewerkt. Daarnaast zijn er per regio uiteenlopende afspraken aan de orde.

 

Noord-Limburg (zie bijlage 1)

 

In de bijlage 1 behorende bij paragraaf 2.4 is voor de regio Noord-Limburg bij het thema Vrijetijdseconomie onder het kopje Verblijfsrecreatie als afspraak 2 opgenomen: Er zal in principe geen medewerking worden verleend aan plannen tot nieuwvestiging van verblijfsrecreatie (campings en bungalowparken).

Nieuwe verblijfsrecreatie (campings en bungalowparken) is mogelijk mits:

  • a.

    kwaliteit wordt toegevoegd;

  • b.

    met positief advies van het expertteam;

  • c.

    verevening van toeristische capaciteit plaatsvindt.

Uitbreiding van bestaande verblijfsrecreatie (campings en bungalowparken) is mogelijk indien:

  • a.

    de uitbreiding bijdraagt aan kwaliteitsverbetering/transformatie;

  • b.

    met positief advies van het expertteam;

  • c.

    bij uitbreiding ˃25%: verevening van toeristische capaciteit boven 25% plaats vindt.

Onder het kopje Dagrecreatie zijn als afspraken 3 en 7 opgenomen:

  • De gemeenten informeren elkaar over grote bovenregionale evenementen en verwijzen zo nodig naar elkaars evenemententerreinen.

  • De gemeenten willen afstemmen over nieuwe dagrecreatieve voorzieningen.

Midden-Limburg (zie bijlage 2)

 

In bijlage 2 behorende bij paragraaf 2.4 staat voor de regio Midden-Limburg bij het werkveld Recreatie en Toerisme onder het kopje Ladder voor duurzame verstedelijking en dynamisch voorraadbeheer onder meer de volgende afspraken:

  • De regio past bij nieuwe initiatieven op het terrein van Recreatie & Toerisme de ladder voor duurzame verstedelijking toe.

    De regio zal daarbij op korte termijn afspraken maken over een te hanteren ondergrens voor kleinschalige ontwikkelingen

  • De gemeenten en provincie ontwikkelen in 2016 voostellen voor het creëren van een monitoringssysteem voor verblijfsrecreatie als instrument voor dynamisch voorraadbeheer.

  • De regio stemt in de interim-periode, omdat nog niet alle benodigde informatie beschikbaar is om dynamisch voorraadbeheer te kunnen toepassen, vooruitlopend hierop nieuwe initiatieven regionaal af aan de hand van een hiervoor opgesteld format.

Zuid-Limburg (zie bijlage 3)

 

In bijlage 3 behorende bij paragraaf 2.4 staat voor de regio Zuid-Limburg onder het kopje Algemeen als tweede afspraak:

  • De gemeenten en provincie passen de ladder van duurzame verstedelijking breed toe, dus ook op initiatieven voor vrijetijdseconomie.

Onder het thema vrijetijdseconomie staan als afspraken:

  • Gemeenten en Provincie werken samen bij het in een zo vroeg mogelijk stadium begeleiden van en adviseren over initiatieven voor (aanpassing van) ruimtelijke plannen voor vrijetijdseconomie. Daarbij hoort het (sub)regionaal afstemmen van initiatieven voor vestiging, uitbreiding of doorontwikkeling van dag- of verblijfsrecreatieve voorzieningen.

  • In 2016 worden door gemeenten en provincie gezamenlijk in een visie nadere spelregels en instrumenten voor dynamisch voorraadbeheer van vrijetijdseconomie uitgewerkt, resulterend in bestuurlijke afspraken.

In de toelichtende tekst bij het kopje Algemeen staat onder ad 2:

Voor de meeste stedelijke ontwikkelingen is er geen discussie over het al dan niet van toepassing zijn van de ladder van duurzame verstedelijking.

Voor ontwikkelingen op het terrein van vrijetijdseconomie spreken de partners, gezien de urgentie van de problematiek, af om ook hierbij de ladder consequent toe te passen.

Goede initiatieven binnen de vrijetijdseconomie moeten de ruimte krijgen. In Limburg bestaan al veel locaties met een ruimtelijke bestemming die vrijetijdseconomie (verblijfs- en/of dagrecreatie) toestaat. Toch lijkt er ook behoefte te bestaan aan nieuwe locaties. Een focus op kwaliteit is nodig om te voorkomen dat er teveel van hetzelfde is. Een belangrijk instrument daarbij is de ladder van duurzame verstedelijking. Door middel van daarin opgenomen eisen over onderbouwing wordt de economische meerwaarde van initiatieven (of het gebrek daaraan) inzichtelijk. Afgesproken wordt daarom dat de gemeenten de ladder van duurzame verstedelijking toepassen op initiatieven voor verblijfsrecreatieve voorzieningen.

 

Paragraaf 2.5 Bewoning van recreatieverblijven

 

De ambitie van de Provincie is dat de Limburgse woningmarkten voldoende woningen van de juiste kwaliteit op de juiste plek bieden. Daar is een aanzienlijke kwalitatieve en kwantitatieve transformatie van de woningmarkt voor nodig. Zeker gezien de demografische (krimp en vergrijzing) en economische ontwikkelingen. Dit kan slechts slagen als de regionale partners gezamenlijk invulling weten te geven aan dynamisch voorraadbeheer. Daarnaast zal ook gewerkt moeten worden aan het terugdringen van nog niet gerealiseerde plannen die niet bijdragen aan de beoogde vernieuwing. En dynamisch voorraadbeheer betekent ook dat er slechts ruimte is voor nieuwe toevoegingen aan de voorraad als deze echt kwaliteit toevoegen en samengaan met het schrappen van slechte voorraad.

 

In het licht van het voorgaande willen wij (permanente) bewoning van recreatieterreinen en recreatieverblijven uitsluiten. Als een deel van de recreatieverblijven op een recreatieterrein wordt gebruikt voor wonen of wanneer er een omvorming naar wonen plaatsvindt, leidt dat tot ongewenste toevoegingen aan de woningmarkt. Verder heeft dat tot gevolg dat er weer nieuwe recreatieverblijven bij zullen komen en leidt het tot ongewenste verstening van het buitengebied.

 

Daarom is een verbod opgenomen om via het bestemmingsplan wonen op recreatieterreinen of in recreatieverblijven mogelijk te maken. Het verbod is niet alleen gericht op de wijziging van de bestemming zelf (artikel 2.5.1), maar op elke regeling in een ruimtelijk plan waardoor wonen mogelijk wordt gemaakt. Dus ook het toelaten van wonen via bijvoorbeeld de gebruiksbepaling of de bestemmingsomschrijving van een recreatieve bestemming, is niet toegestaan.

 

In POL2014 is aangegeven dat er naast dit verbod ook ruimte moet zijn voor uitzonderingen, zoals het tijdelijk voorzien in geschikte huisvesting voor arbeidsmigranten. Daarin wordt voorzien door het (nieuwe) artikel 2.5.3.

Artikel 2.5.3 richt zich specifiek op short-stay arbeidsmigranten. Dit zijn arbeidsmigranten die niet de intentie hebben om zich permanent in Limburg te vestigen. Om dit gegeven ‘meetbaar’ te maken, wordt een verblijfsduur van maximaal 9 maanden aangehouden. Deze groep arbeidsmigranten heeft behoefte aan een tijdelijke woonvoorziening en kan daarvoor nu vaak nog niet terugvallen op de reguliere woningmarkt.

 

Uitgangspunt is dat huisvesting van short-stay arbeidsmigranten zoveel mogelijk plaatsvindt in reguliere woningen in of nabij het bestaand bebouwd gebied van steden en dorpen. Het bestaand bebouwd gebied is indicatief weergegeven op Kaart 2 Duurzame verstedelijking en bestuursafspraken regionale uitwerking POL 2014 behorende bij deze verordening.

Indien huisvestingsmogelijkheden binnen de reguliere woningvoorraad niet voorhanden zijn, dient onderzocht te worden of er bestaande bebouwing in of nabij het bestaand bebouwd gebied van steden en dorpen beschikbaar is die geschikt gemaakt kan worden voor huisvesting (bv. vrijkomende agrarische gebouwen). Pas als aantoonbaar is dat dit ook geen mogelijkheden biedt, kan onder goede motivering per specifiek geval uitgeweken worden naar recreatieverblijven op te saneren of te revitaliseren recreatieterreinen.

 

Huisvesting op recreatieterreinen is immers ongewenst. Campings en bungalowparken zijn opgezet en bestemd voor toerisme en recreatie. De tijdelijke huisvesting van arbeidsmigranten op dergelijke recreatieterreinen maakt een verblijf voor toeristen minder aantrekkelijk. Een uitzondering op de verbodsbepaling is alleen denkbaar indien het huisvesting op een óf te saneren óf te revitaliseren recreatieterrein betreft; dit is tijdelijk mogelijk onder de voorwaarde dat een deel van de inkomsten vanuit het huisvesten van arbeidsmigranten wordt gebruikt om de sanering of revitalisering van het betreffende recreatieterrein te bekostigen.

De Beleidsnotitie Huisvesting arbeidsmigranten geeft een nadere visie weer op de tijdelijke huisvesting van arbeidsmigranten en vormt een handreiking voor gemeenten en overige belanghebbenden.

 

Het combineren van huisvesting van arbeidsmigranten en recreatieve gasten op een recreatieterrein is uitgesloten. Dit geeft imagoschade voor het betreffende bedrijf en de sector in de regio. Gedurende de periode dat arbeidsmigranten gehuisvest worden op een recreatieterrein, is daarom verblijf van recreanten op dat terrein niet mogelijk.

Daar waar op termijn, na de tijdelijke benutting van het recreatieterreinen voor de tijdelijke huisvesting van short-stay arbeidsmigranten, een kwaliteitsimpuls als recreatieterrein geen reële optie is, dienen met de eigenaar afspraken te worden gemaakt over sanering.

Zowel voor de renovatie (kwaliteitsimpuls) als voor de sanering na afloop van het gebruik voor huisvesting van short-stay arbeidsmigranten is het van belang dat de planologische medewerking aan termijnen wordt verbonden.

Hiermee wordt eindigheid gecreëerd en kan de eigenaar gedurende de termijn van huisvesting gelden genereren voor de uiteindelijke kwaliteitsimpuls of de sanering van het terrein.

 

Voor uitzonderingssituaties in het kader van revitalisering of sanering van recreatieterreinen kan er gebruikt worden gemaakt van het instrument van de tijdelijke omgevingsvergunning voor planologisch strijdig gebruik. Deze kan voor maximaal 10 jaar worden verleend.

 

Paragraaf 2.6 Goudgroene natuurzone

 

Begrenzing op de kaart

De buitengrenzen van de goudgroene natuurzone passen bij het karakter van de verordening: vrij precies, schaal 1:10.000, maar zeker niet op perceelsniveau. Daardoor kan het in de praktijk voorkomen dat er bouwblokken doorsneden worden. Voor het bestemmingsplan heeft dat geen directe gevolgen. De daarin vastgelegde bestemmingen blijven staan zolang er zich geen nieuwe ontwikkelingen voordoen. Zijn er wel ontwikkelingen waardoor het bestemmingsplan moet worden aangepast dan is er afstemming tussen gemeente en Provincie gewenst over de vraag waar de begrenzing in het bestemmingsplan precies moet worden gelegd.

 

Binnen de goudgroene natuurzone worden vier situaties onderscheiden:

  • de bestaande bos- en natuurgebieden (waaronder de Habitat-, Vogelrichtlijn gebieden en Natuurbeschermingswet 1998 gebieden);

  • areaaluitbreidingen natuur (waar omzetting van landbouw naar natuur is voorzien);

  • gebieden voor agrarisch natuur- en landschapsbeheer (alleen binnen Natura2000); en

  • overige functies, die geen natuur zijn of worden, zoals wegen die door het gebied lopen en verspreide bebouwing, vaak agrarische bedrijven (de zgn. bouwblokken) of kloosters.

Deze situaties staan niet op de verordeningskaart omdat deze niet de precisie heeft van een bestemmingsplan.

 

De bestaande natuur ligt bijna altijd al precies vast in bestemmingsplannen.

De nog te realiseren nieuwe natuur heeft nu meestal een andere bestemming, vaak agrarisch. De Provincie legt die nieuwe natuur precies vast in het Provinciaal Natuurbeheerplan, met het oog op de verwerving van die gebieden. Dat is geen ruimtelijk plan, het plan is gericht op beheer en financiering. Het is van belang dat de feitelijke effectuering in goed overleg tussen initiatiefnemer, gemeente en Provincie plaats vindt. Achteraf (soms gebundeld op een later moment) vindt de verankering plaats in het bestemmingsplan.

Ook de gebieden waarin sprake is van agrarisch natuurbeheer liggen in het Provinciaal Natuurbeheerplan vast. Vanwege hun ligging binnen Natura 2000-gebied is overigens vaak al sprake van een scherpe begrenzing.

De overige gebieden krijgen op bestemmingsplanniveau natuurlijk geen natuurbestemming, gemeenten hebben hier de ruimte om maatwerk te leveren. De bestaande functies liggen vast in gemeentelijke bestemmingsplannen. POL of verordening hebben pas consequenties bij een ruimtelijke ontwikkeling die niet past binnen het vigerende bestemmingsplan.

We zullen in het jaarlijks vast te actualiseren Provinciaal Natuurbeheerplan aangeven hoe de goudgroene zone is opgebouwd uit de beschreven vier situaties. Met de gemeenten willen we komen tot een dynamisch monitoringsysteem.

 

Algemeen

In het Besluit algemene regels ruimtelijke ordening (Barro) is door het Rijk vastgelegd dat de Provincie verantwoordelijk is voor de begrenzing van de Ecologische Hoofdstructuur (EHS, inmiddels door het Rijk Nationaal Natuurnetwerk genoemd) en begrenzing en bescherming van de EHS dient vast te leggen in een provinciale verordening. In Limburg hebben wij de EHS vastgelegd in de Goudgroene natuurzone. In paragraaf 5 van de omgevingsverordening wordt de begrenzing van de Goudgroene natuurzone bepaald en wordt invulling gegeven aan het beschermingsregime op basis van het Barro en de daarin verwoorde ‘Spelregels EHS’.

De Goudgroene natuurzone is een samenhangend netwerk van natuurgebieden en (veelal om te vormen) landbouwgebieden met natuurwaarden van (inter-)nationaal belang. Binnen de Goudgroene natuurzone in Limburg worden de volgende situaties onderscheiden:

  • de bestaande bos- en natuurgebieden (waaronder de Habitat-, Vogelrichtlijn gebieden en Natuurbeschermingswet 1998 gebieden);

  • areaaluitbreidingen natuur (waar omzetting van landbouw naar natuur is voorzien);

  • gebieden voor agrarisch natuur- en landschapsbeheer (alleen binnen Natura2000); en

  • overige functies, die geen natuur zijn of worden, zoals wegen die door het gebied lopen en verspreide bebouwing, vaak agrarische bedrijven (de zgn. bouwblokken) of kloosters.

Zoals eerder gezegd zijn die gebieden niet op de POL-kaart zichtbaar, maar wordt daar bij de toepassing van de verordening wel rekening mee gehouden. Hierna wordt daar nog op ingegaan.

 

De Goudgroene natuurzone wordt door de verordening beschermt tegen ontwikkelingen die de wezenlijke kenmerken en waarden van het gebied aantasten. Dat is opgenomen in artikel 2.6.2 van de verordening. Dat wil niet zeggen dat er nooit iets anders kan binnen de Goudgroene natuurzone dan natuurontwikkeling. Er zijn uitzonderingen mogelijk en die staan in de artikelen 2.6.3 tot en met 2.6.5. Bovendien omvat de goudgroene natuurzone ook de zogenaamde ‘overige functies’ waar geen natuur voorkomt.

De verordening heeft geen betrekking op bestaande bestemmingsplannen. Dat betekent dus dat alle rechten en plichten die nu in bestemmingsplannen zijn vastgelegd, blijven bestaan.

De verordening wordt pas van toepassing bij een nieuwe ontwikkeling:

  • waarvoor het bestemmingsplan moet worden gewijzigd, en

  • waarbij de wezenlijke kenmerken en waarden van het gebied worden aangetast.

De regels uit de Omgevingsverordening gelden voor de hele goudgroene zone, inclusief de gebieden die geen natuur zijn of worden maar de invulling ervan varieert per deelgebied.

 

Hoe vindt de afweging plaats?

In artikel 2.6.2 van de verordening is de algemene regel opgenomen dat ontwikkelingen die de wezenlijke kenmerken en waarden van het gebied aantasten, niet zijn toegestaan.

De eerste vraag die dus moet worden beantwoord is of er sprake is van aantasting van de wezenlijke kenmerken en waarden. Die verschillen per situatie en zijn uitgewerkt in het Provinciaal Natuurbeheerplan.

Indien er sprake is van aantasting wordt nagegaan of er sprake is van één van de uitzonderingssituaties die zijn beschreven in de artikelen 2.6.3 tot en met 2.6.5. Als wordt voldaan aan de voorwaarden die in deze artikelen zijn opgenomen, kan de ontwikkeling doorgaan. De invulling van die voorwaarden verschilt weer per gebiedscategorie.

 

In onderstaand schema wordt verduidelijkt hoe de verschillende stappen worden doorlopen.

 

1) Het gaat hier om het effect van de ingreep zelf en niet om een reeds gesaldeerd effect. Indien de ingreep plaatsvindt in of in de nabijheid van Natura2000 doelen dan gelden de bepalingen conform de Natuurbeschermingswet. Een en ander ter beoordeling aan de provincie Limburg

 

Beleidsregels

In de verordening worden veel begrippen gebruikt die om een nadere uitleg vragen en waarvan de invulling verschilt per gebied. Ook spelen de plaatselijke omstandigheden, de aard van de ontwikkeling en de aard en omvang van de aantasting een rol. Diverse documenten, waaronder met name het Provinciaal Natuurbeheerplan, spelen daarbij een rol. Dat maakt het vaak niet gemakkelijk te bepalen of aan alle voorwaarden is voldaan.

Daarom is aan Gedeputeerde Staten de opdracht gegeven hiervoor een beleidsregel op te stellen. Die beleidsregel wordt bekend en voor iedereen toegankelijk gemaakt en vormt voor de gemeenten de leidraad voor de uitvoering van de bepalingen uit de verordening. De relevante informatie uit andere documenten zal in die beleidsregel worden gebundeld, zodat nog slechts één document behoeft te worden geraadpleegd voor het maken van de juiste afwegingen. Er wordt voor gezorgd dat er steeds een koppeling is met de meest actuele, digitale kaarten. De actualisatie van die kaarten vindt jaarlijks plaats. De manier waarop de natuurcompensatie uit artikel 2.6.3 moet plaatsvinden, is opgenomen in een aparte beleidsregel: ‘Natuurcompensatie’.

 

Artikelgewijs

Artikel 2.6.1, onder a

De Goudgroene natuurzone is begrensd op de POL-kaart. Zoals eerder gezegd, wordt voor de verordening geen aparte kaart gebruikt, zodat de kaart waarnaar in de bijlage wordt verwezen de POL-kaart is.

 

Artikel 2.6.2

Dit artikel bepaalt dat ecologische kenmerken en waarden bescherming behoeven. Deze kenmerken en waarden zijn per gebied vastgelegd in een beheertypenkaart en in een ambitiekaart. Beide kaarten vormen de kern van het Provinciaal natuurbeheerplan. De beheertypenkaart brengt in beeld wat de actuele situatie is. De ambitiekaart geeft de gewenste eindsituatie (ambitie) aan.

De wezenlijke actuele en potentiële waarden van het gebied zijn in het licht van natuurdoelen en -kwaliteit niet alleen de aanwezige flora en fauna maar bijvoorbeeld ook de geomorfologische en aardkundige waarden en processen, de waterhuishouding, kwaliteit van bodem, water en lucht, rust, stilte, donkerte, openheid of juist geslotenheid van de landschapsstructuur.

 

Artikel 2.6.3

Dit artikel beschrijft een eerste uitzondering op het principe dat geen inbreuk is toegestaan op de wezenlijke kenmerken en waarden van de Goudgroene natuurzone. Een uitzondering kan worden gemaakt indien er sprake is van een groot openbaar belang en alternatieven aantoonbaar ontbreken. Het ontbreken van alternatieven mag niet zonder meer worden aangenomen maar dient onderzocht te worden. Als eenmaal blijkt dat de ingreep aan deze vereisten voldoet, is deze alleen toegestaan als de effecten van de inbreuk afdoende worden bestreden en gecompenseerd.

Natuurcompensatie dient plaats te vinden in nog niet gerealiseerde delen van de Goudgroene natuurzone. De Provincie heeft hiertoe, aanvullend aan de beschikbare rijksmiddelen, in de Goudgroene natuurzone vooraf reeds natuur gerealiseerd. Hierdoor kan compensatie door derden op financiële wijze plaatsvinden.

Binnen en rondom Natura 2000-gebieden gelden specifieke eisen vanuit de Natuurbeschermingswet. Voor omheinde militaire terreinen gelden overeenkomstig het Besluit algemene regels ruimtelijke ordening (Barro) aparte regels.

 

Artikel 2.6.4

Een tweede uitzondering op het principe dat geen inbreuk is toegestaan op de wezenlijke kenmerken en waarden van de Goudgroene natuurzone, betreft een combinatie van activiteiten die gezamenlijk tot een meerwaarde voor de Goudgroene natuurzone leiden. Zou elk van die activiteiten apart worden beoordeeld, dan zouden zij elk op zichzelf geen meerwaarde hebben of zelf afbreuk doen aan de wezenlijke kenmerken en waarden. Door de activiteiten echter in onderlinge samenhang uit te voeren en te beoordelen, kan de kwaliteit van de Goudgroene natuurzone per saldo verbeteren. Het gaat daarbij om een verbetering van de kwaliteit op gebiedsniveau, waarbij wij ervan uitgaan dat de oppervlakte van de goudgroene zone niet afneemt. Dit is de ‘saldo-benadering'. Hiermee wordt een gebiedsgerichte aanpak bevorderd.

Eén van de voorwaarden om de saldobenadering te kunnen toepassen, is dat de activiteiten onderdeel uitmaken van een gebiedsvisie. Verder dient voldoende zekerheid te worden verschaft dat de verschillende activiteiten die in de gebiedsvisie zijn opgenomen, ook daadwerkelijk worden uitgevoerd. Dat kan door de visie vast te stellen als (inter)gemeentelijke structuurvisie. Maar andere manieren zijn ook mogelijk bijvoorbeeld via de voorschriften in een bestemmingsplan, contractuele verplichtingen, garantiestellingen of bestuursovereenkomsten. Het gaat erom dat de Provincie voldoende vertrouwen in de uitvoering heeft.

Hiermee wordt geborgd dat een combinatie van activiteiten binnen één ruimtelijke gebiedsvisie onderlinge samenhang vertoont. Tevens is zo verzekerd dat toepassing van de saldobenadering de kwaliteit van de Goudgroene natuurzone daadwerkelijk verbetert, onder andere door de mogelijkheid van het juridisch verankeren van de kwaliteitswinst.

Toepassing van de saldobenadering binnen Natura 2000-gebieden zal vanwege de kaders van de Natuurbeschermingswet 1998 veelal niet mogelijk zijn.

 

Artikel 2.6.5

Tenslotte de derde uitzondering op het principe dat geen inbreuk is toegestaan op de wezenlijke kenmerken en waarden van de Goudgroene natuurzone. Daarbij gaat het om kleinschalige ingrepen. Door de initiatiefnemer dient vooraf aangegeven te worden hoe het initiatief kan leiden tot een kwalitatieve versterking van de Goudgroene natuurzone. Normaliter dient daarbij voor de kwaliteitswinst meer te gebeuren dan nodig zou zijn op basis van de beleidsregel ‘Natuurcompensatie’.

Verder gaan wij ervan uit dat het ruimtelijke plan een goede ruimtelijke onderbouwing van het initiatief bevat, waarbij wordt aangegeven welke alternatieven er bekeken zijn en welke maatregelen worden genomen om te zorgen voor een goede landschappelijke en natuurlijke inpassing.

De meeste mogelijkheden voor dergelijke kleinschalige initiatieven zien wij in nog niet gerealiseerde areaaluitbreidingen natuur omdat hier de actuele natuurwaarden over het algemeen lager zijn dan in bestaande bos- en natuurgebieden en het uitvoeringsinstrumentarium na herbegrenzing elders ingezet kan worden. Omdat de areaaluitbreidingen natuur primair begrensd zijn om Natura 2000/

Kaderrichtlijnwater doelen te versterken, zal versterking van deze doelen ook het uitgangspunt dienen te zijn de invulling van voorwaarden van lid 2 van dit artikel.

 

Artikel 2.6.6

Zoals eerder gezegd zijn de buitengrenzen van de Goudgroene natuurzone vrij precies op de POL-kaart vastgelegd. Het vastleggen en wijzigen van die grenzen is een bevoegdheid van Provinciale Staten en de procedure hiervoor is in de wet vastgelegd.

Voor een aantal situaties wordt die bevoegdheid overgedragen aan Gedeputeerde Staten.

 

In de eerste plaats vanwege een duidelijke ecologische reden. In de praktijk zal dit vooral betrekking hebben op areaaluitbreidingen natuur die nog niet gerealiseerd zijn. Voorbeelden zijn de verbetering van milieu- en watercondities in een gebied of verzoeken van particulieren om te starten met particulier natuurbeheer in ecologisch kansrijke, maar niet begrensde gebieden. Omdat de areaaluitbreidingen natuur primair begrensd zijn om Natura 2000/ Kaderrichtlijnwater doelen te versterken, zal versterking van deze doelen ook het uitgangspunt dienen te zijn bij herbegrenzing.

Het initiatief voor aanpassing van de begrenzing is een bevoegdheid van Gedeputeerde Staten en is gekoppeld aan de procedure van de (partiële) wijziging van het Provinciaal natuurbeheerplan.

 

In de tweede plaats kan de toepassing van één van de uitzonderingsbepalingen van de artikelen 2.6.3 tot en met 2.6.5 gevolgen hebben voor de buitengrenzen van de zone, bijvoorbeeld doordat buiten de bestaande zone een nieuw natuurgebied wordt aangelegd dat onderdeel moet gaan uitmaken van de goudgroene natuurzone. Dan zal dat op de kaart zichtbaar moeten worden gemaakt. De kaartaanpassing die daarvoor nodig is, kan door Gedeputeerde Staten worden doorgevoerd.

Als de grenzen worden gewijzigd, zal er ook een (partiële) wijziging van het Provinciaal natuurbeheerplan moeten plaatsvinden.

 

Afwegingskader Natura 2000-gebieden en NB-wet-gebieden

Limburg maakt nationaal gezien een belangrijk onderdeel uit van de Europese ecologische structuur Natura 2000 en heeft daarom een grote verantwoordelijkheid voor het behoud van deze structuur. De rijksoverheid legt deze structuur vast door het aanwijzen van speciale beschermingszones onder de

Vogelrichtlijn en Habitatrichtlijn (Natura 2000). De Vogel-, Habitatrichtlijngebieden en

Natuurbeschermingswetgebieden maken onderdeel uit van de Goudgroene natuurzone en voor afweging geldt daarom het ‘nee, tenzij’ regime.

 

In en rondom gebieden die zijn aangewezen als Natura 2000-gebied geldt naast het ‘nee, tenzij’ regime het beschermingsregime van de Vogel- en Habitatrichtlijn, dat is neergelegd in de

Natuurbeschermingswet 1998. Dit heeft tot gevolg dat voor de Natura 2000-gebieden een aanvullend regime geldt. De Natuurbeschermingswet 1998 heeft tot doel gebieden met specifieke soorten en habitattypen in een gunstige staat van instandhouding te houden of te brengen. Daartoe zijn per Natura 2000-gebied instandhoudingdoelstellingen bepaald. Geplande ingrepen in Natura 2000-gebieden moeten worden beoordeeld op mogelijk negatieve effecten op deze instandhoudingdoelstellingen, waarbij effecten van andere plannen en projecten ook betrokken dienen te worden. Artikel 19j van de natuurbeschermingswet 1998 bepaalt op welke wijze de gevolgen van een bestemmingsplan voor een Natura 2000-gebied moeten worden getoetst. Een bestuursorgaan moet bij het vaststellen van een bestemmingsplan rekening houden met de gevolgen die het plan kan hebben voor het gebied. Voor een bestemmingsplan dat afzonderlijk of in combinatie met andere plannen of projecten negatieve gevolgen kan hebben voor het desbetreffende Natura 2000-gebied, moet het bestuursorgaan bovendien een passende beoordeling maken van de gevolgen voor het gebied waarbij rekening wordt gehouden met de instandhoudingsdoelstelling van dat gebied, alvorens het plan vast te stellen. Een plan kan in die gevallen alleen worden vastgesteld, als de natuurlijke kenmerken van het gebied niet zullen worden aangetast. Een uitzondering geldt alleen wanneer sprake is van een dwingende reden van groot openbaar belang, er geen alternatieven zijn en compenserende maatregelen worden getroffen. Hiervoor moet voor bepaalde gevallen eveneens toestemming van Europa worden gevraagd. De bescherming van Natura 2000gebieden voor plannen en projecten met negatieve gevolgen heeft een zogenaamde externe werking, dat wil zeggen dat ook van activiteiten die buiten een Natura 2000-gebied plaatsvinden op de gevolgen voor Natura 2000-gebieden moeten worden beoordeeld.

 

Paragraaf 2.7 Bronsgroene landschapszone

Bedoeling van deze paragraaf is dat in de toelichting bij een ruimtelijk plan wordt aangegeven om welke kernkwaliteiten het gaat, aan de hand van een toelichtende kaart en een korte omschrijving van de na te streven (beeld)kwaliteit. Voorts wordt duidelijk hoe het belang van deze kernkwaliteiten in de afweging is betrokken en op welke wijze (in de planregels/voorschriften) is voorzien in behoud en zo mogelijk versterking van de kernkwaliteiten. Wanneer aantasting niet te vermijden is, wordt in de toelichting aangegeven op welke wijze deze aantasting zoveel mogelijk is beperkt. Het Landschapskader Noord- en Midden-Limburg en het Handvat Kernkwaliteiten Nationaal Landschap Zuid-Limburg vormen hiervoor goede bronnen. Ze bieden ook inspiratie voor een landschappelijk goede inpassing van ontwikkelingen en voor versterking van de kernkwaliteiten.

Zie: http://www.limburg.nl/Beleid/Natuur_en_Landschap/Landschap/Landschapskader_Noord_en_Midden_Limburg  

en

http://www.handvatnationaallandschap.nl/handvat-viewer/

Noord- en Midden-Limburg:

In het Landschapskader Noord- en Midden-Limburg kaart 4 worden de verschillende landschapstypen ruimtelijk geduid en in hoofdstuk 4 worden de kernkwaliteiten groene karakter (landschapsecologie/natuurlijk), visueel-ruimtelijke karakter, cultuurhistorisch erfgoed en reliëf (onder landschapskenmerken en landschapsecologie/natuurlijk en tevens kaart 4 onder landschapselementen) van de diverse landschapstypen beschreven. Tevens wordt per landschapstype inspiratie gegeven voor een gewenste ontwikkelingsrichting. Bij de beschrijving van de verschillende landschapstypen wordt min of meer uitgegaan van het ideaaltype. In werkelijkheid zullen uitzonderingen voorkomen die met aanvullend (veld)onderzoek uitgewerkt kunnen worden. De kernkwaliteit cultuurhistorisch erfgoed heeft in het Landschapskader vooral betrekking op historische geografie. Daarom zijn voor deze kernkwaliteit een aantal generieke aspecten toegevoegd. Omdat de kernkwaliteit reliëf in het Landschapskader niet altijd specifiek uitgewerkt is, is een aantal generieke aspecten toegevoegd.

Zuid-Limburg:

Het Handvat Kernkwaliteiten Nationaal Landschap Zuid-Limburg biedt een handreiking voor initiatiefnemers van nieuwe ruimtelijke ontwikkelingen om invulling te geven aan de motiveringsvereisten met betrekking tot de kernkwaliteiten, genoemd in de Omgevingsverordening Limburg 2014.

In het Handvat Kernkwaliteiten Nationaal Landschap Zuid-Limburg wordt het werken met de kernkwaliteiten praktisch toepasbaar gemaakt door middel van een aantal 'leidende beginselen' en 'ontwerpprincipes' die via 6 stappen worden doorlopen. De leidende beginselen zijn een eerste set van maatregelen bedoeld om het landschap met zijn kernkwaliteiten op een hoger schaalniveau in de juiste richting te ontwikkelen. De ontwerpprincipes zorgen voor maatwerk op lager schaalniveau en geven aan hoe om te gaan met de kernkwaliteiten en hoe deze concreet versterkt kunnen worden in relatie tot een ontwikkeling.

Indien niet te vermijden is dat natuurwaarden (kernkwaliteit ‘Groene karakter’) verloren gaan, dienen deze te worden gecompenseerd. De manier waarop de compensatie wordt uitgevoerd, is uitgewerkt in de beleidsregel ‘Natuurcompensatie’.

Paragraaf 2.8 Beschermingsgebied Nationaal Landschap Zuid-Limburg

Bedoeling van deze paragraaf is dat in de toelichting bij een ruimtelijk plan wordt aangegeven om welke kernkwaliteiten het gaat, aan de hand van een toelichtende kaart en een korte omschrijving van de na te streven (beeld)kwaliteit. Voorts wordt duidelijk hoe het belang van deze kernkwaliteiten in de afweging is betrokken en op welke wijze (in de voorschriften) is voorzien in behoud en zo mogelijk versterking van de kernkwaliteiten. Wanneer aantasting niet te vermijden is, wordt in de toelichting aangegeven op welke wijze deze aantasting zoveel mogelijk is beperkt. Het Handvat Kernkwaliteiten Nationaal Landschap Zuid-Limburg vormt hiervoor een goede bron. Het biedt ook inspiratie voor een landschappelijk goede inpassing van ontwikkelingen en voor versterking van de kernkwaliteiten.

 

Zie: http://www.handvatnationaallandschap.nl/handvat-viewer/

 

Het Handvat Kernkwaliteiten Nationaal Landschap Zuid-Limburg biedt een handreiking voor initiatiefnemers van nieuwe ruimtelijke ontwikkelingen om invulling te geven aan de motiveringsvereisten met betrekking tot de kernkwaliteiten, genoemd in de Omgevingsverordening Limburg 2014.

In het Handvat Kernkwaliteiten Nationaal Landschap Zuid-Limburg wordt het werken met de kernkwaliteiten praktisch toepasbaar gemaakt door middel van een aantal 'leidende beginselen' en 'ontwerpprincipes' die via 6 stappen worden doorlopen. De leidende beginselen zijn een eerste set van maatregelen bedoeld om het landschap met zijn kernkwaliteiten op een hoger schaalniveau in de juiste richting te ontwikkelen. De ontwerpprincipes zorgen voor maatwerk op lager schaalniveau en geven aan hoe om te gaan met de kernkwaliteiten en hoe deze concreet versterkt kunnen worden in relatie tot een ontwikkeling.

 

Indien niet te vermijden is dat natuurwaarden (kernkwaliteit ‘Groene karakter’) verloren gaan, dienen deze te worden gecompenseerd. De manier waarop de compensatie wordt uitgevoerd, is uitgewerkt in de beleidsregel ‘Natuurcompensatie’.

 

Paragraaf 2.9 Zone natuurbeek

 

In en rond natuurbeken staat het ecologisch functioneren ofwel de natuurfunctie centraal. Inrichting, beheer en onderhoud van de beek dienen op de natuurfunctie te zijn afgestemd. Vanuit de Kaderrichtlijn water (KRW) geldt er een resultaatsverplichting voor het herstel van deze beken, uiterlijk per 2027 dienen al deze beken te zijn heringericht.

De reeds heringerichte natuurbeken (beek + stroken van ca. 25 meter aan weerszijden van de beek) worden beschermd door regelgeving vanuit de keur van het waterschap. Dat is echter niet het geval voor de trajectdelen van beken die nog moeten worden verbeterd.

Teneinde te voorkomen dat er in de nog her in te richten trajecten langs natuurbeken onomkeerbare ontwikkelingen plaatsvinden, geldt in de zone natuurbeek (een indicatieve zone ter breedte van 25 m aan weerszijden van de betreffende beektrajecten) bij nieuwe ontwikkelingen een motiveringsplicht:

in het daarvoor op te stellen ruimtelijke plan dient aangegeven te worden hoe rekening is gehouden met en geanticipeerd is op de beoogde herinrichting van de natuurbeek.

 

De concrete invulling en dimensionering is lokaal maatwerk: er is binnen de kader van de KRW-doelen flexibiliteit in vorm en ligging van de uiteindelijke natuurbeek.

 

Voor de kleinere waterlopen geldt de natuurfunctie als deze waterlopen geheel of grotendeels binnen het provinciaal natuurnetwerk liggen, hoge actuele of potentiële natuurwaarden bezitten en vanuit de watersysteembenadering van belang zijn. Op grond van deze criteria legt het waterschap in overleg met Provincie en gemeenten de kleinere natuurbeken inclusief hun natuurzones op kaart vast in hun beheerplannen.

Beheer en onderhoud dient zo natuurvriendelijk mogelijk te zijn en afgestemd te zijn op het gezond ecologisch functioneren van het beeksysteem. Hiertoe hebben de waterschappen operationeel beleid en regelgeving in hun beheerplan en keur opgenomen.

 

Paragraaf 2.10 Uitsluitingsgebieden windturbines

 

De Provincie Limburg stimuleert de opwekking van hernieuwbare energiebronnen Deze dragen bij aan een schone, betaalbare en leveringszekere energievoorziening die gepaard gaat met regionale economische ontwikkeling, innovatie en werkgelegenheid en aanpak van het klimaatprobleem. Duurzaam opgewekte energie komt uit bronnen die hernieuwbaar zijn (wind, water, zon, biomassa). De inzet is om in 2020 14% van het energieverbruik via duurzame bronnen op te wekken, conform Nationaal

Energieakkoord. Deze opgave moet concreter gemaakt worden in regionale energievisies. Vooruitlopend hierop is de opgave voor de opwekking van windenergie al concreet vastgelegd in afspraken tussen het IPO en het Rijk. Voor Limburg is de opgave om minimaal 95.5 MW opgesteld windvermogen in 2020. Dit zal vorm krijgen door het plaatsen van grote windturbines. Deze verordening regelt de plaatsing van deze grote windturbines, omdat ze een regionale impact hebben. De kleinere, urbane, windturbines die over het algemeen een masthoogte hebben minder dan 25 m vallen hier niet onder. Deze kleinere turbines hebben een lokale impact.

 

Naast het beleid voor energietransitie heeft de Provincie beleid op het gebied van natuur en landschap.

De beleidsuitgangspunten zijn soms strijdig met die van windturbines, waardoor keuzes noodzakelijk zijn.

In de volgende gebieden zal het belang van windenergie ondergeschikt zijn:

  • 1.

    Het beschermingsgebied Nationaal Landschap Zuid-Limburg. Hier geeft de Provincie voorrang aan het behoud van het landschap. Binnen de begrenzing van het Nationaal Landschap Zuid-Limburg is de ontwikkeling van windenergie uitsluitend mogelijk in verstedelijkt gebied.

  • 2.

    Natura 2000; deze gebieden vormen de meest waarde volle natuurgebieden in Limburg die wij niet willen verstoren met windturbines.

  • 3.

    Winterbed van de Maas; de Maas en de daaraan gekoppelde Maasplassen vormen een belangrijke route voor de vogeltrek. Ook voor foeragerende vogels kunnen windturbines nabij de Maas een barrière vormen.

Samen vormen deze gebieden het Uitsluitingsgebied windturbines waarbinnen de ontwikkeling van grote windturbines niet toegestaan.

 

Paragraaf 2.11 Intensieve veehouderij

 

In het Reconstructieplan Noord- en Midden-Limburg dat Provinciale Staten in 2004 hebben vastgesteld, was de zonering intensieve veehouderij opgenomen, de verdeling van het reconstructiegebied Noord- en Midden-Limburg in landbouwontwikkelingsgebieden, verwevingsgebieden en extensiveringsgebieden.

Het plan was gebaseerd op de Reconstructiewet concentratiegebieden. Sinds de inwerkingtreding van het Reconstructieplan is in Noord- en Midden-Limburg nieuwvestiging van intensieve veehouderij alleen nog toegestaan binnen landbouwontwikkelingsgebieden. In landbouwontwikkelingsgebieden en verwevingsgebieden is uitbreiding van bestaande intensieve veehouderij onder voorwaarden mogelijk. In extensiveringsebieden is zowel nieuwvestiging als uitbreiding van intensieve veehouderijen niet toegestaan. Hervestiging van intensieve veehouderij, voor zover dat inhoudt dat op een agrarische bouwkavel waar nog geen sprake is van een intensieve veehouderij, intensieve veehouderij wordt gevestigd, is gelijkgesteld met nieuwvestiging.

Het verbod op nieuwvestiging van intensieve veehouderijen in verwevingsgebieden en extensiveringsgebieden en het verbod op uitbreiding in extensiveringsgebieden werkte op grond van het Reconstructieplan rechtstreeks door in bestemmingsplannen. Daartoe was gebruik gemaakt van een regeling opgenomen in de Reconstructiewet concentratiegebieden. De landbouwontwikkelingsgebieden zoals opgenomen in het Reconstructieplan hadden het karakter van ‘zoekgebieden’: gemeenten konden hierbinnen locaties voor nieuwvestiging van intensieve veehouderij nader begrenzen voorwaarden formuleren waaraan deze nieuwvestiging zou moeten voldoen.

 

Er is voor gekozen het Reconstructieplan Noord- en Midden-Limburg in te trekken en tegelijkertijd in paragraaf 2.11 van de Omgevingsverordening Limburg 2014 de zonering intensieve veehouderij op te nemen. Hiermee wordt voorkomen dat bij eventuele toekomstige wijzigingen van bestemmingsplannen ongewenste ontwikkelingen in de intensieve veehouderij mogelijk worden gemaakt. Opname in de Omgevingsverordening heeft juridisch niet dezelfde betekenis als de rechtstreekse doorwerking van het Reconstructieplan had: De regeling in de Omgevingsverordening is gebaseerd op artikel 4.1 Wet ruimtelijke ordening en houdt een instructie aan de gemeenten in om geen nieuwe bestemmingsplannen vast te stellen die in strijd zijn met de zonering intensieve veehouderij. Omdat alle bestemmingsplannen van de gemeenten in Noord- en Midden-Limburg sinds 2004 in overeenstemming met het

Reconstructieplan zijn gebracht is een rechtstreekse doorwerking in bestemmingsplannen niet meer noodzakelijk en is het voldoende dat regeling van de Omgevingsverordening alleen voor nieuwe gevallen geldt. Daarmee wordt voorkomen dat een bestemmingsplan dat nu nog in overeenstemming met de uitgangspunten van de zonering intensieve veehouderij is, door een eventuele toekomstige wijziging daarmee in strijd komt.

 

De begrenzing van de ontwikkelingsgebieden intensieve veehouderij in de Omgevingsverordening Limburg 2014 is een concrete invulling van de landbouwontwikkelingsgebieden uit het Reconstructieplan Noord- en Midden-Limburg. Het is de nadere invulling die gemeenten in hun bestemmingsplannen en structuurvisies aan deze zoekgebieden hebben gegeven.

 

De extensiveringsgebieden zijn verkleind, daar waar de ecologische verbindingszones zijn komen te vervallen, met uitzondering van gebieden met de aanduiding Goudgroene of zilvergroene natuurzone of bronzen landschapszone. In het kader van de regionale landbouwvisie wordt bezien in hoeverre een verdere aanpassing van de extensiveringszone aan de orde is.

 

In artikel 2.11.2, derde lid, is een uitzonderingsbepaling opgenomen voor een incidentele nieuwvestiging buiten de ontwikkelingsgebieden intensieve veehouderij. Zoals in POL is aangegeven vinden wij het belangrijk dat kwalitatief kansrijke ontwikkelingen ook buiten de ontwikkelingsgebieden intensieve veehouderij mogelijk zijn. Maar dan alleen als uitzondering en onder strikte voorwaarden.

De kwalitatieve verbetering van het leefklimaat waarover in dit artikel wordt gesproken, omvat diverse aspecten. In elk geval zal daarbij gekeken worden naar de milieubelasting en de mate waarin een oplossing wordt geboden voor een ruimtelijk, milieuhygiënisch of maatschappelijk knelpunt. Per saldo moet er sprake zijn van een verbetering.

Gedeputeerde Staten zullen deze aspecten en de onderlinge afweging daarvan, verder uitwerken in een beleidsregel.

 

In artikel 2.11.3, tweede lid, is een uitzondering opgenomen voor de zogenaamde vormverandering van een bouwvlak van intensieve veehouderij binnen een op de kaarten behorende bij deze verordening als extensiveringsgebied intensieve veehouderij aangewezen gebied.

In de partiële herziening van het Reconstructieplan Noord- en Midden-Limburg (2006) was eveneens een uitzondering voor vormverandering opgenomen. Dit naar aanleiding van de vernietiging door de Raad van State (2005) van de eerdere algehele verbodsbepaling voor vormverandering van een bouwvlak van intensieve veehouderij in extensiveringsgebieden intensieve veehouderij, zoals verwoord in het Reconstructieplan Noord- en Midden-Limburg (2004) .

Omdat de regeling in de Omgevingsverordening Limburg 2014 de vervanger is van het voormalige Reconstructieplan Noord- en Midden-Limburg, dienen de begrippen en de uitleg daarvan aan te sluiten bij het voormalige Reconstructieplan.

Dat betekent dat de uitzondering die in de partiële herziening van het Reconstructieplan Noord- en Midden-Limburg voor vormverandering was opgenomen, ook in deze Omgevingsverordening is verankerd.

 

De aspecten die in geval van een beoogde vormverandering in ieder geval bij de integrale afweging moeten worden betrokken zijn landbouw, natuur, bos, landschap, recreatie, water, milieu en infrastructuur, woon-, werk- en leefklimaat en economische structuur. Dit als vertaling van de aspecten bedoeld in artikel 4 van de voormalige Reconstructiewet concentratiegebieden.

Naast de kaders neergelegd in wet- en regelgeving (zoals de Wet ammoniak en veehouderij, de Wet geurhinder en veehouderij, de Wet Natuurbescherming, de Wet milieubeheer en de regels met betrekking tot Veehouderij en Natura 2000 in de Omgevingsverordening Limburg 2014) zal daarbij tevens het met betrekking tot deze aspecten geformuleerde Rijks-, provinciaal en gemeentelijk beleid in de beoordeling moeten worden betrokken. Normstelling inzake o.a. luchtkwaliteit gebeurt vooral op rijksniveau en voor sommige aspecten binnen daarbij aangegeven bandbreedtes op gemeentelijk niveau (o.a. geur). Ook de op genoemde aspecten ontwikkelde jurisprudentie zal in beschouwing moeten worden genomen. Vanuit provinciaal beleid speelt hier onder meer de Programmatische aanpak Stikstof (PAS), en de ambitie, zoals beschreven in het POL2014 en de nota Limburgse Land- en tuinbouw Loont, dat in 2025 elk land- en tuinbouwbedrijf een lust voor zijn omgeving is. Voor de veehouderij betekent dat het toewerken naar een lager emissieniveau van ammoniak, geur en fijn stof met als doel om te komen tot een emissieniveau dat geen of slechts verwaarloosbare hinder/risico voor de omgeving oplevert. Het is vanzelfsprekend, dat de beantwoording van de vraag of een eventuele vormverandering acceptabel kan worden bevonden sterk afhankelijk is van de concrete feiten en omstandigheden.

 

In artikel 2.11.4, vierde lid is een uitzondering opgenomen voor de zogenaamde agglomeratielandbouw. Het gaat daarbij om IV-bedrijven waarbij de primaire agrarische productie geïntegreerd wordt met meerdere facetten van de agrarische productiekolom op één locatie. Bij deze veelzijdige bedrijven is een schaalvergroting waar te nemen. Zowel de veelzijdigheid als de schaalgrootte hebben een uitstraling op de omgeving. Bij agglomeratielandbouwbedrijven worden mogelijkheden voor het creëren van nieuwe samenwerkingsverbanden gezocht. Agglomeratielandbouwbedrijven zijn de proeftuinen voor een verdere innovatie door verwaarding en uitwisselen van stofstromen in het agrocomplex.

 

Paragraaf 2.12 Glastuinbouw

 

Voor de glastuinbouw streven we een verdergaande concentratie en clustering na. Dit doen we door nieuwvestiging enkel toe te staan in de ontwikkelingsgebieden glastuinbouw. De begrenzing van de ontwikkelingsgebieden glastuinbouw in de Omgevingsverordening Limburg 2014 is een concrete invulling van de concentratiegebieden en projectvestigingsgebieden glastuinbouw uit POL2006. Het is de nadere invulling die gemeenten in hun bestemmingsplannen en structuurvisies aan deze zoekgebieden hebben gegeven.

 

Buiten de ontwikkelingsgebieden glastuinbouw is doorgroei onder voorwaarden mogelijk in combinatie met sloop van bestaande kassen. Dit is beleidsmatig vastgelegd in het Limburgse Kwaliteitsmenu. De gemeenten Venlo, Horst aan de Maas, Peel en Maas hebben deze module uitgewerkt in een regionale glas-voor-glasregeling. Overige gemeenten kunnen zelf een gemeentelijke uitwerking van de module glastuinbouw uit het Limburgs Kwaliteitsmenu opstellen of aansluiten bij de genoemde gemeenten. De achterliggende gedachte van de regeling is het gelijktijdig verbeteren van de ruimtelijke kwaliteit van Limburg en het bieden van uitbreidingsruimte aan de glastuinbouw. Per saldo zal het totaal aantal hectares glas gelegen buiten de ontwikkelingsgebieden afnemen. De resterende bedrijven in het buitengebied dragen bij aan een kwaliteitsverbetering in het buitengebied en een toekomstgerichte, duurzame en op bundeling gerichte ontwikkeling van glastuinbouw.

Met de gemeenten Horst aan de Maas, Peel en Maas en Venlo en de LLTB zijn in een op 30 januari 2014 ondertekende samenwerkingsovereenkomst afspraken gemaakt over onder meer het instellen van een intergemeentelijk fonds glas voor glas en het inbrengen van provinciaal startkapitaal in dat fonds door middel van een subsidie. De concrete regeling is terug te vinden op de website van de gemeenten.

 

We streven naar een geleidelijke afbouw op minder duurzame locaties. Dit betekent dat vergroting van een bouwvlak van een glastuinbouwbedrijf niet is toegestaan in de Goudgroene natuurzone en Zilvergroene natuurzone. Deze aanpak is een continuering van de driesporenaanpak in POL 2006 en de module glastuinbouw uit het Limburgs Kwaliteitsmenu.

 

De Limburgse gemeenten hebben de beleidsregels aangaande teeltondersteunende voorzieningen en hagelnetten in hun bestemmingsplannen opgenomen. In deze beleidsregel is beschreven wanneer in beleidsmatige zin sprake is van nieuwvestiging danwel omschakeling van een bedrijf met teeltondersteunende voorzieningen naar glastuinbouw.

In de opengrondstuinbouw wordt in toenemende mate gebruik gemaakt van ondersteunend glas.

Op het moment dat de teelt in ondersteunend glas qua bedrijfsinkomen niet meer ondergeschikt is aan het bedrijfsinkomen dat gehaald wordt uit de opengrondstuinbouw ( 50% van het totale bedrijfsinkomen), dan wordt dit beschouwd als nieuwvestiging danwel omschakeling naar een glastuinbouwbedrijf.

De genoemde beleidsregels komen te vervallen bij de inwerkingtreding van POL2014.

 

Het telen van paddenstoelen en witlof in klimaatcellen valt niet onder de begripsbepaling glastuinbouw.

Paragraaf 2.13 Zilvergroene natuurzone

Algemeen

Bedoeling van deze paragraaf is, dat in de toelichting bij een ruimtelijk plan, bijvoorbeeld een bestemmingsplan, wordt aangegeven welke kernkwaliteiten in het plangebied gelegen in de Zilvergroene natuurzone aan de orde zijn, aan de hand van een toelichtende kaart en een korte omschrijving van de na te streven (beeld)kwaliteit. Ook, dat wordt aangegeven wat de betekenis is van het plangebied in de Zilvergroene natuurzone als ecologische verbinding tussen de gebieden gelegen binnen de Goudgroene natuurzone met het oog op de impact voor de habitattypen in de Natura 2000-gebieden alsmede de waarde van het plangebied binnen de Zilvergroene natuurzone voor de instandhouding van de natuurdoeltypen in de aangrenzende gebieden van de Goudgroene natuurzone en daarmee voor de robuustheid van het netwerk van Goudgroene natuurzone. Voorts, dat duidelijk wordt gemaakt hoe én de betekenis en waarde voor de Goudgroene natuurzone(s) én het belang van de kernkwaliteiten in de afweging zijn betrokken en op welke wijze (in de planregels/voorschriften) is voorzien in behoud en zo mogelijk versterking van die betekenis, waarde en kernkwaliteiten.

 

De Zilvergroene natuurzone is kansrijk voor de ontwikkeling van natuur:

Vaak is sprake van een vooralsnog potentiële betekenis als ecologische verbindingszone; daarvoor moeten nog de goede of betere condities worden geschapen.

Dat geldt ook als het gaat om de waarde van een gebied behorende tot de Zilvergroene natuurzone voor de natuurdoeltypen van het aangrenzende gebied van de Goudgroene natuurzone.

In de voorfase van planontwikkeling kan in overleg getreden worden met de provincie voor nadere informatie over de actuele natuurwaarden en de (potentiële) betekenis als ecologische verbinding tussen de Natura 2000-gebieden met het oog op de habitattypen of voor de instandhouding van de natuurdoeltypen binnen de Goudgroene natuurzone.

Het stellen van regels in de Omgevingsverordening betekent niet dat er nu concrete (natuur-) ontwikkeldoelen worden nagestreefd. In POL2014 en de Natuurvisie Limburg 2016 is aangegeven dat er vanuit de provincie geen initiatieven worden ontplooid gericht op het ontwikkelen van natuur.

Zilvergroene natuurzone in relatie tot de Goudgroene natuurzone

In POL2014 is in 7.2.3 als de opgave voor Natuur geformuleerd: het realiseren van een robuust en duurzaam in stand te houden netwerk van natuurgebieden als basis voor behoud en herstel van de voor Limburg kenmerkende flora, fauna en habitats, met name in de Goudgroene en Zilvergroene natuurzone. In POL2014 is aangegeven dat in de Zilvergroene natuurzone het benutten van kansen voor natuur centraal staat. Het ontwikkelen van projecten zal gestimuleerd en ondersteund worden via gebiedsontwikkelingen en uitnodigingsplanologie.

De Zilvergroene natuurzone is een samenstel van gebieden grenzend aan en verbindingen vormend tussen gebieden van de Goudgroene natuurzone, waaronder de Natura 2000-gebieden.

Onderstaand plaatje geeft het beeld voor een deel van Midden- en Zuid-Limburg:

Binnen de Zilvergroene natuurzone in Limburg komen op lokale schaal onder meer de volgende situaties voor:

  • -

    landbouwgebieden

  • -

    landbouwgebieden met agrarisch natuur- en landschapsbeheer

  • -

    wateren (o.a. een deel van de Maasplassen)

  • -

    delfstofwinningen

  • -

    door derden ontwikkelde groengebieden

  • -

    bestaande bos- en landschapselementen

  • -

    overige functies, zoals wegen die door het gebied lopen en

  • -

    verspreide bebouwing, vaak agrarische bedrijven (de zgn. bouwblokken) of kloosters.

De Zilvergroene natuurzone omvat ook landbouwgrond waarvoor in het kader van de herijking van de voormalige  EHS de taakstelling gericht op ontwikkeling van nieuwe natuur is komen te vervallen.

De (potentiële) betekenis voor de natuur en voor de samenhang van het netwerk van natuurgebieden bestaande uit de Goudgroene natuurzone (het Limburgse deel van het natuurnetwerk Nederland) is echter nog steeds relevant.

In totaal omvat de Zilvergroene natuurzone een oppervlakte van ca. 10.000 ha.

Waarde als ecologische verbinding voor de Goudgroene natuurzone

Voor het behoud van de biodiversiteit is een ecologisch functionerend netwerk van natuurgebieden van cruciaal belang voor de verplaatsings- en uitwisselingsmogelijkheden voor fauna en flora van het ene Natura 2000-gebied naar het andere Natura 2000-gebied. Voor ieder Natura 2000-gebied staat o.a. in de Beheerplannen Natura2000-gebied aangegeven welke habitattypen centraal staan.

In het provinciaal Natuurbeheerplan zijn per gebied van de Goudgroene natuurzone de natuurdoeltypen aangegeven. Dit biedt daarmee ook houvast voor het bepalen van de aard van de verbindende functie van aangrenzende Zilvergroene natuurzones en daardoor voor het beoordelen van ontwikkelingen op hun effect op de verbindende waarde van de Zilvergroene natuurzone.

Uitgangspunt is dat de (potentiële) betekenis van de ecologische verbinding met het oog op de impact voor de habitattypen in de Natura 2000-gebieden alleen speelt als een gebied behorende tot de Zilvergroene natuurzone daadwerkelijk aan twee zijden grenst aan verschillende gebieden van de Goudgroene natuurzone.

In de praktijk is dat vaak gekoppeld aan de parameters als de aanwezigheid van kleine landschapselementen, ecologische (fauna-)voorzieningen of rust.

Waarde voor natuurdoeltypen van aangrenzende Goudgroene natuurzone

De gebieden van de Goudgroene natuurzone zijn geen op zichzelf staande gebieden. Er is altijd een relatie met omliggende gebieden via lucht, water en ondergrond. Omliggende gebieden hebben vaak ook betekenis maar als onderdeel van het leefgebied van diersoorten, bijvoorbeeld voor het foerageren.

Uitgangspunt is dat ingeval een gebied behorende tot de Zilvergroene natuurzone aan minstens drie zijden wordt begrensd door de Goudgroene natuurzone (bijvoorbeeld als sprake is van een enclave) ingegaan moet worden op de (potentiële) waarde voor de instandhouding van natuurdoeltypen binnen de aangrenzende Goudgroene natuurzone. Dan speelt echter niet het aspect van ecologische verbinding.

Kernkwaliteiten

Ten aanzien van de kernkwaliteiten vormen het Landschapskader Noord- en Midden-Limburg en het Handvat Kernkwaliteiten Nationaal Landschap Zuid-Limburg goede bronnen. Ze bieden ook inspiratie voor een landschappelijk goede inpassing van ontwikkelingen en voor versterking van de kernkwaliteiten.

Zie:http://www.limburg.nl/Beleid/Natuur_en_Landschap/Landschap/Landschapskader_Noord_en_Midden_Limburg

en

 http://www.handvatnationaallandschap.nl/handvat-viewer/

 

Noord- en Midden-Limburg:

In het Landschapskader Noord- en Midden-Limburg kaart 4 worden de verschillende landschapstypen ruimtelijk geduid en in hoofdstuk 4 worden de kernkwaliteiten groene karakter (landschapsecologie/natuurlijk), visueel- ruimtelijke karakter, cultuurhistorisch erfgoed en reliëf (onder landschapskenmerken en landschapsecologie/natuurlijk en tevens kaart 4 onder landschapselementen) van de diverse landschapstypen beschreven. Tevens wordt per landschapstype inspiratie gegeven voor een gewenste ontwikkelingsrichting. Bij de beschrijving van de verschillende landschapstypen wordt min of meer uitgegaan van het ideaaltype. In werkelijkheid zullen uitzonderingen voorkomen die met aanvullend (veld)onderzoek uitgewerkt kunnen worden. De kernkwaliteit cultuurhistorisch erfgoed heeft in het Landschapskader vooral betrekking op historische geografie. Daarom zijn voor deze kernkwaliteit een aantal generieke aspecten toegevoegd. Omdat de kernkwaliteit reliëf in het Landschapskader niet altijd specifiek uitgewerkt is, is een aantal generieke aspecten toegevoegd.

 

Zuid-Limburg:

Het Handvat Kernkwaliteiten Nationaal Landschap Zuid-Limburg biedt een handreiking voor initiatiefnemers van nieuwe ruimtelijke ontwikkelingen om invulling te geven aan de motiveringsvereisten met betrekking tot de kernkwaliteiten, genoemd in de Omgevingsverordening Limburg 2014.

In het Handvat Kernkwaliteiten Nationaal Landschap Zuid-Limburg wordt het werken met de kernkwaliteiten praktisch toepasbaar gemaakt door middel van een aantal 'leidende beginselen' en 'ontwerpprincipes' die via zes stappen worden doorlopen. De leidende beginselen zijn een eerste set van maatregelen bedoeld om het landschap met zijn kernkwaliteiten op een hoger schaalniveau in de juiste richting te ontwikkelen. De ontwerpprincipes zorgen voor maatwerk op lager schaalniveau en geven aan hoe om te gaan met de kernkwaliteiten en hoe deze concreet versterkt kunnen worden in relatie tot een ontwikkeling.

 

Indien niet te vermijden is dat natuurwaarden (kernkwaliteit ‘Groene karakter’) verloren gaan, dienen deze te worden gecompenseerd. De manier waarop de compensatie wordt uitgevoerd, is uitgewerkt in de beleidsregel ‘Natuurcompensatie’.

Wijzigen van de begrenzing

In POL2014 (7.2.4.2) is opgenomen dat de begrenzing van de Zilvergroene natuurzone flexibel is. Als buiten de nu aangegeven Zilvergroene natuurzone een goed initiatief wordt aangedragen, dat een duidelijke meerwaarde heeft voor de kwaliteit voor natuur en landschap, is aanpassing van de begrenzing via een GS-besluit mogelijk. Uitbreiding van Zilvergroene natuurzone op de ene plek zal gecompenseerd worden door een inkrimping van de Zilvergroene natuurzone op een ander locatie.

In feite vergelijkbaar met het herbegrenzen van de Goudgroene natuurzone.

 

Indien door een nieuw ruimtelijk plan een ontwikkeling van bebouwing kan plaatsvinden in de Zilvergroene natuurzone, bijvoorbeeld in de vorm van een uitbreiding van een agrarisch bouwblok, dan is dat geen aanleiding voor het aanpassen van de begrenzing van de Zilvergroene natuurzone.

Het zijn planologische duidingen op verschillende schaalniveau’s.

 

Omdat de zonering van Limburg gebiedsdekkend is, is er bij de inkrimpingslocatie steeds een toekenning van de vervangende POL-zone aan de orde. Dat gebeurt aan de hand van de bestaande kenmerken van dat “inkrimpingsgebied”. Bijvoorbeeld: In het winterbed van de Maas zal de inkrimpingslocatie van de Zilvergroene natuurzone worden aangeduid als Bronsgroene landschapszone. Op de hogere zandgronden zal Buitengebied meestal de vervanger zijn.

 

In de praktijk zal vooral sprake zijn van een uitwisseling (omklappen) tussen nog niet gerealiseerde Goudgroene natuurzone en Zilvergroene natuurzone:

 

Met het bepaalde in artikel 2.13.3 wordt onder de daarin gestelde voorwaarden de bevoegdheid tot wijziging van de begrenzing van de Zilvergroene natuurzone aan Gedeputeerde Staten toebedeeld.

De kaartwijzigingen, die toepassing van deze bevoegdheid met zich mee brengt, worden na besluitvorming door middel van publicatie in het Provinciaal Blad geïmplementeerd in de Omgevingsverordening Limburg 2014. Tevens zijn deze toegankelijk via www.ruimtelijkeplannen.nl en www.limburg.nl/pol2014.

Ontwikkelingen in de Zilvergroene natuurzone

 

Algemeen.

Ontwikkeling van de aanwezige grondgebonden landbouw of het realiseren van natuur en landschap past binnen de POL-visie op de Zilvergroene natuurzone.

 

Hergebruik van de reeds bestaande monumentale of beeldbepalende gebouwen door stedelijke functies is alleen mogelijk, als dit past binnen de spelregels voor duurzame verstedelijking (paragraaf 2.2) en is afgestemd op de afspraken over de regionale voorraadontwikkeling (paragraaf 2.4).

Landbouw

In Noord- en Midden-Limburg valt de Zilvergroene natuurzone grotendeels samen met het extensiveringsgebied intensieve veehouderij, waarbinnen de Omgevingsverordening Limburg 2014 via de regels in paragraaf 2.11 uitbreiding en nieuwvestiging van intensieve veehouderij uitsluit.

Maar er zijn ook gebieden binnen de Zilvergroene natuurzone die niet samenvallen met een extensiveringsgebied. Dit zijn vooral delen van de voormalige robuuste ecologische verbindingszone Schinveld-Mook. Omdat er geen sprake is van een overlap met een Ontwikkelingsgebied intensieve veehouderij is in de Zilvergroene natuurzone nieuwvestiging van intensieve veehouderij niet toegestaan.

In paragraaf 2.12 Glastuinbouw is uitbreiding of nieuwvestiging van glastuinbouw in de Zilvergroene natuurzone expliciet uitgesloten.

In POL2014 is in par. 4.3.3.5 opgenomen dat intensieve land- en tuinbouw niet past bij de schaal van Zuid-Limburg en het Nationaal Landschap. In paragraaf 2.8 Beschermingsgebied Nationaal Landschap Zuid-Limburg van deze omgevingsverordening zijn regels opgenomen in verband met de bescherming van de kernkwaliteiten.

Recreatie en toerisme

Recreatief medegebruik is, net als bij de Goudgroene natuurzone, goed mogelijk binnen de Zilvergroene natuurzone. Onder (extensief) recreatief medegebruik wordt verstaan: een vorm van openluchtrecreatie waarbij vooral het landschap of bepaalde delen ervan sterk beleefd worden, waarbij weinig of geen gebouwde voorzieningen nodig zijn en waarbij tevens in het algemeen het aantal recreanten per oppervlakte-eenheid beperkt is, zoals wandelen, fietsen, verpozen en natuur- en landschapsbeleving.

Andere vormen van recreatie en toerisme zijn echter niet op voorhand inpasbaar.

De eventuele mogelijkheden zijn afhankelijk van de situatie en omstandigheden en kansen voor versterking van de kernkwaliteiten en bijvoorbeeld de verbindende functie.

Ontgrondingen

In de Zilvergroene natuurzone zijn allerlei ontgrondingslocaties opgenomen, waar na afronding onder meer natuurontwikkeling aan de orde is, maar waar ook andere gebruiksfuncties kunnen ontstaan. Een en ander afhankelijk van het ruimtelijk plan voor het gebied.

In lijn met POL2014 vindt de winning van oppervlaktedelfstoffen plaats als onderdeel van projecten met een meervoudige doelstelling en een zo groot mogelijke maatschappelijke meerwaarde.

Stedelijke functies

Nieuwe ontwikkelingen in de vorm van woningbouw, bedrijventerreinen, kantoren en detailhandel passen niet binnen de Zilvergroene natuurzone.

Hiervoor geldt een strategie gericht op dynamisch voorraadbeheer in de vorm van onder meer het wegwerken van leegstand, kwaliteitsverbetering van bestaande voorzieningen en transformatie binnen de bestaande bebouwde gebieden. De regels in paragraaf 2.2 Duurzame verstedelijking en paragraaf 2.4 Bestuursafspraken regionale uitwerking POL2014 borgen op die wijze dat de Zilvergroene natuurzone in de praktijk gevrijwaard blijft van de ontwikkeling van stedelijke functies.

 

Hoofdstuk 3 Natuur

 

Paragraaf 3.1 Veehouderijen en Natura 2000.

Toelichting wijziging december 2017

De definitie van nieuwe stal zoals opgenomen in artikel 3.1.1, onder e, is gewijzigd waarbij de datum tot wanneer de regeling terugwerkende kracht heeft voor een deel van de dierenverblijven is gewijzigd van 23 juli 2010 naar 10 oktober 2013. Het betreft gewijzigde bestaande dierenverblijven waarbij sprake is van het aanleggen, aankoppelen of installeren van een of meer van de in de bijlage bij dit artikel opgenomen systemen voor zover het aankoppelen of installeren van deze systemen betrekking heeft op de reductie van ammoniakemissie. Het gaat daarbij om gevallen waarbij geen omgevingsvergunning voor bouwen nodig is. Deze categorie was niet opgenomen in de aankondiging van 23 juli 2010.

 

Toelichting wijziging december 2016

De paragraaf Veehouderijen en Natura 2000 wordt vanaf de inwerkingtreding van de Wet natuurbescherming gebaseerd op artikel 2.4, derde lid, van die wet. De regeling blijft verder ongewijzigd

 

Toelichting wijziging september 2015

 

In de bijlage behorende bij artikel 3.1.2 zijn de maximale toegestane emissies per diercategorie opgenomen. Indien technische ontwikkelingen of nieuwe wetenschappelijke inzichten daar aanleiding toe geven kan Gedeputeerde Staten deze bijlage aanpassen (artikel 3.1.2, lid 3)

De maximale emissiewaarden zijn gebaseerd op emissiefactoren uit de Regeling ammoniak en veehouderij (Rav). Op 1 augustus 2015 is een wijziging van de Rav in werking getreden waarbij enkele grote aanpassingen in de emissiefactoren hebben plaatsgevonden. De factoren voor melkvee zijn voor alle stalsystemen verhoogd, bij varkens is het eerdere onderscheid in hokoppervlakte vervallen en daarnaast is de Rav uitgebreid met een lijst met voer- en managementmaatregelen. De in de bijlage opgenomen maximale emissiefactoren zijn bijgesteld op basis van de nieuwe emissiefactoren uit de per 1 augustus 2015 geldende Rav.

 

Besluit emissiearme huisvesting

Middels het besluit emissiearme huisvesting dat per 1 augustus 2015 in werking is getreden worden ook op landelijk niveau eisen gesteld op het gebied van emissiearme huisvesting. De Limburgse verordening is over het algemeen strenger dan de landelijke eisen. Voor vleeskuikens en opfokleghennen (scharrelhuisvesting en batterijhuisvesting) zijn de nieuwe landelijke normen iets strenger. In de bijlage zijn de maximale emissiewaarde voor deze categorieën enigszins bijgesteld zodat zij overeenkomen met deze landelijke normen.

 

Voer- en managementmaatregelen

Aan de gewijzigde Rav is een bijlage 2 toegevoegd met enkele voer- en managementmaatregelen die ammoniakemissie reduceren zoals aangepast voer bij varkens en het toepassen van beweiding bij melkvee. Per maatregel is een reductiepercentage opgenomen waarmee de emissiefactor wordt verlaagd bij de berekening van de emissie vanuit een stal ten behoeve van vergunningverlening. De verordening heeft als doel om een substantiële emissiereductie bewerkstelligen. Dat doel wordt bereikt door aan veehouderijen de verplichting op te leggen dat bij het bouwen van een nieuwe stal danwel het aanpassen van een bestaande stal gebruik wordt gemaakt van technieken die permanent een emissiereductie bewerkstelligen. Voer- en managementmaatregelen maken geen onderdeel uit van de techniek van een huisvestingssysteem en kunnen niet worden ingezet om aan de emissie-eisen te voldoen.

Mogelijk is dat in specifieke gevallen zoals biologische veehouderij, integraal duurzame dierwelzijnsvriendelijke huisvesting en innovatieve projecten de vereiste reducties technisch niet gehaald kunnen worden. In dat geval wordt bezien of door inzet van managementmaatregelen wel een verdergaande emissiereductie reëel en haalbaar is. In deze individuele gevallen kan Gedeputeerde Staten besluiten gebruik te maken van de in artikel 3.1.3. opgenomen afwijkingsmogelijkheid.

Bij volgende aanpassingen van de Rav zal bezien worden of de aanpassingen wederom leiden tot een wijziging van de waarden in de bijlage. Voor het aanpassen van deze bijlage kunnen Gedeputeerde Staten advies inwinnen bij onafhankelijke deskundigen zoals de commissie van deskundigen die in de provincie Noord-Brabant is ingesteld.

 

Toelichting 2014

Het ontwerp van de oorspronkelijke Verordening veehouderijen en Natura 2000 provincie Limburg heeft vanaf 5 maart 2013 gedurende 6 weken ter inzage gelegen. Provinciale Staten hebben vervolgens op 4 oktober 2013 de oorspronkelijke verordening vastgesteld en deze is op 11 oktober 2013 in werking getreden. Hoofdstuk 6 van de Omgevingsverordening 2014 is inhoudelijk niet gewijzigd ten opzichte van de Verordening Veehouderijen en Natura 2000, op één uitzondering na: de diercategorie A5 is verwijderd omdat deze in de Rijksregeling is samengevoegd met A4.

 

Toelichting 2013

 

Algemene toelichting

Met de inwerkingtreding van de Crisis- en herstelwet is in de Natuurbeschermingswet 1998 een verplichting voor de Provincie opgenomen om ten aanzien van alle activiteiten die stikstofdepositie veroorzaken en mogelijk negatieve effecten sorteren op de instandhoudingsdoelstellingen van de Natura 2000 gebieden, passende maatregelen te treffen.

Op dit moment is de stikstofdepositie in Limburg hoog. Dit staat het behalen van de instandhoudingsdoelstellingen van de Natura 2000 gebieden in de weg. Het nemen van passende maatregelen is derhalve onvermijdelijk. Bij de huidige stikstofdepositie op Natura 2000 gebieden in Limburg kan niet worden gegarandeerd dat op lange termijn de instandhoudingsdoelstellingen niet verslechteren in omvang of kwaliteit. De depositieafname die nodig is om achteruitgang van de instandhoudingsdoelstellingen te voorkomen kan vanwege de omvang niet via individuele projecten worden bereikt maar zal bereikt moeten worden door een generieke emissiedaling. Om dit te bereiken wordt in deze verordening de verplichting voor veehouderijen opgenomen om bij het bouwen van een nieuwe stal dan wel het renoveren van een bestaande stal gebruik te maken van vergaande emissiereducerende technieken. Tevens wordt in een landelijk traject gewerkt aan de Programmatische Aanpak Stikstof (PAS). Deze verordening en de daarmee te behalen resultaten worden meegenomen in dit PAS-traject voor het onderdeel provinciale maatregelen.

 

Inhoud Verordening

Met de Verordening veehouderijen en Natura 2000 provincie Limburg wordt aan veehouderijen voorgeschreven dat vergaande ammoniakemissiereducerende staltechnieken worden gebruikt in nieuwe en te renoveren stallen.

 

Saldering:

Op 29 september 2009 is het convenant stikstof gesloten tussen de provincies Noord-Brabant en Limburg, het ministerie van EL&I, de landbouworganisaties ZLTO en LLTB, de Brabantse Milieu Federatie en de terreinbeherende organisaties. Naast afspraken over technische maatregelen bij stallen zijn daar ook afspraken vastgelegd over het opzetten van een depositiebank. Hierdoor zou de winst die wordt bereikt door het treffen van technische maatregelen bij stallen enerzijds ten gunste komen van de natuur en anderzijds worden ingezet voor het mogelijk maken van ontwikkelingen in de veehouderij. Gezien de ontwikkelingen die landelijk plaatsvinden in het PAS–traject en de bestaande jurisprudentie, wordt echter afgezien van het opzetten van een Limburgse depositiebank. In het kader van de PAS wordt ontwikkelruimte gecreëerd. Hoe deze ontwikkelruimte wordt uitgegeven en door wie wordt momenteel op nationaal niveau uitgewerkt.

Het opzetten van een depositiebank naast het uitgeven van ontwikkelruimte in het kader van de PAS zal leiden tot een onduidelijke situatie waarbij dubbeltellingen niet uit te sluiten zijn. Het opzetten van een depositiebank wordt op dit moment dan ook onwenselijk geacht. Tot het moment dat de PAS is Vastgesteld, is salderen tussen bedrijven zonder tussenkomst van een depositiebank op basis van de huidige jurisprudentie mogelijk.

 

Wettelijk kader

De voorliggende verordening is gebaseerd op artikel 19ke van de Natuurbeschermingswet 1998. Dit artikel draagt aan het bevoegd gezag op om er zorg voor te dragen dat passende maatregelen worden genomen om verslechtering van de kwaliteit van de habitats te voorkomen en opent in dat kader de mogelijkheid om bij provinciale verordening regels te stellen.

 

Voorbereiding en afstemming

De verordening is tot stand gekomen na verschillende overleggen met de provincie Noord-Brabant, het ministerie van EL&I, vertegenwoordigers van natuur- en milieuorganisaties en de landbouworganisaties. De eisen die gesteld worden aan de stallen zijn gelijk aan de eisen die in de Verordening stikstof en Natura 2000 Noord-Brabant zijn opgenomen. Er zal geregeld overleg plaatsvinden met de Provincie Noord-Brabant over de eisen die in bijlage 1 van de verordening zijn opgenomen.

Een ieder is in de gelegenheid gesteld een zienswijze over het ontwerp van deze verordening in te dienen.

 

Artikelsgewijze toelichting

Artikel 1, onderdeel e: Definitie van nieuwe stal (thans: artikel 3.1.1, onderdeel e)

Onderdeel e sub i

Het uitgangspunt van de verordening is dat de systematiek aansluit op het investeringsritme van de veehouderijen. Vaak in combinatie met een uitbreiding, investeert een veehouder in nieuwe stallen of in belangrijke renovaties van bestaande stallen. Op die momenten kan de investering worden benut voor emissiereducerende systemen die voldoen aan de bijlage bij deze verordening. Deze bijlage met emissie(reductie)eisen wordt periodiek aangescherpt aan de stand der techniek. De combinatie van het investeren en aanscherpen van de emissiereductie-eisen leidt stapsgewijs naar de reductiedoelstellingen waaraan alle stallen op 1 januari 2030 moeten voldoen.

De definitie van nieuwe stal dient dan ook aan te sluiten op de grote investeringsmomenten van een veehouderij. Dit zijn de momenten waarop de bedrijfsontwikkeling leidt tot de bouw van nieuwe stallen en/of het renoveren van bestaande stallen waarbij geïnvesteerd kan worden in het toepassen van emissiereducerende systemen. Daarbij is een duidelijk koppeling gemaakt met de omgevingsvergunning (Wabo) voor het onderdeel bouwen. Wanneer voor de nieuwbouw of renovatie van stallen een omgevingsvergunning voor het onderdeel bouwen nodig is, dan moet deze betreffende nieuwe stal voldoen aan bijlage 1 bij deze verordening.

Wanneer er een renovatie van een bestaande stal plaatsvindt waar een omgevingsvergunning (Wabo) voor het onderdeel bouwen nodig is (bijv. bij het vervangen van de kap na schade), en waarbij door de wijziging er geen wijziging in de Rav-code plaatsvindt, dan valt deze renovatie niet onder definitie van nieuwe stal.

 

onderdeel e sub ii

Dit onderdeel bevat bepaalde emissiearme systemen binnen en buiten de stal, het veranderen van putten en roostervloeren, het installeren van ventilatie- en klimaatsystemen, luchtwassers of biofilters. Deze systemen, die zijn opgenomen in bijlage 2 van de verordening, vragen een dermate investering dat, gezien de eis om in 2030 te voldoen aan de technische eisen uit bijlage 2 en het doel van de verordening van een algemeen dalende trend in ammoniakdepositie, deze ook zonder bouwvergunning moeten voldoen aan de emissie(reductie)eisen uit de verordening. Ook het aanleggen, aankoppelen of installeren van zo’n systeem aan een bestaande stal leidt met deze verordening tot het beoordelen van deze stal als nieuwe stal.

In het Provinciaal Blad 2010/40 is aangekondigd dat de technische eisen uit de verordening met terugwerkende kracht vanaf 23 juli 2010 gaan gelden voor bedrijven met varkens en kippen. In de aankondiging is een "nieuwe stal" gedefinieerd als een na 22 juli 2010 nieuw opgericht dan wel geheel of gedeeltelijk gerenoveerd dierenverblijf waarvoor een bouwvergunning krachtens de Woningwet noodzakelijk is. Door wijziging in de regelgeving na de aankondiging is niet in alle gevallen een bouwvergunning/omgevingsvergunning noodzakelijk voor de in bijlage 2 genoemde emissiearme technieken. Voor bedrijven die in de periode tussen 23 juli 2010 en het vaststellen van de verordening hebben geïnvesteerd in de genoemde technieken zonder dat is voldaan aan de technische vereisten uit bijlage 1 zal in voorkomende gevallen per individueel geval door middel van een zorgvuldige belangenafweging worden beoordeeld of toepassing kan worden gegeven aan de in artikel 3 van de verordening opgenomen hardheidsclausule.

 

Artikel 2: Eisen stalsystemen (thans: artikel 3.1.2)

Eerste lid

Dit artikel waarborgt, dat de beoogde afname van de achtergronddepositie, voor zover deze veroorzaakt wordt door stalemissies, op de gewenste manier afneemt. Op de ondernemer rust de verplichting om er zorg voor te dragen, dat iedere nieuwe, c.q. op wezenlijke onderdelen gewijzigde stal zal moeten voldoen aan de emissie(reductie)eisen uit deze regeling, die verder gaan dan de huidige eisen uit het Besluit ammoniakemissie huisvesting veehouderij (de ‘ AMvB Huisvesting). De intentie is dat voor intensieve veehouderijbedrijven de emissie per dierplaats met 85% daalt ten opzichte van traditionele stalsystemen.

Voor extensiever sectoren (rundvee) betreft dit 40% met weidegang en 70% bij permanent opstallen. Omdat niet voor alle sectoren systemen voorhanden zijn met dergelijk reductiepercentages, zijn in de bijlage de nu redelijkerwijs haalbare emissiewaarden opgenomen.

 

Tweede lid

Waar het eerste lid alleen emissiereductie voorschrijft voor alle nieuwbouw en herbouw, verplicht het tweede lid tot het vóór 2030 aanpassen of buiten gebruik stellen van alle bestaande stallen, voor zover het bedrijf dan (gemiddeld) nog niet voldoet aan de opgenomen emissiereductiedoelstelling. Omgerekend over alle bedrijven betekent dit, bij de in bijlage opgenomen normen, uiteindelijk ongeveer een halvering van de bijdrage van de stallen in de achtergronddepositie ten opzichte van de situatie in 2008/20104.

 

Derde, vierde en vijfde lid

De stalnormen opgenomen in de bijlage zullen regelmatig door Gedeputeerde Staten aangepast worden aan de technische ontwikkelingen op basis van de landelijke lijst met emissiefactoren behorende bij de Regeling Ammoniak en Veehouderij. Daarnaast zijn situaties denkbaar dat technieken nog niet opgenomen zijn op deze lijst, maar wel perspectiefrijk zijn. Ook in deze gevallen kan Gedeputeerde Staten de bijlage aanpassen.

Voor het aanpassen van de bijlage kunnen Gedeputeerde Staten advies inwinnen bij onafhankelijke deskundigen. Ook indien niet duidelijk is hoe in een concreet geval een bepaalde technische voorziening zich verhoudt tot de reductietaakstelling uit het eerste lid kunnen Gedeputeerde Staten advies inwinnen bij onafhankelijke deskundigen. De provincies Noord-Brabant en Overijssel hebben voor het beoordelen van stalsystemen en het geven van advies inzake het aanpassen van de stalnormen een commissie van deskundigen benoemd.

 

Integraal duurzame stallen

Zoals onder meer blijkt uit de ambitienota “Limburgse Land- en tuinbouw Loont” streeft de Provincie naar een integraal duurzame veehouderij. Het streven naar een lage ammoniakemissie is daar een onderdeel van. Bekend is dat verhoging van dierwelzijn (uitloop, meer ruimte per dier) vaak gepaard gaat met een verhoging van de ammoniakemissie per dier. De uitdaging voor duurzame stallen zit er dan ook in om hier een integrale aanpak voor te ontwikkelen. Indien de ontwikkelingen van integraal duurzame stallen daar aanleiding toegeeft dan kan Gedeputeerde Staten hiervoor een differentiatie opnemen in bijlage 1. De commissie van deskundigen die in Noord-Brabant en Overijssel functioneert kan hierin een adviserende rol vervullen.

 

Artikel 3: Afwijkingsbevoegdheid (thans: artikel 3.1.3)

Er zijn bijzondere situaties denkbaar, waarin duidelijk is, dat niet aan de verordening voldaan kan worden en het ook niet redelijk is dit te vereisen. Hierbij valt bijvoorbeeld te denken aan vee dat vanwege cultuurhistorisch-educatief/museaal oogpunt gehouden wordt of een veebedrijf dat zijn vee inzet voor het beheer van het Natura 2000 gebied. Tevens kan het voor de ontwikkeling van integraal duurzame stallen noodzakelijk zijn dat er proefstallen worden gebouwd waarbij nog niet voldaan kan worden aan de eisen uit bijlage 1. Het is in dergelijke gevallen aan Gedeputeerde Staten om op basis van een integrale afweging te besluiten of van de verordening kan worden afgeweken.

 

Paragraaf 3.2 Vrijstelling voor weiden en gebruiken meststoffen

 

Algemene toelichting

Deze vrijstelling ziet op het weiden van alle soorten vee en het op of in de bodem brengen van organische en dierlijke meststoffen en kunstmest. Het Europese en nationaal wettelijk kader bieden hiervoor voldoende mogelijkheid.

 

In artikel 2.7, tweede lid, van de Wet natuurbescherming is een verbod opgenomen om zonder vergunning van Gedeputeerde Staten, of in uitzonderingsgevallen de minister van Economische Zaken, handelingen te verrichten of projecten te realiseren die, gelet op de instandhoudingsdoelstelling, de kwaliteit van de natuurlijke habitats en de habitats van soorten in een Natura 2000-gebied kunnen verslechteren of een significant verstorend effect kunnen hebben op de soorten waarvoor het gebied is aangewezen.

 

Op grond van de Wet natuurbescherming zou voor het in de wei laten lopen van vee of voor het uitrijden van mest in de buurt van een Natura 2000-gebied een vergunning moeten worden verleend. In de praktijk is dit niet gewenst. Daarom voorzien we via deze paragraaf in een vrijstelling voor het in de weide laten lopen van vee en het uitrijden van mest.

 

Zoals in de nota van toelichting bij de wijziging van het toenmalige Besluit vergunningen Natuurbeschermingswet 1998 uitvoerig is onderbouwd, leidt de vrijstelling voor het weiden van vee en het op of in de bodem brengen van meststoffen niet tot negatieve gevolgen voor Natura 2000-gebieden, gegeven de uitvoering van het Programma Aanpak Stikstof en algemene tendensen (plafonnering mestgebruik door mestgebruiksnormen, regels over de aanwending van meststoffen, de voorziene verdere aanscherping van deze normen en regels, de afname van het landbouwareaal, en de stabilisering van de weidegang op het niveau van 2012). Dat geldt ook voor de vrijstelling als opgenomen in artikel 3.2.1 van deze paragraaf. Inmiddels is ook voorzien in de invoering van een stelsel van fosfaatrechten voor melkvee per 1 januari 2017, waardoor een afname van de rundveestapel zal plaatsvinden. Er is derhalve voldaan aan artikel 2.9, vierde lid, van de Wet natuurbescherming. Het stellen van nadere voorwaarden waaraan de vrijgestelde activiteiten moeten voldoen is dan ook niet noodzakelijk.

 

Paragraaf 3.3 Houtopstanden

 

Algemene toelichting

Het doel van het onderdeel bossen in de Wet natuurbescherming is het in stand houden van het Nederlands bosareaal. Dit is van belang om te kunnen voldoen aan internationale verdragen op het gebied van klimaat, duurzame houtproductie en houthandel en biologische diversiteit.

Bossen worden gezien als belangrijke plaatsen voor CO2 opslag, die CO2 duurzaam kunnen vastleggen en de gevolgen van klimaatverandering kunnen beperken. Daarnaast zorgen ze voor houtproductie en vormen ze een belangrijk leefgebied van veel beschermde en bedreigde soorten.

 

Deze paragraaf geeft invulling aan de aan Provinciale Staten toekomende bevoegdheden. Deze zijn beperkt tot de bossen en houtopstanden waarop hoofdstuk 4 van de Wet natuurbescherming ziet. De Wet natuurbescherming kent een aantal uitzonderingen, geformuleerd in de artikelen 4.1 en 4.4 van de wet. Deze paragraaf is daarop niet van toepassing.

 

In een afzonderlijke beleidsregel zal worden uitgewerkt hoe Gedeputeerde Staten de haar toekomende bevoegdheden voor houtopstanden, zoals het kapverbod en ontheffingsmogelijkheden, zal inzetten.

 

Artikelsgewijze toelichting

 

Definitie boskern (artikel 3.3.1)

De term wordt ook in de Wet natuurbescherming gebruikt maar niet gedefinieerd. Er wordt gekozen om aan te sluiten bij de definitie die de Boswet ook hanteerde. We beschouwen een houtopstand als ‘aaneengesloten’ als bomen elkaar beïnvloeden. Hiervan kan bijvoorbeeld sprake zijn bij beschaduwing van kronen.

 

Melding van een voorgenomen velling (artikel 3.3.2)

Op grond van de Wet natuurbescherming is het verboden een houtopstand geheel of gedeeltelijk te vellen of te doen vellen zonder voorafgaande melding daarvan bij Gedeputeerde Staten. Gedeputeerde Staten dienen zich aan de hand van de gegevens die de initiatiefnemer verstrekt een goed beeld te kunnen vormen van de aard en omvang van de houtopstand en de reden van de velling, zodat kan worden beoordeeld of een velling kan worden toegestaan. Gedeputeerde Staten zullen een formulier vaststellen waarin de genoemde gegevens verwerkt kunnen worden. Daarbij zullen we digitaal indienen ook mogelijk maken.

 

Termijnen melding (artikel 3.3.3)

Gedeputeerde Staten beoordelen binnen de termijn van 1 maand of de velling is toegestaan of dat zij een verbod opleggen ingevolge artikel 4.2, derde lid, van de Wet natuurbescherming. Na die termijn mag, zonder tegenbericht, de houtopstand geveld worden. Er zijn bijzondere omstandigheden denkbaar waarin een velling niet kan wachten. Het is mogelijk om af te wijken van de termijn van 1 maand. Gedeputeerde Staten zullen tevens een formulier vaststellen waarmee de toestemming om af te wijken van de reguliere wachttermijn kan worden aangevraagd.

 

Eisen aan herbeplantingen (artikel 3.3.4)

Het doel van deze regels is om aan de hoofddoelstelling van de Wet natuurbescherming, om het bosareaal kwalitatief en kwantitatief in stand te houden, te voldoen. Daarbij wordt gelet op de doelstellingen die de betreffende houtopstand kent.

Van belang is dat de houtopstand op de betreffende locatie en voor de eigenaar een goede functievervulling kent voor een of meer van de functies natuur, landschap, houtproductie en recreatie. Gelet op deze punten verdient het begrip ‘bosbouwkundig verantwoord’ om breed uitgelegd te worden. Het gaat niet alleen om de houtteeltkundige kwaliteit van de houtopstand, maar ook om de natuur- en landschappelijke waarde.

De Boswet stelde in de Memorie van Toelichting (Tweede Kamer 1958-1959, kamerstuknummer 5308 ondernummer 3) dat de herbeplanting kwalitatief en kwantitatief in verhouding diende te staan tot het gevelde. Deze koppeling wordt nu ook weer aangebracht. Derhalve is in artikel 3.3.4, onder a, van deze paragraaf nu gesteld dat de houtopstand ten minste vergelijkbare ecologische en landschappelijke waarden moet kunnen vertegenwoordigen. Hiermee wordt niet bedoeld dat er precies dezelfde soorten geplant moeten worden als er voor de velling aanwezig waren. Wel is het de bedoeling dat een houtopstand die een ecologische waarde vertegenwoordigde ook na herbeplanting weer ecologische waarden kan herbergen. Hierbij is het toegestaan deze ecologische waarden uit te wisselen. Als voorbeeld: de inheemse loofboomsoort kan vervangen worden door de andere inheemse loofboomsoort. Het is echter niet de bedoeling om een soortenrijk loofbos te vervangen door bijvoorbeeld een soortenarme populierenplantage.

Het vellen van een houtopstand kan grote impact op de omgeving hebben. Het is daarom van belang deze op zo kort mogelijke termijn te herstellen, zodat de functie die de houtopstand vervult ook snel weer hersteld wordt. Daarom worden er eisen gesteld aan de oppervlakte, de te kiezen soorten (het kunnen vormen van een volwaardige duurzame houtopstand) en het spoedig in sluiting kunnen komen van het kronendak. Dit laatste betekent dat er voldoende en kwalitatief goed plantmateriaal gebruikt dient te worden of dat er voldoende zaailingen aanwezig zijn. Snel groeiende soorten behoeven minder plantmateriaal per hectare.

Het kunnen vormen van een duurzame en volwaardige houtopstand houdt in dat soorten die gebruikt worden volledig tot wasdom kunnen komen op de bodem waarin ze geplant worden. Het planten van meer-eisend naaldhout (bijvoorbeeld fijnspar) op droge (te) arme zandgronden zal bijvoorbeeld niet leiden tot een duurzame houtopstand, omdat bomen voortijdig zullen afsterven en/of niet tot volle wasdom kunnen komen. Hetzelfde geldt bijvoorbeeld voor het gebruik van beuk op bodems met hoge stagnerende grondwaterstanden. Gezien de vele soorten die er zijn, in combinatie met meestal zeer specifieke gebiedsomstandigheden, hebben Gedeputeerde Staten hier een hoge mate van beoordelingsvrijheid en zullen dit per casus beoordelen.

De eigenaar of beheerder houdt in hoge mate vrijheid om een herbeplanting op eigen wijze in te vullen. Het gebruik van op houtteelt gerichte exoten is daarbij over het algemeen toegestaan. De bepalingen (artikel 3.3.4, onder d en e) zijn er op gericht om Gedeputeerde Staten een instrument in handen te geven om in te grijpen als herbeplantingen evident leiden tot mislukte herbebossing of er toe leiden dat (Europees) beschermde natuurwaarden niet gerealiseerd kunnen worden of in gevaar komen.

Met het oog op een evenwichtige functievervulling worden sierheesters, tuinsoorten en soorten die een gevaar vormen voor de biologische diversiteit uitgesloten. Bij het laatste moet gedacht worden aan soorten met een woekerend karakter, die inheemse vegetaties volledig kunnen verdringen, en waarvan verwacht kan worden dat deze geen bosbouwkundige waarden en geen natuurwaarden vertegenwoordigen.

Dit kan dus betekenen dat op kapvlaktes een soort actief bestreden moet worden om een bosbouwkundig verantwoorde herbeplanting mogelijk te maken.

Het staat een eigenaar of initiatiefnemer uiteraard vrij om vooraf met de Provincie af te stemmen of een door hem gewenste herbeplanting aan de regels voldoet.

 

Eisen aan herbeplanting op andere grond (artikel 3.3.5)

Gedeputeerde Staten kunnen ontheffing verlenen ten behoeve van herbeplanting op andere grond. Er zijn omstandigheden dat herbeplanting op een andere locatie echter niet wenselijk is. Het is daarom niet toegestaan om houtopstanden die een belangrijke ecologische of landschappelijke functie vervullen elders te herbeplanten. Doel hiervan is een verdere ecologische of landschappelijke verschraling van het landschap tegen te gaan. Bij landschapselementen en kleine houtopstanden moet bijvoorbeeld gedacht worden aan houtwallen of -singels, lanen en kleine bosjes gelegen in het landelijk gebied. Gezien deze doelen worden Gedeputeerde Staten in de gelegenheid gebracht om eventueel aan het toestaan van een compensatie ook eisen te verbinden aan de te gebruiken boomsoort, de verschijningsvorm (bijvoorbeeld laan, houtwal) en de locatie van de nieuwe houtopstand. Verschil met het kapverbod is, dat in deze gevallen wel velling is toegestaan, maar dat de houtopstand op de plaats van de velling dient terug te komen.

Verder kent dit artikel een afwijking voor een werk overeenkomstig een ruimtelijk plan en een inpassingsplan. De Wet ruimtelijke ordening wordt gezien als hogere regelgeving, waar meer integraal afwegingen worden gemaakt voor de ruimtelijke omgeving. Indien daarbij besloten wordt dat een houtopstand dient te verdwijnen voor andere doelen, ligt het niet in de rede vanuit de Wet natuurbescherming een andere afweging te maken. Wel dient een houtopstand gecompenseerd te worden. Daarbij dient tevens rekening gehouden te worden met vereisten die in de Omgevingsverordening Limburg 2014 voor natuurcompensatie zijn opgenomen. Dit betreft met name de eis om in sommige omstandigheden een grotere oppervlakte natuur aan te leggen dan er vernietigd is.

Het uitvoeren van een werk overeenkomstig een ruimtelijk plan (inclusief inpassingsplannen) sluit qua inhoud (en jurisprudentie) aan bij de Boswet (oud) en wordt als volgt uitgelegd. Er moet sprake zijn van werkzaamheden, zoals het oprichten van bouwwerken, waarbij de houtopstand of bosgroeiplaats onevenredig wordt aangetast, en die specifiek nodig zijn om invulling te kunnen geven aan het ruimtelijk plan of het inpassingsplan. Hieronder wordt bijvoorbeeld ook verstaan het aanleggen van sportvelden.

Het gaat niet om het kunnen uitvoeren van activiteiten, of alleen het toepassen van een ander grondgebruik of een andere bodemcultuur. Daarom wordt onder het uitvoeren van een werk bijvoorbeeld niet verstaan het vellen en compenseren van houtopstanden die in landelijk gebied staan en die geveld worden om agrarische activiteiten (beter) uit te kunnen voeren.

Oude bosgroeiplaatsen zijn zeldzaam in Nederland. Op deze plaatsen is sprake van een langdurige ongestoorde ontwikkeling van de bosbodem. De bodem krijgt hierdoor specifieke kenmerken die gunstig zijn voor soorten die slechts groeien in langdurig ongestoorde bossystemen. Om deze reden dienen deze bodems bescherming te krijgen, en is het niet mogelijk om houtopstanden op deze bodems elders te compenseren. Het is aan Gedeputeerde Staten om te beoordelen of op deze bodems ook een kapverbod aan de orde kan zijn. Gedeputeerde Staten zullen in beleidsregels vastleggen hoe getoetst wordt of sprake is van een oude bosbodem.

Aan de compensatie worden verder eisen gesteld betreffende de omvang, vorm en locatie van de houtopstand. Het derde lid regelt dat er geen beplanting van grond mag plaatsvinden waar al beschermde natuurwaarden aanwezig zijn. Ter behoud van de algehele biologische diversiteit en landschappelijke waarden dient voorkomen te worden dat percelen actief bebost worden in het kader van compensatie, die al hoge natuurwaarden of bijzondere landschappelijke waarden kennen. Het gaat daarbij over het algemeen om percelen waar al hoogwaardige ecologische waarden aanwezig zijn, maar ook weidevogelgebieden. Gedeputeerde Staten kijken bij de beoordeling hiervan naar het voorkomen van bijzondere soorten en habitats.

Indien reeds sprake is van een herbeplantingsplicht op een bepaalde locatie kan hier niet nogmaals gecompenseerd worden, omdat daarmee de totale bosoppervlakte zou verkleinen. Zo is het ook niet toegestaan om te compenseren op plaatsen waar al compensatieverplichtingen voor andere gevallen liggen, die ontstaan zijn uit andere regelgeving. Wel is het toegestaan om verplichtingen tot compensatie uit hoofde van de Wet natuurbescherming, die ontstaan als compensatie voor soorten of beschermde gebieden, te combineren, zolang het om dezelfde ingreep gaat.

Specifiek bij de artikelen 3.3.4 en 3.3.5 hebben Gedeputeerde Staten een afwijkingsbevoegdheid om in het geval van bijzondere omstandigheden af te kunnen wijken. Hierbij kan bijvoorbeeld gedacht worden aan landinrichtingsprojecten waar een nieuwe structuur van het landschap wordt nagestreefd en waarbij de landschappelijke kwaliteit niet afneemt. Ook zouden Gedeputeerde Staten van deze afwijkingsbevoegdheid gebruik kunnen maken als een vergelijkbaar landschapselement elders op een geschikte locatie wordt teruggebracht, waarbij landschap en ecologie in tact blijven.

Vrijstellingen (algemeen)

De Wet natuurbescherming biedt de mogelijkheid om in bijzondere gevallen af te zien van de meldings- en herbeplantingsplicht. Voor groepen van specifiek gedefinieerde en afgebakende gevallen kan dit met een vrijstelling zoals aangegeven in deze paragraaf. Daarnaast is er voor Gedeputeerde Staten ruimte om in individuele gevallen maatwerk te leveren in de vorm van een ontheffing van de herbeplantingsplicht. In een dergelijke ontheffing wordt dan onderbouwd waarom in dat geval afgezien mag worden van de herbeplantingsplicht en welke voorschriften daar eventueel aan verbonden worden. Het instrument ontheffing zetten we in voor gevallen waarin na integrale afweging van alle belangen blijkt dat het in de wet vastgelegde areaalbehoud minder zwaar weegt dan het belang dat met de ingreep wordt nagestreefd. Een voorbeeld hiervan kan zijn het ontwikkelen van bijzondere natuurwaarden.

Vrijstelling meldplicht (artikel 3.3.6)

Het kan in bepaalde omstandigheden wenselijk zijn om bossen op kleinschalige wijze te verjongen, omdat dit de functievervulling kan verbeteren. Hiervan is bijvoorbeeld sprake als de kwaliteit van de bestaande houtopstand gering is en, met het oog op het verbeteren van die kwaliteit, een verjonging van kleine delen van de houtopstand wordt ingezet. Deze handelwijze valt niet onder de definitie van ‘dunnen’ als omschreven in artikel 1 van de Wet natuurbescherming. Daar het om kleinschalige, bosbouwkundig gezien reguliere ingrepen gaat en deze gericht zijn op het verbeteren van het bos, is het niet nodig om een melding te doen. Wel worden daaraan voorwaarden verbonden. Het moet gaan om het kappen van verjongingsgaten die niet groter zijn dan 1500 m2 en gezamenlijk niet meer beslaan dan 10% van de oppervlakte.

Boven deze grenzen zijn de gevolgen van de ingreep mogelijk zo groot dat deze wel beoordeeld dienen te worden. Om te voorkomen dat door het snel opeenvolgende kappen van gaten toch een grootschalige velling ontstaat, is hier tevens de eis aan verbonden dat een dergelijke ingreep maar één keer per vier jaar mag plaatsvinden. Dit betreft een in de bosbouw gebruikelijke cyclus. Als velling vaker plaatsvindt, dan is wel sprake van de reguliere meldingsplicht. De herbeplantingsplicht blijft in deze gevallen dan ook gewoon bestaan en dient binnen de gebruikelijke termijn te zijn ingevuld.

Deze vrijstelling is specifiek bedoeld voor het realiseren van een gevarieerd bos (structuurvariatie) door de inzet van verjonging. Het is niet toegestaan om via deze weg andere doelen te realiseren.

Vrijstelling herbeplantingsplicht (artikel 3.3.7)

Venoevers

Onder de Boswet was het bestaand beleid om voor het herstel van oevers van vennen een ontheffing van de herbeplantingsplicht te verlenen. Deze regeling wordt door middel van een vrijstelling hier gecontinueerd. Doel ervan is om venherstel mogelijk te maken en de beschaduwing van venoevers te verminderen, omdat dit grote positieve effecten heeft op de natuurwaarden. De regeling houdt in dat er in een zone van 30 meter vanaf de gemiddelde voorjaarswaterlijn vrijstelling van de herbeplantingsplicht wordt verleend. De maatvoering van 30 meter moet gezien worden als een gemiddelde voor het hele ven. Het is dus toegestaan om de zone rond het ven lokaal breder of smaller te maken. Deze regeling is bedoeld voor bestaande vennen. Indien sprake is van het ontwikkelen van nieuwe vennen of het significant groter maken, zal de Provincie per casus bezien of er ontheffing van de herbeplantingsplicht verleend kan worden.

Vrijstelling na het tenietgaan van houtopstanden

Er zijn gevallen denkbaar waarbij houtopstanden spontaan tenietgaan en waarbij het niet redelijk is dat eigenaren gehouden worden aan herbeplanting elders, omdat ter plaatse geen bosvorming meer mogelijk is. Het gaat hierbij om de volgende gevallen. Het duurzaam vernatten van bossen brengt soms met zich mee dat het bestaande bos afsterft. Als het bos niet te nat wordt (water blijft onder het maaiveld) zal zich in de meeste gevallen daarna spontaan een nieuwe houtopstand vestigen. In de gevallen waarin dit niet gebeurt, omdat de terreinen blijvend te nat worden, is het niet redelijk dat de eigenaar gedwongen wordt elders de houtopstand te compenseren. Daarom wordt in twee gevallen vrijstelling van de herbeplantingsplicht verleend. Vrijstelling wordt verleend als door natuurlijke processen houtopstanden tenietgaan. Hierbij valt bijvoorbeeld te denken aan het dichtgroeien van watergangen of het door bevers vernatten van een bosgebied. Verder valt te denken aan de situatie dat door het actief nemen van antiverdrogingsmaatregelen houtopstanden zoveel vernatten dat ter plaatse geen bos meer kan groeien. Verder zijn er ook gronden denkbaar waarop van nature geen bosvorming zou plaatsvinden, bijvoorbeeld veengebieden. Met betrekking tot dergelijke bodemtypen wordt ook vrijstelling verleend van de herbeplantingsplicht als de houtopstand spontaan tenietgaat.

Indien bovengenoemde situaties zich voordoen in Natura 2000-gebieden vallen deze overigens meestal onder de reguliere vrijstellingsgronden van artikel 4.4 van de Wet natuurbescherming.

Bevers zijn in staat volwassen bomen door vraat teniet te laten gaan. Hoewel in de meeste gevallen spontane hergroei van bos zal optreden, zijn er omstandigheden waar dit mogelijk niet zal plaatsvinden. In die gevallen wordt de eigenaar gevrijwaard van een plicht tot herbeplanting. In gevallen waar de eigenaar zelf is overgegaan tot vellen van het bos en waar sprake is van schade door ander wild aan herbeplanting, is wel sprake van een vervangingsplicht als bedoeld in artikel 4.3, tweede lid, van de Wet natuurbescherming.

Paragraaf 3.4 Faunabeheereenheden

 

Algemene toelichting

Faunabeheereenheden vervullen in het huidige faunabeleid een essentiële rol, omdat zij zorgen voor een maatschappelijke en gebiedsgerichte inbedding van het faunabeheer. In het bestuur van de faunabeheereenheden zijn de maatschappelijke geledingen vertegenwoordigd die belang hebben bij de uitvoering van het faunabeleid, zoals jagers, de landbouwsector en de organisaties die natuurterreinen beheren. Het bestuur dient te worden uitgebreid met drie vertegenwoordigers van verschillende maatschappelijke organisaties die het doel behartigen van een duurzaam beheer van populaties van in het wild levende dieren in de regio waartoe het werkgebied van de faunabeheereenheid behoort.

De faunabeheereenheid is een zelfstandige rechtspersoon die zelf zorgdraagt voor de vorming van haar bestuur, met inachtneming van de regels die in deze paragraaf zijn gesteld.

 

Paragraaf 3.5 Wildbeheereenheden

Algemene toelichting

Op grond van de Wet natuurbescherming geldt dat jachthouders met een jachtakte zich met anderen verplicht organiseren in een wildbeheereenheid, ter uitvoering van het door de faunabeheereenheid vastgestelde faunabeheerplan en om te bevorderen dat een duurzaam beheer van populaties van in het wild levende dieren, bestrijding van schadeveroorzakende dieren en jacht worden uitgevoerd in samenwerking met en ten dienste van grondgebruikers en terreinbeheerders. In de Wet natuurbescherming hebben de wildbeheereenheden een meer prominente rol gekregen dan in de Flora- en faunawet. Het zijn over het algemeen de wildbeheereenheden die uitvoering zullen geven aan het faunabeheerplan. Zij zullen in de praktijk de beheerdaden verrichten op grond van de provinciale ontheffing voor beheer en schadebestrijding. Daarnaast adviseren de wildbeheereenheden de faunabeheereenheid over de inhoud van de faunabeheerplannen en leveren zij - op basis van tellingen en een afschotregistratie - de gegevens aan ten behoeve van het faunabeheerplan.

De toekenning van deze taken en verantwoordelijkheden aan de wildbeheereenheden vindt haar rechtvaardiging in het feit dat deze samenwerkingsverbanden bij uitstek streekgebonden zijn. Om de wildbeheereenheden deze taken effectief te kunnen laten uitvoeren, is in de Wet natuurbescherming voorzien dat alle van het geweer gebruikmakende jachthouders - jachthouders met een jachtakte - binnen het werkgebied van een wildbeheereenheid zich bij deze eenheid moeten aansluiten.

Dit versterkt het streekgebonden karakter van het faunabeheer nog verder. De wildbeheereenheden zijn gehouden uitvoering te geven aan het door de faunabeheereenheid vastgestelde faunabeheerplan.

Artikelsgewijze toelichting

Eisen en begrenzing werkgebied (artikel 3.5.1)

De werkgebieden van de wildbeheereenheden dienen van voldoende omvang te zijn voor een effectieve invulling van de werkzaamheden.

De provincies stellen bij verordening regels aan de omvang van de werkgebieden. Van belang is daarbij de grootte van de leefgebieden van de diersoorten die worden beheerd op grond van het faunabeheerplan. Wanneer de werkgebieden van de wildbeheereenheden te klein zijn, dan zal de uitvoering van het beheer onvoldoende samenhangend zijn en onvoldoende kunnen worden gecoördineerd. Er zijn wildbeheereenheden met een werkgebied dat provinciegrensoverschrijdend is. Dit is mogelijk wanneer ze voor het deel van het werkgebied dat is gelegen in de provincie Limburg aan de bij deze paragraaf gestelde eisen voldoen. De wildbeheereenheden hebben een aaneengesloten werkgebied; dat wil zeggen dat er geen delen van het werkgebied zijn die niet zijn verbonden met de rest van het werkgebied.

Op grond van deze paragraaf is het mogelijk dat wildbeheereenheden die te klein zijn om te voldoen aan de oppervlakte-eis een samenwerkingsovereenkomst aangaan met een naburige wildbeheereenheid. Deze overeenkomst richt zich op afstemming van beheer.

Tijdelijke ontheffing eisen werkgebied (artikel 3.5.2)

Omdat er enkele wildbeheereenheden bij de inwerkingtreding van de Wet natuurbescherming mogelijk nog niet voldoen aan de oppervlakte-eis, kunnen Gedeputeerde Staten - als overgangsmaatregel - ontheffing verlenen van deze eis, om de betreffende wildbeheereenheden de gelegenheid te geven de samenwerking te zoeken met een naburige wildbeheereenheid.

Gegevensverzameling (artikel 3.5.3)

In het faunabeheerplan is geregeld welke gegevens verzameld dienen te worden ter onderbouwing van ontheffingen voor faunabeheer. Deze gegevens worden voor een belangrijk deel verzameld door de wildbeheereenheden en hun leden.

Verplichte aansluiting jachtaktehouders (artikel 3.5.4)

Met dit artikel wordt beoogd dat voor iedere jachthouder duidelijk is bij welke wildbeheereenheid hij zich dient aan te sluiten. In artikel 3.14, eerste lid, van de Wet natuurbescherming is bepaald dat jachthouders met een jachtakte zich verplicht moeten organiseren in een wildbeheereenheid. Een wildbeheereenheid heeft de rechtsvorm van een vereniging. Ook grondgebruikers, terreinbeheerders, jachtaktehouders die geen jachthouder zijn en jachthouders zonder jachtakte kunnen lid worden van de vereniging. Gezien het belang dat anderen bij de werkzaamheden van de wildbeheereenheden kunnen hebben, zoals grondgebruikers - niet zijnde jachtaktehouders - uit de streek, is in de Wet natuurbescherming voorzien dat ook zij lid kunnen worden van een wildbeheereenheid.

Jachtaktehouders die geen jachthouder zijn kunnen niet zelfstandig de jacht uitoefenen; ze kunnen echter wel bijdragen aan populatiebeheer en schadebestrijding, bijvoorbeeld op verzoek van grondgebruikers.

Beëindiging lidmaatschap (artikel 3.5.5)

Het niet handelen conform het faunabeheerplan kan aanleiding zijn om het lidmaatschap van een wildbeheereenheid te weigeren of te beëindigen. Dit heeft verstrekkende gevolgen voor de jachthouder die het betreft, omdat deze in de regel dan geen jachtakte kan verkrijgen. Het is het bestuur van de wildbeheereenheid dat kan beslissen om het lidmaatschap te beëindigen voor een te bepalen periode. Ten aanzien van het voornemen tot een dergelijke beslissing wordt door het bestuur van de wildbeheereenheid een advies ingewonnen bij het bestuur van de faunabeheereenheid.

Het is immers de faunabeheereenheid die, op grond van feiten, kan beoordelen of het handelen van een lid van de een wildbeheereenheid in strijd is met het door de faunabeheereenheid opgestelde faunabeheerplan.

Geschillenregeling (artikel 3.5.6)

De wildbeheereenheden stellen een gezamenlijke geschillenregeling in om onder meer geschillen ten aanzien van beëindiging van het lidmaatschap te behandelen. De taken van de in deze verordening verplicht gestelde gezamenlijke geschillenregeling zijn in de verordening niet limitatief opgesomd; deze regeling kan onder andere ook geschillen behandelen die voortkomen uit het proces van vorming van samenwerkingsverbanden of andere geschillen inzake de begrenzing van wildbeheereenheden en jachtvelden.

Paragraaf 3.6 Faunabeheerplan

 

Algemene toelichting

Het faunabeheerplan is gericht op het duurzaam beheer van in het wild levende dieren, de bestrijding van schadeveroorzakende dieren en de uitoefening van de jacht. Eisen aan het faunabeheerplan waren voorheen opgenomen in de Flora- en faunawet en het Besluit Faunabeheer. Deze eisen hadden uitsluitend betrekking op populatiebeheer. In de Wet natuurbescherming is de reikwijdte van het faunabeheerplan uitgebreid met schadebestrijding en jacht. De bevoegdheid eisen te stellen aan faunabeheerplannen is op grond van de Wet natuurbescherming gedecentraliseerd aan provincies. Het faunabeheerplan voorziet in een samenhangende aanpak van populatiebeheer door faunabeheereenheden, schadebestrijding door grondgebruikers en de uitoefening van de jacht op de door de Minister aangewezen wildsoorten. Het door het bestuur van de faunabeheereenheid vast te stellen faunabeheerplan vervult hiermee een centrale rol in de Wet natuurbescherming. In deze paragraaf is vastgesteld aan welke eisen het faunabeheerplan moet voldoen. Het faunabeheerplan behoeft vervolgens nog de goedkeuring van Gedeputeerde Staten.

 

Artikelsgewijze toelichting

 

Reikwijdte faunabeheerplan (artikel 3.6.1)

Uitgangspunt van het systeem van faunabeheer is dat er in een bepaald gebied gedurende een langere periode integraal beheer wordt gevoerd.

Om dat te bereiken moet het faunabeheerplan gelden voor een deel van het werkgebied van de faunabeheereenheid dat groot genoeg is om een verantwoord en duurzaam faunabeheer te kunnen voeren in samenhang met schadebestrijding ende uitoefening van de jacht. De eis dat het faunabeheerplan geldt voor ten minste 5000 hectare van het gehele werkgebied van de faunabeheereenheid is een continuering van de eis zoals deze op basis van het Besluit Faunabeheer gold.

Geldigheidsduur en wijzigen faunabeheerplan (artikel 3.6.2)

Op grond van het voorheen geldende Besluit Faunabeheer gold dat het faunabeheerplan een geldigheidsduur heeft van ten hoogste vijf jaar (artikel 11 Besluit Faunabeheer). Deze eis is met de intrekking van het Besluit Faunabeheer komen te vervallen.

Gelet op de samenhangende aanpak van populatiebeheer, schadebestrijding en de uitoefening van de jacht waarin het faunabeheerplan voorziet, is het van belang dat het faunabeheerplan voor verschillende jaren geldig is. Artikel 3.6.2 van deze paragraaf bepaalt daarom dat in het faunabeheerplan wordt aangegeven dat het een maximale geldigheidsduur heeft van zes jaar. Hiermee wordt aangesloten op de looptijd van andere planperioden, zoals Natura 2000-beheerplannen. De faunabeheereenheid kan het faunabeheerplan ook tussentijds wijzigen, bijvoorbeeld als ontwikkelingen in dierenpopulaties of ontwikkelingen in schade daartoe aanleiding geven. In uitzonderlijke gevallen kunnen Gedeputeerde Staten de geldigheidsduur van het faunabeheerplan verlengen.

Eisen aan een faunabeheerplan (artikelen 3.6.3, 3.6.4 en 3.6.5)

De eisen die in deze paragraaf aan een faunabeheerplan gesteld zijn, zijn grotendeels dezelfde eisen die voorheen golden op grond van artikel 10 van het Besluit Faunabeheer. Zoals in het algemeen deel toegelicht, heeft het faunabeheerplan, naast populatiebeheer, op grond van de Wet natuurbescherming een bredere functie en tevens betrekking op schadebestrijding en de uitoefening van de jacht. Voor schadebestrijding en jacht voorziet het faunabeheerplan in een samenhangende aanpak van populatiebeheer door de faunabeheereenheid, schadebestrijding door grondgebruikers en de uitoefening van de jacht. Onder regie van de faunabeheereenheid worden deze inspanningen bij het opstellen van het faunabeheerplan op elkaar afgestemd.

Voor populatiebeheer en schadebestrijding fungeert het faunabeheerplan als basis voor ontheffingverlening. Dit onderdeel van het faunabeheerplan bevat daarom de uitwerking van de gestelde eisen in de artikelen 3.6.3 en 3.6.4. Ook het gebruik van vrijstellingen (landelijk of provinciaal) voor schadebestrijding is gebonden aan het faunabeheerplan; het faunabeheerplan dient daarom ook te voorzien in een planmatige aanpak voor schadebestrijding. De artikelen 3.6.3 en 3.6.4 van deze paragraaf zijn daarom ook op het gebruik van de vrijstellingen voor schadebestrijding van toepassing.

Voor de jacht op de vijf wildsoorten (haas, konijn, wilde eend, fazant en houtduif) geldt dat ook deze dient te worden uitgevoerd overeenkomstig het faunabeheerplan. Daarmee krijgen alle soorten in principe gelijkwaardige bescherming, met dien verstande dat bij wildsoorten het de jachthouder is die de redelijke wildstand bepaalt en tot stand brengt.

De redelijke wildstand in een jachtveld is de stand waarbij de wildsoort geen of beperkte schade veroorzaakt, ook buiten het jachtseizoen, zonder dat de duurzame instandhouding van de soort in het gebied in het geding komt.

Het faunabeheerplan dient ook ten aanzien van de jacht te voldoen aan de in deze paragraaf te stellen regels; deze regels mogen echter niet tot een verregaande beperking van de mogelijkheden voor de jachthouder om gebruik te maken van het jachtrecht leiden. Het faunabeheerplan dient ten aanzien van de jacht een beschrijving van de maatschappelijke belangen die worden gediend met de bejaging van de diersoort te bevatten. Aangezien er voor de vijf wildsoorten enkel trendtellingen beschikbaar zijn, bevat het faunabeheerplan geen exacte aantallen maar een indicatieve en kwalitatieve aanduiding van de ontwikkeling van de stand. Het werken met gedetailleerde afschotplannen is voor de vijf wildsoorten niet aan de orde. Ook bij wildsoorten geldt dat schadepreventie dient te worden ingezet om onnodig afschot te voorkomen; dit neemt echter niet weg dat het bereiken van de redelijke wildstand door de jachthouder het uitgangspunt is.

Op basis van de op grond van artikel 3.13 van de Wet natuurbescherming verplicht door jagers te overleggen afschotgegevens en de op grond van artikel 3.6.3 van deze paragraaf te verstrekken gegevens over bijvoorbeeld populatietrends, wordt in het faunabeheerplan richting gegeven aan de nodige inspanningen. De jachthouder moet, met inachtneming van het faunabeheerplan, bepalen wat in zijn jachtveld nodig is om een redelijke wildstand te handhaven. Uitgangspunt hierbij is dat de uitoefening van de jacht mede in dienst staat van schadebestrijding. Deze samenhang met schadebestrijding moet uit het faunabeheerplan blijken.

Afschotvrij natuurgebied (artikel 3.6.6)

In het faunabeheerplan dient één natuurgebied in Limburg aan te worden gewezen dat in principe, voor minimaal vijftien jaar, afschotvrij wordt verklaard. Hier dient onder supervisie van de faunabeheereenheid en in overleg met organisaties die deskundig zijn op het gebied van ecologisch faunabeheer gezocht te worden naar alternatieve methoden van populatie- en natuurbeheer.

Goedkeuring (artikel 3.6.7)

Faunabeheerplannen moeten om voor goedkeuring door Gedeputeerde Staten in aanmerking te komen, voldoen aan de voorschriften van artikelen 3.6.1 tot en met 3.6.6 van deze paragraaf. Daarnaast dient bij de vaststelling van een faunabeheerplan rekening gehouden te worden met de relevantevastgestelde beleidskaders, zoals de provinciale Natuurvisie, Natura 2000-beheerplannen en het door Gedeputeerde Staten vastgestelde beleid met betrekking tot populatiebeheer, schadebestrijding en jacht.

 

Paragraaf 3.7 Faunaschade

 

Algemene toelichting

Artikel 6.1 van de Wet natuurbescherming bepaalt dat Gedeputeerde Staten in voorkomende gevallen tegemoetkomingen verlenen in geleden schade door natuurlijk in het wild levende:

a. vogels van vogelsoorten als bedoeld in artikel 1 van de Vogelrichtlijn, of

b. dieren die worden genoemd in bijlage IV, onderdeel a, bij de Habitatrichtlijn, bijlage II bij het Verdrag van Bern, bijlage I bij het Verdrag van Bonn of de bijlage, onderdeel a, bij deze wet.

Ter invulling van deze bevoegdheid stellen Gedeputeerde Staten beleidsregels vast.

In IPO-verband hebben de gezamenlijke provincies ervoor gekozen het verlenen van tegemoetkomingen in faunaschade te mandateren aan de uitvoeringsorganisatie BIJ12. Uit oogpunt van efficiëntie is een gezamenlijke uitvoering met één loket en gebundelde kennis te prefereren. In een afzonderlijk besluit worden de bevoegdheden met betrekking tot het verlenen van tegemoetkomingen gemandateerd aan BIJ12.

 

Artikelsgewijze toelichting

 

De aanvraag om tegemoetkoming (artikel 3.7.2)

In artikel 3.7.2 wordt de elektronische wijze van indiening van een aanvraag om tegemoetkoming in schade veroorzaakt door natuurlijk in het wilde levende beschermde diersoorten geregeld. Op grond van artikel 4:1 Algemene wet bestuursrecht moet de voorwaarde van elektronische indiening van een aanvraag bij wettelijk voorschrift worden geregeld.

Vereist is dat de schade zo spoedig mogelijk (binnen zeven werkdagen) bij BIJ12 wordt gemeld. BIJ12 is dan in de gelegenheid een taxateur ter plaatse een onderzoek naar de schadeveroorzakende diersoorten en de omvang van de schade te laten instellen. Een consulent faunazaken van BIJ12 kan dan ook adviseren hoe verdergaande schade kan worden voorkomen of beperkt. Aanvragen die later dan zeven werkdagen na constatering van de schade zijn ingediend worden afgewezen. Onder werkdagen wordt verstaan: maandag tot en met vrijdag met uitzondering van algemeen erkende feestdagen als bedoeld in de Algemene termijnenwet.

Taxatie van de schade (artikel 3.7.3)

Artikel 3.7.3  regelt in samenhang met de door het college van Gedeputeerde Staten vast te stellen Beleidsregels tegemoetkoming faunaschade de wijze waarop de schade wordt vastgesteld. BIJ12 heeft een raamovereenkomst met taxatiebureaus die schade veroorzaakt door in het wild levende beschermde dieren taxeren. De taxateur zal zijn bevindingen direct na de eindtaxatie bij de grondgebruiker achterlaten of deze zo spoedig mogelijk toesturen. Voorzien is in de mogelijkheid dat de aanvrager zijn opmerkingen over de taxatie kan vermelden, dat de taxateur die opmerkingen van commentaar voorziet en dat de aanvrager kennis kan nemen van het commentaar van de taxateur.

 

Paragraaf 3.8 Vrijstellingen beschermde diersoorten

 

Algemene toelichting

Op grond van de Flora- en faunawet en bijbehorende Regeling vrijstelling dier- en plantensoorten (een ministeriële regeling) was er ten aanzien van een aantal soorten vrijstelling van de verbodsbepalingen vanuit de Flora- en faunawet. Deze vrijstellingen hadden onder meer betrekking op schadebestrijding en ruimtelijke ontwikkelingen.

Op grond van de Wet natuurbescherming zijn nu Provinciale Staten bevoegd om dergelijke vrijstellingen te verlenen. In deze paragraaf worden vrijstellingen verleend ten behoeve van de bestrijding van schadeveroorzakende dieren, de bestrijding van overlast door dieren door gemeenten, ten behoeve van ruimtelijke ontwikkeling en bestendig beheer of onderhoud.

Daarnaast worden er vrijstellingen verleend ten behoeve van de één op één-methode bij het doden van wilde zwijnen, voor de bescherming van amfibieën en weidevogels en voor onderzoek en onderwijs.

Artikelsgewijze toelichting

 

Vrijstelling bestrijding schadeveroorzakende dieren (artikel 3.8.1)

Om schade door beschermde diersoorten te voorkomen wordt er vrijstelling verleend aan grondgebruikers om veel voorkomende dieren die schade veroorzaken te doden. Voor het opzettelijk verontrusten van vogels die schade veroorzaken is het niet langer nodig om een vrijstelling te verlenen omdat in de Wet natuurbescherming het verontrusten niet langer verboden is, althans niet zolang de gunstige staat van instandhouding van de betrokken soort er niet door in gevaar wordt gebracht. Voor de overige soorten (voor zover niet strikt beschermd) geldt ook dat er geen verbod geldt voor het verontrusten van de dieren om schade te voorkomen. De provinciale vrijstelling wordt verleend in aanvulling op de landelijke vrijstelling die wordt verleend door de minister van Economische Zaken. Hierin is bepaald dat er vrijstelling geldt voor het doden van zwarte kraaien, kauwen, houtduiven, Canadese ganzen en vossen om schade te voorkomen. Een provinciale vrijstelling ligt in de rede bij schadesituaties die veel voorkomen en waarbij regulering van het aantal te doden dieren via ontheffingen niet nodig is. Overigens dient ook het gebruik van vrijstellingen, zowel de landelijke als de provinciale, verplicht overeenkomstig het faunabeheerplan plaats te vinden.

De veldmuis en de molmuis kunnen beide belangrijke schade aan gewassen veroorzaken door extreme pieken in de populatieomvang. De molmuis is de terrestrische vorm van de woelrat, die vooral in Limburg voorkomt en hier vraatschade aan de wortels van onder meer fruitbomen veroorzaakt. De bestrijding vindt niet plaats met chemische middelen maar met mechanische middelen zoals klemmen of met de zogeheten rodenator, een apparaat dat een gasmengsel ondergronds tot ontploffing brengt. Bij veldmuizen kan schade ook worden bestreden door de gangenstelsels van deze dieren te vernietigen door grondbewerking of deze onder water te zetten. 

Vrijstelling bestrijding overlast door dieren binnen bebouwde kom door gemeenten (artikel 3.8.2)

De Wet natuurbescherming biedt specifiek de mogelijkheid om een vrijstelling te geven aan gemeenten voor de bestrijding van overlast van beschermde inheemse diersoorten in de bebouwde kom. De gemeente is het eerste aanspreekpunt voor de burger bij overlast. In Limburg wordt veel overlast ervaren door steenmarters. Deze diersoort veroorzaakt deze overlast doordat ze zich vestigt in gebouwen. Gemeenten maakten onder de Flora- en faunawet gebruik van provinciale ontheffingen om in dergelijke gevallen de verblijfplaatsen van deze dieren te mogen verstoren. Door een deskundige kan goed worden vastgesteld via welke route de dieren het gebouw binnenkomen en verlaten. Door deze toegang af te sluiten wanneer de dieren buiten zijn en geen jongen in het gebouw hebben kan overlast worden tegengegaan. Deze methode werkt zodanig goed dat het niet nodig is om verdergaande maatregelen, zoals het doden van dieren, toe te staan.

In enkele gevallen is het wel nodig gebleken om dieren in het gebouw te vangen om ze buiten weer vrij te laten. Dit betreft echter zodanig specifieke situaties dat hiervoor beter met een ontheffing van de faunabeheereenheid kan worden gewerkt.

Vrijstelling ruimtelijke ontwikkeling en bestendig beheer of onderhoud (artikel 3.8.3)

Voor algemeen voorkomende beschermde soorten, die niet in hun voortbestaan worden bedreigd of het gevaar lopen in hun voortbestaan te worden bedreigd, wordt vrijstelling gegeven om deze te vangen indien dit nodig is in het kader van een ruimtelijke ontwikkeling of bestendig beheer en onderhoud.

Het betreft hier uitsluitend soorten die zijn beschermd op grond van artikel 3.10, eerste lid, van de Wet natuurbescherming. Deze soorten zijn niet beschermd op grond van internationale verdragen zoals de Habitatrichtlijn, de Vogelrichtlijn, het Verdrag van Bern of het Verdrag van Bonn. Daarom is op grond van artikel 3.10, tweede lid, van de Wet natuurbescherming een vrijstelling voor ruimtelijke ingrepen en bestendig beheer en onderhoud mogelijk. Bij soorten die algemeen voorkomen, is het niet gewenst dat voor elke ruimtelijke ontwikkeling of ingreep in het kader van beheer en onderhoud een ontheffing aangevraagd moet worden. Uiteraard blijft wel de algemene zorgplicht van artikel 1.12 van de Wet natuurbescherming van toepassing. Dit betekent dat het opzettelijk vangen en doden van de vrijgestelde diersoorten zoveel mogelijk voorkomen moet worden. Tevens moet er worden bekeken of de ruimtelijke ingreep of het bestendig beheer en onderhoud niet op een andere manier uitgevoerd kan worden waardoor kan worden voorkomen dat dieren moeten worden weggevangen of dat de verblijfplaatsen worden vernield.

De lijst met soorten in bijlage III bij dit artikel is opgebouwd uit de soorten die onder de Flora- en faunawet op de algemene vrijstellingslijst stonden en op grond van de Wet natuurbescherming beschermd blijven. Deze lijst is aangevuld met de Hazelworm, de Levendbarende hagedis, de Eekhoorn, de Molmuis en de Steenmarter (voor een gedeelte van het jaar). Voor deze soorten werden onder de Flora- en faunawet relatief veel ontheffingen verleend. De opname op de vrijstellingslijst kan de regeldruk verminderen. Ook de individuele soorten van alle overige soortgroepen aan beschermde soorten (vissen, vlinders, libellen, insecten en vaatplanten) zijn beoordeeld. Hierbij bleek dat de verspreiding van deze soorten zo gering is dat de opname op een algemene vrijstelllingslijst geen meerwaarde heeft. Voor deze soorten kan zo nodig gebruik worden gemaakt van een door Gedeputeerde Staten te verlenen ontheffing.

Voor de opname van een soort op de vrijstellingslijst is een wettelijke toets doorlopen die ziet op drie elementen van toetsing: er is sprake van een wettelijk belang; er bestaat geen andere bevredigende oplossing en er wordt geen afbreuk gedaan aan het streven de populaties van de betrokken soort in hun natuurlijke verspreidingsgebied in een gunstige staat van instandhouding te laten voortbestaan. Voor soorten die zijn opgenomen op de rode lijst is extra zorg op zijn plaats, met name waar het gaat om het criterium dat geen afbreuk gedaan mag worden aan het streven de populaties van de betrokken soort in een gunstige staat van instandhouding te laten voortbestaan. Van een aantal soorten op de vrijstellingslijst in deze verordening verkeren de populaties momenteel niet in een goede staat van instandhouding - ze zijn daarom opgenomen op de rode lijst. De oorzaak van de achteruitgang van deze soorten moet echter primair worden gezocht in de schaalvergroting en intensivering van het agrarisch landgebruik en het verdwijnen van overhoekjes in het landschap. Het is niet te verwachten dat toekomstige ruimtelijke ontwikkelingen die redelijkerwijs nog te verwachten zijn óf bestendig beheer en onderhoud afbreuk doen aan het streven om de populaties van de betreffende soorten in een gunstige staat van instandhouding te laten voortbestaan.

Daarmee heeft het verplaatsen van deze soorten van het vrijstellingsregime naar het ontheffingenregime geen meerwaarde voor het behoud van de biologische diversiteit. Wel zou hiermee een onwenselijke toename van de regeldruk worden bewerkstelligd.

Ten aanzien van het onderdeel van de toets dat ziet op de alternatievenafweging (het ontbreken van een andere bevredigende oplossing) geldt bij ruimtelijke ontwikkelingen dat bij de beoordeling van een bestemmingsplanprocedure natuur deze een volwaardig onderdeel uitmaakt van afweging. Vooraf aan de vaststelling van een bestemmingplan is gebleken dat de gekozen locatie de meest geschikte is voor de beoogde ontwikkeling. Hier is dan geen andere bevredigende oplossing aanwezig, immers dan zou daarvoor gekozen moeten worden. Bestendig beheer en onderhoud zijn plaatsgebonden activiteiten.

Het maaien van wegbermen, spoorwegtaluds, dijken en dergelijke is immers ten behoeve van het behoud van al aanwezige voorzieningen. Hiermee is een andere bevredigende oplossing op voorhand uitgesloten. De belangen ruimtelijke ontwikkeling en bestendig beheer en onderhoud zijn als wettelijk belang voor het verlenen van een vrijstelling onder de bevoegdheid van Provinciale Staten opgenomen in artikel 3.10 van de Wet natuurbescherming.

Eén op één-methode wilde zwijnen (artikel 3.8.4)

Wanneer in het kader van schadebestrijding wilde zwijnen worden gedood wordt in de meeste gevallen gebruik gemaakt van de aanzitmethode waarbij vanaf een hoogzit wordt geschoten op wilde zwijnen die met behulp van een beperkte hoeveelheid lokvoer in het schootsveld worden gelokt. In het kleinschalige landschap van Limburg, waar wilde zwijnen voedsel kunnen vinden op agrarische gronden, is het aanbod van voedsel zodanig groot dat het gebruik van lokvoer niet efficiënt is. Om in deze situatie toch afschot van wilde zwijnen mogelijk te maken is in de Wet natuurbescherming bepaald dat Provinciale Staten het doden van wilde zwijnen kunnen toestaan door middel van een methode, waarbij één persoon wilde zwijnen opzettelijk verontrust met het oogmerk deze dieren binnen het schootsveld van één geweerdrager te drijven. Bij het gebruik van deze methode is het toegestaan dat meerdere schutters zijn opgesteld, met elk een ander schootsveld, maar dient de storing te gebeuren door één persoon per dagrustplaats en deze persoon mag niet zijn vergezeld van één of meerdere honden. Op deze wijze wordt bereikt dat de wilde zwijnen de dagrustplaatsen rustig verlaten, waarbij ze gewoonlijk vaste routes (wissels) gebruiken. De schutter krijgt daarbij de gelegenheid om een goed gericht schot te plaatsen dat meteen dodelijk is. Deze methode onderscheidt zich daarmee van de voor hoefdieren verboden drijfjacht, waarbij de dieren door drijvers in linie worden opgejaagd met honden. Bij de drijfjacht is de kans dat dieren niet meteen dodelijk worden geraakt aanzienlijk groter.

Amfibieën veilig stellen tegen het verkeer (artikel 3.8.5)

Amfibieën worden veel doodgereden in het verkeer, vooral wanneer ze in het vroege voorjaar op weg zijn van de overwinteringslocaties naar de voortplantingslocatie. Het overzetten van een amfibie om deze te beschermen tegen het verkeer is op zich geen overtreding van de Wet natuurbescherming, omdat dit gebeurt in het kader van de zorgplicht. Dit ligt anders wanneer er langs wegen vanginstallaties met schermen en ingegraven emmers worden ingezet, zoals op veel locaties gebeurt door vrijwilligers. Hiervoor is het wel noodzakelijk dat er een vrijstelling wordt verleend van het verbod om deze dieren te vangen. Deze paragraaf voorziet in deze vrijstelling.

Bescherming vogels tegen landbouwwerkzaamheden (artikel 3.8.6)

Deze vrijstelling staat het toe dat niet vliegvlugge jonge vogels tijdelijk worden gevangen om ze te beschermen bij landbouwwerkzaamheden. Deze maatregel wordt regelmatig genomen door weidevogelbeschermers om te voorkomen dat de jonge vogels bij werkzaamheden, bijvoorbeeld tijdens het maaien, worden gedood.

Vrijstellingen voor onderzoek en onderwijs (artikel 3.8.7)

In dit artikel wordt vrijstelling verleend van de verboden op het vervoeren en onder zich hebben van braakballen en losse veren afkomstig van beschermde vogelsoorten. Deze vrijstelling geldt omdat deze producten worden gebruikt bij onderzoek en onderwijs.

Met behulp van natuurlijk geruide veren die worden verzameld bij broedlocaties van vogels, kan bijvoorbeeld onderzoek worden gedaan naar de overleving van broedvogels. Braakballen worden verzameld om inzicht te krijgen in de voedselkeuze van vogels.

Er wordt verder vrijstelling verleend van het verbod op het vangen van larven (kikkervisjes) van meerkikkers, middelste groene kikkers, bruine kikkers en gewone padden en het verzamelen van eieren van deze soorten om het mogelijk te maken deze te gebruiken bij onderzoek en onderwijs, waarbij de ontwikkeling van larve tot kikker of pad wordt gevolgd. Wanneer de larven de metamorfose volledig hebben voltooid is deze vrijstelling niet meer van toepassing; de dieren dienen dan weer in vrijheid te zijn gesteld.

 

Hoofdstuk 4 Milieubeschermingsgebieden

 

Toelichting 2017 (regels inzake geothermie in milieubeschermingsgebieden)

Algemene toelichting

Aard van de wijzigingen

Parallel aan het opstellen van de ‘Beleidsnotitie Geothermie in relatie tot de openbare drinkwatervoorziening’ is een wijziging van de Omgevingsverordening Limburg 2014 voorbereid. Het gaat om een aantal kleinere aanpassingen in hoofdstuk 4 (Milieubeschermingsgebieden), namelijk in de paragrafen 4.1 (Algemeen), 4.2 (Waterwingebieden), en 4.4 (Boringsvrije zones). Deze aanpassingen zijn bedoeld om het in de Beleidsnotitie neergelegde beleid juridisch te verankeren. Dat wil zeggen dat binnen waterwingebieden, grondwaterbeschermingsgebieden en de boringsvrije zone Roerdalslenk de opsporing en winning van aardwarmte niet is toegestaan, maar onder voorwaarden wel binnen de boringsvrije zone Venloschol.

Tegelijkertijd zijn in genoemde paragrafen een aantal verduidelijkingen doorgevoerd, onder andere om een helderder onderscheid te maken tussen (ondiepe) bodemenergiesystemen zoals warmte-koudeopslag en bodemwarmtewisselaars, en (diepe) aardwarmtesystemen. De Omgevingsverordening bevatte voor waterwingebieden, grondwaterbeschermingsgebieden en de boringsvrije zones Roerdalslenk en Venloschol reeds verbodsbepalingen voor bodemenergiesystemen, maar omdat er geen begripsbepalingen waren opgenomen, was niet duidelijk of deze ook betrekking hadden op aardwarmtesystemen.

Voor de helderheid wordt nu een onderscheid gemaakt tussen enerzijds open en gesloten bodemenergiesystemen (warmte-koude-opslag en bodemwarmtewisselaars) en anderzijds aardwarmtesystemen, waaronder zowel de opsporing als de winning van aardwarmte wordt begrepen. Bodemenergiesystemen gaan tot een diepte van maximaal 500 meter, aardwarmtesystemen zijn altijd dieper dan 500 meter. Aardwarmtesystemen vallen bovendien onder het vergunningenregime van de Mijnbouwwet.

Verder zijn enkele juridisch-technische aanpassingen gedaan zodat de tekst betere aansluit op het artikel van de Wet milieubeheer waarop hoofdstuk 4 is gebaseerd.

Begrippen geothermie en aardwarmte

In de ‘Beleidsnotitie Geothermie in relatie tot de openbare drinkwatervoorziening’ wordt zowel gesproken over ‘geothermie’ als over ‘aardwarmte’, terwijl in de verordening alleen de term ‘aardwarmte’ wordt gebruikt. Voor het gebruik van het woord ‘aardwarmte’ in de verordening is gekozen omdat dat begrip ook wordt gebruikt in de Mijnbouwwet, zodat kan worden aangesloten bij de daar gebruikte definities. De twee begrippen betekenen echter hetzelfde en worden in de praktijk door elkaar gebruikt.

Overzicht regels bodemenergie en aardwarmte

Hieronder is een overzicht opgenomen van de bepalingen van de Omgevingsverordening waar men mee te maken kan krijgen bij de aanleg van een bodemenergiesysteem of een aardwarmtesysteem binnen een van de gebieden die zijn aangewezen ter bescherming van het grondwater met het oog op de waterwinning. Het overzicht heeft zowel betrekking op de ondiepe systemen in de vorm van open en gesloten bodemenergiesystemen (warmte-koudeopslagsystemen en bodemwarmtewisselaars) als de systemen dieper dan 500 meter in de vorm van de opsporing en winning van aardwarmte. De regels met betrekking tot warmte-koudeopslag zijn beleidsmatig niet gewijzigd maar op een aantal punten verduidelijkt om een duidelijker onderscheid te maken tussen ondiepe bodemenergiesystemen en diepe aardwarmtesystemen.

Samengevat zijn er binnen waterwingebieden (dieper dan 3 meter), grondwaterbeschermingsgebieden (dieper dan 3 meter) en de Roerdalslenk (dieper dan de Bovenste Brunssumklei) geen mogelijkheden voor bodemenergiesystemen en aardwarmtesystemen, omdat een of meer verbodsbepalingen zich hiertegen verzetten. Binnen de Venloschol zijn gesloten bodemenergiesystemen niet mogelijk. Binnen de Venloschol zijn open bodemenergiesystemen onder voorwaarden wél mogelijk. Open bodemenergiesystemen (warmte-koude-opslag) zijn toegestaan mits ze vooraf worden gemeld bij Gedeputeerde Staten of er een vergunning op grond van de Waterwet voor is verleend en mits ze conform de Beoordelingsrichtlijn Mechanisch boren BRL SIKB 2100 zijn aangelegd. Aardwarmtesystemen (opsporing of winning) zijn in de Venloschol toegestaan mits ze overeenkomstig door Gedeputeerde Staten vastgestelde algemene regels worden uitgevoerd.

Hieronder is een overzicht opgenomen met de regels in de Omgevingsverordening waar men mee te maken heeft bij bodemenergie- en aardwarmtesystemen in de verschillende beschermingsgebieden.

 

Overzicht bepalingen bodemenergie en aardwarmte in gebieden ter bescherming van het grondwater ten behoeve van de waterwinning

 

Gesloten bodemenergiesysteem (bodemwarmte-wisselaar)

Open bodemenergie-systeem (warmte-koudeopslag)

aardwarmtesysteem (opsporing of winning van aardwarmte)

Waterwingebied

Verbod binnen inrichting:

- bodemenergiesystemen

- boorputten (dieper dan 3 m.)

- Verbod buiten inrichting:

- bodemenergiesystemen

- boorputten (dieper dan 3 m.)

- grond roeren (dieper dan 3 m.)

- constructies met schadelijke stoffen

- slecht doorlatende lagen aantasten

 

Geen ontheffing mogelijk

 

 

Verbod binnen inrichting:

- aardwarmtesystemen

- boorputten (dieper dan 3 m.)

Verbod buiten inrichting

- aardwarmtesystemen

- boorputten (dieper dan 3 m.)

- grond roeren (dieper dan 3 m.)

- constructies met schadelijke stoffen

- slecht doorlatende lagen aantasten

 

- Geen ontheffing mogelijk

 

Grondwater-beschermingsgebied

Verbod binnen inrichting:

- bodemenergiesystemen

- boorputten (dieper dan 3 m.)

- Verbod buiten inrichting:

- bodemenergiesystemen

- boorputten (dieper dan 3 m.)

- grond roeren (dieper dan 3 m.)

- constructies met schadelijke stoffen

- slecht doorlatende lagen aantasten

 

 

Verbod binnen inrichting:

- aardwarmtesystemen

- boorputten (dieper dan 3 m.)

Verbod buiten inrichting

- aardwarmtesystemen

- boorputten (dieper dan 3 m.)

- grond roeren (dieper dan 3 m.)

- constructies met schadelijke stoffen

- slecht doorlatende lagen aantasten

 

Geen ontheffing mogelijk

 

Boringsvrije zone Roerdalslenk-

Verbod binnen en buiten inrichting:

- bodemenergiesystemen (dieper dan Bovenste Brunssumklei)

- boorputten (dieper dan Bovenste Brunssumklei)

- grond roeren (dieper dan Bovenste Brunssumklei)

- beschermende werking Bovenste Brunssumklei aantasten

 

Geen ontheffing mogelijk

 

 

Verbod binnen en buiten inrichting:

- aardwarmtesystemen (dieper dan Bovenste Brunssumklei)

- boorputten (dieper dan Bovenste Brunssumklei)

- grond roeren (dieper dan Bovenste Brunssumklei)

- beschermende werking Bovenste Brunssumklei aantasten

 

Geen ontheffing mogelijk

 

Boringsvrije zone Venloschol

Verbod binnen en buiten inrichting (dieper dan 5 m. boven NAP):

- gesloten bodemenergiesysteem

- boorput

- grond roeren

- slecht doorlatende lagen aantasten

 

Geen ontheffing mogelijk van verbod voor gesloten bodemenergiesysteem

Toegestaan binnen en buiten inrichting

mits:

- Melding bij GS of vergunning Waterwet

- Uitgevoerd conform Beoordelingsrichtlijn Mechanisch boren BRL SIKB 2100

Toegestaan binnen en buiten inrichting mits conform door GS vastgestelde algemene regels voor aardwarmtesystemen

Artikelsgewijze toelichting

Artikel 4.1.4 Categorieën van inrichtingen

Deze aanpassing betreft een juridisch-technische aanpassing. De achtergrond daarvan is de volgende.

De regels in de Omgevingsverordening voor de verschillende milieubeschermingsgebieden hebben hun wettelijke grondslag in artikel 1.2 van de Wet milieubeheer. Lid 6 van dat artikel bepaalt:

De verordening kan slechts, voor zover dit uit een oogpunt van doelmatige regelgeving bijzonder aangewezen is, regels bevatten die rechtstreeks betrekking hebben op bij die regels aangewezen categorieën van inrichtingen, voor zover:  

  • a.

    ten aanzien van die inrichtingen het in artikel 2.1, eerste lid, onder e, van de Wet algemene bepalingen omgevingsrecht gestelde verbod niet geldt en die regels noodzakelijk zijn ter bescherming van de kwaliteit van het grondwater met het oog op de waterwinning in bij de verordening aangewezen gebieden, of

  • b.

    het regels betreft, inhoudende een verbod tot het oprichten of in werking hebben van dergelijke inrichtingen in gebieden als bedoeld onder a, dan wel tot het op een bij die verordening aan te geven wijze veranderen van dergelijke inrichtingen in die gebieden, of het veranderen van de werking daarvan.

Uit dit artikel blijkt dat de hoofdregel is dat regels in de provinciale verordening niet rechtstreeks betrekking mogen hebben op inrichtingen. Daarom hebben de regels voor het beschermingsgebieden Nationaal Landschap Zuid-Limburg (paragraaf 4.5) en stiltegebieden (paragraaf 4.6) in de verordening alleen betrekking op handelingen buiten inrichtingen. Voor de gebieden die zijn aangewezen ter bescherming van de kwaliteit van het grondwater met het oog op de waterwinning geeft het genoemde artikel 1.2, lid 6, onder a en b, echter ruimere bevoegdheden. Daarom hebben de regels die zijn opgenomen voor waterwingebieden (paragraaf 4.2), grondwaterbeschermingsgebieden (paragraaf 4.3) en de boringsvrije zones Roerdalslenk en Venloschol (paragraaf 4.3) zowel betrekking op handelingen binnen als handelingen buiten inrichtingen. Dat was ook al het geval in de vorige Omgevingsverordening en daarvoor in de Provinciale Milieuverordening.

De ruimte die de Wet milieubeheer aan de provincies geeft om rechtstreeks werkende regels in de verordening op te nemen voor inrichtingen in gebieden die zijn aangewezen ter bescherming van de kwaliteit van het grondwater met het oog op de waterwinning, omvat dus het volgende:

  • -

    De verordening mag voor inrichtingen waarvoor geen omgevingsvergunning nodig is maar die vallen onder de algemene regels van het Activiteitenbesluit (en waarvoor een meldingsplicht geldt), regels bevatten (artikel 1.2, lid 6, onder a, Wet milieubeheer);

  • -

    De verordening mag voor alle inrichtingen een verbod tot het oprichten, in werking hebben of het (op een bij de verordening bepaalde wijze) veranderen of veranderen van de werking van de inrichting bevatten (artikel 1.2, lid 6, onder b, Wet milieubeheer)

Omdat de Wet milieubeheer spreekt over ‘categorieën van inrichtingen’ is in de verordening een nieuw artikel 4.1.4., toegevoegd waarin wordt verduidelijkt dat daar waar in hoofdstuk 4 in de verordening spreekt over ‘inrichting’ bedoeld is: alle categorieën van inrichtingen die zijn aangewezen krachtens artikel 1.1, derde lid, van de Wet milieubeheer (dat zijn de categorieën van inrichtingen opgenomen in bijlage I, onderdeel B of C van het Besluit omgevingsrecht) De risico’s voor het grondwater van bijvoorbeeld het doorboren van slecht doorlatende kleilagen zijn immers niet afhankelijk van de vraag of de boorput wordt gemaakt binnen of buiten een inrichting, of de inrichting vergunningplichtig of niet vergunningplichtig is of om wat voor type inrichting het gaat.

De aanpassingen van de verordening die nodig zijn in verband met de ‘Beleidsnotitie Geothermie in relatie tot de openbare drinkwatervoorziening’ hebben betrekking op zowel handelingen binnen als buiten inrichtingen.

In enkele artikelen wordt met het begrip inrichting overigens niet gedoeld op alle categorieën van inrichtingen, maar op een specifiek soort inrichting. Daarom is in het artikel 4.1.4 opgenomen ‘tenzij anders bepaald’. Met het begrip inrichting wordt een specifiek soort inrichting bedoeld in de artikelen 4.1.3, lid 1 (inrichtingen voor waterwinning), 4.3.1, lid 7 (inrichtingen voor de openbare verkoop van benzine en dieselolie voor motorvoertuigen voor het wegverkeer) en 4.3.2 (inrichtingen genoemd in de bijlage bij dit artikel).

Artikel 4.1.5 Begrippen

In artikel 4.1.5 zijn een aantal begripsomschrijvingen opgenomen. De Omgevingsverordening bevatte reeds bepalingen over open en gesloten bodemenergiesystemen maar er waren tot nu toe geen omschrijvingen van deze begrippen opgenomen. Daarom is ter verduidelijking ervoor gekozen deze toe te voegen. Bij open bodemenergiesystemen kan gedacht worden aan warmte-koude opslag (WKO); bij gesloten bodemenergiesystemen aan bodemwarmtewisselaars. Hoewel bij een open bodemenergiesysteem gewoonlijk dus gedacht wordt aan warmte-koudeopslag, zou op grond van de begripsomschrijving de indruk kunnen bestaan dat de opsporing of winning van aardwarmte er ook onder valt. Dat is echter niet de bedoeling. De in artikel 4.1.5 opgenomen omschrijvingen van open en gesloten bodemenergiesysteem zijn overgenomen van de begripsomschrijvingen uit het Besluit omgevingsrecht, maar ter verduidelijking zijn in de omschrijving van ‘open bodemenergiesysteem’ de woorden ‘niet zijnde een aardwarmtesysteem’ toegevoegd.

Het begrip ‘aardwarmte’ is overgenomen uit de Mijnbouwwet. Verder is het begrip aardwarmtesysteem toegevoegd, waaronder zowel het opsporen als het winnen van aardwarmte wordt begrepen. De Mijnbouwwet maakt het onderscheid tussen het opsporen van aardwarmte en het winnen van aardwarmte. Voor het eerste is op grond van de Mijnbouwwet een opsporingsvergunning nodig, voor het tweede een winningsvergunning, beide aan te vragen bij de minister van Economische Zaken. In de meeste gevallen wordt een opsporing gevolgd door een winning.

Artikel 4.2.2 Waterwingebieden en grondwaterbeschermingsgebieden binnen inrichtingen

Aan artikel 4.2.2, derde lid, is een letter d, toegevoegd, die het maken of hebben van een aardwarmtesysteem binnen een inrichting verbiedt.

Het toevoegen van deze verbodsbepaling betekent niet dat het tot nu toe toegestaan was om binnen een inrichting in waterwingebied een aardwarmtesysteem aan te leggen. Onder letter c bestond immers al het verbod om in waterwingebied een boorput dieper dan 3 meter beneden maaiveld aan te leggen.

Deze verbodsbepaling geldt ook voor grondwaterbeschermingsgebieden. Dat is bepaald in artikel 4.3.1, eerste lid, waar dit artikel van overeenkomstige toepassing is verklaard voor grondwaterbeschermingsgebieden.

Artikel 4.2.3 Waterwingebieden en grondwaterbeschermingsgebieden buiten inrichtingen

Aan artikel 4.2.3, is een letter n, toegevoegd, die het maken of hebben van een aardwarmtesysteem buiten een inrichtingen verbiedt. Samen met artikel 4.2.2, derde lid, onder d, zorgt deze bepaling ervoor dat opsporing en winning van aardwarmte binnen waterwingebied niet mogelijk is.

Het toevoegen van deze verbodsbepaling betekent niet dat het tot nu toe toegestaan was om buiten een inrichting in waterwingebied een aardwarmtesysteem aan te leggen. Onder letter e bestond immers al het verbod om in waterwingebied een boorput dieper dan 3 meter beneden maaiveld aan te leggen. Ook de bepalingen onder c (constructies in de bodem), f (roeren van de grond) en g (werken die de slecht doorlatende bodemlagen kunnen aantasten) verzetten zich al tegen aardwarmtesystemen.

Deze verbodsbepaling geldt ook voor grondwaterbeschermingsgebieden. Dat is bepaald in artikel 4.3.1, eerste lid, waar dit artikel van overeenkomstige toepassing is verklaard voor grondwaterbeschermingsgebieden.

Artikel 4.4.1 Roerdalslenk

Artikel 4.4.1, eerste lid, onder a, is aangepast zodat ook aardwarmtesystemen onder het verbod vallen. Deze bepaling geldt zowel binnen als buiten inrichtingen. Dat was al het geval, maar voor de duidelijkheid is dit in de aanhef van lid 1 nu expliciet vermeld.

Het toevoegen van deze verbodsbepaling betekent niet dat het tot nu toe toegestaan was om buiten een inrichting in de Roerdalslenk een aardwarmtesysteem aan te leggen. Onder letter a bestond immers al het verbod om in de Roerdalslenk een boorput dieper dan de Bovenste Brunssumklei aan te leggen. Ook was onder letter a reeds een verbod opgenomen van het roeren van de grond en onder b een verbod van werken die de slecht doorlatende bodemlagen kunnen aantasten.

Artikel 4.4.2 Venloschol

Aan artikel 4.4.2, lid 1, is een letter e toegevoegd, zodat ook aardwarmtesystemen onder het verbod vallen. Deze bepaling geldt zowel binnen als buiten inrichtingen. Dat was al het geval maar voor de duidelijkheid is dit in de aanhef van lid 1 nu expliciet vermeld.

Het toevoegen van deze verbodsbepaling betekent niet dat het tot nu toe zonder meer toegestaan was om buiten een inrichting in de Venloschol een aardwarmtesysteem aan te leggen. Onder letter a bestond immers al het verbod om in de Venloschol een boorput dieper 5 meter boven NAP aan te leggen. Ook de bepalingen onder b (roeren van de grond) en d (werken die de slecht doorlatende bodemlagen kunnen aantasten) verzetten zich al tegen aardwarmtesystemen.

Hoewel de verordening dus een verbodsbepaling bevat voor aardwarmtesystemen binnen en buiten inrichtingen in de Venloschol, hebben Gedeputeerde Staten de mogelijkheid om algemene regels vast te stellen die in de plaats van het verbod komen. Voor degene die een aardwarmtesysteem aanlegt of in werking heeft dat aan deze algemene regels voldoet geldt het verbod dus niet. De bevoegdheid van Gedeputeerde Staten om algemene regels vast te stellen is reeds opgenomen in de artikelen 4.1.2 en 4.4.3, lid 2.

Artikel 4.4.3 Uitzonderingen

In samenhang met de reeds bestaande bevoegdheid van Gedeputeerde Staten van artikel 4.1.2 om algemene regels vast te stellen, is aan artikel 4.4.3, eerste lid, een letter f, toegevoegd waarin expliciet is bepaald dat het verbod om binnen de Venloschol een aardwarmtesysteem te maken of te hebben, niet geldt als dat systeem in overeenstemming is met door Gedeputeerde Staten vastgestelde algemene regels. Ook de andere verbodsbepalingen waar men tegen aanloopt bij een initiatief voor een aardwarmtesysteem in de Venloschol (boorputten, roeren van de grond, werken die de slecht doorlatende bodemlagen kunnen aantasten) kunnen door Gedeputeerde Staten worden vervangen door algemene regels. Dat volgt ook uit artikel 4.1.2.

De toevoeging van een derde lid aan artikel 4.4.3 betreft het herstel van een omissie. Open bodemenergiesystemen zijn (en waren) toegestaan in de Roerdalslenk mits ze vooraf zijn gemeld (of een Waterwetvergunning is verleend). Tot nu toe was niet expliciet bepaald dat in zo’n geval de verbodsbepalingen voor bodemenergiesystemen, boorputten, roeren van grond en werken die slecht doorlatende bodemlagen kunnen aantasten, voor zo’n gemeld (of vergund) open bodemenergiesysteem niet gelden. Dat is nu in het derde lid bepaald.

Toelichting 2014

In dit hoofdstuk zijn diverse verbeteringen van technische aard aangebracht, mede gebaseerd op de praktijkervaringen van de afgelopen jaren en veranderingen in nationale regelgeving.

Daarnaast zijn in hoofdstuk 4, Milieubeschermingsgebieden diverse vereenvoudigingen van de regels aangebracht. Door een iets andere formulering van voorschriften was het in veel gevallen mogelijk het aantal regels sterk terug te brengen zonder wezenlijke aantasting van het beschermingsniveau. Ook zijn regels geschrapt waarvoor inmiddels alternatieve (nationale) regelgeving voorhanden is; onder meer zijn daardoor de regels voor het uitrijden van mest geschrapt. Dat laatste ook omdat binnen Zuid-Limburg het accent ligt op de bescherming van de grondwaterbeschermingsgebieden en hiervoor zijn al regels opgenomen in de verordening.

Verder is het bodembeschermingsgebied Mergelland als aparte gebiedsaanduiding geschrapt, omdat dit gebied voor het overgrote deel samenviel met het Beschermingsgebied Nationaal Landschap ZuidLimburg. De overgebleven regels die zouden gelden voor het bodembeschermingsgebied zijn nu van toepassing verklaard op het Beschermingsgebied Nationaal Landschap Zuid-Limburg.

Tenslotte zijn er twee stiltegebieden in omvang gewijzigd, te weten nr. 11, Gebied tussen Swalmen en Tegelen, en nr.19 Reutje-Munningsbos-Sweeltje. De reden hiervoor is dat actuele ontwikkelingen – de doorontwikkeling van het recreatiegebied de Witte Stein in Beesel, en de aanwijzing als

Landbouwontwikkelingsgebied Montfort-Mariahoop – deze gebieden als stiltegebieden ongeschikt hebben gemaakt. Overigens nemen wij ons voor binnenkort een algehele inventarisatie naar de stand van de stiltegebieden uit te voeren om te bezien welke gebieden nog kunnen worden gehandhaafd en welke nieuwe gebieden mogelijk kunnen worden aangewezen.

 

Overlap gebieden (artikel 4.1.1 en § 4.2, 4.3 en 4.4)

De waterwin- en grondwaterbeschermingsgebieden kennen aparte regimes en overlappen niet. Overlap is er wél met de gebieden Roerdalslenk, Venloschol, Beschermingsgebied Nationaal Landschap ZuidLimburg en bufferzones verdroogde natuur. Daar gelden naast de specifieke regels voor die gebieden óók de regels voor de inliggende waterwin- en grondwaterbeschermingsgebieden. Daarom kan een handeling die is toegestaan in het ene gebied toch vallen onder de verbodsbepalingen van het andere gebied.

De waterwingebieden en grondwaterbeschermingsgebieden en de boringsvrije zones Roerdalslenk en Venloschol zijn gebieden die zijn aangewezen ter bescherming van de kwaliteit van het grondwater met het oog op de waterwinning, zoals bedoeld in artikel 1.2, tweede lid, onder a, van de Wet milieubeheer.

 

Systematiek verbodsbepalingen beschermingsgebieden

Toepassen stoffen, (handelingen in) inrichtingen, handelingen buiten inrichting, uitzonderingen, ontheffingsmogelijkheden. Eerst voor de waterwingebieden geregeld en vervolgens voor de grondwaterbeschermingsgebieden van toepassing verklaard en aangevuld of gewijzigd, waaronder ook instructiebepalingen voor het bevoegd gezag van de omgevingsvergunning.

De meer specifieke beschermingsgebieden hebben eigen verboden, uitzonderingen en ontheffingen.

 

Gewoon onderhoud beken

In met name waterwingebieden kan onderhoud aan beken een probleem vormen. Gewoon onderhoud is toegestaan. Wijziging van de beekbodem en oevers, zoals verwijderen van beschoeiing, valt onder werkzaamheden die afdichtende lagen kunnen verstoren. In dergelijke gevallen zal er overleg zijn tussen de beheerder en de waterleidingmaatschappij over de aanpak en een eventuele ontheffing.

 

Boorputten en roeren grond

Voor waterwingebieden, grondwaterbeschermingsgebieden, de Roerdalslenk en de Venloschol bevat de omgevingsverordening regels voor boorputten en het roeren van de grond. In het Nationaal Landschap Zuid-Limburg gelden regels voor het roeren van grond.

Voor de genoemde milieubeschermingsgebieden bevat de Omgevingsverordening één of meer verboden, uitzonderingen op deze verboden, ontheffingsmogelijkheden, meldingen en de mogelijkheid om algemene voorschriften vast te stellen. In de tabel hieronder wordt een overzicht van de regels per type gebied gegeven.

In de Roerdalslenk (artikel 4.4.1) hoeft tot in de vier zones aangegeven diepten een boorput niet te worden gemeld’, omdat de Bovenste Brunssumklei overal in de zone dieper ligt. In werkelijkheid kan dat echter beduidend dieper zijn. Om het gebruik van het grondwater niet onnodig te belemmeren

(bijvoorbeeld voor bodemenergie) wordt het slaan van een diepere boorput toegestaan, maar slechts tot aan de beschermende laag. Om dat laatste te controleren is een meldingsplicht geregeld. De plaatselijke ligging van de beschermende laag is bij de boorbedrijven bekend, de Provincie hanteert de meest recente geologische gegevens (REGIS).

 

Boorputten en roeren grond

Waterwingebied

Grondwaterbeschermingsgebied

Roerdalslenk

Venloschol

Beschermingsgebied

Nationaal Landschap

Zuid-Limburg

Verbod

Ja, indien dieper dan 3 meter beneden maaiveld

Ja, indien dieper dan 3 meter beneden maaiveld

Ja, indien dieper dan bovenkant bovenste Brunssumklei

Ja, indien dieper dan 5 meter boven NAP

Ja, voor roeren van grond, buiten inrichtingen, in een beekdal, bron of bronzone, graft of holle weg

Uitzonderingen op het verbod

Ja, indien ten behoeve van

− waterwinning waterleidingbedrijf;

− grondwaterbeheer;

− bodemsanering;

− bodemonderzoek.

 

 

Ja, indien ten behoeve van

− waterwinning waterleidingbedrijf;

− grondwaterbeheer;

− bodemsanering;

− bodemonderzoek.

 

 

Voor boorputten geldt: een boorput die niet onder een van deze 4

uitzonderingen valt mag worden aangelegd indien deze uiterlijk 4 weken van tevoren aan GS is gemeld.

Ja, indien ten behoeve van

− onttrekkingen voor uitsluitend inwendige menselijke consumptie;

− waterwinning waterleidingbedrijf;

− grondwaterbeheer;

− bodemsanering;

− bodemonderzoek.

 

Boringen die niet dieper gaan dan de bovenkant van de bovenste

Brunssumklei dienen altijd 4 weken van tevoren gemeld te worden als ze dieper gaan dan:

− 20 meter in zone I;

− 30 meter zone II;

− 80 meter zone III; en alle boringen in zone IV.

Ja, indien ten behoeve van

− onttrekkingen voor uitsluitend inwendige menselijke consumptie;

− waterwinning waterleidingbedrijf;

− grondwaterbeheer;

− bodemsanering;

− bodemonderzoek.

Ja, indien ten behoeve van

− erosieopvangbekkens door een waterschap;

− bodemsanering;

− bodemonderzoek;

− boorputten in een beekdal;

− herstel en onderhoud.

 

 

Ontheffing mogelijk

Nee

Ja, buiten inrichtingen en binnen nietvergunningplichtige inrichtingen

Nee

 

Ja, buiten inrichtingen en binnen nietvergunningplichtige inrichtingen

Ja

Algemene

voorschriften kunnen verbod vervangen

Ja

Ja

 

Ja

Ja

Ja

voorschrift boorputten

voldoen aan BRL SIKB 2100

voldoen aan BRL SIKB 2100

voldoen aan BRL SIKB 2100

voldoen aan BRL SIKB 2100

niet van toepassing

 

Gesloten bodemenergiesystemen (artikel 4.4.1, 4.4.2)

De diepe grondwaterreserve voor drinkwater in de Roerdalslenk is van zo groot belang dat doorboring voor andere doelen niet wordt toegestaan, ook niet voor bodemenergie. In de Venloschol zijn met het oog op duurzame energie wél uitzonderingen mogelijk, maar alleen voor open systemen. Gesloten systemen vergen immers een groot aantal doorboringen van de beschermende laag en samen met lekkage van gevaarlijke stoffen vormen zij een te groot risico.

 

Bodemenergiesystemen.

De regels ten aanzien van het installeren en gebruiken van bodemenergiesystemen of Warmte-Koude opslag (WKO) in de verordening zijn de uitwerking van het WKO-beleid zoals dat door Provinciale Staten is vastgesteld in het kader van het Energieprogramma Provincie Limburg.

Gebruik dierlijke meststoffen

De Omgevingsverordening bevat regels met betrekking tot de periode waarin dierlijke mest mag worden aangewend. De regels zijn opgenomen voor waterwingebieden (art. 4.2.3, onder j) en grondwaterbeschermingsgebieden (art. 4.2.3, onder j in verband met art. 4.3.1, lid 1; art. 4.3.1, lid 5). De regels zijn deels een aanscherping ten opzichte van de landelijk geldende regels voor de aanwending van dierlijke mest zoals opgenomen in het Besluit gebruik meststoffen (Bgm).

Het Bgm heeft als hoofdregel dat in de maanden september tot en met januari geen dierlijke mest mag worden aangewend, maar op een aantal punten bevat het Bgm hierop uitzonderingen. Daarbij is het van belang of sprake is van zand/lössgrond of kleigrond, van bouwland of grasland en van vaste mest of drijfmest. Op kleigrond mag volgens het Bgm ook in de periode van 1-15 september dierlijke mest worden aangewend. Op bouwland op kleigrond mag vaste mest zelfs gedurende het gehele jaar worden aangewend.

De Omgevingsverordening scherpt deze regels aan voor de genoemde typen milieubeschermingsgebieden: de periode waarin geen dierlijke mest mag worden aangewend begint in alle gevallen op 1 september, met uitzondering van:

  • Niet-freatische grondwaterbeschermingsgebieden buiten het Beschermingsgebied Nationaal Landschap Zuid-Limburg: hier gelden de regels van het Bgm. Dus als het Bgm aanwending tot 15 september toestaat of gedurende het gehele jaar, dan mag dat ook in deze gebieden (art. 4.3.1, lid 5, onder a);

  • Niet freatische grondwaterbeschermingsgebieden binnen het Beschermingsgebied Nationaal Landschap Zuid-Limburg, voor zover de minister een ontheffing of vrijstelling heeft verleend om gedurende een langere periode dan is toegestaan op grond van het Bgm, dierlijke mest aan te wenden. De omgevingsverordening ‘volgt’ in zo’n geval dus het besluit van de minister, zonder dat hier een extra ontheffing of vrijstelling van Gedeputeerde Staten voor nodig is (art. 4.3.1, lid 5, onder b).

 

Toelichting op oordeel over mobiliteit (Bijlage bij artikel 4.3.3, schadelijke stoffen)

In algemene zin geldt dat wanneer van een product de voor de beoordeling van de mobiliteit benodigde gegevens niet bekend zijn, veiligheidshalve van de zwaarste klasse moet worden uitgegaan.

Voor het bepalen van de stofmobiliteit wordt gebruik gemaakt van de retardatiefactor (R) uit de NRB. De retardatiefactor wordt bepaald overeenkomstig NRB deel B1, paragraaf 1.1.2.b:

 

R=1+1410×%os ×Saq−0,67

 

waarbij

%os het organische stofgehalte in de bodem in %;

Saq de wateroplosbaarheid van de stof is in mg/l.

 

De retardatiefactor is dus niet alleen afhankelijk van de stof maar ook van het organisch stofgehalte van de bodem. Hiervoor kan gebruik worden gemaakt van defaultwaarden voor bepaalde typen ondergrond zoals aangegeven in tabel 1.

 

Tabel 1 Intervallen en rekenwaarden voor organisch stofgehalte

 

Locatietype

organisch stofgehalte

 

Globaal interval

Rekenwaarde

1

Polder

5-20%

10%

2

Beekdal

5-10%

7%

3

Opgespoten terrein

<2%

1%

4

Zandgebied leem/klei/veenhoudend

2-5%

3%

5

Zandgebied zonder leem/klei/veen

<2%

1%

6

Hooggelegen zandgebied

<2%

1%

 

Tabel 2 Mobiliteitsindeling op basis van retardatiefactor

 

Mobiliteitsklasse

mobiliteit van de gebezigde stof

Retardatiefactor

M1

Zeer mobiel

1-10

M2

Matig mobiel

10-100

M3

Immobiel

>100

 

Tabel 3 Persistentie-indeling volgens Reachverordening

 

 

 

Persistentieklasse

Mobiliteits-klasse

P1 zeer persistent

P2 persistent

P3 afbreekbaar

1 zeer mobiel

Niet toelaatbaar

Niet toelaatbaar

Toelaatbaar

2 matig mobiel

Niet toelaatbaar

Niet toelaatbaar

Toelaatbaar

3 immobiel

Toelaatbaar

Toelaatbaar

Toelaatbaar

 

Hoofdstuk 5 Water

 

Verslaglegging regionale waterkeringen (artikel 5.2.1)

De beheerder moet over alle waterkeringen onder zijn beheer na onderzoek rapporteren, onder vermelding van de verbetermaatregelen. In dit artikel wordt dat geregeld voor de regionale waterkeringen, terwijl de Waterwet dat regelt voor de primaire keringen.

 

Normering wateroverlast (artikel 5.2.2)

Het beschermingsniveau is gebaseerd op de landelijke referentienormen en een analyse van kosten en baten van maatregelen, rekening houdend met gebiedsfuncties zoals aangegeven in het POL2014 (Natuurnetwerk, buitengebied, glastuinbouwgebieden, bebouwde kernen).

In de Goudgroene en Zilvergroene natuurzone – waar ruimte moet blijven voor natuurlijke inundatie of uitbreiding daarvan door maatregelen en waar een natuurlijk en veerkrachtig watersysteem nodig is – geldt geen norm. Ook in de dalen van natuurbeken die in de Bronsgroene landschapszone zijn gelegen geldt om dezelfde reden geen norm. Dit geldt voor alle natuurbeken in de Bronsgroene landschapszone, inclusief de natuurbeken die door het waterschap zijn aangewezen. Daarom zijn op de normeringskaart meer natuurbeken aangegeven dan op de POL kaart. Vanwege het detailniveau is niet langs alle natuurbeken in de bronsgroene landschapszone een begrenzing van het normloze gebied aangegeven. Daar geldt dat 25 meter brede oeverzones ter weerszijden van de beek geen norm hebben (alleen in de bronsgroene landschapszone).

In de Bronsgroene landschapszone waar geen natuurbeek is gelegen (dit zijn overwegend beekdalen) is de norm (1:10) afgestemd op het meest geëigende en meest toegepaste grondgebruik, namelijk grasland. Voor de overige landbouwpercelen in het buitengebied geldt de referentienorm voor akkerbouw (1:25). Voor belangrijke glastuinbouwgebieden is de referentienorm voor hoogwaardige land- en tuinbouw (1:50) toegepast. Voor bebouwde kernen is meestal de referentienorm voor bebouwd gebied (1:100) vastgesteld. Vanwege kosteneffectiviteit kan voor de meeste bebouwde gebieden in het Zuid-Limburgse Heuvelland slechts een 1:25 norm worden vastgesteld. Bebouwd gebied in Zuid-Limburg dat lokaal wordt beschermd door regenwaterbuffers is ten gevolge van de kaartschaal door een stip aangegeven.

De norm is uitgedrukt als de maximale kans per jaar dat wateroverlast mag optreden. In veel gebieden is de daadwerkelijke kans op wateroverlast kleiner dan de norm aangeeft. Uit actualisatie van gegevens of uitkomsten van onderzoek kan blijken dat de norm moet worden bijgesteld.

In het algemeen wordt reeds voldaan aan de gestelde normen. De datum vanaf wanneer het waterschap overal moet voldoen, zal door Gedeputeerde Staten nader worden bepaald, rekening houdend met de tijd die redelijkerwijs nodig is om de gesignaleerde knelpunten op te lossen.

 

Periodieke verslaglegging en overleg (artikel 5.4.1)

De rapportage van de beheerder is basis voor periodiek bestuurlijke overleg over realisatie van de beleidsdoelstellingen en het oplossen van knelpunten.

 

Inhoud beheerplan (artikel 5.6.1)

Voor het overzicht van maatregelen en strategische doelen gebruikt het waterschap de tabellen uit het provinciaal Meerjarenprogramma Plattelandsontwikkeling 2007–2013.

 

Legger (artikel 5.7.1)

Leggerverplichtingen van artikel 5.1 van de Waterwet gelden beperkt of helemaal niet voor (onderdelen van) waterstaatswerken en waterlopen die zich naar aard, functie of doelstelling niet lenen voor het vastleggen van vorm, afmeting en constructie.

De mogelijkheid die artikel 2.14, tweede lid, van de Invoeringswet Waterwet biedt wordt in het vijfde lid gebruikt mede met het oog op de ontwikkelingen in het Maasdal.

 

Grondwaterregister (artikel 5.8.1)

Ambtshalve inschrijving in het register geschiedt vanwege volledigheid en ook met het oog op de heffing.

De bepaling is niet bedoeld om onttrekkingen die illegaal aanwezig blijken alsnog te kunnen legaliseren.

 

Instructiebepalingen grondwater (artikel 5.8.2)

De kaartbijlage volgt topografische grenzen die in het terrein herkenbaar zijn en houdt vrijwel altijd de kadastrale perceelsgrenzen aan. Zij kan op www.limburg.nl worden geraadpleegd.

Een onttrekking is legaal aanwezig als voldaan is aan alle wettelijke eisen van Grondwaterwet of Verordening waterhuishouding Limburg die daarvoor golden vanaf een bepaald moment, voor verschillende situaties verschillend geregeld. In de bufferzones verdroogd natuurgebied moest een landbouwonttrekking (zowel put als onttrekkingsmiddel) vanaf 4 februari 2005 een vergunning hebben of gemeld zijn. Vanaf 1 januari 2008 gold het stand-still vanaf de zuidgrens van de Roerdalslenk ook buiten die bufferzones. Een onttrekking groter dan 60 m3 was altijd overal vergunningplichtig. Een diepe onttrekking in Roerdalslenk of Venloschol moest vanaf 4 februari 2005 een vergunning hebben op grond van de Grondwaterwet of gemeld zijn.

Volgens het derde lid moet het waterschap invulling geven aan dit stand still beleid rond de natuurgebieden en in het overige gebied. Het totale aantal putten en pompen mag niet toenemen. Dat geldt ook binnen een bufferzone, waar bovendien een nieuwe put niet dichter bij een natuurgebied mag worden gelegd dan de te vervangen put.

Volgens het vierde lid mag in de Roerddalslenk en de Venloschol alleen water worden onttrokken als dat bestemd is om te worden geconsumeerd. Het gaat daarbij om gebruik waar de Warenwet eisen aan stelt, welke wet ongeveer dezelfde reikwijdte heeft als de definitie van “menselijke consumptie” in de Europese richtlijn. Water dat ergens in een productieproces wordt gebruikt, waswater bijvoorbeeld, mag dus niet worden onttrokken.

 

Hoofdstuk 6 Ontgrondingen

 

Ontgrondingen verricht voor de normale uitoefening van de land-, tuin- of bosbouw (artikel 6.1.1, lid 1, onder b)

Met de normale uitoefening van de land-, tuin- of bosbouw wordt gedoeld op werkzaamheden gericht op het voor agrarisch gebruik geschikt houden van de grond. Gedacht wordt daarbij aan periodiek terugkerende cultuurmaatregelen die geen of een geringe invloed hebben op de hoogteligging, zoals frezen, eggen, spitten, diepploegen en mengwoelen. Hieronder vallen ook het planten en rooien van bomen. Egalisaties vallen hier in beginsel niet onder. De uitzondering is niet gebonden aan de bedrijfsmatige uitoefening van de werkzaamheden.

 

Ontgrondingen ten behoeve van werken (artikel 6.1.1, lid 2)

Voor ontgrondingen, die uitsluitend worden verricht voor het aanleggen, onderhouden, veranderen, opruimen of uitvoeren van de in dit artikel genoemde werken en projecten is geen ontgrondingsvergunning vereist. Dit geldt ook voor sanering van de bodem overeenkomstig het bepaalde bij en krachtens de Wet bodembescherming als die sanering ten behoeve van zo’n werk plaatsvindt.

Er gelden twee voorwaarden.

Ten eerste dat de ontgronding niet primair gericht is op de winning van oppervlaktedelfstoffen, maar op het realiseren van bepaalde werken of projecten. De ontgrondingen mogen naar omvang of diepte dan ook niet uitgaan boven hetgeen nodig is voor de technische realisering van het werk. Hierbij moet vooral worden gedacht aan de noodzaak van funderingen, het bouwrijp maken, zetting en stabiliteit, en verschraling en herstel van de morfologie in het geval van natuurbouwprojecten.

Ten tweede moet het ontgronden voor de werken of projecten op gemeentelijk of provinciaal niveau planologisch zijn geregeld. Uitgangspunt is dat het ontgrondingsaspect dan daarbij afdoende is betrokken en het dus niet noodzakelijk is in een ontgrondingsvergunning daaromtrent wederom een afweging te maken. Beide vereisten kunnen uiteraard niet los worden gezien. Een ontgronding die planologisch geregeld is, maar desondanks uitgaat boven hetgeen voor de technische realisatie nodig is, is vergunningplichtig.

 

Voor een aantal werkzaamheden is het inherent aan de realisering van een werk of project, dat ontgrondingen plaatsvinden. Bijvoorbeeld bij de aanleg van een weg is het ontgronden voor het wegcunet nodig, bij de aanleg van een gebouw is het ontgronden voor de aanleg van de fundering nodig. In andere gevallen zal het ontgrondingsaspect in de planologische regeling meegewogen moeten zijn om geen vergunning nodig te hebben, bijvoorbeeld indien een weg verdiept aangelegd wordt.

 

Voorts geldt deze uitzonderingsbepaling alleen voor die ontgrondingen die nodig zijn voor de realisering van het werk of project. Bijvoorbeeld bij de aanleg van een industrieterrein is het verrichten van ontgrondingen nodig voor het bouwrijp maken van het terrein. Bij een natuurbouwproject kan het verrichten van ontgrondingen nodig zijn om de oorspronkelijke morfologie te herstellen en/of te voedselrijke bovengrond af te voeren voor het realiseren van de gewenste natuurdoelen. Hiervoor is geen ontgrondingsvergunning nodig, mits in het geval van de uitvoering van natuurbouwprojecten in de goudgroene natuurzone (artikel 6.1.1 tweede lid, onder b) niet dieper wordt ontgrond dan 0,5 meter. Op grond van artikel 6.1.1, tweede lid, onder c, is geen ontgrondingsvergunning vereist voor projecten met een ontgronding tot een diepte van tot 3 meter beneden maaiveld, mits niet meer dan 10.000 m3 wordt ontgraven. Voorwaarde daarbij is wel dat de ontgronding in het geldende ruimtelijk plan is afgewogen.

 

Het ter plaatse dieper ontgronden om zand te winnen en het weer aanvullen met andere bodemmaterialen, valt niet onder de uitzonderingsbepaling.

 

Onder infrastructurele werken worden in ieder geval verstaan wegen, spoor- en waterwegen, havens, kunstwerken, vliegvelden, waterkeringen en kabels en leidingen ten behoeve van gas, elektriciteit, water, afvalwater, telefoon en internet.

Onder een natuurbouwproject wordt verstaan een project waarbij door maatregelen de uitgangssituatie wordt gecreëerd voor de natuurdoelen zoals deze voor het gebied waar het project plaatsvindt zijn vastgesteld in het provinciaal natuurbeheerplan.

 

Hoofdstuk 7. Andere onderwerpen

 

Wegen (artikel 7.1.1)

Algemene toelichting

Artikel 7.1 heeft als doel om door middel van een vergunningenstelsel en algemene regels de instandhouding, bruikbaarheid en veiligheid van provinciale wegen te garanderen. Uitgangspunt van deze bepaling is dat de regels in de Omgevingsverordening zoveel mogelijk op hoofdlijnen worden geformuleerd. Verdere doorvertaling van deze hoofdlijnen vindt plaats in beleidsnota’s, richtlijnen en algemene regels. De bepaling in de Omgevingsverordening staat dus niet op zichzelf maar maakt deel uit van een groter geheel. De beleidsnota’s, richtlijnen en algemene regels moeten gezien worden als een nadere invulling van de regels in deze verordening.

 

Verbod om weg te gebruiken in strijd met doel ervan

In deze bepaling is het verbod opgenomen om de weg te gebruiken in strijd met het doel ervan. Primair is de weg bedoeld om de noodzakelijke mobiliteit voor de samenleving mogelijk te maken. Echter naast dit verkeersdoel is er in de samenleving behoefte om de weg voor andere doeleinden te gebruiken. Een voorbeeld hiervan zijn evenementen.

 

Verbod om veranderingen aan de weg aan te brengen

In deze bepaling is het verbod opgenomen om veranderingen aan de weg aan te brengen. Er mag dus niets veranderd worden aan de rijbanen, paden, trottoirs, bermen, stroken en parkeerplaatsen en dergelijke. Er mag ook niks veranderd worden aan alles wat zich op en onder de weg bevindt. Deze bepaling ziet onder andere toe op het maken, hebben of wijzigen van een uitweg of het graven, spitten of op andere wijze aantasten van de weg. Voorbeelden zijn het maken van een uitweg van een huis of bedrijf naar een provinciale weg of het in de berm graven om een constructie aan te brengen om een reclamebord aan op te kunnen hangen.

 

Verbod om enig werk aan te brengen, te houden, te veranderen of te verwijderen boven, op, in of onder de weg

In deze bepaling is het verbod opgenomen om enig werk aan te brengen, te houden, te veranderen of te verwijderen boven, op, in of onder de weg. Deze bepaling ziet onder andere op het leggen van kabels en leidingen en het plaatsen, aanbrengen van of hebben van kramen, tenten, kiosken en reclamezuilen.

 

Rioolplichtontheffing (artikel 7.2.1)

De aanvraag van Burgemeester en Wethouders om ontheffing van de rioleringsplicht wordt door Gedeputeerde Staten getoetst aan het Provinciaal beleidskader Stedelijk Waterbeheer.

 

Gesloten stortplaatsen (artikel 7.3.1)

Artikel 7.3.1 heeft betrekking op een beperkt aantal stortplaatsen, waaronder twee baggerspecielocaties, die met name genoemd zijn in het eerste lid. Het zijn stortplaatsen waar op of na 1 september 1996 nog afvalstoffen zijn gestort. Van de genoemde stortplaatsen is op dit moment (2014) alleen de Louisegroeve gesloten door middel van een sluitingsverklaring van Gedeputeerde Staten als bedoeld in artikel 8.47 Wet milieubeheer. Daarvoor geldt het bepaalde in artikel 7.3.1 dus direct. Voor de overige 4 gaat artikel 7.3.1 dus feitelijk pas gelden nadat de sluitingsverklaring door Gedeputeerde Staten is afgegeven. Tot die tijd geldt de omgevingsvergunning.

 

Hoofdstuk 8. Ontheffingen en meldingen

Artikel 8.1.3 geeft zakelijke werking aan ontheffingen als bedoeld in hoofdstuk 4 van deze verordening (Milieubeschermingsgebieden) De regeling is vergelijkbaar met de in artikel 2.25 van de Wabo opgenomen regeling voor omgevingsvergunningen. Het betekent dat de ontheffing gekoppeld is aan de activiteit ongeacht wie deze drijft of uitvoert en dat een rechtsopvolger geen nieuwe vergunningsprocedure hoeft te doorlopen. Het betekent ook dat de aan de vergunning verbonden voorschriften automatisch voor de rechtsopvolger gelden. De ontheffinghouder moet ten minste een maand van tevoren aan GS melden als de ontheffing voor een ander gaat gelden.

 

Hoofdstuk 10. Straf-, overgangs- en slotbepalingen

 

Overgangsbepalingen (artikel 10.1.3)

Toelichting wijziging december 2017

Het is de bedoeling dat het nieuwe artikel 2.13.2., eerste, tweede en derde lid, alleen geldt voor ruimtelijke plannen die worden vastgesteld nadat de Wijzigingsverordening Paragraaf 2.13 Zilvergroene natuurzone van de Omgevingsverordening Limburg 2014 in werking is getreden en niet reeds als ontwerp ter inzage zijn gelegd. Dat is neergelegd in het nieuwe achtste lid van artikel 10.1.3.

Plannen die vóór inwerkingtreding van deze Wijzigingsverordening zijn vastgesteld of al in ontwerp ter inzage zijn gelegd worden onder het overgangsrecht gebracht.

De reden hiervoor is dat de aanvullingen in de Wijzigingsverordening Paragraaf 2.13

Zilvergroene natuurzone van de Omgevingsverordening Limburg 2014 op dat moment nog niet van toepassing waren en hiermee dus geen rekening gehouden hoefde te worden.

Voor de bepalingen die in Hoofdstuk 2 van de Omgevingsverordening Limburg 2014 zijn opgenomen en die geen wijziging hebben ondergaan blijft de overgangsbepaling, zoals opgenomen in artikel 10.1.3, zesde lid en zevende lid, gelden.

Aan dit artikel zijn de leden 6 en 7 toegevoegd. Deze hebben betrekking op het nieuwe hoofdstuk 2: Ruimte. Het is de bedoeling dat de bepalingen van dat hoofdstuk alleen gelden voor ruimtelijke plannen die worden vastgesteld nadat dit hoofdstuk in werking is getreden. Plannen die voor inwerkingtreding van de verordening al in ontwerp ter inzage hebben gelegen worden eveneens onder het overgangsrecht gebracht. De reden hiervoor is dat tijdens het opstellen van dat ontwerp de verordening nog niet van toepassing was en hiermee dus geen rekening gehouden hoefde te worden. Dergelijke plannen behoeven niet opnieuw in ontwerp te worden vastgesteld.

 

Toelichting wijziging november 2016

 

Het is de bedoeling dat de gewijzigde bepalingen van Hoofdstuk 2 alleen gelden voor ruimtelijke plannen die worden vastgesteld nadat de Wijzigingsverordening Omgevingsverordening Limburg 2014 in werking is getreden. Plannen die vóór inwerkingtreding van deze Wijzigingsverordening al in ontwerp ter inzage hebben gelegen worden eveneens onder het overgangsrecht gebracht. De reden hiervoor is dat tijdens het opstellen van dat ontwerp de wijzigingen in de Wijzigingsverordening Omgevingsverordening Limburg 2014 nog niet van toepassing waren en hiermee dus geen rekening gehouden hoefde te worden. Voor de bepalingen die in Hoofdstuk 2 van de Omgevingsverordening Limburg 2014 zijn opgenomen en die geen wijziging hebben ondergaan blijft de overgangsbepaling, zoals opgenomen in artikel 10.1.3, zesde lid, van kracht met dien verstande dat de verwijzing naar paragraaf 2.4 (Wonen Zuid-Limburg) is geschrapt.

Het overgangsrecht met betrekking tot de met de Wijzigingsverordening doorgevoerde wijzigingen is neergelegd in het nieuwe lid 7 van artikel 10.1.3.

Tevens is daarin een uitzondering opgenomen voor gevallen waarin door gedeputeerde staten toepassing is gegeven aan de hardheidsclausule als bedoeld in de aanhef onder C van de Gewijzigde beleidsregel ‘Kwaliteitscriteria nieuwe woningen Zuid-Limburg’.

 

Maastricht, d.d.16 december 2016

Provinciale Staten voornoemd

de voorzitter,

dhr. drs. TH.J.F.M.Bovens

de griffier,

mw. drs. J.J.Braam

De secretaris van Gedeputeerde Staten van Limburg,

drs. G.H.E.Derks


1

Met winkelklimaat wordt bedoeld het ondernemersklimaat, het voorzieningenniveau en de ruimtelijke kwaliteit van de winkelgebieden

1

Op LOG ruimte voor mestverwerking als zelfstandig bedrijf met maximum oppervlakte 500 m2 (artikel 34. lid 2 bestemmingsplan Buitengebied Echt-Susteren

1

Voor de berekening van de emissie worden de emissiefactoren toegepast die zijn opgenomen in bijlage 1 bij de Regeling ammoniak en veehouderij (RAV). Voer- of managementmaatregelen zoals opgenomen in bijlage 2 bij de Regeling Ammoniak en Veehouderij worden niet meegenomen bij het bepalen van de emissie

2

Huisvesting van zoogkoeien vindt niet plaats in standaard stallen, vandaar geen verdere eisen. Tevens is sprake van een lange beweidingsperiode

3

Biologische veehouders dienen een bewijs van aanmelding of certificaat van Skal te overhandigen om te kunnen vaststellen dat het gaat om (omschakeling naar) een biologisch veehouderij bedrijf. Varkensbedrijven aangesloten bij Livar worden als biologische veehouderij beschouwd. Voor biologische varkenshouderij geldt een streefreductie van 40%. Per geval worden aanvullende emissie reducerende maatregelen gevraagd

4

Biologische pluimveebedrijven hebben een andere emissie waarde omdat er nog weinig stalsystemen beschikbaar zijn