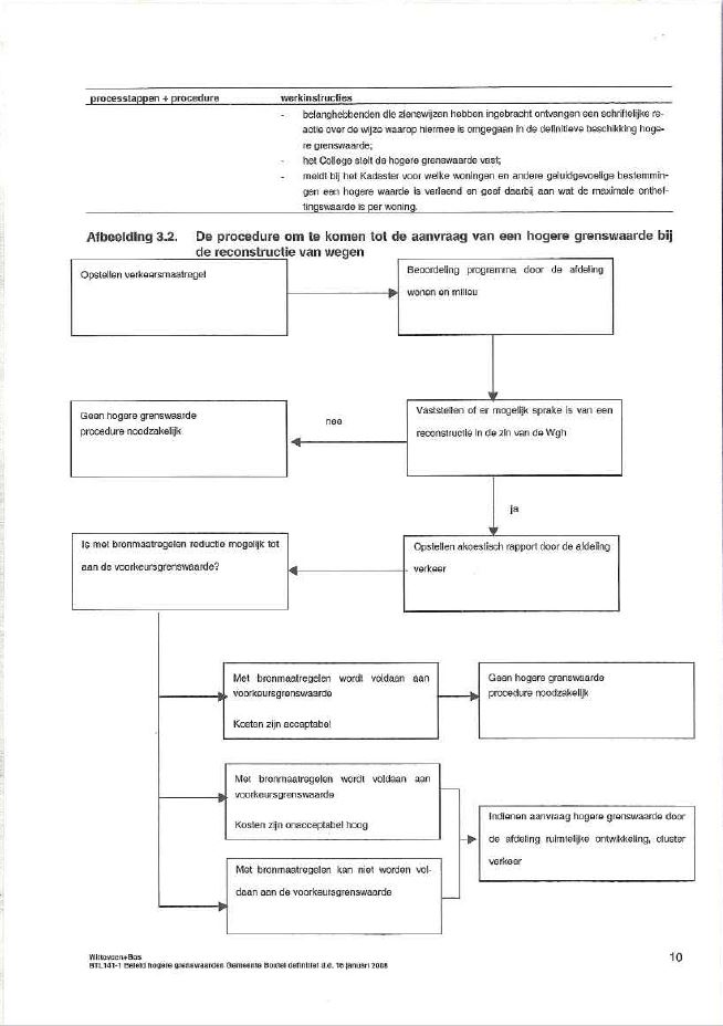
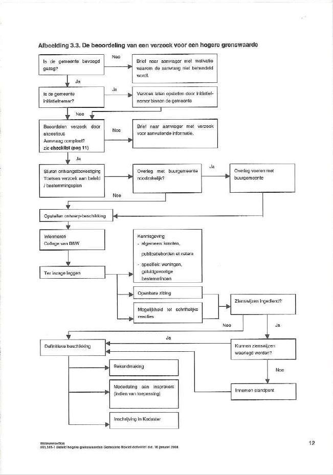
Ziet u een fout in deze regeling? Meld het ons op regelgeving@overheid.nl!
Boxtel

Beleid hogere grenswaarden gemeente Boxtel

Wetstechnische informatie

Gegevens van de regeling
OrganisatieBoxtel
OrganisatietypeGemeente
Officiële naam regelingBeleid hogere grenswaarden gemeente Boxtel
CiteertitelBeleid hogere grenswaarden gemeente Boxtel
Vastgesteld doorcollege van burgemeester en wethouders
Onderwerpmilieu
Eigen onderwerpbeleid, beleidsregels, hogere, grenswaarden, geluid, Wet geluidhinder

Opmerkingen met betrekking tot de regeling

Geen

Wettelijke grondslag(en) of bevoegdheid waarop de regeling is gebaseerd

Onbekend

Regelgeving die op deze regeling is gebaseerd (gedelegeerde regelgeving)

Onbekend

Overzicht van in de tekst verwerkte wijzigingen

Datum inwerkingtreding

Terugwerkende kracht tot en met

Datum uitwerkingtreding

Betreft

Datum ondertekening

Bron bekendmaking

Kenmerk voorstel

25-01-2008Nieuw besluit

15-01-2008

Brabants Centrum, 24-01-2008

Onbekend

Tekst van de regeling

Intitulé

Beleid hogere grenswaarden gemeente Boxtel

Het college van burgemeester en wethouders van de gemeente Boxtel;

b e s l u i t :

vast te stellen het:

 

Beleid hogere grenswaarden gemeente Boxtel.

 

Aldus vastgesteld in de vergadering van 15 januari 2008.

 

Het colllege van burgemeester en wethouders,

 

de secretatis,

 

J. Fraanje

 

de burgemeester,

 

F. van Beers

 

Beleid hogere grenswaarden gemeente Boxtel

Bijlage I Voorkeursgrenswaarde en maximaal toelaatbare geluidbelasting

Bijlage II Inschatting van kosten voor maatregelen

Bijlage III Bepaling gewogen afname ter onderbouwing van doelmatigheid

Bijlage IV Bepaling noodzakelijke afstand tot woningen bij 30 km wegen

Bijlage V Rekenvoorbeelden bepaling gevelwering bij cumulatie

Bijlage VI Formulier 'Verzoek hogere grenswaarde'

Bijlage VII Formulier 'Inschrijving kadaster'