Ziet u een fout in deze regeling? Meld het ons op regelgeving@overheid.nl!
Terneuzen

Detailhandelvisie Terneuzen (versie 280514)

Wetstechnische informatie

Gegevens van de regeling
OrganisatieTerneuzen
OrganisatietypeGemeente
Officiële naam regelingDetailhandelvisie Terneuzen (versie 280514)
CiteertitelDetailhandelvisie Terneuzen
Vastgesteld doorgemeenteraad
Onderwerpfinanciën en economie
Eigen onderwerpindustrie ontwikkeling economie binnenstad

Opmerkingen met betrekking tot de regeling

Geen

Wettelijke grondslag(en) of bevoegdheid waarop de regeling is gebaseerd

Onbekend

Regelgeving die op deze regeling is gebaseerd (gedelegeerde regelgeving)

Geen

Overzicht van in de tekst verwerkte wijzigingen

Datum inwerkingtreding

Terugwerkende kracht tot en met

Datum uitwerkingtreding

Betreft

Datum ondertekening

Bron bekendmaking

Kenmerk voorstel

01-07-2014Onbekend

01-07-2014

Onbekend

Onbekend

Tekst van de regeling

Intitulé

Detailhandelvisie Terneuzen (versie 280514)

Voorwoord

Voor u ligt de detailhandelvisie Terneuzen 2014. De huidige ontwikkelingen in het detailhandelslandschap vragen om ingrijpen. Om keuzes te kunnen maken en tot gerichte actie te komen is een visie nodig. Of de visie inspirerend is, laat ik aan u ter beoordeling. Het schept in ieder geval een ambitieus doch realistisch beeld van de detailhandel in onze gemeente in de toekomst.

 

De gemeente Terneuzen ligt in de industriële Kanaalzone, waar werk is in techniek, logistiek en haven gerelateerde activiteiten. Daarnaast heeft Terneuzen een unieke propositie in de zorg, waarin de komende tientallen jaren vraag naar arbeid zal zijn. Deze arbeid zullen wij ook moeten ‘importeren’ uit andere regio’s in Nederland, Vlaanderen en Europa. In het aantrekken van arbeid is een aantrekkelijke binnenstad van doorslaggevend belang. Zonder een aantrekkelijk stadscentrum met een voldoende kwalitatief aanbod aan winkels, horeca, cultuur, kennispodia, evenementen en voorzieningen is het aantrekken van nieuwe werknemers én bewoners een bijna onmogelijke opgave. Het een kan niet zonder het ander. Nieuwe bewoners, en dus klanten, komen alleen indien zij hier een baan kunnen vinden. Terneuzen als aantrekkelijke (winkel)stad is geen droom of wens, maar een noodzaak om als economisch vitale gemeente te overleven. Het kunnen ‘winkelen’ is een essentieel onderdeel van een aantrekkelijke stad. Hiermee is deze detailhandelvisie ook in een breder kader te plaatsen. Het is een afgeleide van de missie in het beleidsplan economie Terneuzen 2012-2015 ‘Terneuzen, het centrum van werkgelegenheid in Zeeuws-Vlaanderen’. Zonder de ambitie van Terneuzen als winkelstad zal, met de huidige detailhandelsontwikkelingen in het achterhoofd, het woon- en leefklimaat in de gemeente Terneuzen fors aan kwaliteit inboeten en dreigt onze economie erg eenzijdig te worden.

 

De noodzaak tot een detailhandelvisie met een realistisch plan van aanpak hoe het ongunstige tij in het (lokale) detailhandelslandschap te keren is dan ook evident. Met deze visie wil de gemeente Terneuzen zekerheid bieden aan investeerders en ondernemers in de detailhandel en horeca. Maar we willen ook aan werkgevers in de Kanaalzone laten zien dat we samen met hen investeren in een aangenaam woon- en leefklimaat voor hun werknemers. Zoals ook burgers van de gemeente Terneuzen belang hebben bij een aantrekkelijk stadshart. Zeker naarmate de leeftijd toeneemt, is er meer behoefte om dicht bij huis te kunnen winkelen en vertier te zoeken. Voor starters op de arbeidsmarkt is een levendig stadscentrum bepalend in de keuze van hun woonomgeving. Met het plan van aanpak willen we de hardwerkende middenstand een hart onder de riem steken en bijdragen aan een lucratieve voortzetting van het ondernemerschap of bedrijfsoverdracht. Uiteraard kan de gemeente dit niet alleen. Alleen samenwerking tussen winkeliers, horecaondernemers, vastgoedeigenaren en gemeente kan tot een gunstig ondernemersklimaat in de detailhandel leiden. En dat is waar wij voor gaan!

 

Wij wensen u veel wijsheid en inspiratie bij het lezen van de detailhandelvisie Terneuzen 2014. Dat het u aan mag zetten om van Terneuzen een winkelstad met een regionale aantrekkingskracht te maken, waar werkgelegenheid in detailhandel en horeca hoogtij viert en waar het aangenaam verblijven is.

 

Terneuzen, 29 april 2014

 

Jack Begijn

Wethouder MKB & Marktzaken

MANAGEMENT SAMENVATTING

Sinds het begin van de economische crisis in 2008 zijn de groei- en omzetcijfers in de Nederlandse detailhandel over het algemeen negatief. Op korte termijn wordt geen herstel van de particuliere consumptie verwacht, want de detailhandel wordt negatief beïnvloed door sombere consumenten. Zij worden geconfronteerd met afnemende koopkracht, toenemende werkloosheid en aanhoudende onzekerheid over de eigen financiële positie.

 

Naast een veranderd economisch klimaat heeft de detailhandel te maken met een veranderende samenstelling van zijn klantengroep. De Nederlandse bevolking groeit nauwelijks, maar wordt vooral snel ouder. Deze vergrijzing kan de bestedingen richting 2020 remmen. Niet alleen de bevolkingssamenstelling, maar ook de leefomgeving is aan het veranderen. Zo verhuizen steeds meer mensen naar de stad. Krimpgebieden krijgen te maken met dalende bezoekersaantallen en bestedingen, waardoor de omzetten voor de lokale detailhandel afnemen. Deze tendens is ook op lokaal niveau waar te nemen.

 

Het online winkelen is de afgelopen jaren sterk gegroeid. En door de komst van internet weet de consument precies waar wat te koop is en tegen welke prijs. Consumenten kiezen voor dié retailer die hen de beste prijs-kwaliteitverhouding biedt. De komst van de bol.coms van deze wereld maken het moeilijk voor fysieke retailers om zich op prijs te onderscheiden. Het leveren van toegevoegde waarde, zoals extra service en/of beleving, zal voor veel retailers de enige manier zijn om onderscheidend te zijn. Consumenten kiezen zelf waar het product wordt gekocht, ontvangen of afgehaald. De retailer die op het juiste moment de beste oplossing biedt, wint. Het is de combinatie van transparantie, cross channel en sociale media die er voor zorgt dat de consument aan het stuur zit. De economische tegenwind, demografische ontwikkelingen, groeiende populariteit van het online kanaal en de kans om te onderscheiden op beleving, zullen de winkel en het winkelgebied de komende jaren sterk doen veranderen.

 

Zo neemt het aantal fysieke winkels in Nederland al jaren af en de leegstand loopt op. Verschillende deskundigen voorspellen dat deze trend voorlopig blijft doorzetten. Afhankelijk van de unieke kenmerken van een winkelgebied, zal de vitaliteit en (daarmee) de leefbaarheid (verder) onder druk komen te staan. Hoewel de leefbaarheid op kernniveau niet afhankelijk is van de aanwezigheid van winkels, is het dat op gemeenteniveau wel. Burgers willen wel op redelijke afstand van hun woonomgeving deze voorzieningen hebben. Onder invloed van technologische toepassingen is het koopgedrag van de moderne mens veranderd. Mits goed toegepast kunnen deze toepassingen de overlevingkans van de (kleine) winkelier vergroten.

 

Al deze ontwikkelingen vroegen om een update van de structuurvisie detailhandel 2008 en een gemeentebrede visie waarin detailhandel strategisch wordt ingezet. Ook de uitgangspunten van detailhandelsbeleid veranderen mee. De verwachting voor de komende jaren is dat het accent, in de beleidsvorming en –uitvoering, minder op meer meters, en meer op betere meters zal komen te liggen. De ontwikkelingen vragen om concentratie van het winkelaanbod. Hiervoor moet de overheid (maatschappelijke) keuzes maken; waar is leegstand het minst erg?

 

Kwantiteit en kwaliteit zijn voor consumenten de belangrijkste factoren die bepalen welk winkelgebied ze bezoeken. Bezoekmotief, bereikbaarheid, parkeren, inrichting van de openbare ruimte, sfeer en beleving spelen een doorslaggevende rol in de keuze. Globaal kan een onderscheid worden gemaakt tussen "boodschappen doen", "recreatief winkelen" en het doen van "gerichte aankopen". Betere meters vragen om investeringen in een winkelgebied en dat is alleen (economisch) interessant als er genoeg massa is. Het kernwinkelgebied van Terneuzen heeft het meeste potentieel om uit te groeien tot het recreatief winkelgebied van de gemeente i.c. de regio. De missie is dan ook: Terneuzen is dé centrale winkelstad van de gemeente.

 

Deze missie borduurt voort op wat de markt al heeft bepaald. Echter, door hier op te focussen voorkomt de gemeente dat het nog vele jaren duurt vooraleer deze ontwikkeling zich heeft uitgekristalliseerd. Met een lange periode van algehele malaise tot gevolg voor zowel de ondernemers als de inwoners van de gemeente. Het uit de weg gaan van keuzes of het ‘geleidelijk zelf laten afsterven’ leidt tot lange onzekerheid, stagnatie en leegstand.

 

Vanuit het publieke belang kan de gemeente zich dat niet veroorloven. Daarvoor is detailhandel in economisch opzicht te belangrijk voor de gemeente. Het draagt voor ruim 10% bij in de werkgelegenheid, zorgt voor diversiteit in het werkaanbod, draagt bij aan een aantrekkelijke leefomgeving en heeft een indirect werkgelegenheidseffect. Een goed ontwikkeld winkelbestand in een aantrekkelijke binnenstad is een belangrijke factor voor het woon- en leefmilieu en dus het vestigingsklimaat in gemeenten met een werkgelegenheidsfunctie. De kwaliteit van dit vestigingsklimaat beïnvloedt het keuzeproces van (grotere) bedrijven bij het bepalen van hun vestigingsplaats. Immers werkgevers hebben werknemers nodig en in krimpgebieden is er sprake van een afnemende potentiële beroepsbevolking. Het aantrekken van werknemers wordt eenvoudiger als Terneuzen een kernstad is, waar alle voorzieningen en functies samenkomen. Daar of in de directe omgeving daarvan willen mensen graag wonen. Maar ze komen alleen als er ook zicht is op een baan. En daarmee is de cirkel rond.

 

Door concentratie van het winkelaanbod zal er ook ‘bewuste’ leegstand ontstaan. Er moeten oplossingen gezocht worden voor de leegstand in met name Axel, Sas van Gent en Terneuzen. Gedacht kan worden aan het creatief vullen van lege etalages, herbestemmen of sloop. Verpaupering kan voorkomen worden door regelgeving of door in gesprek te gaan met eigenaren. Axel biedt als volwaardig boodschappen-plus centrum perspectief. In de wat grotere kernen wordt behoud van de boodschappenfunctie nagestreefd. Zaamslag neemt een aparte positie in als specialistisch winkelplein. Het recreatief winkelgebied in Terneuzen kan versterkt worden door invulling van de Kop van de Noordstraat en Kennedylaan-West. De eerste als belangrijke schakel tussen het kernwinkelgebied en de GDV/PDV-locatie, de tweede als aanvulling op wat er reeds is en voorziend in een marktvraag. Het gebied Zuidpoort/ Leisurecenter fungeert als overloopgebied voor Kennedylaan-West of als alternatieve locatie als de plannen definitief niet doorgaan. Het waarborgen van de detailhandelsstructuur is een belangrijke taak van de overheid. Evenals het beschermen van het recreatief kernwinkelgebied.

Hiervoor zijn nadere regels gesteld met betrekking tot beperkte mogelijkheden voor detailhandel van huis uit, detailhandel op bedrijventerreinen en voor de vestigingslocaties van internetwinkels. De overheid geeft op die manier duidelijkheid aan de markt en schept de kaders en randvoorwaarden in het ruimtelijk detailhandelsbeleid. Ondernemers en marktpartijen worden zo gestimuleerd om te investeren in kansrijke locaties.

 

Om de missie te realiseren moet er nog heel wat gebeuren. In het plan van aanpak zitten sturende - en stimulerende elementen. Tot de eerste categorie behoren het bestemmings- en leegstandsbeleid. Tot de tweede categorie horen een aantrekkelijk parkeerregime, bevorderen van kantoorhuisvesting in en om het centrum, creatie van beleving in de buitenruimte, toepassen van de technologische mogelijkheden in het winkelgebied, opzetten van een collectief digitaal platform en de inzet van citymarketing. De gemeente wil graag het initiatief nemen, soms de kar trekken en actief bijsturen, maar van de ondernemers wordt ook heel wat verwacht. Alleen in samenwerking en eensgezindheid met alle betrokken partijen kan het een succes worden.

BEGRIPPENLIJST

 

ABC-goederen:

Auto, Boten, Caravan

Bruto Binnenlands Product (BBP)

De totale geldwaarde van alle in een land geproduceerde finale goederen en diensten gedurende een bepaalde periode (meestal een jaar).

Bedrijfsvloer-oppervlakte (BVO):

Bedrijfsvloeroppervlakte; dit betreft het voor consumenten toegankelijke en zichtbare deel van de winkel plus magazijn, kantoor, sociale en

technische ruimten.

Cross channel:

Gebruik maken van samenwerkende distributiekanalen, bv. fysieke – en internetwinkel.

Crowdsourcing:

Een recente ontwikkeling, waarin organisaties (overheid, bedrijven, instituten) of personen gebruikmaken van een grote groep niet vooraf

gespecificeerde individuen (professionals, vrijwilligers, geïnteresseerden) voor consultancy, innovatie, beleidsvorming en onderzoek.

Customization:

Product aanpassen aan de (persoonlijke) wens van de klant.

Detailhandel:

Het bedrijfsmatig te koop aanbieden, waaronder begrepen de uitstalling ten verkoop, het verkopen en/of leveren van goederen aan personen die die goederen kopen voor gebruik, verbruik of aanwending anders dan in de uitoefening van een beroeps- of bedrijfsactiviteit.

HNW:

et Nieuwe Winkelen; een winkelgebied maakt gebruik van allerlei moderne technologieën, zoals de inzet van Google+ (Google Places), Social Media of het gebruik van QR-codes.

Kernwinkelgebied:

Het winkelgebied Noordstraat, Markt, Havenstraat, het ABC-complex, Oud-Terneuzen, Schuttershof (en Kennedylaan-West na realisatie).

Kinectsensor:

Dit creëert een game- en ontspanningservaring zonder controller.

MKBA:

Maatschappelijke Kosten-Batenanalyse; geeft het rendement van een investering voor de gehele maatschappij weer.

PDV/GDV:

Perifere Detailhandels Vestigingen (geen minimale metrage) Grootschalige Detailhandels Vestigingen (> 1.000 m2 BVO)

Perifere Detailhandel (PDV):

Winkelvestigingen met goederen die veelal volumineus zijn, zoals

 

ABC-goederen en goederen voor “in-en-om-het-huis”, zoals meubels, doe-het-zelf, woninginrichting, tuin.

Productiegebonden detailhandel:

Detailhandel in goederen die ter plaatse worden vervaardigd, gerepareerd en/of toegepast in het productieproces, waarbij de detailhandelsfunctie

ondergeschikt is aan de productiefunctie.

Showrooming:

Het fenomeen dat consumenten winkels bezoeken om producten te bekijken en te testen om ze later elders - vaak online - te kopen.

Winkelvloer-Oppervlakte (WVO):

Dit betreft het voor consumenten toegankelijke en zichtbare deel van de winkel. Circa 80-85% van het BVO.

 

1 INLEIDING
1.1 Aanleiding

Nieuwe detailhandelsontwikkelingen waren voor D66 aanleiding om tijdens de raadsvergadering van 15 december 2011 een motie in te dienen voor het opstellen van een winkelvisie. Deze motie wordt ingetrokken na toezegging van wethouder Broekhuysen dat deze visie in april 2012 tegemoet kan worden gezien. In het parafenbesluit van 31 januari 2012 No 15 is vervolgens besloten dat de prioriteit gelegd zou worden bij het opstellen van het economisch beleidsplan, waarover de raad middels een brief is geïnformeerd. Een van de acties in het Beleidsplan Economie Terneuzen 2012-2015 is het opstellen van update structuurvisie detailhandel 2008. Het onderhavige rapport rondt dit actiepunt af.

1.2 Doel van dit rapport

Naast de beoogde detailhandelsontwikkelingen bij het leisurecenter lopen er in 2013 nog twee concrete projecten met betrekking tot de ontwikkeling van (nieuwe) winkelgebieden. Het betreft de herontwikkeling van de kop van de Noordstraat en de ontwikkeling van een PDV/GDV-locatie aan de Kennedylaan-West in Terneuzen. Daarnaast zijn er met enige regelmaat vestigingsaanvragen voor detailhandel buiten de voorziene winkelgebieden. Dit kan zijn op bedrijventerreinen, waar het dan conform bestemmingsplannen niet toegestaan is. Maar ook in aanloopstraten, waar het vanuit concentratieoogpunt onwenselijk is. In beide gevallen geldt, wat willen we en wat kunnen we ermee. Indien de gemeente niet mee wil gaan in bepaalde aanvragen, is het wenselijk alternatieve vestigingslocaties te kunnen aandragen. Dit alles met het oog op overlevingskansen op de langere termijn van zowel de individuele ondernemer als Terneuzen als winkelstad. Het belangrijkste doel van dit rapport is het verschaffen van duidelijkheid over de gewenste detailhandel ontwikkelrichting in de gemeente Terneuzen en de belangen die daarin zijn meegewogen. De gemeente zet hiermee voor zichzelf een koers uit en biedt hierdoor een frame waarop bij detailhandel betrokken partijen als ondernemers, ontwikkelaars, eigenaren en beleggers hun strategie en investeringen kunnen afstemmen.

1.3 Leeswijzer

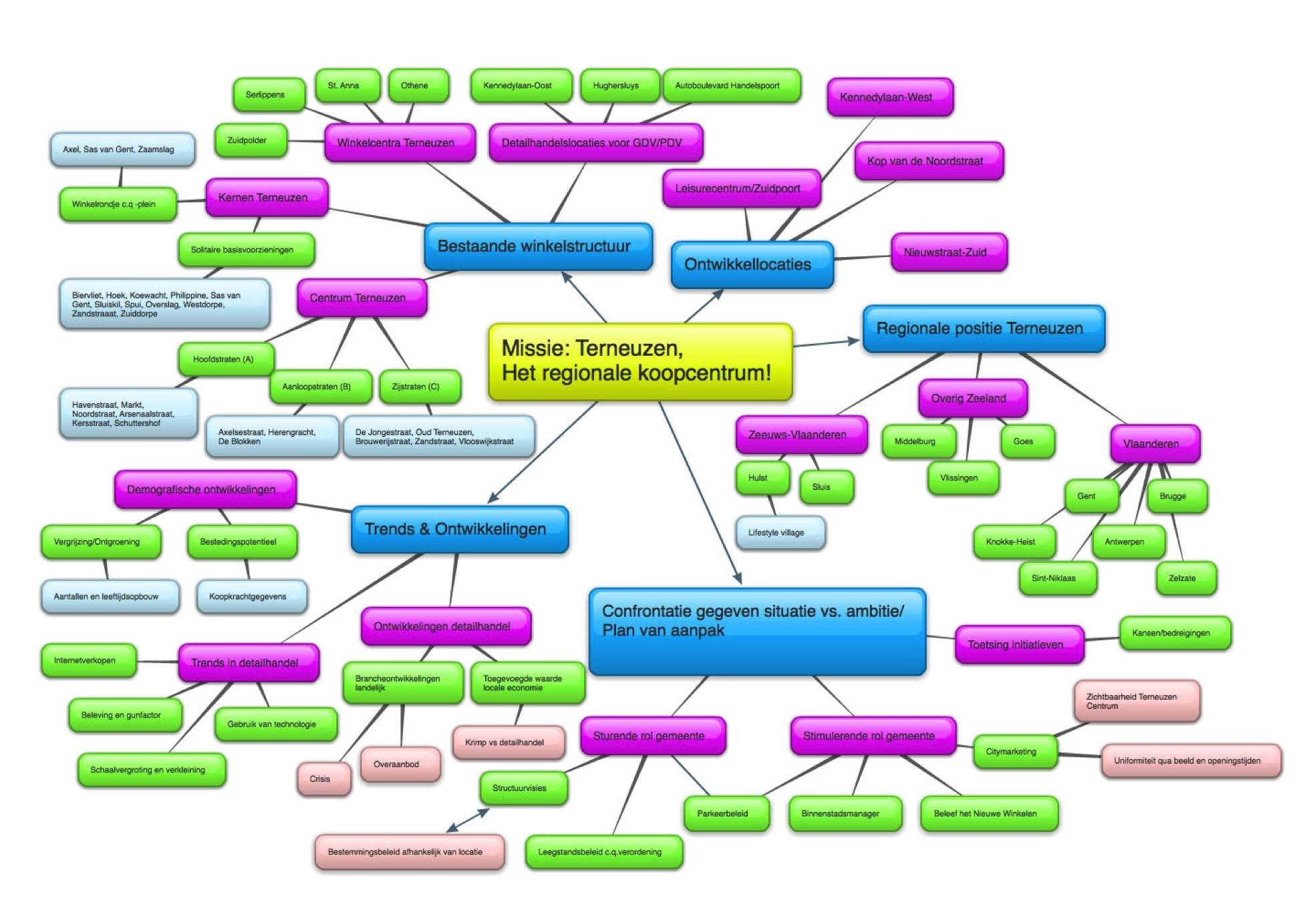
Hoofdstuk 2 behandelt de ontwikkelingen en trends die invloed hebben op het retaillandschap. Hoofdstuk 3 gaat in op het belang van detailhandel voor Terneuzen. Hoofdstuk 4 besteedt aandacht aan de verschillende schaalniveaus waarin Terneuzen te plaatsen is. Tevens worden de verschillende winkellocaties daarin geduid. Hoofdstuk 5 omvat beleid voor internetwinkels, detailhandel aan huis en op bedrijventerreinen. In hoofdstuk 6 treft u de visie, missie en strategische doelstellingen aan. Hoofdstuk 7 omvat het plan van aanpak. De laatste 2 hoofdstukken omvatten het nawoord en het bronnenoverzicht. Deel 1 (hoofdstukken 2 t/m 5) is bedoeld voor de lezer die behoefte heeft aan meer inzicht en diepgang in de retailproblematiek. Deel 2 (hoofdstukken 6 en 7) gaat direct in op de marsroute (welke richting kiezen we?) en het plan van aanpak (en wat kunnen we dan doen?). Indien gesproken wordt over Terneuzen zonder specifieke aanduiding van de hoedanigheid wordt hier het kernwinkelgebied Terneuzen bedoeld. Lezers die in een oogopslag een overzicht van deze detailhandelvisie willen krijgen, kunnen de mindmap in bijlage 1 raadplegen. Deze mindmap heeft als vertrekpunt gediend.

DEEL 1

2 ONTWIKKELING EN TRENDS
2.1 Economie op landelijk niveau

2.1.1 Nederland

‘De Nederlandse economie krimpt in 2013 sterker dan gedacht (- 0,8%). Consumenten houden de hand op de knip en de werkloosheid loopt verder op tot 6,9 procent van de beroepsbevolking. Die verwachting spreekt de Europese Commissie uit in de zogeheten lenteprognoses voor economische groei. Nederland krijgt een jaar extra om aan de begrotingsregels te voldoen. Het begrotingstekort moet in 2014 onder de 3 procent worden gebracht’ (nu.nl, 3 mei 2013).

 

Het IMF wijst er begin mei 2013 op dat Nederland kampt met hoge schulden, aanzienlijke problemen in de financiële sector, dalende huizenprijzen en een zwakke binnenlandse vraag. Die factoren zorgen ervoor dat de groei van de economie en werkgelegenheid minder is dan in andere relatief sterke eurolanden. De inflatie loopt verder op. In september 2013 bepaalt de overheid welke aanvullende bezuinigingsmaatregelen nodig zijn om de begrotingsnorm te behalen. Dergelijke sombere berichten duikelen in 2013 over elkaar heen en geven de burger weinig vertrouwen in de nabije toekomst. Financiële meevallers worden veelal gebruikt om schulden af te lossen of te sparen en niet zoals ondernemend Nederland hoopt om te besteden. De consumptieve bestedingen dalen al twee jaar op rij vrijwel onafgebroken en ook voor 2014 wordt een daling verwacht met 1,8%. Het is voor het eerst in 60 jaar dat de consumptie tenminste 3 jaar op rij afneemt. In 2013 daalt de gemiddelde koopkracht 1,75% (retailnews, 12 juni, 2 juli en 30 augustus 2013). De koopkracht daalt al 4 jaar op rij. Volgens ABN AMRO zullen de particuliere consumptie en koopkrachtontwikkeling tot 2018 gemiddeld een ‘nullijn’ volgen (vastgoedmarkt.nl, 15 februari 2013).

 

De cijfers vliegen ons om de oren. Brussel verwacht dat in de loop van 2014 de economie weer langzaam zal aantrekken met 0,9% groei (verwachting in mei 2013). Als dit zo is, is het de vraag of dit de benodigde kentering zal betekenen in het economische tij, waardoor consumenten weer bereid zijn de euro’s te laten rollen. Er zijn af en toe lichtpuntjes zoals een troonswisseling, die de (oranje)bestedingen aanjakkert. Supermarkten hebben in de week voorafgaand aan Koninginnedag tien miljoen euro extra omzet gedraaid dankzij oranjeproducten. De impact van dergelijke gebeurtenissen is groot, ook voor het positieve gevoel, maar brengt uiteraard niet de oplossing.

 

______________________________________________________________

Belangrijkste cijfers Prinsjesdag uitgelekt

De Nederlander verliest volgend jaar 0,5% aan koopkracht. De groei van de Nederlandse economie zal uitkomen op 0,5%. Het begrotingstekort komt in 2014 uit op 3,3%. De werkloosheid stijgt naar 7,5% volgens de definitie van het CPB (9,25% volgens de CBS-definitie).

Bron: nu.nl, 15 september 2013____________________________________

 

Na het zomerreces 2013 komt er wat gematigde positieve berichtgeving. De krimp van de Nederlandse economie vlakt af, maar het land bevindt zich nog steeds in een recessie. Nederland is een exportland en Duitsland, België, Frankrijk en Groot-Brittannië zijn onze grootste afnemers. De Duitse en Franse economieën groeien weer, dus dat is hoopgevend.

Door de crisis zijn de overheidsfinanciën de afgelopen jaren sterk verslechterd. In 2008 was er nog een klein overschot op de begroting, maar nu leeft Nederland op de pof. We geven dag in, dag uit meer uit dan er binnenkomt. Gezien de hoge schuldenpositie van Nederland en de rentelast die daarmee samenhangt (11 miljard euro per jaar) kiest het kabinet ervoor door te gaan met hervormingen die de economie versterken en de overheidsfinanciën op orde brengen. De troonrede bracht derhalve geen kentering in het negatieve sentiment.

 

En dat blijkt het heikele punt te zijn. Alle hoopgevende speldenprikken ten spijt, ‘de kooplust van de consument wordt voor een belangrijk deel bepaald door de stemming. Met die stemming, ook wel consumentenvertrouwen genoemd, gaat het ronduit slecht met als dieptepunt in februari 2013 (-41). Ook al stijgt dit vertrouwen in augustus, de koopbereidheid blijft wel onverminderd laag. De conjunctuurindicator van het Centraal Bureau voor de Statistiek (CBS) stelt elke maand vragen aan ongeveer 1.000 Nederlanders: hoe zij hun eigen financiële situatie voor de komende 12 maanden inschatten en of het nu wel of niet een goede tijd is om grote aankopen te doen? De indicator van het consumentenvertrouwen (-33 in augustus 2013) ligt al een tijdje lager dan ooit, met uitzondering van begin jaren tachtig. Consumenten lijken economisch verlamd door onzekerheid. Vooralsnog behouden de meeste mensen hun baan, pensioen en huis en wordt de crisis tot september 2013 niet onoverkomelijk gevoeld in de eigen portemonnee. Maar burgers maken zich zorgen over wat er komen gaat. Er zijn relevante zaken structureel veranderd in Nederland. Bijvoorbeeld, de zekerheid dat huizenprijzen altijd stijgen, is gesneuveld en komt waarschijnlijk niet meer terug. De fiscaal voordelige spaar- en beleggingshypotheken zijn verdwenen. Ook de arbeidsmarkt verandert structureel; het aantal zzp’ers groeit en het aantal Nederlanders met een vast arbeidscontract daalt. Ook het pensioen is niet langer 100 procent gegarandeerd’ (intermediair.nl, 21 september 2012). Pas als de burger deze structurele veranderingen heeft geaccepteerd, kan er weer ruimte ontstaan voor een positief sentiment. Zoals in ieder emotioneel proces kost deze acceptatie tijd. En tot het zover is, hebben de ondernemers in de detailhandel en horeca last van dit lage consumentenvertrouwen.

2.1.2 België

Aangezien de Zeeuws-Vlaamse detailhandel en horeca mede afhankelijk is van de bestedingen van Vlamingen is het interessant om te weten hoe de economie in België ervoor staat. De Belgische economie lijkt sinds het eerste kwartaal van 2011 in een lange winterslaap verzonken. Voor 2013 voorspelt de Nationale Bank nog steeds een nulgroei. ‘In 2014 moet de Belgische economie met 1,1 procent gaan groeien. Die groei is volledig te danken aan de buitenlandse vraag, aldus de centrale bank. De werkloosheid in België komt dit jaar naar verwachting uit op 8,3 procent. In 2014 zal de werkloosheid gemiddeld op 8,7 procent uitkomen. Het Belgische begrotingstekort zal dit jaar uitkomen op 2,9 procent van het bruto binnenlands product (bbp). In 2014 loopt het tekort volgens de centrale bank op naar 3,3 procent van het bbp’ (detelegraaf.nl, 7 juni 2013).

 

De indicator van het consumentenvertrouwen vertoont sinds april een opmerkelijk herstel en is in mei 2013 enigszins verder gestegen. Voor elk van de 4 onderliggende componenten van de indicator kwam een geringe verbetering tot uiting. De vooruitzichten betreffende de algemene economische ontwikkelingen en de werkloosheid werden aldus tegenover april een fractie positiever. Daarnaast schatten de gezinnen ook hun toekomstige financiële situatie en hun spaarmogelijkheden ietwat gunstiger in. De economische crisis heeft niet een zodanig negatief effect op het consumentenvertrouwen als in Nederland. Dit bevestigt dat het consumentenvertrouwen in Nederland vooral leidt onder de structurele veranderingen.

2.2 Branche-ontwikkelingen detailhandel

2.2.1 Detailhandel algemeen

Met ontwikkelingen worden hier geleidelijke veranderingen in een zekere richting bedoeld. Veranderingen dus die er niet van de een op de andere dag zijn, maar die zich al een tijdje in een zekere richting bewegen en waarschijnlijk nog wel even voortduren. Zoals:

 

Omzetdaling

De omzet in de detailhandel daalt. Voor 2013 wordt de omzetontwikkeling van de detailhandel geraamd op -3%. Ook in 2012 kromp de omzet al met 1% ondanks de prijsstijging van bijna 2% (HBD, 2012). Een prijsstijging van 2% kon de volumekrimp dus niet compenseren.

 

Voor de omzetdaling zijn verschillende redenen aan te wijzen. Bijvoorbeeld de btw-verhoging, die in de detailhandel heeft geleid tot minder aankopen, daling van de werkgelegenheid en meer faillissementen (retailnews, 11 juli 2013). Andere redenen zijn geschetst in paragraaf 2.1.1. Samen te vatten als door de crisis geeft de consument minder geld uit.

 

Verschuiving naar online winkelen

Ook al zou de ontwikkeling van omzetdaling gekeerd worden, dan nog is het de vraag of winkeliers in de straat daarvan profiteren. Steeds meer consumenten schaffen producten aan via het internet vanwege het gemak, de prijs en omdat kopen via internet steeds vertrouwder, veiliger en betrouwbaarder wordt. Er is dus een verschuiving naar online winkelen. ‘De omzet op internet steeg van 2,8 miljard euro in 2005 tot 9,8 miljard in 2012, inclusief de online verkoop van reizen en verzekeringen (12% van de consumentenbestedingen). Het online verkopen in Nederland staat nog slechts in de kinderschoenen’ (Steenbergen e.a., 2013).

Vooral middelgrote stadscentra met een regionaal verzorgingsgebied merken dat het aantal bezoekers terugloopt (Seinpost, 2012).

De Nederlandse online markt groeit dit jaar met 8% tot 10,5 miljard euro. Het aantal bestellingen steeg met 10% naar 46 miljoen. In de eerste zes maanden plaatste de consument gemiddeld vijf orders voor 109 euro per bestelling. De groei van de online markt komt met name door ervaren shoppers (retailnews, 16 september 2013).

De komst van internet betekent een teruggang van 20% aan winkeloppervlakte de komende 8 jaar (CBW-Mitex). Naast extra verdringingseffecten voor fysieke winkels biedt internet nieuwe kansen om het voorzieningenniveau en de leefbaarheid in krimp- en anticipeergebieden op peil te houden. Er zitten dus 2 kanten aan. De consument kan nu toch aan goederen komen, die voorheen afhankelijk waren van de aanwezigheid van een fysieke winkel in de kern.

 

Toenemend aantal faillissementen

Er is geen twijfel dat het bovenstaande sommige winkeliers en winkelketens de kop kost.

Zeker in branches die gevoelig zijn voor online kopen. Maar ook voor ondernemers die niet

mee (kunnen) gaan in de ontwikkelingen. Het aantal faillissementen is in 2012 met 21,7% toegenomen ten opzichte van 2011 (CBS). In 2012 zijn er in Nederland 758 bedrijven failliet verklaard. Vooral kledingwinkels, meubelzaken, lampenwinkels en doe-het-zelfzaken (elsevier.nl, 23 februari 2013). In het 1e halfjaar van 2013 gingen in Nederland in totaal 530 winkelbedrijven failliet. Vorig jaar waren dat er in diezelfde periode 482 (retailnews, 30 augustus 2013).

 

Oplopende leegstand

Landelijk gezien neemt de vraag naar winkelvastgoed af door de groei van internetaankopen. Gecombineerd met het voorgaande is het logisch dat de leegstand oploopt. Dat wordt voornamelijk zichtbaar in de aanloopstraten en op B- of C-locaties. ‘Het aantal passanten op A-locaties blijft redelijk op peil’ (Locatus, 2012). ‘Landelijke prognoses wijzen erop dat de huidige leegstand van 10% zonder passende maatregelen tot 20% zal oplopen’ (Steenbergen e.a., 2013). Gaten in winkelstraten maken het winkelen onaantrekkelijk dus wordt er naarstig naar allerlei manieren gezocht om de leegstand tegen te gaan of minder zichtbaar te maken. De toenemende leegstand heeft het proces van herbestemmen naar wonen of kantoren en tijdelijke invullingen aangewakkerd.

 

Overschot aan winkelruimte

De toename van leegstand wordt ook beïnvloed door de overheid, namelijk door het toestaan van de bouw van nieuwe winkelcentra in de buurt van al bestaande centra. Het winkelaanbod in Nederland is tussen 2002 en 2012 met 25% gegroeid tot 27,9 miljoen m2 wvo (DTnP, 2013). Deze enorme toename is het gevolg van realisatie van veel nieuwe winkelprojecten zoals grote meubelboulevards en doe-het-zelfzaken aan de randen van steden. Inmiddels is er een groot overschot aan winkelruimte. Het nog steeds toevoegen van m2 wvo kan de leegstand in bepaalde winkelgebieden verergeren.

De modebranche heeft een overschot van 480.000 m2 (ofwel 15%) aan winkeloppervlak. Dat overschot zal tot 2020 geleidelijk verdwijnen en vooral ten koste gaan van de kleinere hoofdwinkelgebieden (vastgoedmarkt.nl, 15 februari 2013).

 

Toenemende concurrentie tussen winkels en winkelgebieden

De stijging van dit aanbod m2 wvo gaat gestaag door als gevolg van centrumontwikkelingen en uitbreidingen aan de rand van de stad. Dit leidt tot groeiende concurrentie tussen winkels en winkelgebieden. Deze groeiende concurrentie en de opkomst van internet treffen vooral de winkelcentra met weinig koopkrachtbinding en/of onderscheidend vermogen. De leegstand rukt daarom sneller op in kleine kernen en middelgrote gemeenten met een regiofunctie. De verwachting is dat een saneringslag optreedt in buurtcentra, kleine kernen en aanloopstraten (Seinpost adviesbureau). In de winkelstructuur als geheel vindt dus schaalvergroting (opschaling) plaats: Grote centra worden groter, ten koste van kleinere winkelcentra.

 

Schaalvergroting

Afname dus van het aantal fysieke winkels (inclusief tankstations), maar de (nieuwe) winkels worden wel steeds groter. Een gemiddelde winkel had in 2005 nog 228 m2, in 2008 251m2 wvo en in 2012 is dat 271m2 (retailnews, 2 november 2012). Filialisering en schaalvergroting zetten door. Het aandeel filiaalbedrijven nam toe van 26% in 2002 tot 37% in 2012. Filialisering is een vorm van schaalvergroting (meer winkels biedt schaalvoordelen). De schaalvergroting is vooral te zien bij supermarkten. De groente-, kaas- en broodafdeling groeiden mee en gingen zo meer concurreren met speciaalzaken. Hierdoor verdwenen vele speciaalzaken en dat leidde tot meer leegstand in de winkelstraten van oudsher. Tot nu toe beïnvloeden de ontwikkelingen elkaar in negatieve zin. Hierna een voorbeeld van een positieve kruisbestuiving.

 

Supermarkt als trekker

Als ware collaborateurs zoeken de speciaalzaken nu de supermarkten op. En niet alleen de speciaalzaken. Ook vele winkelketens willen juist daar zitten waar de supermarkt zit die veel loop genereert. De wijkwinkelcentra varen er wel bij, maar zijn er ook afhankelijk van. Collaborateur heeft een negatieve klank, maar het is afgeleid van het Franse werkwoord collaborer dat samenwerken betekent. En in die betekenis is het hier zeker van toepassing. Nu helpen goedlopende supermarkten winkeliers aan een boterham (bv. in Zuidpolder).

 

Afnemend detaillistenvertrouwen

Met genoemde ontwikkelingen in het achterhoofd is het niet vreemd dat het vertrouwen een deuk heeft gekregen. Het detaillistenvertrouwen daalt eind 2011 in een klap van -4 naar -34 (HBD, 2012). ‘De schaalvergroting in de detailhandel leidt, in combinatie met gelijkblijvende of dalende bestedingen, in winkels tot een afname van de gemiddelde omzet per m². De druk op een kostenefficiënte bedrijfsvoering wordt hierdoor steeds groter. De investeringen voor internetverkoop (‘cross-channeling’, logistiek) zijn hoog. Vooral minder innovatieve en kleinere spelers worden verdrongen. In het najaar 2013 waren veel ondernemers somber gestemd vanwege extra bezuinigingen van de regering’ (DTnP, 2013).

2.2.2 Detailhandel sectoraal

In deze paragraaf wordt nader ingezoomd op de omzetdaling. Is dat over de gehele linie? Of zijn er verschillen te duiden tussen sectoren? En moeten we ons zorgen maken over de toekomst van fysieke winkels in sommige sectoren?

 

In 2013 nemen naar verwachting de verkopen in de detailhandel met 3% af. Winkels zullen naar verwachting hun winst met 10,25% zien dalen en voor 2014 is de prognose -14,25%.

In 2008 bestond van de totale detailhandel nog 94,2% uit fysieke winkels en 5,8% uit webwinkels. In 2013 is het percentage fysieke winkels met 8,2% afgenomen en ten gunste van het aandeel webwinkels.

 

‘In figuur 1 op de volgende bladzijde is de ontwikkeling van de bestedingen in de detailhandel weergegeven naar sector. Hieruit valt af te leiden dat vooral de winkelbestedingen aan niet-dagelijkse goederen de laatste jaren zijn teruggelopen na een snelle stijging tot 2008. De winkelbestedingen aan dagelijkse goederen zijn de afgelopen jaren min of meer gelijk gebleven. Het verschil in ontwikkeling van de winkelbestedingen tussen beide sectoren kent twee oorzaken:

  • ·

    bestedingen aan dagelijkse goederen zijn minder conjunctuurgevoelig (‘mensen moeten immers eten’) en winkels in dagelijkse goederen snoepen omzet weg bij de horeca;

  • ·

    dagelijkse goederen zijn minder geschikt voor verkoop via internet’.

 

Figuur 1 Ontwikkeling winkelbestedingen naar sector en in totaal (HBD, juni 2012)

Bron: RBOI, 18 februari 2013 uit advies Epe-Centrum

 

Food

De foodsector (behalve de speciaalzaken) noteert een omzetstijging. Dit vraagt echter om een nuance. De supermarktomzet is in 2012 met slechts 1% gegroeid. Gecorrigeerd voor inflatie is de omzet dus gedaald. Dat is voor het eerst in de geschiedenis (Cor Molenaar, 9 december 2012). De helft van de Nederlandse huishoudens bezuinigt op de dagelijkse boodschappen. Bijna een derde van de huishoudens zegt de afgelopen twaalf maanden minder uit te hebben gegeven aan dagelijkse boodschappen (retailnews, 8 november 2013). Er is extra oog voor aanbiedingen, goedkopere supermarkten en huismerken. Het meest wordt bezuinigd op snoep en snacks (retailnews, 2 juli 2013). Bestedingen aan biologisch voedsel blijven (fors) stijgen.

 

Non-food

De hardste klappen vallen in de non-foodbranche; alleen de drogisterijen weten de dans te ontspringen. Ze sneden flink in de kosten, maar desondanks leed 48% van de non-food retailers het eerste halfjaar van 2013 verlies. Winkels in de consumentenelektronica en de doe-het- zelfbranche zien de verkopen het hardst teruglopen (retailnews, 16 juli 2013). Consumenten geven minder uit aan schoenen, woninginrichting, huishoudelijke artikelen en apparaten (retailnews, 30 augustus 2013). Consumenten zijn vooral terughoudend in het kopen van duurzame goederen (HBD, 2012). De verwachting is dat in 2020 tussen 20% en 25% van de non-food verkopen via internet zullen gaan (Cor Molenaar, 9 december 2012).

 

De bestedingen aan mode lagen in de eerste helft van 2013 6% lager dan de eerste helft vorig jaar. Vooral zelfstandige modezaken hebben het lastig. Deze groep liep 11% achter. Dit komt vooral door minder verkochte stuks, want het gemiddeld besteed bedrag neemt wel toe. Bij de overige modewinkels ligt de besteding 5% lager. Daarbij werd vooral minder herenkleding gekocht (-8%) (retailnews, 30 augustus 2013). Nu even terug naar het aantal m2 wvo, maar dan specifiek in de modebranche. Wat betekent deze omzetontwikkeling nu voor de fysieke winkels? Want een winkelstad zonder kledingwinkels is als een huis zonder meubilair.

‘Tussen 2004 en 2012, zo berekende ABN op basis van Locatus-cijfers, is het aantal m2 modewinkels met 21% toegenomen tot 3,2 miljoen m2. De vloerproductiviteit is echter afgenomen van 3.300 euro per m2 tussen 2004 en 2007 naar 2.800 euro nu. Gezien de huidige krappe exploitatie van veel modewinkels en het nog groeiende aandeel internetverkopen is dat 15% teveel m2 winkels’ (ABN AMRO, 2013).

 

Een specifieke situatie geldt voor (tabaks)winkels in de grensstreken. Zij hebben het namelijk extra zwaar te verduren. De omzet van veel Nederlandse tabakswinkeliers in de grensstreken is na de laatste accijnsverhoging meer dan gehalveerd. De sterke omzetdaling wordt veroorzaakt doordat Nederlanders massaal net over de grens in België hun tabakswaren kopen. Daar gooien ze ook de tank van hun auto vol en slaan tevens bier in. Door de hoge accijnzen in Nederland is dat in België allemaal veel goedkoper (retailnews, 30 augustus 2013). De impact hiervan mag niet onderschat worden. Winkels die naast tabak ook andere zaken verkopen zoals kranten, kaarten, snoep zijn vaak niet levensvatbaar zonder de verkoop van tabak.

 

Internetwinkels/postorderbedrijven

Postorderbedrijven en pure online players zagen hun verkoopcijfers in het 2e kwartaal 2013 wederom stijgen (+11%) (retailnews, 30 augustus 2013). Ruim de helft van de online omzet wordt behaald uit de verkoop van producten als kleding en boeken. Maar ook de standaard generieke producten als cd's, dvd's, elektronica en textiel verkopen goed via internet. Net als online diensten als vakanties, verzekeringen en tickets. Speelgoed is met +24% de snelst groeiende productgroep in de online verkopen (retailnews,16 september 2013).

2.3 Trends in de detailhandel

Een trend is een ontwikkeling van een bepaalde richting op langere termijn, maar het kan voortkomen uit een rage. Het online winkelen ‘an-sich’ als bedreiging van de fysieke winkels is al weer bijna achterhaald. En ook de winkelier in de straat met een website of zelfs een webshop loopt alweer achter. De ontwikkelingen gaan razendsnel. Om dit te duiden hierna een fragment uit de nieuwsbrief van Cor Molenaar d.d. 15 september 2013:

 

Leerervaringen studiereis Shopping 2020 naar Silicon Valley

Een twintigtal ondernemers hebben een studiereis gemaakt naar Silicon Valley. Top bedrijven als Apple, Google, Facebook en Adobe werden bezocht om trends te onderkennen. In het kader van het project Shopping 2020 van Thuiswinkel.org worden ontwikkelingen bestudeerd: hoe koopt de klant in 2020? Een enerverende reis die iedereen deed beseffen dat de toekomst er nog sneller aankomt dan gedacht. Niet webwinkels of winkels hebben de toekomst maar nieuwe hybride aanbieders met een geïntegreerd aanbod. Mobiele "devices' worden het communicatiemedium en klantgegevens tijdens het koopproces worden cruciaal om een koop te stimuleren. Het wordt niet meer zoals het was; aanpassen is de enige manier om te overleven. Bestaande winkels moeten internet integreren binnen het business model en online winkels moeten services verbeteren tot “same day deliver”, timebased. 

Enkele dominante trends:

Mobiele “devices” worden de basis van zakendoen en het particuliere leven. Moment gedreven, snelheid in alle aspecten tot levering aan toe. De verwachtingen van klanten nemen steeds meer toe, eerst levering thuis, toen levering de volgende dag, dezelfde dag en nu al levering binnen 1 uur.E-commerce is niet langer meer gericht kopen, maar steeds meer gericht op inspiratie zonder exact te weten wat je wilt.
Alle ontwikkelingen zijn gebaseerd op individuele klanten, faciliteiten en mobiele toepassingen.

Bron: Cor Molenaar

 

Technologische ontwikkelingen

Steeds meer retailondernemers hebben een website. Maar dan nog is het de vraag of de winkelier door de klant gevonden wordt op internet. ‘Vooral voor kleinere winkeliers in de binnenstad blijkt dit lastig te zijn. Soms omdat ze geen site hebben. Of omdat het niet meevalt om een redelijke website te runnen en die op te laten vallen op het wereldwijde web’ (Westerterp, 2012). Hierdoor ontstaan her en der collectieve digitale platforms. De kracht van een gezamenlijk podium op het net blijkt beter te werken in het aantrekken van nieuwe bezoekers dan enkel een individuele website. Dit is logisch, gezien het feit dat een klant vaak op zoek is naar een product en niet naar een specifieke winkel.

 

Ook breiden steeds meer winkeliers hun fysieke winkel uit met een webshop. Er komt echter heel wat bij kijken om dit goed georganiseerd te krijgen. Denk aan de logistiek, het retourproces, de voorraadbeheersing en het betalingssysteem. De ervaring is dat dit goed geregeld moet zijn, omdat het anders geen vooruitgang betekent voor de ondernemer. En zoals hiervoor al duidelijk werd, staan de ontwikkelingen niet stil. ‘Het grootste struikelblok voor retailers om gebruik te maken van de (technische) mogelijkheden is het ontbreken van praktische kennis. Winkeliers zouden op collectief niveau wegwijs moeten worden gemaakt in deze materie. Dit kan bijvoorbeeld door het opzetten van educatieve programma’s. De vastgoedbeheerder of het management van een winkelcentrum kan hierbij een faciliterende rol spelen of winkeliers moeten zich hiervoor verenigingen’ (retailnews, 17 september 2013).

 

‘Het Nieuwe Winkelen’ (HNW) is een begrip in Nederland, waarbij de kracht van de stad of het winkelgebied wordt aangevuld met moderne technologieën. Denk aan een collectief digitaal platform, stadsApp, loyaliteitsprogramma, gezamenlijk distributiecentrum/bezorgservice, met de smartphone betalen, soundscapes en toepassing van verlichtingstechnieken in de stad. Voorwaarde van HNW is dat ondernemers in een winkelgebied zich verenigingen, want het gaat om de kracht van het geheel. Het is een totaalconcept van winkelen, waarbij nieuwe technieken en belevenis een grote rol spelen.

 

De nieuwe digitale klantrelatie is een must voor retailers. Er zijn diverse mogelijkheden voor het digitale klantcontact van fysieke winkels. Bijvoorbeeld de QR-technologie. Die is niet alleen interessant voor aankopen, maar ook voor de vindbaarheid van winkels. Een andere mogelijkheid is ‘location based marketing’. Een voorbeeld hiervan is een winkelcentrum waarbij de bezoeker op één digitale plek terecht kan voor alle aanbiedingen. Ook het via de smartphone herkennen van trouwe klanten die de winkel binnenkomen, biedt interessante mogelijkheden.

Hoe de Bijenkorf de fysieke en virtuele winkelvloer integreert met het oog op ‘premium experience’ is te lezen in bijlage 2.

 

Veranderend gedrag van de consument

‘Het online bestellen en vergelijken via smartphone en tablet is een grote ‘driver’ voor de markt. Tweederde van de Nederlandse bevolking geeft toe een zogenaamde showroomconsument te zijn. Vier op de tien Nederlandse showroomconsumenten gebruiken de mobiele telefoon tijdens het showroomen. Dit geeft merken en retailers waardevolle kansen om met de consument te communiceren en van kijkers kopers te maken’ (tns-nipo.com, 30 mei 2013). ‘Consumenten downloaden massaal Apps, ook van winkelcentra, winkels en andere aanbieders van koopjes en berichten. Het is mogelijk met ‘location based services’ klanten, die in de buurt van de winkel zijn, te attenderen op de aanbiedingen. Social media, Apps en daarmee ook de smartphone zijn een integraal onderdeel geworden van het fysieke koopgedrag’ (Cor Molenaar, 9 december 2012).

 

Het is goed om te weten dat ‘het type consument het internetkoopgedrag bepaalt en niet de beschikbaarheid van winkels. Inwoners van landelijke regio’s kopen minder via internet dan inwoners van stedelijke gebieden. Het zijn vooral jongeren die actief zijn op internet en vaak online kopen. En dan vooral de jonge alleenstaande consument. De gevestigde winkelier doet er dus verstandig aan zijn doelgroep goed te bepalen. Richt hij zich op de jongere consument dan is er een goede online strategie noodzakelijk. De retailer met een fysieke winkel in een niet-stedelijk gebied en een oudere doelgroep verkoopt (nu nog) minder online, maar zijn klanten oriënteren zich vaak wel online. Ook die retailer kan dus niet om een online strategie heen’ (Rabobank, 24 september 2012).

 

Ook interessant is dat ‘consumenten daar kopen waar dat het voordeligst of handigst is en zich niet verantwoordelijk voelen voor het behoud van een gevarieerd winkelaanbod in stad of buurt’

(elsevier.nl, 23 februari 2012). ‘Het aantal Nederlanders dat online koopt, stijgt van 73,8% in 2012 naar 76,2% vijf jaar later. Daarmee ligt het ruim boven het wereldwijde gemiddelde van 45,1%’ (retailnews, 2 juli 2013).

 

‘Prijs is niet het enige argument voor online aankopen. Uit een onderzoek van Thuiswinkel.org en Blaauw Research in 2012 bleek dat 37% de tijdsbesparing en 37% het gemak van 24/7 winkelen als reden opgaf waarom op internet werd gekocht. Terwijl 31% het prijsniveau als reden gaf ‘(Cor Molenaar, 9 december 2012).

‘Naast verkoopkanaal wordt internet ook massaal gebruikt voor product- en prijsvergelijkingen, waardoor de klant als expert in de winkel komt. Niet alleen heeft hij al kennis over het product verzameld, ook weet hij wat de goedkoopste prijs is. Rekening houdend met het feit dat consumenten uit alle sociale lagen van de bevolking koopjesjagers zijn geworden, zal de winkelier hier op in moeten springen’ (retailnews, 16 mei 2013). Dat hoeft overigens niet per sé met de prijs te zijn, mits de klant maar een meerwaarde ervaart. De gunfactor speelt een belangrijke rol in het lokaal winkelen. De winkelier die iets ‘extra’ biedt ten opzichte van internet, kan loyaliteit van de klant verdienen. Denk aan reparatieservice in het weekend, gerichte duidelijke informatie, gastvrije ontvangst en persoonlijke herkenning.

‘De webwinkels bieden het gemak van 24/7 winkelen en de stenen winkels worden bezocht voor beleving en kennismaking met nieuwe producten. Beleving in de winkel kan het winnen van prijs via internet. Maar dan moet het geen beleving op een ‘Disneyland-manier’ zijn. Het gaat om het kunnen ervaren van producten’ (retailnews, 16 mei 2013).

Foodretailers hechten minder waarde aan de winkel als plek voor ontdekkingen en nieuwe ervaringen. Grote foodretailers vinden de fysieke winkel nu wel belangrijker dan de afgelopen 3 jaar. De verwachting is dat in de toekomst winkels een kwart van hun omzet uit online halen en driekwart uit offline. Uit een onderzoek onder consumenten in Engeland bleek dat 48% meer winkeldiversiteit en zelfstandige retailers wil. Ook wil 79% meer kortingen en loyaliteitsprogramma’s in fysieke winkels.

Klanten worden tijdens hun koopjesjacht geholpen en gestuurd via social media met Facebook aan top. Retailers kunnen ook een Facebook klantenkring opbouwen. Fans worden via Facebook op de hoogte gehouden van nieuwe artikelen en evenementen in de winkel.

Een nieuw fenomeen is de ‘cash mob’, waarbij consumenten via internet opgetrommeld worden om allemaal op hetzelfde moment geld uit te geven in een bepaalde winkel.

‘Een belangrijk argument voor frequenter bezoek aan het winkelgebied zijn langere openingstijden’ (retailnews, 2 juli 2013).

 

Verandering in logistieke modellen

Er zijn initiatieven vanuit winkelketens om de wekelijkse zondagopenstelling te bevorderen om tegenwicht te kunnen bieden aan de concurrentie van het ‘24/7 model’. Dit komt tegemoet aan de vraag naar andere openingstijden door de consument, eventueel in combinatie met de winkel als ophaalplek van online gekochte producten. Dit voorkomt dat kopers hun spullen bij (onbekende) buren moeten ophalen. Voor de winkelier is dit interessant, omdat de klant dan alsnog in de fysieke winkel komt. Als het op bezorging aankomt, hebben ‘consumenten steeds hogere verwachtingen. ‘Same day delivery’ en gratis verzending worden algemeen goed. Uit onderzoek blijkt dat drie van de vier mogelijke bestellingen uiteindelijk niet wordt geplaatst, omdat de consument verzendkosten moet betalen. Om gratis en snelle verzending te kunnen bieden moeten retailers hun logistieke kosten zo laag mogelijk houden. Regionale distributiecentra zijn hier het antwoord op’ (retailnews, 2 oktober 2012).

‘Winkeliers verwachten dat zij in de toekomst meer winkelruimte nodig hebben door e-commerce activiteiten. De retailers verwachten namelijk dat de winkel een belangrijke rol gaat spelen in de verwerking van online aankopen. In verband met het anders managen van de voorraad verwachten detailhandelaren dat zij in hun totale winkelnetwerk meer winkelruimte nodig hebben om spullen op te slaan’ (retailnews, 21 september 2012). Dat kan dus ook een regionaal distributiecentrum zijn op een bedrijventerrein. In dat geval zouden juist kleinere winkels mogelijk zijn. Ook kunnen er afspraken gemaakt worden met fabrikanten en/of leveranciers over rechtstreekse levering aan de klant. Gecombineerd met het afrekenen bij de lokale winkelier biedt dit juist kansen. Wel de omzet, maar niet het voorraadbeheer en de voorraadfinanciering.

Zonder dergelijke afspraken is het noodzakelijk dat bedrijven volledig inzicht hebben in hun winkelvoorraden en dat die overeenkomen met de voorraden op internet. Veel retailers die verschillende verkoopkanalen willen integreren tot één (merk)beleving voor de consument, zogenaamde omnichannelretailers, zijn echter nog lang niet zover. ‘Schort het aan de betrouwbaarheid van informatie, dan haken consumenten af. Ze vinden het niet erg om tussen negen en tien uur ’s ochtends thuis te zijn, als ze maar zeker weten dat het pakket dan wordt afgeleverd’ (retailnews, 17 september 2013). Ook is er de opkomst van ophaalbalies en ophaalpunten. Soms zelfs een kluisjeswand aan de rand van de stad, waar de forens de lokaal gekochte spullen ophaalt vooraleer hij terug naar zijn woonplaats rijdt. De nieuwe technieken veranderen het koopgedrag en de distributiestructuur (bv. virtueel passen, thuisbezorgen van in een fysieke winkel gekochte artikelen, winkelier heeft juist meer of niet meer zoveel voorraad nodig in de winkel).

 

  • .

    Ander gedrag van fabrikanten

‘Fabrikanten verkopen ook steeds vaker direct aan de consument. In dit geval dus zonder tussenkomt van de (lokale) winkelier. Een grotere omzet is niet de enige beweegreden. Bij rechtstreekse verkoop kan de fabrikant zelf data van de consument verzamelen en analyseren, zoals fysieke kenmerken, productvoorkeur en koopgedrag. Daarbij kan de fabrikant dan gemakkelijker een sterk merk creëren en behouden. Met de eigen webshop kunnen ze consumenten verder makkelijker betrekken bij innovatie, via ‘crowdsourcing’ of ‘customization’. En ze hebben de service zelf in de hand en kunnen deze verhogen’ (retailnews,16 mei 2013).

 

  • .

    Andere manieren van etalageaankleding

Er komen steeds meer aantrekkelijke manieren om leegstaande panden aan te kleden. Dat kan zijn met raamfolies waarop een winkelinrichting of juist een attractie uit de binnenstad te zien is, al dan niet met QR-codes die informatie geven over evenementen en activiteiten in de stad. Soms kunnen er via deze QR-code producten gekocht en betaald worden, waarbij het artikel thuis wordt afgeleverd. ‘Ook zijn er interactieve etalages met flatscreens en een kinectsensor. Voorbijgangers kunnen op een stip voor de etalage gaan staan om even te ‘gamen’ tijdens het winkelen. Behalve spellen kunnen de schermen ook gebruikt worden voor foto’s, filmpjes en reclame’ (retailnews, 30 augustus 2013).

 

Maar niet alleen de etalages van leegstaande panden worden anders aangekleed. Ook zijn er winkels die via ‘beleving’ in de etalages de klant prikkelen om de winkel binnen te stappen.

 

Een bijzondere vorm van etalageaankleding vormt de ‘boxverhuur aan kleine online ondernemers. Zij hebben vaak moeite met het trekken van publiek en zoeken een manier om bij de klant te komen. Webshopplatform Boqz biedt hen de mogelijkheid een box in een fysieke winkel te huren, die ze vullen met spullen uit hun eigen webshop. Dit wordt dan een winkel vol mini-etalages’ (retailnews, 30 augustus 2013).

_______________________________________________________________

Virtuele paskamer bij Zalando

Webwinkel Zalando is druk met de ontwikkeling van nieuwe technologie voor virtuele paskamers. Het zogenaamde Metail systeem helpt bezoekers bij het vinden van de juiste maat voor kleding in de online shop. Met deze ontwikkeling wil Zalando het aantal retouren reduceren. Consumenten kunnen met hun webcam en de bijbehorende software op de site van Zalando twee foto’s van zichzelf uploaden. Op basis van deze foto’s en de door de gebruiker ingevoerde meetgegevens vertelt het programma welke maat het beste past. Daarbij toont het programma ook hoe de gekozen kleding valt, waarbij aangegeven wordt of de kleding een goede pasvorm heeft of dat deze te groot is of te strak zit. Het systeem wordt momenteel getest op de productpagina’s van tweehonderd items van de eigen merken van de webwinkel. Consumenten kunnen na het virtueel passen hun foto’s delen via sociale media als Facebook en Twitter.

Bron: retailnews.nl______________________________________________

2.4 Beschouwing

Er is een grote verandering gaande in het retaillandschap met internet als grote stoorzender, maar ook als basis van veranderingen. Dit fenomeen kan aangegrepen worden om het tij gunstig te keren. De crisis is niet zozeer de veroorzaker van alle ellende in de detailhandel, maar juist de structurele veranderingen. De oplossing is dan ook zeker niet wachten tot de crisis voorbij gaat. Nee, de oplossing ligt in het inspelen op deze structurele veranderingen door aanpassing van o.a. logistieke modellen, verkooptechnieken en openingstijden. Maar ook aanpassingen in de openbare ruimte met belevingselementen zijn nodig om de klant naar het winkelgebied te trekken. Funshoppen, dat is wat de consument nog over de streep trekt om naar de stad te komen. En dat gaat dus veel verder dan alleen het winkelaanbod, maar een bepaald minimum aanbod en voldoende diversiteit is wel noodzakelijk om überhaupt in aanmerking te komen als interessant winkelgebied. Kortom, aanpassen aan de wensen van de consument. De klant is weer koning, een oude eenvoudige marketingles, want de klant heeft alternatieven te over. Met internet ligt de wereld aan zijn voeten.

 

Het belang van aanpassingsgerichte actie voor de retailondernemer is duidelijk. Zonder klanten in zijn winkel houdt het snel op. Maar wat is het belang voor de gemeente. Wat is het publieke belang? Is ingrijpen door de lokale overheid gewenst? Hierover gaat het volgende hoofdstuk.

3 BELANG DETAILHANDEL VOOR DE GEMEENTE
3.1 Aandeel detailhandel in lokale werkgelegenheid

Eerst iets over de lokale economie in bredere zin. De bedrijvigheid in de Kanaalzone met de haven gerelateerde -, logistieke en industriële activiteiten levert een hoge economische toegevoegde waarde op. De industrie blijft fors investeren in de havenregio. Enig punt van zorg is de energieproblematiek (schaliegas). Er is genoeg economische dynamiek al helt het wel over naar de pure technische arbeidsmarkt.

De gemeente Terneuzen telt in 2012 3.917 vestigingen, goed voor 27.448 arbeidsplaatsen.

 

De industrie levert de meeste banen op. Daarnaast zijn de zorgsector én de detailhandel de belangrijkste werkgevers. In de periode 1996-2010 is de werkgelegenheid per saldo stabiel gebleven, daarna neemt het aantal banen af. De werkloosheid is 7,3% in september 2013.

 

Gemeente Terneuzen

2010

 

2011

 

2012

 

 

 

vestigingen

banen

vestigingen

banen

vestigingen

banen

% banen

Landbouw en visserij

426

963

422

1.022

427

1.015

3,70

Industrie

219

7.651

228

7.698

246

7.739

28,20

Bouwnijverheid

269

1.716

274

1.764

279

1.688

6,15

Groothandel

254

1.030

265

1.060

254

1.018

3,71

Detailhandel

570

3.043

565

3.004

546

2.881

10,50

Horeca

186

1.077

181

1.016

190

909

3,31

Vervoer / opslag en communicatie

409

2.207

415

2.188

433

2.183

7,95

Financiële diensten

78

385

67

404

65

368

1,34

Zakelijke diensten

676

1.933

636

1.907

656

1.897

6,91

Overige diensten

318

679

317

682

350

699

2,55

Overheden / openbaar bestuur

8

1.079

7

1.044

7

1.000

3,64

Onderwijs

139

1.307

132

1.302

140

1.341

4,89

Zorg en welzijn

307

4.557

296

4.579

324

4.710

17,16

Totaal Gemeente Terneuzen

3.859

27.627

3.805

27.670

3.917

27.448

100,00

Tabel 1: aantal vestigingen en banen naar sector in de gemeente

 

Terneuzen van 2010 t/m 2012

Detailhandel is een belangrijke pijler van de Terneuzense economie; goed voor 14% van de totale bedrijvigheid en 10,5% van de totale werkgelegenheid. In absolute zin gaat het om 546 vestigingen en 2.881 arbeidsplaatsen.

 

Om de diversiteit in het banenpotentieel te behouden, en dus minder afhankelijk te zijn van techniek en zorg, is het behoud van een gezonde detailhandel in de gemeente essentieel.


3.2 Detailhandel in krimpgebieden

3.2.1 Effecten bevolkingskrimp op detailhandel

‘De bevolking in Zeeuws-Vlaanderen is de laatste acht jaar licht gedaald. Uitgaande van de bevolkingsprognose van de Provincie Zeeland zal het aantal huishoudens tot 2020 licht stijgen, licht dalen in de periode 2020-2030 en na 2030 fors krimpen’ (EIB, 2013). Hoewel er in de MKBA als gevolg van de Belgische immigratie met een krimpdempingsscenario rekening wordt gehouden, blijft het inwoneraantal dalen. ‘In deze ontwikkeling staat Zeeuws Vlaanderen niet op zichzelf. Zowel in Nederland (van Delfzijl tot Heerlen) als in Europa (van Spanje tot Denemarken) hebben verschillende regio’s te maken met teruglopende inwonersaantallen en een verouderende bevolking. Momenteel is dit fenomeen alleen voorbehouden aan relatief perifere regio’s, maar in de toekomst zal het in grotere delen van Europa opduiken. Over twintig jaar heeft bijvoorbeeld meer dan de helft van de Nederlandse gemeenten te kampen met teruglopende bevolkingsaantallen’ (Bakker, 2012). De inschatting is dat op Zeeuws-Vlaams niveau de huishoudendaling in Terneuzen het laagst is in de periode tot 2040. Dit bevestigt dat de wereldwijde trend van trek naar de stad ook op lokaal niveau speelt. Deze trek naar de stad is vooral ingegeven door arbeid en voorzieningen. Bij de krimpvoorspellingen voor onze regio valt nog een nuance te maken. De lokale demografische ontwikkelingen zullen mede afhankelijk zijn van de (des)investeringen van de wereldwijde industriële spelers in de Kanaalzone. Werk trekt namelijk inwoners, mits het gebied ook aantrekkelijk is om te wonen. Daarnaast is vergrijzing een tendens waar we rekening mee moeten houden. ‘Want de gemiddelde 65-plusser besteedt 33% minder in de detailhandel dan personen tussen de 45 en 65 jaar’ (CBS).

 

Figuur 2 schematisch overzicht effecten bevolkingskrimp op detailhandel ( DTNP, 2013)

 

In opdracht van het Ministerie van Binnenlandse Zaken en Koninkrijksrelaties (BZK) heeft Droogh Trommelen en Partners

(DTnP) onderzoek gedaan naar detailhandel in krimpgebieden. Doel van dit onderzoek is het verkrijgen van inzicht in de relatie tussen demografische verandering en detailhandel, en in de invloed van detailhandel op de leefbaarheid in krimpgebieden.

Het Ministerie van BZK richt zich in het programma Bevolkingsdaling op 3 pijlers: Wonen en ruimte, Economische vitaliteit en Voorzieningen. Alle 3 zijn ze relevant voor de leefbaarheid. Zoals in figuur 2 gevisualiseerd komen daar nog de autonome trends in de detailhandel bij en is het geheel in samenhang te zien.

 

‘Conclusie is dat de detailhandelskrimp in krimpgebieden ‘kwadratisch’ optreedt: de effecten van de structureel gewijzigde detailhandelsector worden daar versterkt met de effecten uit de 3 thema’s van het (bevolkings)krimpbeleid. De gevolgen voor de detailhandel in deze gebieden zijn dan extra ook groot (krimp x krimp = krimp²).

Samenvattend:

  • .

    een afnemende en vergrijzende bevolking heeft negatieve effecten voor het draagvlak van winkels

  • .

    de afnemende economische vitaliteit in krimpgebieden heeft negatieve effecten op het vestigingsklimaat voor winkels

  • .

    het verdwijnen van andere voorzieningen, zoals onderwijs, zorgt ervoor dat synergie-effecten verdwijnen’ (DTnP, 2013).

3.2.2 Effecten detailhandelskrimp op krimpgebieden

In de gemeente Terneuzen is er een positief aspect in tegenstelling tot vele andere krimpgemeenten. De economische vitaliteit staat ook hier onder spanning, denk aan het energievraagstuk, maar is vooralsnog goed te noemen. Sterker nog, er wordt volop geïnvesteerd in de havens en industrie. Een probleem is echter wel dat in krimpgebieden sprake is van een afnemende potentiële beroepsbevolking. Onvoldoende aanbod van passend personeel leidt tot een minder aantrekkelijk vestigingsmilieu voor bedrijven. Minder bedrijvigheid (werk) kan weer leiden tot werkloosheid. Het is voor de economische vitaliteit van essentieel belang dat het gebied gunstig is om arbeid te importeren. Het aantrekken van werknemers wordt eenvoudiger als het hier aantrekkelijk wonen en leven is. Een aantrekkelijk centrum met voldoende aantrekkelijk winkelaanbod speelt daar een rol in. En de cirkel is rond. Ook de Brabants-Zeeuwse werkgeversvereniging maakt zich hier sterk voor (zie bijlage 3).Een sterke en goed functionerende economische structuur en arbeidsmarkt worden gezien als belangrijke randvoorwaarden voor de leefbaarheid. Het (dreigende) vertrek van (semi)-overheidsinstellingen is een negatieve ontwikkeling, omdat het de economische structuur en de diversiteit aan arbeid negatief beïnvloedt.

 

Detailhandel is dus een van de basisvoorzieningen, die een belangrijke bijdrage leveren aan de leefbaarheid. Maar ook, detailhandelskrimp is een bedreiging voor de economische vitaliteit. Er ligt dus een directe relatie tussen detailhandel en de 2 andere pijlers: Wonen en ruimte en Economische vitaliteit. Zo bepaalt detailhandel mede het woon- en leefklimaat voor inwoners (én potentiële werknemers) en het vestigingsmilieu voor overige bedrijven. Het is bovendien een belangrijke werkgever voor de lokale arbeidsmarkt.

 

‘Het meest directe effect van het verdwijnen van winkels voor de economische vitaliteit in een gebied is het verdwijnen van het aantal arbeidsplaatsen in de detailhandelssector. Juist in gebieden met beperkte economische vitaliteit is de detailhandelssector nu nog groot (meer dan 10% van de banen, veelal lokale werknemers). Afname van het aantal winkels heeft in deze regio’s relatief grote gevolgen, met name voor lager opgeleiden. Daarnaast heeft de afname van het aantal winkels ook een indirect werkgelegenheidseffect. De aanwezigheid van winkels zorgt er namelijk voor dat er ook ruimte is voor andere bedrijven. Dit zijn enerzijds bedrijven die profiteren van de aantrekkingskracht van consumenten door de aanwezigheid van winkels (zoals horeca). Anderzijds zijn het bedrijven die de detailhandel als klant hebben (bank, accountant, schilder, etc.). Een afname van de detailhandel leidt dan ook tot minder werkgelegenheid voor dit type bedrijven. Winkelvoorzieningen dragen direct bij aan het vestigingsmilieu voor andere bedrijven. De aanwezigheid van winkels zorgt voor drukte en levendigheid in een centrum, voor een positief imago en voor een goed woon- en leefklimaat. Door het verdwijnen van winkels en toename van leegstand neemt ook het vestigingsklimaat voor andere winkels en bedrijven af’ (DTnP, 2013).

 

Daar komt nog bij dat een groot deel van de zelfstandige winkeliers (babyboomgeneratie) de komende jaren met pensioen gaat. Circa 40% van de zelfstandige mkb-ers is ouder dan 50, eenzesde is zelfs ouder dan 60 jaar. Meer dan voorheen gaan zelfstandigen komende jaren stoppen. Jongere generaties kunnen of willen de winkel niet automatisch overnemen. Het aantal starters is beperkt door het ongunstige toekomstperspectief. De vergrijzing leidt dus de komende jaren tot het sluiten van veel winkels zonder opvolging. Niet alleen betekent dat een toenemende leegstand maar ook een toenemende werkloosheid voor zover er personeel in dienst was.

3.2.3 Detailhandel en leefbaarheid

‘Onder het begrip leefbaarheid wordt verstaan ‘de mate waarin de leefomgeving aansluit bij de voorwaarden en behoeften die er door de mens aan worden gesteld’. Leefbaarheid is dus een subjectief begrip. Er is al veel onderzoek gedaan naar de perceptie van bewoners over leefbaarheid. Hieruit komt naar voren dat de tevredenheid met de woonomgeving (leefbaarheid) slechts in beperkte mate wordt bepaald door de aanwezigheid van winkels in de buurt. Dit geldt in heel Nederland, maar ook specifiek in krimpgebieden.

 

Voor de meeste bewoners is de aanwezigheid (nabijheid) van (winkel)voorzieningen geen harde randvoorwaarde voor de leefbaarheid. De beschikbaarheid (bereikbaarheid en toegankelijkheid) van voorzieningen is dat wel. Op basis hiervan kan geconcludeerd worden dat het verdwijnen van winkels niet rechtstreeks hoeft te leiden tot problemen op het gebied van leefbaarheid, mits er op aanvaardbare afstand van de woonomgeving (voldoende) winkels beschikbaar zijn.

 

Voor specifieke groepen kan het wegvallen van voorzieningen wel tot knelpunten leiden. Voor bewoners met een geringe mobiliteit (vaak ouderen en/of bewoners met een laag inkomen) betekent het wegvallen van winkels ook het wegvallen van de beschikbaarheid ervan. Het verdwijnen van winkels is voor hen wel een directe afname van de leefbaarheid. Bij een te klein en afkalvend draagvlak is het aanwezig houden van winkels ten behoeve van de leefbaarheid vaak geen optie (meer). Voor de kwetsbare bevolkingsgroepen, voor wie de leefbaarheid afneemt door afwezigheid van winkels, zijn dan ook andere oplossingen nodig. Het gaat hierbij om een breder sociaal-maatschappelijk vraagstuk. Mogelijk bieden op deze groepen toegespitste internettoepassingen, afhaalpunten, bezorgdiensten en woon-winkelvervoer op maat oplossingen om winkelvoorzieningen toegankelijk te houden.

 

Er zijn dus oplossingen voor het toch kunnen doen van aankopen ondanks de directe afwezigheid van winkels. Maar een ander aspect kan niet zomaar opgevangen worden. Winkels hebben ook een sociale ontmoetingsfunctie. Een buurthuis o.i.d. kan dit wellicht nog vervangen. Maar winkeliers hebben van oudsher een belangrijke functie in het verenigingsleven. Denk bijvoorbeeld aan sponsoring. Met het verdwijnen van winkels verdwijnt ook een deel van deze sociale infrastructuur’ (DTnP, 2013).

3.2.4 Detailhandel en beschikbaarheid

‘In veel krimpgebieden wordt (ook op afstand van de woonomgeving) de kwaliteit en compleetheid en daarmee de beschikbaarheid van winkels bedreigd. Als in een hele gemeente het winkelaanbod afkalft, komt ook de leefbaarheid voor alle (ook ‘niet kwetsbare’) groepen onder druk te staan’ (DTnP, 2013). Het is dus zaak ervoor te zorgen dat de beschikbaarheid van detailhandel in de gemeente Terneuzen overeind blijft. Maar hoe moet dat dan? Volgens DTnP moet dat door vooral te investeren in kansrijke winkelgebieden en tegelijk kansarme locaties af te bouwen, waardoor weer een gezonde en meer aantrekkelijke winkelstructuur ontstaat. Dat roept dan meteen de vraag op wat de kansrijke en wat de kansarme winkelgebieden dan zijn. Om deze vraag te beantwoorden lijkt het zinvol eerst te kijken naar de functies van winkelgebieden. De consument kiest elke keer weer zijn winkel of winkelgebied, afhankelijk van zijn motief op dat moment. Zoekt hij sfeer of vooral veel keuze? Of moet het vooral snel en efficiënt? 4 typen consumentengedrag (of bezoekmotieven) domineren:

 

  • .

    Recreatief winkelen: ontspanning, vermaak en beleving in een sfeervolle ambiance (binnensteden en andere grote centra)

  • .

    Vergelijkend winkelen: oriëntatie, aankoop van een smaak- of keuzegevoelig artikel (woonboulevards en factory outletcentra)

  • .

    Boodschappen doen: frequent gekochte artikelen, deels vers, gemak en nabijheid belangrijk (dorps-, buurt- en wijkcentra)

  • .

    Doelgericht kopen: artikel al in het hoofd, snelheid, efficiëntie en verkrijgbaarheid bepalend (GDV/PDV-locaties)

 

De ontwikkelingen in de winkelmarkt hebben verschillende gevolgen per type bezoekmotief en type winkelgebied. Kwetsbaar zijn de buurt- en dorpscentra met een te klein draagvlak, en de ‘kleurloze’ centra van middelgrote kernen. Winkelgebieden die in staat zijn in te spelen op één of meer populaire bezoekmotieven zijn kansrijk. Omdat vergelijkend winkelen (oriënteren en kopen van keuzegevoelige artikelen) meer en meer via internet gebeurt, wordt ‘beleving’ steeds belangrijker (recreatief winkelen). Dit vraagt om stedenbouwkundig aantrekkelijke gebieden met verrassend en onderscheidend aanbod, kritische massa (keuze, variëteit) en (daarmee) een groot verzorgingsgebied. Daarnaast is een prettige, bijzondere ambiance steeds meer cruciaal.

Ook in deze kansrijke centra moet overigens rekening worden gehouden met afnemende behoefte aan winkels (o.a. in aanloopzones). Mits compact en compleet (en op aanvaardbare afstand van voldoende inwoners) hebben de grote boodschappencentra goede kansen, mede door overname van de rol van kleinere centra (opschaling).

 

Minder makkelijk, maar cruciaal, is (delen van) winkelgebieden waar geen of onvoldoende perspectief voor is, benoemen en vervolgens af te bouwen of te bevriezen. Dit biedt extra draagvlak voor de meer kansrijke winkelgebieden. Belangrijker nog is dat niet langer zonder bedrijfseconomisch en zinvol maatschappelijk rendement wordt geïnvesteerd in winkels op kansarme locaties. Door de winkelfunctie hier actief af te bouwen, worden bovenal verloederde winkelpanden en langdurige leegstand opgeruimd. Dit levert de meest directe bijdrage aan de leefbaarheid.

 

De uitdaging is de leefbaarheid in gebieden te behouden en te verbeteren door een actieve aanpak van winkellocaties. Kansrijke locaties (die aantrekkelijk zijn voor consumenten en ondernemers) kunnen worden versterkt. Zo wordt voorzien in de beschikbaarheid van een compleet winkelaanbod op aanvaardbare afstand van de woonomgeving’ (DTnP, 2013).

3.3 Beschouwing

Detailhandel en winkelgebieden zijn sterk bepalend voor het woon- en leefklimaat voor inwoners, het vestigingsmilieu voor overige bedrijven en voor de lokale werkgelegenheid. Aandacht voor behoud van aanbod en kwaliteit in detailhandel lijkt dan ook vanzelfsprekend. Hoewel de aanwezigheid van winkels niet altijd direct cruciaal is voor de leefbaarheid, is dat indirect wel het geval. Sterke detailhandelsvoorzieningen hebben daarmee een sleutelpositie in het krimpbeleid. Detailhandel kan daardoor strategisch ingezet worden, bijvoorbeeld als middel om krimpgebieden leefbaar te houden. Dat vereist echter wel (maatschappelijke) keuzes van de overheid, want niet alle winkellocaties hebben nog kansen. Waar is leegstand het minst erg? In reguliere winkelgebieden, op GDV/PDV-clusters of op verspreid gelegen locaties? In alle gevallen wordt ervan uitgegaan dat er wel ergens leegstand is of ontstaat. Voor de structurele leegstand dient gezocht te worden naar oplossingen. Met ruimtelijk detailhandelsbeleid kan voor inwoners van de gemeente Terneuzen ook op langere termijn een voldoende voorzieningenniveau worden gewaarborgd. Waarbij rekening wordt gehouden met hef feit dat sommige mensen bewust kiezen om in een dorp te wonen ondanks dat voorzieningen daar minder zijn dan in de stad. Mits deze voorzieningen op aanvaardbare afstand aanwezig zijn, wordt dat niet als een probleem ervaren.

 

Inspanningen kunnen er mede op gericht zijn om de lokale klant bewust te maken van het feit dat de leefbaarheid in de eigen woongemeente afhankelijk is van het voorbestaan van winkels en horeca. En dat lokale bestedingen hard nodig zijn voor de overlevingskansen van deze winkels. Maar zoals eerder aangegeven, dan zal het winkelgebied toch echt iets te bieden moeten hebben. De gemiddelde lokale klant is namelijk niet gevoelig voor het behoud van het winkelaanbod. Er wordt via internet net zo makkelijk een op maat gemaakte jurk besteld die in Thailand wordt gemaakt. Gewoon vanwege het gemak.

Een dagtoerist heeft hoe dan ook geen boodschap aan behoud van het lokale winkelaanbod. Die gaat daar naar toe, waar hij zich een dag kan vermaken. Waar een totaalaanbod is van beleving met voldoende gevarieerde winkels, horeca, cultuur, evenementen, aantrekkelijk parkeren, technologische toepassingen in de openbare ruimte en ‘things to see’ oftewel ontdekplekjes.

 

In de gemeente Terneuzen heeft de stad Terneuzen het meeste potentieel om uit te groeien tot recreatief winkelgebied van de gemeente. Door in te zetten op een sterke centrale kern wordt voorkomen dat heel de gemeente in dat opzicht wegzakt. Zonder keuzes houden ondernemers en projectontwikkelaars de hand op de knip. Investeerders hebben behoefte aan een richting van de overheid. Het uit de weg gaan van keuzes of het ‘geleidelijk zelf laten afsterven’ leidt tot lange onzekerheid, stagnatie en leegstand. De markt heeft de richting al bepaald. De overheid kan er alleen zorg voor dragen dat deze ontwikkelrichting zich versnelt en dat er zoveel mogelijk maatschappelijke schade wordt voorkomen. Hiermee wordt ook versnippering voorkomen over te veel locaties met elk te weinig kritische massa en attractiviteit.

 

In regionaal opzicht heeft de stad Terneuzen ook de meeste troeven in handen om (dag)toeristen te trekken met trekkers als de Westerschelde en het sluizencomplex. Met meer bezoekers en de kansen op functiesynergie zijn investeringen eerder haalbaar en ontstaat meer draagvlak voor specialisme en kwaliteit. Maar hoe moet dat alles verbonden en verkocht worden om aantrekkelijk te zijn als winkelstad. Hoe te concurreren met omliggende winkelsteden? Verschilt de inzet van de kaarten naar gelang het schaalniveau?

Met andere woorden, hoe is de stad Terneuzen te plaatsen in de grote regio (grofweg Zeeland en het Vlaams gewest)? En hoe in Zeeuws-Vlaanderen? En op gemeentelijk niveau? Over dit onderscheid naar gelang het perspectief gaat het volgende hoofdstuk. Het zal niet verwonderlijk zijn dat hier ook een link met citymarketing te leggen valt.

4 TERNEUZEN OP SCHAALNIVEAUS
4.1 Regio +

Het gedeelte van Zeeland tussen de Westerschelde en Oosterschelde in en het gedeelte van Vlaanderen wat buiten het secundaire verzorgingsgebied (> 30 km afstand) valt, noemen we regio +. Het gaat om het gebied wat niet ingekleurd is in figuur 3.

 

Figuur 3: Verzorgingsgebied winkelstad Terneuzen

Bron: Basisregistratie Topografie Achtergrondkaart, 2012; bewerking Bureau Stedelijke Planning.

 

In deze zogenaamde grote regio plaatsen we de stad Terneuzen. Welke rol kan Terneuzen daarin spelen? Met welke ontwikkelingen in deze regio+ moeten we rekening houden?

 

De fysieke afstand vanuit dit gebied naar Terneuzen is niet groot. Vlissingen, Middelburg en Goes liggen op een half uur rijden van Terneuzen. De mentale afstand is echter wel groot. Het gedeelte in Vlaanderen dat in deze analyse wordt meegenomen, ligt tot op ongeveer 3 kwartier/een uur rijden van Terneuzen. Hier ook een fysieke afstand die de hedendaagse consument niet als een belemmering ervaart. Echter, met plaatsen als Antwerpen, Sint-Niklaas, Gent, Brugge en Knokke in dit gebied is de concurrentie op het eerste zicht te groot. Tenzij Terneuzen daar een heel eigen positie in kan innemen, wat een uitdaging is tegenover deze groteske, historische steden. Wat kan dan toch interessant genoeg zijn voor de consumenten in dit gebied om Terneuzen te prefereren voor een (mid)dagje ‘uit’?

4.1.1 Vlaams gewest

Aangezien het dagtoerisme vanuit België een interessant perspectief biedt, worden de pijlen hier eerst op gericht. Onze gemeente grenst aan België, dus is het zinvol te bezien welke detailhandelsontwikkelingen er over de grens zijn. Waar ligt de concurrentie van Terneuzen in de strijd om de spenderende Belg? Een euro kan immers maar een keer uitgegeven worden. En waar liggen de kansen van Terneuzen? In figuur 4 een kaart van België met de belangrijkste plaatsen.

 

Figuur 4: België in beeld met in roze het Vlaams Gewest

 

In 2007 (DTnP) bleek al dat het kernwinkelgebied aantrekkingskracht heeft op de Belgische consument. In de loop van de jaren weten steeds meer Belgen het winkelcentrum van Terneuzen te vinden. Dit blijkt uit navraag bij de winkeliers en horecazaken en de waarneming van Belgische kentekens op de parkeerplaatsen (terwijl de toeloop naar koffieshop Checkpoint verdwenen is). De relatieve rust en het gemakkelijk kunnen parkeren in Terneuzen blijken voor de Belgische bezoekers een pré te zijn. Ook vindt de Belg ‘ons’ vriendelijk. De uitdaging is om deze Belgische bezoekers te fêteren en ze tot ambassadeurs te maken.

Terneuzen is dus in trek bij de Belgen en de uitdaging is om ook buiten het primaire en secundaire verzorgingsgebied aantrekkingskracht uit te oefenen. Hier ligt een groot potentieel aan bezoekers met 6,3 mln inwoners in het Vlaams Gewest (zie het rode gedeelte in figuur 5).

 

Figuur 5: het Vlaams Gewest

 

De Belgische detailhandel wordt fors uitgebreid en gemoderniseerd. Voorbeelden onder de rook van Zeeuws-Vlaanderen zijn te vinden in het West-Vlaamse Knokke-Heist, Damme en het Oost-Vlaamse Eeklo, Gent, Lokeren en Sint-Niklaas. Waarbij Knokke-Heist vooral door de combinatie met de boulevard aantrekkelijk is (dus meer in het voorjaar en de zomer) en Sint-Niklaas vooral door het overdekte Waasland Shopping Center (dus meer in het najaar en de winter).

Een voorbeeld van wat de impact kan zijn van een nieuwe winkellocatie buiten het centrum van de stad is te zien in Sint-Niklaas. Hier is het voormalige kernwinkelgebied onderuit gegaan als gevolg van het Waasland Shopping Center. ‘In de Stationsstraat daalde het aantal passanten van 70.000 tot 40.000 en staat inmiddels meer dan een kwart van de panden leeg. Evenals in Merksem trouwens. De problematiek lijkt in België niet anders dan in Nederland. Ondanks de toenemende leegstand, 8,78% in Vlaanderen zijnde een stijging van 40% in 3 jaar tijd, worden er nog steeds m2 detailhandel bijgebouwd’ (Sleurs, 2013). Net ten zuiden van de grensgemeenten komen we in Vlaanderen een aantal plaatsen tegen met een meer dan lokaal verzorgend winkelaanbod. Denk aan Antwerpen, Gent en Brugge. Genoemde plaatsen zijn te beschouwen als directe concurrenten van Terneuzen. In de strijd om de spenderende Vlaming spelen er meer zaken een rol dan concurrentie van winkelsteden. In het kader van dit rapport beperken we ons echter tot dit gegeven. We vinden dit te verantwoorden vanuit het culturele perspectief dat de Vlaming er graag een middag op uit trekt, vooral op zondag, om te winkelen, te drinken en te eten. Waarbij vooral dit laatste van niet te onderschatten waarde is.

 

Een ander aandachtspunt is het volgende. Na realisatie van de infrastructurele werken (Sluiskiltunnel, Tractaatweg) ligt Terneuzen aan de doorgaande route Goes-Gent. Twee concurrerende steden in de omgeving waar we rekening mee moeten houden en slim op in moeten spelen. Door in Terneuzen iets te bieden wat ze elders niet hebben en interessant genoeg is om bezoekers te verleiden de afslag Terneuzen te nemen. Goede bewegwijzering vanuit de verschillende invalswegen (Westerscheldetunnel, sluizencomplex en N61/N62 na voltooiing van de Sluiskiltunnel) is belangrijk om de weg naar het centrum te vinden. Een goede, blijvende bereikbaarheid van Terneuzen Centrum behoeft specifieke aandacht tijdens en na de bouw van de nieuwe zeesluis. Goede afslagmogelijkheden met de bijbehorende infrastructuur zijn van overlevingsbelang voor de winkels en horeca in de binnenstad.

 

Onderscheidend is de nabijheid van de Scheldeboulevard en het sluizencomplex nabij het stadscentrum. Maar alleen wandelen en kijken is niet voldoende. Zoals eerder aangegeven zal de horeca hierop in moeten spelen. Zonder veel en aantrekkelijke horeca is de strijd om de Bourgondische Vlaming bij voorbaat al verloren. Het leisurecenter met de skihal heeft het potentieel uit te groeien tot een interessante regionale trekker. Hoe de kruisbestuiving met het stadscentrum beter tot zijn recht kan komen, is nog een vraagstuk. Een optie is een gratis busverbinding met het centrum, waardoor een interessante combinatie ontstaat van gratis parkeren en makkelijke bereikbaarheid van het centrum. 90% van de bezoekers van de skihal zijn Belgen en zondag is de drukste dag. Het ligt voor de hand hier op in te haken, zodat deze bezoekers ook het centrum van Terneuzen aandoen.

4.1.2 Zeeland tussen de Westerschelde en Oosterschelde

Goes, Middelburg en Vlissingen zijn concurrerende steden, die ieder hun eigen positie innemen.

 

Goes bekleedt de functie van regionaal winkelcentrum uitstekend. Het is een woon- en werkstad, die van oudsher het imago heeft van winkelstad. Het is een goed voorbeeld van wat een imago voor een stad kan betekenen, mits er geïnvesteerd blijft worden in dit imago. Het winkelaanbod (zie tabel 2) overtreft ruim het aanbod van Terneuzen. Qua sfeer en activiteiten zijn Goes en Terneuzen vergelijkbaar. Een ‘dagje Goes’ komt bij de meeste Zeeuwen spontaner op het netvlies dan een ‘dagje Terneuzen’. Zelfs bij vele Zeeuws-Vlamingen. Het is interessant te onderzoeken hoe dit komt. Ligt dit puur aan het winkelaanbod of is het een kwestie van imago? De binnenstad van Goes heeft de functie van recreatief winkelen. Goes kent ook een woonboulevard, Marconi, voor doelgerichte aankopen. Op loopafstand van het centrum kan geparkeerd worden tegen een maximaal dagtarief van € 3,20 (Hollandiaplein) en in de parkeergarage in het centrum is het 3e en 4e uur gratis parkeren.

 

Vlissingen staat vrij solitair, maar heeft wel het voordeel van studentenstad te zijn en over toeristische aantrekkingskracht te beschikken. Het strand en de boulevard zijn aantrekkelijk. Qua detailhandel heeft Vlissingen het moeilijk met een stad als Middelburg (maar ook Goes) zo dicht in de buurt. Vlissingen levert in Nederland positievere associaties op dan Terneuzen. Hierin speelt historie een rol en ook evenementen zoals het bevrijdingsfestival en Film by the Sea, die Vlissingen landelijk op de kaart hebben gezet. Qua winkelaanbod doet Terneuzen niet onder voor Vlissingen, maar de merkbeleving is in Vlissingen beter vorm gegeven. Zo is het DNA-profiel van Vlissingen uitgewerkt in de openbare ruimte wat het maritieme imago onderstreept. Vlissingen heeft het net als Terneuzen lastig om de functie van recreatief winkelgebied in te vullen. Het is nog veelal een mix met de boodschappenfunctie, maar ook daar wordt hard gewerkt aan de beleving en gastvrijheid (bv. 3 uur gratis parkeren) in het centrum. De bezoekersaantallen (zie tabel 2) in Vlissingen overschrijden de aantallen in Terneuzen ruimschoots.

 

Middelburg neemt als provinciestad en met zijn historische gebouwen een aantrekkelijke positie in. Qua centrumfunctie en qua m2 winkelaanbod in het kernwinkelgebied is Middelburg wel te vergelijken met Terneuzen. Middelburg heeft wel de trekker H&M. Het historische stadshart biedt hier extra beleving, waardoor de functie van recreatief winkelen beter ingevuld kan worden. In de m2 wvo is PDV/GDV-locatie, de Mortiere opgenomen. De Mortiere heeft een regionale aantrekkingskracht, maar combinatiebezoeken met het centrum zijn niet vanzelfsprekend. De afstand kan niet te voet overbrugd worden en de functies, doelgericht kopen en recreatief winkelen, zijn nogal verschillend. Vaak komt de consument of voor het een of voor het ander. Het ZEP heeft het moeilijk. Tegenvallende bezoekersaantallen zorgen ervoor dat het voetbalmuseum verdwijnt.

Qua toerisme is het een pré dat alle drie de steden een treinstation hebben. Hierna volgt een overzicht van de 4 grootste steden van Zeeland op basis van Locatusgegevens.

 

Terneuzen

Goes

Vlissingen

Middelburg

laatste locatus telling

2013

2013

2011

 2013

m2 wvo

30.500

51.000

29.800

61.500

verkooppunten

150

290

200

360 

aantal bezoekers op jaarbasis

2.4 miljoen

4,6 miljoen

4 miljoen

8,2 miljoen 

daling aantal bezoekers t.o.v. voorlaatste telling

17%

20%

9%

wekelijkse passanten per 1.000 m2 wvo

1.500

1.700

2.600

2.600

leegstand in kernwinkelgebied

14%

9%

15%

10% 

Tabel 2: vier grote steden in Zeeland vergeleken op basis van Locatuscijfers

4.1.3 Visie regio +

Terneuzen in de functie als dé winkelstad in de regio+ is niet realistisch. Hiervoor zijn er te veel concurrerende steden in de buurt die een aantrekkelijker winkelaanbod en/of historische binnenstad bieden. Zaken die van belang zijn in de keuze van de consument. Hoewel Terneuzen zeker historie heeft, denk aan de vestingwerken en de binnenvaart, is dit onvoldoende terug te vinden in de openbare ruimte. De band met het water is nog sterk aanwezig, maar is vooral haven- en werk gerelateerd. Hoewel dit een boeiend schouwspel oplevert, mist het water een ‘warme’ kant. Hoe kan het water ook recreatief en toeristisch ingezet worden? Het verbinden van het project Veerhaven, het toekomstige nieuwe sluizencomplex en het haveninformatiecentrum Portaal van Vlaanderen aan het centrum biedt kansen. Ook het creëren van kunstmatige vestingen, het terugbrengen van water in de stad

(kan ook met fonteinen of soundscapes) of het uitdiepen van een thema zoals de Vliegende Hollander past in dit verband. Terneuzen, de stad van De Vliegende Hollander biedt een verhaal, een identiteit, maar vooral een vermaakthema dat de naar beleving zoekende consument aantrekt. Het moet dan wel groots en breed uitgedragen worden, zowel in de openbare ruimte als in de winkels en horeca, opdat de bezoeker dit verhaal bevestigd krijgt op verschillende manieren.

4.2 Zeeuws-Vlaanderen

Terneuzen ligt centraal in het verzorgingsgebied Zeeuws-Vlaanderen met 106.235 (2012) inwoners. Zoals in figuur 3 (pagina 26) al duidelijk werd hoort ook een deel van Oost-Vlaanderen tot het secundaire verzorgingsgebied. Het gaat om het gedeelte binnen een straal van 30 km van Terneuzen, waar ruim 56.000 Belgen (uit de gemeenten Assenede, Zelzate, Wachtebeke, Moerbeke en Stekene) wonen. Hoewel het gedeelte aan de andere kant van de Westerschelde ook grotendeels binnen een straal van 30 km ligt, wordt dit niet tot het secundaire verzorgingsgebied gerekend. Ondanks de Westerscheldetunnel (of misschien wel dankzij gezien de tolheffing) is het water een grote barrière gebleken.

4.2.1 Koopcentra in Zeeuws-Vlaanderen

Terneuzen is de gemeente met de meeste inwoners (54.705 inwoners op 1 januari 2013) en de grootste kern (24.845 inwoners) in Zeeuws-Vlaanderen. En daarmee tevens de grootste centrumgemeente binnen de regio. De ontwikkelrichting van Terneuzen als winkel concentratiegebied wordt onderstreept door initiatieven van projectontwikkelaars in deze stad. Steeds meer ketens kiezen voor een vestiging in het marktgebied Zeeuws-Vlaanderen en wel in de grootste kern. Centrumbranches profiteren van elkaars aanwezigheid, waardoor er sprake is van een verdergaande concentratie in Terneuzen. Figuur 6 toont de koopcentra in Zeeuws-Vlaanderen. Alle genoemde plaatsen hebben een verzorgingsgebied dat boven het eigen inwonertal uitstijgt.

 

Figuur 6: koopcentra in Zeeuws-Vlaanderen

 

Kleinere centrumgemeenten in Zeeuws-Vlaanderen zijn Hulst en Sluis. Beiden hebben een specifiek profiel als kooptoeristisch winkelgebied. De supermarkten in deze kernen, evenals in Axel en Sas van Gent, trekken nog steeds veel Vlamingen aan. Het wegvallen van het banktoerisme als reden om deze kernen te bezoeken is weggevallen en eigenlijk is alleen Sluis er goed in geslaagd om de Vlaming te behouden voor een ‘dagje uit’. Dit levert kansen op voor Terneuzen. Een Vlaming gaat er altijd op uit en water blijft trekken. Doordat de Vlaming niet meer gebonden is aan een bepaalde (persoon van een) bank is hij veel vrijer in de keuze van zijn ‘dagje uit’. Als Terneuzen hier goed op inspeelt met interessante winkels & openingstijden en goede horeca liggen hier groeikansen qua bezoekersaantallen.

 

‘Behalve in de sector ‘in-en-om-het-huis’ (woonwinkels, bouwmarkten, tuincentra e.d.) heeft Terneuzen het grootste winkelaanbod in Zeeuws-Vlaanderen (figuur 7). Voor een regiofunctie van een kern is een breed (en diep) aanbod in alle sectoren belangrijk. Het aanbod in de andere kernen is vooral in diep in een beperkt aantal branches en gericht op ‘specifieke segmenten’: Axel: Pot Interieur, Hulst: Morres, Sluis: mode & luxe. De omvang van het winkelaanbod in Oostburg indiceert een kleiner marktbereik en functie voor boodschappen en frequent benodigde goederen van inwoners van deze kern en de directe omgeving’ (RBOI, 2012).

 

Figuur 7: Omvang winkelaanbod van de belangrijkste winkelplaatsen in Zeeuws-Vlaanderen vergeleken (Locatus, maart 2012)

 

Als we puur naar het centrum kijken van de grootste koopcentra, aangezien hier het recreatief winkelen plaatsvindt, ziet de situatie er als volgt uit:

Koopcentra

Zeeuws-Vlaanderen

m2 wvo

Aantal verkooppunten

Hulst

12.980

85

Terneuzen

29.063

200

Sluis

27.479

155

Tabel 3: Recreatieve winkelgebieden Zeeuws-Vlaanderen vergeleken (weerbaarheidsanalyses KvK, 2012)

 

Hierna zoomen we wat dieper in op de koopcentra in Zeeuws-Vlaanderen:

 

Hulst

Hulst heeft van oudsher een sterke positie in de woonbranche en met de uitbreidingsplannen rondom Morres, het zogenaamde Life Style Village, wordt dit speerpunt verder ontwikkeld. Het onzekere effect hiervan op de binnenstad zet het vizier van de binnenstadondernemers en de Provincie op scherp. Discussie was er vooral over het tussengebied tussen Morres en de binnenstad. Wel of geen kleinere winkels dan 1.000 m2 wvo toestaan? In het op 19 september 2013 vastgestelde bestemmingsplan ‘De Statie herziening Life Style Village’ is dit tussengebied niet meegenomen. Life Style Village moet als grote bovenregionale trekker voor Hulst gaan functioneren en zal de functie van vergelijkend winkelen innemen. De Mandemakers Groep, waartoe Morres behoort, is van plan om in 2014 te starten met het verbouwen van Opslag 7 en aansluitend de verdere ontwikkeling en realisatie van het Life Style Village ter hand te nemen.

 

Ontwikkelplan Life Style Village, Hulst

 

Hulst heeft een knus stadscentrum omringd door wallen en een mooie basiliek in het hart. Het stadje heeft een vriendelijke uitstraling en het vervult een centrumfunctie in Oost-Zeeuws-Vlaanderen. Hulsterse binnenstadondernemers hebben zich gegroepeerd in Hulst vestingstad. De contacten met de gemeente zijn intensief. In het najaar 2013 is Hulst Online als collectief digitaal platform de lucht in gegaan. Hiermee wordt vooral getracht de lokale bestedingen te stimuleren. Want Hulst heeft niet meer die functie van recreatief winkelen zoals het dat vroeger had. De knusheid van het stadje, de wallen, de basiliek en de in 2013 opgeleverde nieuwe Bierkaai zorgen voor (historische) beleving die niet zonder meer te evenaren is. Daardoor zal het stadje wel altijd een bepaalde aantrekkingskracht blijven behouden. En er wordt nog volop geïnvesteerd in het centrum, zoals aan de Bierkaai. Dit project heeft een impuls gegeven aan de binnenstad door het slopen van m2 wvo en het toevoegen van kwaliteit aan de buitenruimte.

 

Bierkaai, Hulst

 

Door de concentratie van grootschalige winkels en supermarkten aan de Statie is er weliswaar goed invulling gegeven aan de centrumfunctie, het houdt echter bezoekers uit de stad. In 2011 is het aantal bezoekers geteld en verdisconteerd op jaarbasis; 2,6 mln aan de Statie, 2,1 mln in de binnenstad en 750.000 bij Morres.

Het parkeerregime voor bezoekers van Hulst is nogal gevarieerd; van parkeerschijfvergunningen (€ 35,= per jaar voor dagelijks maximaal 4 uur parkeren) tot parkeerkraskaarten (€ 1,50 voor een dagdeel) voor inwoners van de gemeente. Bezoekers in het algemeen kunnen een kaartje kopen aan de parkeerautomaat tegen € 0,80 tot € 1,30 per uur. Een parkeerpas voor bedrijven/detailhandel kost € 120,= per jaar. Bij afname van meer dan 5 parkeerpassen zijn de kosten € 130,- per jaar.

 

Sluis

Sluis heeft een grote toeristische aantrekkingskracht door een sterke positie in de modische- en luxe branches gecombineerd met een ruim en gevarieerd horeca aanbod (van eenvoudig tot een zeer hoog niveau). Vooral door die combinatie weten nog heel veel Vlamingen Sluis goed te vinden, met name op zondag als dagje uit. Sluis heeft overduidelijk een veel groter aanbod dan past bij het inwoneraantal. In het zomerseizoen trekt het stadje vele toeristen, die aan de West-Zeeuws-Vlaamse kust verblijven.

Sluis leeft van het kooptoerisme. Het aantal bezoekers op jaarbasis overtreft Hulst ruimschoots.

Sluis kent nauwelijks leegstand. Sterker nog, landelijke ketens tonen nog steeds interesse om zich daar te vestigen. Gemeente, vastgoedeigenaren en de ondernemers hebben zich verenigd middels een convenant Binnenstadsmanagement Sluis, waaruit goede samenwerkings-initiatieven komen. Zo zijn er onlangs twee digitale welkomstborden geplaatst bij de entree van de stad en zijn er in het centrum twee digitale informatieborden te vinden. Lokale ondernemers kunnen hier hun informatie en aanbiedingen op kwijt, maar ook evenementen worden hierop aangekondigd. Consumenten worden op die manier verleid om te besteden en terug te komen. Sluis is een recreatief winkelgebied.

Gezien de vele bezoekers kent Sluis een parkeerprobleem, waardoor het parkeerbeleid zal worden aangepast. Sluis kent een zogenaamd progressief parkeersysteem. Dat wil zeggen: hoe verder u van het centrum parkeert, hoe lager het tarief. Het maximale dagtarief is € 3,50 op de grote parkings rond het centrum. In het centrum betaalt de bezoeker € 1,50 per uur. Een parkeervergunning voor bewoners of ondernemers in de kern kost € 50,= per jaar.

 

Oostburg

Oostburg is geen centrumgemeente, maar vervult wel een centrumfunctie. Van alle koopcentra in Zeeuws-Vlaanderen heeft Oostburg het kleinste winkelaanbod. Dit aanbod is passend bij het inwoneraantal van de kern en de beperkte centrumfunctie van Oostburg. De kern is onlangs uitgebreid met een Hema en er zijn plannen om te investeren in het centrum. Hiervoor is de reclamebelasting in het leven geroepen. Ook het vrij parkeren in Oostburg is mogelijk gemaakt door invoering van deze belasting. Gezien de boodschappenfunctie van Oostburg is hiermee een belangrijke stap gezet.

 

Cadzand/Breskens

Hoewel geen koopcentra willen we niet aan de ontwikkelingen in Cadzand en Breskens voorbij gaan. In deze dorpen wordt veel geïnvesteerd door ondernemers en de overheid. Cadzand is vele vakantiewoningen rijker, o.a. door kustpark ‘Noordzee Résidence Cadzand Bad’ (de Roompot) en heeft hierdoor een veel groter potentieel aan verblijfstoerisme gekregen. Hierdoor wordt het ook voor andere ondernemers weer interessant om te investeren. Ook zijn er plannen voor de ontwikkeling van een jachthaven. Cadzand-Bad heeft alle ingrediënten in huis om uit te groeien tot een natuurlijke, stijlvolle badplaats. Een kwaliteitslag zal de badplaats verder versterken. Met restaurant Pure-C heeft de horeca al een kwaliteitsimpuls gekregen.

Ook Breskens staat weer op de kaart. Er is veel geïnvesteerd in de buitenruimte wat duidelijk vruchten heeft afgeworpen voor de ondernemers. De horeca op het Spuiplein vaart er wel bij. En er zijn nog plannen om het maritieme en visserijkarakter beter te benutten door ook hier een kwaliteitsslag te maken. Deze ontwikkelingen laten zien dat door een duidelijke profilering in segmentatie (verblijfstoeristen in Cadzand) of thema (visserij in Breskens) er nog kansen liggen voor groei, zelfs in dorpen.

 

Uitwerking maritiem thema, Breskens

4.2.2 Visie Zeeuws-Vlaanderen

Terneuzen heeft het grootste aanbod aan winkels op Zeeuws-Vlaams niveau. Desondanks heeft Terneuzen op het gebied van detailhandel nog niet bereikt wat het op maatschappelijk en cultureel vlak overduidelijk wel heeft bereikt. Daarin heeft ze namelijk een regionale centrumfunctie met voorzieningen als ziekenhuis De Honte, Scheldetheater, bioscoop Cinecity, skidome, Porgy & Bess en De Pit.

_______________________________________________________________

Terneuzen is aangewezen als het regionale centrum van Zeeuws-Vlaanderen met een verzorgingsgebied van 75.000 tot 100.000 inwoners. Dit betekent dat ook de regionale consument bediend moet kunnen worden. Uitgangspunt is het realiseren van een goed aanbod welke is afgestemd op het totale verzorgingsgebied.

Bron: structuurvisie binnenstad Terneuzen, 26 januari 2012______________

 

Bovendien is Terneuzen al dé werkstad van Zeeuws-Vlaanderen. Figuur 8 laat deze werkgelegenheidsfunctie (verhouding tussen werkgelegenheid en de werkzame beroepsbevolking) zien.

 

Figuur 8: banen (per 1.000 inw. in de leeftijd 15 t/m 64 jaar) in Nederland in 2012

 

Maar op detailhandelsgebied wordt blijkbaar de regionale consument (gevoelsmatig) niet bediend. En hoewel grotere winkelketens kiezen voor de grootste kern in de regio koppelt de regionale consument winkelen vanuit de funfunctie niet direct aan Terneuzen. Bijzonder, omdat het totaalpakket (cultuur, voorzieningen, werk, recreëren) in Terneuzen wel aanwezig is.

Enerzijds lijkt het (nog) niet voor de hand te liggen om Terneuzen als dé winkelstad van de regio neer te zetten. Anderzijds is een kwalitatief goed aanbod aan winkels en horeca noodzakelijk om de functie van kernstad in te nemen. Het hoort erbij. De uitdaging is hoe de functie van kernstad in de regio beter in te vullen? Terneuzen zou zich in dit verband vooral als voorzieningen- en werkstad moeten profileren. De missie uit het Beleidsplan Economie 2012-2015 ‘Terneuzen is het centrum van werkgelegenheid in Zeeuws-Vlaanderen’ komt hier terug. Dit is al een feit en kan uitgediept worden zonder dat het een papieren tijger blijft. Hoe we dit marketingtechnisch het beste kunnen aanpakken, Terneuzen als industriestad, centrumstad of als cultureel podium?, zal beantwoord moeten worden in het citymarketingplan.

4.3 Gemeente Terneuzen

Het primaire verzorgingsgebied van detailhandel in het centrum van Terneuzen is de gemeente Terneuzen (zie figuur 3 op pagina 27). Deze bestaat uit 13 kernen. Hierna worden de verschillende winkellocaties en kernen benoemd en getypeerd naar functie. De subparagraaf met winkellocaties wordt steeds afgesloten met een overzicht van de karakteristieke punten van de desbetreffende paragraaf. Het is geen samenvatting. De lezer die sneller door dit hoofdstuk heen wil, kan wel volstaan met het lezen van deze grijze blokken.

4.3.1 Winkellocatie Terneuzen centrum

We maken hier een onderscheid naar hoofd-, aanloop- en zijstraten, aangezien dit in de detailhandelsstructuur (hoofdstuk 5) terugkomt.

 

Het kernwinkelgebied in het centrum wordt gevormd door:

 

De hoofdstraten Noordstraat, Markt, Havenstraat en het ABC-complex; vooral kleding, schoenen en huishoudelijke artikelen. Dit gebied is de aangewezen plaats voor recreatief winkelen.

 

De Noordstraat is een lange en smalle straat en is daardoor kleinschaliger van karakter. In de Noordstraat zitten 2 zaken met meer dan 1.000 m2 wvo; C&A en Rademakers. De kop van de Noordstraat is een belangrijke entree van het kernwinkelgebied.

 

De Markt is tevens de (huidige) locatie van de weekmarkt en een horecaconcentratiegebied. Voor het marktgebied verdient het aanbeveling om medewerking te verlenen aan vestiging van een dagzaak en/of restaurant. Het horecabedrijf moet wel versterking betekenen voor de uitstraling van de Markt. Door de aanwezigheid van terrasblokken en banieren in het zomerseizoen (1/4 tot 1/11) heeft het gebied sinds 2011 een sfeerimpuls gekregen. Hierdoor wordt de grootte van het plein wat gebroken. De terrassen zorgen voor een natuurlijk rustpunt in het winkelgebied. In de structuurvisie binnenstad is de Markt tevens omschreven als het evenementen- en marktplein.

 

Het Steenen Beer aan de Havenstraat is een meer grootschalige ontwikkeling. Aangezien parkeergarage Oostkolk een belangrijk bronpunt is, is het Steenen Beer van die zijde de toegang tot het kernwinkelgebied. Het is een aantrekkelijk ingerichte winkellocatie met een (kleine) HEMA als belangrijke trekker.

 

Het ABC-complex aan de Arsenaalstraat functioneert door de aanwezigheid van grote trekkers goed. Echter, het is een potentieel zwak gebied. Parkeergarage Theaterplein ligt, vooral gevoelsmatig, een eind weg van de winkelstraat en wordt daardoor niet veel gebruikt door het winkelende publiek. Bovendien zijn de entrees vanaf de noord- en westzijde onaantrekkelijk. Het is nu dus vooral een eindbestemming van een betrekkelijk lange winkelstraat. Als belangrijke trekkers als Action en/of C&A verdwijnen, kan dat veel invloed hebben op het functioneren van deze winkellocatie. Esthetisch is het ABC-complex een blokkade naar een fraai Arsenaalplein.

 

Hoewel Schuttershof meer als een winkelcentrum te typeren is, plaatsen we Schuttershof onder hoofdstraten. Beleidsmatig willen we hier dus hetzelfde mee omgaan als de hoofdstraten.

 

Winkelcentrum Schuttershof heeft een supermarkt als trekker, maar ook landelijke ketens (o.a. Marskramer, Xenos, Gall & Gall). Hoewel dit winkelcentrum in eerste instantie complementair moest zijn aan het aanbod in de Noordstraat en Steenen Beer heeft dit in de praktijk anders uitgewerkt. Nu is het dus zaak dit winkelcentrum goed aan te laten sluiten op de hoofdwinkelstraten, zodat de klant het als één winkelgebied ervaart. Het is momenteel een winkelcentrum voor food en frequent benodigd non-food. Het is het onderzoeken waard of dit winkelcentrum steeds meer de functie van verscentrum kan krijgen door leegstaande panden in te vullen met speciaalzaken in koffie, groenten, fruit, kaas, vlees e.d. Hierdoor zou het centrum een specifieke invulling krijgen die complementair is aan het kernwinkelgebied en wat in een behoefte voorziet van binnenstadbewoners. De verszaken zouden elkaar versterken.

 

De aanloopstraten Axelsestraat, De Blokken, Herengracht zijn zeer verschillend qua invulling.

 

De Axelsestraat is meer een aanrij- dan een aanloopstraat, maar dat komt omdat het ook een belangrijke verkeersader is voor bewoners van de kern Terneuzen. Het is een belangrijke aanloopstraat naar het centrum met zelfstandige winkeliers in (vers)speciaalzaken, (afhaal)horeca en dienstverlening.

 

De Blokken is een belangrijke straat voor het aanzien van de binnenstad met hoofdzakelijk de bestemming wonen. De rij karakteristieke huizen aan de Oostkolk stralen een sfeer van historie uit. Vandaar dat deze panden ook tot de gemeentelijke monumenten behoren. Vanaf het Java of vanuit de parkeergarage (uitgang De Zeeuwse Hoek) passeer je De Blokken. Momenteel huizen er een 2-tal horecazaken, wat een toegevoegde waarde biedt voor deze straat. Vanuit de bibliotheek is er een fraai uitzicht op De Blokken.

 

De Herengracht huisvest voornamelijk kantoren van makelaars, advocaten en banken. De straat heeft een ruime opzet met betaald parkeren voor de deur en ligt aan een mooi aangelegde gracht met bomen en bankjes. Het is letterlijk een warm gedeelte van de binnenstad en is een potentieel interessant gebied voor terrassen (à la Bierkaai in Hulst), wonen in woonboten en een mooie schakel om het ‘rondje’ binnenstad te kunnen maken. In de structuurvisie binnenstad is horeca hier niet voorzien. De Herengracht zou als binnenrand van het centrum meer ‘aangekleed’ kunnen worden, waardoor het water een belevingsfunctie krijgt.

 

Daarnaast zijn er een aantal zijstraten, zoals De Jongestraat, Brouwerijstraat, Oud Terneuzen en Vlooswijkstraat (behalve gedeelte direct grenzend aan de Kop van de Noordstraat).

 

In De Jongestraat staat een opvallend pand, waarin momenteel een kwaliteit speciaalzaak gehuisvest is. Aan De Jongestraat is anno 2013 een logiesfunctie te vinden, namelijk in het voormalige bankgebouw.

 

De Brouwerijstraat is een karakteristieke straat met kleinere pandjes. Het ligt wat verscholen achter de Markt, waardoor het voor detailhandel onaantrekkelijk is. Een specifiek horecaconcept met aankleding in de buitenruimte kan de straat een impuls geven, waardoor het geen vergeten ‘stukje’ wordt.

 

Oud-Terneuzen is apart door de ligging achter de Markt en de Noordstraat en de kleinschaligheid van het gebied en de pandjes. Het huisvest momenteel een klein theater, diverse kleinschalige horeca, een tweedehands winkel en een bed & breakfast. Het gebied is per definitie interessant voor (combinaties van) kleinschalige horeca en cultuur.

 

De Vlooswijkstraat is van oudsher een winkelstraat, maar heeft de laatste jaren flink aan kwaliteit ingeboet. Er zijn leegstaande en verpauperde panden. Deze straat wordt vaak genoemd als mogelijke vestigingslocatie voor de ‘kraamkamer’ waar startende ondernemers goedkoop kunnen proberen een zaak op te zetten.

_______________________________________________________________

De gemeente Terneuzen kiest ervoor de centrumfunctie van de Terneuzense binnenstad, zowel binnen de gemeente als regionaal, uit te bouwen. De binnenstad en omgeving moeten aantrekkelijk zijn voor bewoners, bezoekers, ondernemers en instellingen. Doelstelling is dat de binnenstad aan het einde van de structuurvisieperiode een bruisende mix van wonen, werken, recreëren, winkelen, uitgaan, cultuurproeven, etc. is, waar investeerders zorgen voor een continue vernieuwing. De ambitie is een vitale binnenstad, waarbij de functies optimaal op elkaar afgestemd zijn en tot hun recht komen. Een kwaliteitsimpuls in toegankelijkheid, beleving en ruimtelijke kwaliteit is noodzakelijk. Een goed winkelaanbod, gekoppeld aan een goed aanbod van horeca, is voor veel mensen een voorwaarde om een stad te bezoeken. De detailhandel in de binnenstad is geconcentreerd aan de Noordstraat en de Havenstraat. Een verdere concentratie van detailhandel in deze twee straten is het uitgangspunt. Daarbij is het van belang de schaal van de binnenstad in acht te nemen (geen detailhandel in volumineuze goederen) en de zelfstandigheid van winkeliers (los van de landelijke winkelketens) te stimuleren.

Bron: structuurvisie binnenstad Terneuzen, 26 januari 2012_____________

 

Qua horeca maakt Terneuzen een groei door. Zolang er nog steeds nieuwe doelgroepen aangesproken worden, is dat een goede ontwikkeling. In de structuurvisie binnenstad Terneuzen worden 3 concentratiegebieden voor de horeca aangeduid, namelijk de Markt, Nieuwstraat/Arsenaalplein en de Kop van de Noordstraat. De horecaconcentraties zullen verder versterkt moeten worden, waarbij de verschillende concentraties verschillende doelgroepen zouden kunnen bedienen. De nacht(uitgaans)horeca is voornamelijk voorzien in de Nieuwstraat tot Dijkgang en het Arsenaalplein. Met ‘Oud-Terneuzen’ is er in feite een 4e concentratiegebied voor kleinschalige horeca, al dan niet in combinatie met cultuur, bijgekomen. Deze groei mag omarmd worden. Om Terneuzen echt op de kaart te zetten als recreatief winkelgebied is voldoende gevarieerd aanbod van horeca essentieel.

De aanwezigheid van daghoreca in de winkelstraten is een mooie aanvulling. De consument zoekt een winkelgebied waar wat te beleven valt, waar mensen ontmoet kunnen worden, waar gegeten en gedronken kan worden, waar wat te zien is en dan is hij bereid daar ook te gaan winkelen als ‘dagje uit’. Voor enkel de aankoop van spullen is hij namelijk niet genoodzaakt om naar de stad te komen. Dat kan via internet ook. Aan de andere kant profiteert de horeca ook van de aanwezigheid van een veelzijdig aanbod aan detailhandel. De wisselwerking is optimaal als de openingstijden van de winkels goed aansluiten op het tijdstip van aperitief en/of diner. Dat de openstelling van winkels een boost geeft aan het horecabezoek blijkt wel op de laatste zondag van de maand.

 

Qua detailhandel is er terugval te constateren, waardoor er meer leegstand ontstaat. De leegstand in het winkelconcentratiegebied in Terneuzen is 14% per 1 november 2013 (zie bijlage 4). Het gemiddelde in Nederland is 8%. Een zorgwekkende ontwikkeling. Tot deze peildatum zijn er weinig panden die langer dan 6 maanden leeg staan. Echter, de panden die langdurig leeg staan, zijn veelal wel beeldbepalend (o.a. voormalig Fortispand Markt, oud stadhuis Noordstraat).

 

Qua differentiatie in het winkelaanbod staat Terneuzen op de 104e plaats van de 408 gemeenten. We hebben zelf een steekproef gehouden naar het winkelaanbod in referentiesteden (zie bijlage 5) De landelijke retail- en horecaketens die wel in referentiesteden zitten en nog niet in Terneuzen zijn in de eerste helft van 2013 benaderd met een enquête

(zie bijlage 6 en 7). We noemen dit een acquirerend onderzoek. Van de 88 benaderde ketens hebben er 28 gereageerd. Uit dit onderzoek komt vooral naar voren dat Terneuzen bij meer dan de helft van de ketens niet bekend is. De ketens waarbij Terneuzen wel bekend is, omschrijven Terneuzen vooral als een solitair, klein en afgebakende plaats waar het kil en saai is. De meeste ketens willen zich op voorhand al niet vestigen in Terneuzen omdat het primaire verzorgingsgebied te klein is. Het verzorgingsgebied blijkt een belangrijke factor te zijn in het kiezen van een vestigingsplaats voor de grotere ketens, maar niet de enige factor. Andere factoren zijn: logistieke redenen en of er al vestigingen in omliggende steden zijn. Om het winkelaanbod te kunnen vergroten, lijken 3 zaken aan de orde: vergroting van de bekendheid, verbetering van het imago en acquisitie (overtuigen dat Terneuzen een groot bezoekerspotentieel heeft met op steenworp afstand de Randstad van België).

_______________________________________________________________

Winkellocatie Terneuzen centrum:

  • 1.

    Een aantal zelfstandige winkeliers zoeken bedrijfsopvolging

  • 2.

    Horecabeleving groeit qua diversiteit en professionaliteit

  • 3.

    Weekmarkt is te klein om als trekker te functioneren

  • 4.

    Voldoende aanbod aan parkeerplaatsen voor bezoekers

  • 5.

    Overheersing van het lagere - en middensegment

  • 6.

    Gemis aan een grote horecatrekker van naam in het hogere segment

  • 7.

    Met slechts 1 warenhuis in het centrum is deze functie ondervertegenwoordigd

  • 8.

    De winkelroute is relatief lang en er ontbreekt een zogenaamd ‘rondje’

  • 9.

    Uitstraling kernwinkelgebied is kil en saai

  • 10.

    Blokkade tussen de hoofdwinkelstraat en het Arsenaalplein

  • 11.

    Kop van de Noordstraat een doorn in het oog van het kernwinkelgebied

  • 12.

    Geen logische en herkenbare verbinding tussen de Noordstraat en Schuttershof

  • 13.

    Geen logische en aantrekkelijke verbinding tussen het kernwinkelgebied en de Scheldeboulevard_____________________

4.3.2 Winkellocaties Terneuzen buiten het centrum

In de kern Terneuzen zijn er nog diverse winkelcentra, namelijk:

 

  • ·

    Zuidpolder; een zelfstandig functionerend winkelcentrum met de groter trekker AH, landelijke formules (o.a. Kijkshop, Bruna, Scapino, Handyman, Delifrance, Beter Horen) en een aantal zelfstandige winkeliers. Door de aanwezigheid van 2 supermarkten zijn er veel en gratis parkeerplaatsen rondom het winkelcentrum. De weekmarkt in Zuidpolder functioneert goed. Door de grootte en aantrekkelijkheid van het winkelcentrum is de reikwijdte verder dan de buurt. Het winkelcentrum is zelfs competitief voor het kernwinkelgebied. Eind 2013 is er geen leegstand.

  • ·

    Serlippens; een buurtwinkelcentrum met als grote trekker Jumbo supermarkt.

  • ·

    St. Anna/Vlietstraat; een klein buurtwinkelcentrum met zelfstandige ondernemers.

  • ·

    Othene; een klein buurtwinkelcentrum met een Aldi.

 

Daarnaast zijn er 3 locaties voor GDV/PDV-branches:

  • ·

    Autoboulevard Handelspoort; de detailhandel in auto’s is hier geconcentreerd. En er is ruimte voor de verkoop van motoren, boten, caravans. Dit betreft een groot concentratiegebied voor vergelijkend winkelen.

  • ·

    Kennedylaan-Oost; hier zijn de branches bruin- en witgoed, doe-het-zelf en wonen vertegenwoordigd. Het is een kleinschalig GDV/PDV concentratiegebied voor gerichte aankopen aan de rand van het kernwinkelgebied.

  • ·

    Hughersluys; met een Boerenbond en een tuincentrum. Het gebied is echter te klein om van een concentratiegebied te kunnen spreken

_______________________________________________________________

Winkellocaties buiten het centrum:

  • 1.

    Winkelcentrum Zuidpolder is concurrentie voor de binnenstad qua winkelvoorziening en weekmarkt

  • 2.

    Er ontbreekt een ontwikkelde grootschalige GDV/PDV-locatie (anno januari 2014)_____________________________________________

4.3.3 Detailhandel in de overige kernen

In het Masterplan Voorzieningen wordt gestreefd naar behoud van basisvoorzieningen in de kernen. Qua detailhandel betekent dat behoud van een lokaal verzorgend aanbod in de wat grotere kernen. Kleinere kernen leunen wat dit betreft op de grotere kernen. Zoals we in hoofdstuk 3 hebben gezien is de beschikbaarheid van winkels in de nabijheid belangrijker dan de directe aanwezigheid van winkels in de (kleinere) kernen.

 

De kern Zaamslag neemt een bijzondere positie in. Daar is zowel in kwalitatieve als in kwantitatieve zin detailhandel gevestigd waarvan het aanbod de eigen kern overstijgt. Ook in fysieke zin is het plein een aantrekkelijk winkelgebied. Zaamslag valt niet onder de standaard functie-indelingen van winkelgebieden; het is een winkelplein met specialistische winkels.

 

In Axel is het lokaal verzorgende aspect zeker aanwezig. Sterker nog, de supermarkten en Pot (vergelijkend winkelen) trekken klanten van buitenaf aan. Een probleem hier is het grote overschot aan m2 wvo. Vanuit historisch perspectief zijn de vele m2 goed te verklaren. In het hedendaagse perspectief passen de m2 wvo niet meer bij een kern van deze grootte. Axel heeft een boodschappen-plus functie. Het bredere aanbod en de toevloeiing uit de omgeving maken van het centrum meer dan een boodschappengebied. Het niet-dagelijkse aanbod is echter weinig onderscheidend. Axel biedt als volwaardig boodschappencentrum perspectief. De boodschappen-plus functie van Axel betekent dat er bepaalde eisen aan het winkelgebied gesteld moeten worden, zoals een zekere mate van compactheid en een goede parkeergelegenheid en bereikbaarheid. De trekkers van het winkelgebied zijn de supermarkten. De overige winkels, ook de winkels in recreatieve branches als mode en huishoudelijke artikelen, profiteren van de trekkracht die de supermarkten genereren. De trekkers dienen daarom idealiter midden in het winkelgebied te liggen, met goede directe verbindingen met de andere winkels om combinatiebezoek te vergemakkelijken.

Voor Axel betekent dit een concentratie van het winkelgebied rondom het Szydlowksiplein.

In het meest ideale plaatje wordt de Noordstraat bij dit plein betrokken door sloop van enkele panden aan de Noordstraat-Oost. Ook ‘sanering van de leegstaande panden ‘Passage’ teneinde het winkelgebied compacter te maken en het verblijfsklimaat te versterken is gewenst’ (KvK, 2012) Dit lost tegelijkertijd een deel van de overcapaciteit aan m2 wvo op. De voorkanten van de winkels dienen bij voorkeur aan het Szydlowkisplein te liggen.

 

Noordstraat, Axel

 

Ook in Sas van Gent is het lokaal verzorgende aspect aanwezig. Hoewel ook hier een overschot aan m2 wvo is vanuit het verleden, is de problematiek hier beduidend minder dan in Axel. ‘Het boodschappenaanbod heeft een goede uitgangspositie. Het verblijfsklimaat is gedeeltelijk aantrekkelijk en heeft door de historische uitstraling in combinatie met een levendig havenfront goede perspectieven’ (KvK, 2012). Een probleem in Sas van Gent is de verspreiding van de winkels. Idealiter is concentratie van winkels ook hier gewenst. Een winkelrondje is goed vorm te geven langs de Westkade, Gentsestraat en de Markt. Concentratie heeft als gevolg dat andere panden leeg komen te staan en hiervoor zal een oplossing gezocht moeten worden.

 

Westkade en Markt, Sas van Gent

 

In de kernen Axel en Sas van Gent wordt de leegstand als zeer zorgelijk ervaren en het ligt in de lijn der verwachting dat deze leegstand alleen nog maar toeneemt. Niet alleen de leegstand is een zorg, maar ook de status van deze leegstaande panden is veelal ernstig te noemen. Dergelijke verpauperde panden verlagen niet alleen de aantrekkingskracht van een winkelgebied, maar ook van de kern als geheel. In het verlengde van deze detailhandelvisie vraagt dit bijzondere aandacht. Voor leegstaande panden buiten het winkelconcentratiegebied kan gedacht worden aan flexibele herbestemming en/of sloop.

 

Op gemeenteniveau bedraagt de gemiddelde leegstand 8,2% en ligt dus ongeveer op het gemiddelde van Nederland (8%). Zie tabel 4 voor het totaaloverzicht.

 

Kern

leegstand VKP

leegstand WVO

totaal VKP

totaal

WVO

% leegstand VKP

checkdatum

Axel

17

3427

164

31977*

10,3

Mei-13

Biervliet

2

373

20

836

10

Mei-13

Hoek

0

0

20

1912

0

Mei-13

Koewacht

0

0

26

1376

0

Mei-13

Overslag

0

0

1

130

0

Mei-13

Philippine

2

260

28

790

7,1

Mei-13

Sas van Gent

10

1414

73

6554

13,7

Mei-13

Sluiskil

1

95

19

1384

5,2

Mei-13

Terneuzen

47

7900

529

72660

8,8

Mei-13

Westdorpe

0

0

11

1146

0

Mei-13

Zaamslag

1

110

39

2457

2,5

Mei-13

Zuiddorpe

0

0

6

250

0

Mei-13

 

80

13579

936

121472

8,2

 

VKP = verkooppunt

 

 

 

 

 

 

WVO = winkelvloeroppervlakte

 

 

 

 

 

 

Tabel 4: leegstand in de gemeente Terneuzen (bron: Locatus)

 

*Na aftrek van Meubelzaak POT (15.225 m2 wvo ) resteert er nog 16.752 m2 wvo in Axel. Op basis hiervan bedraagt het leegstandspercentage 20,4%.

 

De bijlagen 8 en 9 tonen een gedetailleerd overzicht van de leegstand in Axel en Sas van Gent.

Ongeveer de helft van de kernen heeft nog boodschappenfunctie door de aanwezigheid van een (kleine) supermarkt, bakker en/of slager. In sommige kernen is het een uitdaging om een lokaal verzorgend aanbod te behouden. Het is de vraag wat de rol van de lokale overheid hierin moet zijn. Een belangrijk uitgangspunt is dat een ondernemer zelf bepaalt waar hij zijn onderneming drijft, mits de bestemming het toelaat. Een andere aanname is dat inwoners van een kern zelf een rol spelen in de levensvatbaarheid van een winkel in hun kern, namelijk door er te besteden. Enkel de functie van ‘vergeten boodschappen’ zal de levensvatbaarheid van een winkel niet ten goede komen.

‘Mogelijk heeft de uitbreiding van het supermarktvolume in de kern Terneuzen invloed op de levensvatbaarheid van supermarkten in kernen rondom Terneuzen waar een buurtsupermarkt aanwezig is als enige supermarkt ‘ (RBOI, 2008). In afgeslankte vorm, bv. een bakker die ook wijn, eieren e.d. verkoopt zijn er wellicht wel mogelijkheden tot behoud van de boodschappenfunctie in deze kernen. En het is te verwachten dat er ook andere, nieuwe vormen van detailhandel zullen ontstaan. Van boodschappen afhalen bij een lokaal café tot de opleving van de mobiele buurtsuper. Het wettelijke kader stelt dat er aan de eisen van ruimtelijke ordening wordt voldaan als inwoners binnen redelijke afstand aan hun dagelijkse goederen kunnen komen. Hier wordt in alle gevallen aan voldaan. We hebben eerder gezien dat de leefbaarheid in een dorpskern niet lijdt onder de afwezigheid van winkels mits ze maar in de buurt beschikbaar zijn. Een goed voorbeeld hiervan is Spui; een levende kern zonder winkels. Voor een overzicht van de supermarkten in de gemeente Terneuzen, zie bijlage 10.

Volgens economisch geograaf Gert-Jan Hospers (PZC, 22 november 2013) zijn de dorpelingen zelf vaak veel verder dan de dorpsraden die nog een compleet dorp najagen met bakker, slager, kruidenier, enz. ‘Dorpen moeten ophouden met navelstaren en kijken wat er in de regio aan voorzieningen is’, aldus Hospers. De dorpsproblematiek stelt hoe dan ook niet veel voor, zo relativeert hij, want Nederland kent geen perifere plaatsjes die van de buitenwereld afgesloten zijn. Daarvoor is Nederland veel te klein. Hij heeft wel een tip voor de dorpsraden, namelijk investeer in de digitale bereikbaarheid van een dorp.

_______________________________________________________________

Detailhandel in de overige kernen:

  • 1.

    Groot overschot aan m2 detailhandel in Axel en Sas van Gent

  • 2.

    Ernstig verpauperde panden in Axel en Sas van Gent

  • 3.

    Concentratie van detailhandel gewenst in Axel en Sas van Gent door middel van logisch looprondje

  • 4.

    Aantrekkelijke horeca in de diverse kernen

  • 5.

    Goed functionerend winkelplein in Zaamslag

  • 6.

    Behoud van basisvoorzieningen in de kernen niet vanzelfsprekend

  • 7.

    Kansen voor zelfstandige ondernemers die zich onderscheiden in kwaliteit en beleving

  • 8.

    Oplossingen nodig voor de leegstaande winkelpanden____________

4.3.4 Ontwikkellocaties Terneuzen

De mogelijke ontwikkellocaties voor detailhandel zijn de Kop van de Noordstraat, Kennedylaan-West en het gebied Zuidpoort met het leisurecentrum. Alle drie nemen zij een aparte positie in.

 

4.3.4.1 Kop van de Noordstraat

In het Masterplan Axelsedam neemt de kop van de Noordstraat een prominente plaats in als een hoogwaardig aanloopgebied voor de binnenstad. De Kop van de Noordstraat is de zuidelijke entree naar het centrum van Terneuzen. Het gebied heeft al jaren een rommelige uitstraling door verpauperde leegstaande panden. In 2013 is een deel van de voormalige bebouwing gesloopt, waardoor er een ruime doorkijk is ontstaan vanaf de Noordstraat naar de Beurtvaartkade.

 

De Noordstraat zelf is een van de twee belangrijke winkelstraten van Terneuzen, ten westen van de markt leidend naar het noordelijk gelegen ABC-Complex. De beoogde ontwikkeling ligt ingeklemd tussen het boodschappencentrum Schuttershof en de perifere concentratie van detailhandelsvestigingen op de Kennedylaan enerzijds en de Noordstraat anderzijds.

 

Als entree naar het oorspronkelijke kernwinkelgebied verdient de openbare ruimte hier een extra kwaliteitsimpuls.

 

Door de crises heeft een groot herstructureringsproject hier geen doorgang gevonden. Het gebied heeft zijn waarde en in afwachting van betere tijden wordt er voor een tijdelijke inrichting/verfraaiing gekozen van de openbare ruimte. Voor een deel van de Kop van de Noordstraat (panden Naeye en De Mul) is er in verband met een ontwikkelplan begin 2014 een procedure gestart. Bij de oorspronkelijke ontwikkeling van de Kop van de Noordstraat werd uitgegaan van ongeveer 6.000 m2 bvo aan detailhandel, waaronder in ieder geval een aanbieder die een trekkersfunctie vervult (in de non-food). Met de realisering van de Kop van de Noordstraat is de verwachting dat het kernwinkelgebied meer in balans komt. De plannen moeten een kwaliteitsimpuls geven aan het funshopgebied en ruimte bieden aan winkels tot 1.500 m2 bvo. Deze grens is in heel het kernwinkelgebied verhoogd van 1.000 m2 naar 1.500 m2 bvo (het zogenaamde C1-gebied in het bestemmingsplan Terneuzen Centrum).

Aan de Kop van de Noordstraat kan een brug geslagen worden tussen wat er al is in het kernwinkelgebied en wat beoogd wordt aan de Kennedylaan-West. Vanuit de beoogde schakelfunctie van dit gebied is het raadzaam hieraan een zodanige status toe te kennen en bepaalde ‘branches’ (meer binnenstad dan GDV/PDV gerelateerd) voor de Kop van de Noordstraat ‘gereserveerd’ te houden.

_______________________________________________________________

Kop van de Noordstraat:

  • 1.

    Hoofdentree tot het oorspronkelijke kernwinkelgebied

  • 2.

    De Kop van de Noordstraat maakt al jaren een verpauperde indruk

  • 3.

    Belangrijke schakel tussen kernwinkelgebied en nieuwe ontwikkelingen aan Schuttershof en Kennedylaan

  • 4.

    Kwalitatieve invulling Kop is een randvoorwaarde om de aantrekkingskracht van het kernwinkelgebied te behouden als plannen Kennedylaan-West doorgaan__________________________

 

4.3.4.2 Kennedylaan-West

Een ander deelgebied uit het Masterplan Axelsedam is de ontwikkeling van een GDV/PDV-locatie in de sector in-en-om-het-huis aan de Kennedylaan. Deze winkels passen door aard en omvang niet in het huidige kernwinkelgebied. De gedachte is dat deze winkels door hun regionale aantrekkingskracht versterkend gaan werken voor het centrum en dat er door elkaars nabijheid een ruime mate van uitwisseling gaat ontstaan tussen de locaties.

 

Het project Kennedylaan-West kan inderdaad een impuls geven aan Terneuzen als regionale winkelstad op voorwaarde dat deze ontwikkelingen voorzien in een marktvraag en dat ze aanvullend zijn op het bestaande kernwinkelgebied. Een GDV/PDV-locatie aan de rand van het centrum, op loopafstand, is uniek. Winkels die als grootschalig (GDV) worden aangemerkt, worden steeds vaker op perifere locaties gevestigd. Deze winkels kunnen in principe in het traditionele winkelcentrum worden gevestigd. Echter in het centrum van Terneuzen is er voor dit soort winkels, boven de 1.500 m² bvo, geen locatie beschikbaar.

 

Hoewel niet helemaal vergelijkbaar laat het voorbeeld van Roermond met het Designer Outlet Center (DOC) op 500 meter van de binnenstad zien dat een dergelijke grootschalige ontwikkeling positief kan werken op het kernwinkelgebied. ‘Het stadscentrum van Roermond profiteert fors van het outlet center. Kende het centrum in 2004 nog een leegstand van 17 procent, in 2012 is dat percentage gedaald naar 10 procent. In de periode tussen 2004 en 2012 is het outlet in oppervlakte bijna verdubbeld en daalde de leegstand van 31 naar 0 procent’ (vastgoedmarkt.nl, 15 februari 2013). Belangrijk is dat de gemeente het bestemmingsplanmatig dusdanig heeft afgebakend dat in het DOC geen artikelen te koop zijn die ook in de binnenstad te vinden zijn. En er is fors geïnvesteerd in het wegnemen van de fysieke drempel tussen de twee winkelgebieden.

 

In Terneuzen is de afstand tussen de GDV/PDV-locatie en het kernwinkelgebied ook goed aan te lopen. Combinatiebezoeken zijn dus zeker mogelijk, hoewel de mening over mogelijke combinatiebezoeken met het kernwinkelgebied verdeeld zijn. In januari/februari 2008 is door RBOI een passantenonderzoek gehouden aan de Kennedylaan-Oost. 76% van de bezoekers kwam uit de gemeente Terneuzen. Een combinatiebezoek met het kernwinkelgebied werd door slechts 25% van de bezoekers gedaan, waarvan 63% uit de gemeente Terneuzen kwam. De vraag is of dit extra klandizie betekent voor de winkeliers in het kernwinkelgebied. De kans is aanwezig dat dit hoe dan ook al bezoekers zijn van het centrum.

Het is juist interessant om bezoekers van buiten de gemeente te hebben die combinatiebezoeken afleggen. ‘Met een score van slechts 9% bleek de versterkende werking voor het kernwinkelgebied dus zeer beperkt’ (RBOI, 2008).

In de analyse van 2012 door diezelfde partij wordt een combinatiebezoek tot > 35% mogelijk geacht, gebaseerd op een ervaring in Bergen op Zoom. In deze analyse wordt ook uitgegaan van meer bezoekers van buiten Terneuzen dan in 2008 door de forse uitbreiding van het winkelareaal aan de Kennedylaan. Hierdoor zal volgens RBOI het combinatiebezoek bestaan uit een groter aandeel bezoekers die wellicht anders het centrum van Terneuzen niet bezocht zouden hebben. Door deze laatste veronderstellingen zien partijen (w.o. de projectontwikkelaar, Centrum Management) de ontwikkeling van deze locatie als een versterkende functie voor het kernwinkelgebied. Zoals aangegeven zullen er wel fysieke barrières geslecht moeten worden, zoals de Kop van de Noordstraat. En wat betekent deze verlenging van het winkelgebied richting het Zuiden voor het meest Noordelijke deel van de winkelstraat? Dit baart op z’n minst zorgen.

 

In het ontwerp bestemmingsplan Kennedylaan wordt invulling van de locatie voorzien met in totaal ’20.500 m2 bvo aan PDV/GDV (waarvan maximaal 6.600 m2 grootschalig) en 3.000 m2 bvo supermarkten. Tevens is horeca (200 m2 bvo) en een sportschool (1.000 m2 bvo) voorzien.’ (Rho, 2014). Belangrijk is dat de ruimte die uiteindelijk geclaimd wordt door de projectontwikkelaar ook daadwerkelijk volgebouwd wordt.

______________________________________________________________

Kennedylaan-West:

  • 1.

    Unieke locatie voor GDV/PDV op loopafstand van het kernwinkelgebied

  • 2.

    Naar verwachting meer bezoekers naar Terneuzen Centrum

  • 3.

    Kennedylaan-West kan impuls geven aan het (bestaande) kernwinkelgebied

  • 4.

    Deze versterking aan de zuidkant van het centrum kan ertoe leiden dat de noordelijke

    uitloper van het centrum, het ABC-complex, verzwakt___________

 

4.3.4.3 Zuidpoort/Leisurecenter

Deze locatie is vanuit de wens om een duurzaam functionerende GDV/PDV-locatie met een regionaal marktbereik te realiseren een goede optie (RBOI, 2008). Dan gaat het puur om de mogelijkheden van de locatie, de ligging en de infrastructuur. Het risico van een solitair functionerende winkellocatie is aanwezig gezien de afstand tot het kernwinkelgebied. Aan de andere kant nodigt een dergelijke winkellocatie van formaat wellicht wel uit om de afslag Terneuzen te nemen, terwijl passanten anders passanten blijven. Bij de vaststelling van de detailhandelsstructuurvisie 2008 heeft de Raad ervoor gekozen om eerst de Kennedylaan-West te ontwikkelen als GDV/PDV-locatie. In de structuurvisie 2025 is dit eveneens vastgelegd en is het gebied Zuidpoort benoemd als een mogelijke toekomstige alternatieve locatie of overlooplocatie voor GDV/PDV. Als de ontwikkelingen aan Kennedylaan-West doorgaan, is Zuidpoort enkel nog in beeld als overlooplocatie. Dan zal wel moeten worden aangetoond dat er meer marktruimte bestaat naast de marktruimte die wordt ingenomen door het plan Kennedylaan-West.

 

Tot op heden hebben de ruimtes bij het leisurecenter niet de planologische bestemming detailhandel. Er ligt enkel een bestemmingsplan dat invulling van de ruimtes onder de skipiste mogelijk maakt met leisurefuncties en horeca. Begin 2013 heeft de Raad van State een bestemmingsplan dat leisuregerelateerde detailhandel mogelijk maakt, gedeeltelijk vernietigd.

De aanzet om te komen tot een reparatie van het bestemmingsplan dan wel een haalbare alternatieve invulling ligt bij de eigenaar van het vastgoed.

 

De invulling van Zuidpoort kan de regionale aantrekkingskracht van Terneuzen vergroten.

______________________________________________________________

Zuidpoort/Leisurecenter:

  • 1.

    Goed bereikbare zichtlocatie

  • 2.

    Investering in onroerend goed leisurecenter is al gedaan

  • 3.

    Risico tot solitair functionerende winkellocatie

  • 4.

    Mogelijke aantrekkingskracht op passanten

  • 5.

    Veel ruimte beschikbaar voor verdere ontwikkeling______________

4.3.5 Visie gemeente Terneuzen

Terneuzen wordt nog niet door alle inwoners van de gemeente gezien als hun centrumstad, hun winkelstad, in de gemeente. De inspanningen zouden erop gericht moeten zijn dit warme, welkome gevoel over te dragen aan alle inwoners van de gemeente. Terneuzen, als thuishaven voor iedereen. In hoofdstuk 6 en 7 wordt dit verder uitgewerkt.

_______________________________________________________________

Kortom de binnenstad zal, met het aantrekken van nieuwe groepen bewoners, op een veelzijdige wijze gebruikt worden.

Uitgangspunt: er zijn mogelijkheden om tot verdere verbetering van het imago van Terneuzen te komen. Positieve beeldvorming en uitstraling dragen bij aan de verbetering van het woonklimaat en het aantrekken van nieuwe inwoners.

Ambitie: ombuigen van de beeldbepaling; (“Terneuzen van werk- naar woonstad”) het

brengen van nieuw elan brengen in de (binnen)stad.

Bron: woonvisie Terneuzen 2005-2009_______________________________

4.4 Beschouwing

Terneuzen heeft het potentieel van kernstad in Zeeuws-Vlaanderen, omdat alle voorzieningen en winkelvormen aanwezig zijn. Terneuzen kan zich richten op het versterken van het profiel regionaal koopcentrum van Zeeuws-Vlaanderen. De concurrenten voor Terneuzen zijn daarbij vooral Goes, Middelburg, Sint-Niklaas en de historische Vlaamse binnensteden.

 

Vooralsnog wordt ingezet op Terneuzen als dé winkelstad in de gemeente.

Het sluit aan op de ontwikkelingen in het retaillandschap, waarin er steeds meer wordt gevraagd van een recreatief winkelgebied. Het is een combinatie van aanbod van winkels, horeca, cultuur en beleving. De nieuwste technologische ontwikkelingen maken daar een belangrijk onderdeel van uit. Dit vraagt enorme investeringen van alle betrokken partijen, die zich alleen kunnen terugverdienen als er voldoende massa is.

Het sluit aan op de marktontwikkelingen, waarin ondernemers en winkelketens zich vestigen in het marktgebied Zeeuws-Vlaanderen en wel in de grootste kern. Dit, gecombineerd met de centrale ligging en de ruime vertegenwoordiging van andere winkels, blijkt voor vele retailondernemers de reden om zich in Terneuzen te vestigen (Centrum Management, 2013).

En het ligt in het verlengde van de strategische inzet van detailhandel als middel om krimpgebieden leefbaar te houden. De overheid die (maatschappelijke) keuzes maakt om de gemeente als woon-, werk- en leefgebied aantrekkelijk te houden. De overheid die haar verantwoordelijkheid neemt.

 

De gemeente kiest voor een stimulerend detailhandelsbeleid met betrekking tot vestiging in Terneuzen Centrum en investeert qua promotie en middelen in Terneuzen als kernstad, als recreatief winkelgebied, waar alle voorzieningen samenkomen. Dit geeft de benodigde zekerheid aan de markt en levert synergie-effecten op.

 

Waarmee niet gezegd is dat de overheid op de stoel van de ondernemer gaat zitten. De ondernemer bepaalt zelf waar hij een rendabele zaak denkt op te kunnen zetten. Een taak van de gemeente is wel om de detailhandelsstructuur te waarborgen. De markt heeft al bepaald dat Terneuzen Centrum de winkelstad van de gemeente is en de gemeente zal de functie van recreatief winkelen hier verder ondersteunen. Met de detailhandelsstructuur en het bestemmingsplan heeft de gemeente een sturingsmechanisme in de hand. In geval van een verzoek tot bestemmingsplanwijziging naar detailhandel in de kernen is het de vraag of de gemeente nog moet meewerken hieraan. Gezien het reeds aanwezige overschot, zeker in Axel en Sas van Gent, is het nog meer toevoegen van m2 (non-food) in de kernen niet verstandig. Tenzij dit verzoek voortkomt uit de gewenste concentratie en de ondernemer en gemeente in onderling overleg en samenwerking op de oude locatie m2 detailhandel uit de markt halen. Bijvoorbeeld door mee te werken aan een functiewijziging of sloop van het pand. Specifiek voor Axel kan meegedacht worden over hoe de boodschappen-plus functie beter inhoud kan krijgen. Concentratie (met een logisch looprondje) en sanering wordt waar mogelijk gestimuleerd. Inzet is de kwaliteit van de winkelcentra. De kwantiteit zal afnemen. Flexibel herbestemmen en/of slopen zal hoe dan ook nodig zijn om het grote overschot (vooral in Axel) aan m2 detailhandel te verminderen.

 

De gemeente Terneuzen hecht aan leefbaarheid in alle kernen. Maar wat verstaan we onder leefbaarheid? Dat zal voor de een vooral betekenen een mooie, rustige omgeving met sociale cohesie en voor de ander is dat direct gekoppeld aan de aanwezigheid van voorzieningen zoals winkels, horeca, onderwijs, sport en/of zorg. Dit is ook afhankelijk van de soort kern (en de historie ervan). In de kleinere kernen zal behoud van voorzieningen, zoals winkels, niet altijd mogelijk blijken te zijn. Dit is mede afhankelijk van de aantallen inwoners en de activiteit van de ondernemers in de kernen zelf. Maken de inwoners in voldoende mate gebruik van de winkels in de eigen kern? Zijn de ondernemers creatief genoeg om in te spelen op de nieuwe mogelijkheden? Juist het internet geeft de mogelijkheid om ook in kleine winkels uitgebreide assortimenten aan te bieden. ‘Kleinschalige retail, dicht bij de (vergrijzende en minder mobiele) klant, wordt juist weer haalbaar dankzij webshops en convenience winkels die tevens fungeren als afhaalpunt, sociaal klankbord en thuisbezorgingsservice’ (retailnews, 2 november 2012).

De ontwikkelingen in de detailhandel gaan razendsnel. Enerzijds zijn de ontwikkelingen bedreigend (verschuiving naar online winkelen), anderzijds biedt het ook juist kansen voor het behoud van detailhandelsfuncties in de kernen (loyaliteitsprogramma, vergroting marktgebied). Het koppelen van digitale mogelijkheden aan fysieke winkels in de kernen vergroot de overlevingskansen van deze winkels. Uitbreiding van m2 detailhandel is in de kleinere kernen niet aan de orde. Behoud van wat er is, wordt daarentegen wel ondersteund. De overheid heeft daarin enkel een faciliterende rol.

5 DETAILHANDELSTRUCTUUR

De detailhandel in Nederland staat voor een ingrijpende herstructureringsopgave.

Zo ook in de gemeente Terneuzen. Zoveel is wel duidelijk geworden in de voorgaande hoofdstukken. Zowel in de herstructureringsopgave, als bij het bepalen van een locatie voor internetwinkels als in geval van nieuwe ontwikkelingen dient rekening gehouden te worden met het Omgevingsplan 2012-2018 en de Verordening Ruimte van de Provincie Zeeland (bijlage 11) en met de bestuursrechtspraak van de Raad van State en de Europese Diensten Richtlijn (bijlage 12).

 

Behoud en versterking van het aanbod aan detailhandelsvoorzieningen evenals bundeling en concentratie die bijdraagt aan de vitaliteit van binnensteden en dorpscentra worden als elementen van provinciaal belang aangemerkt. Het beleidsdoel is bundeling en concentratie in bestaande kernwinkelgebieden. Met kernwinkelgebieden worden bedoeld de binnen de centra van kernen gelegen gebieden waarin detailhandelsvoorzieningen zijn geconcentreerd. Een beleid- en/of bestemmingsplan dat geen bijdrage levert aan bundeling en concentratie is in beginsel strijdig met het beleidsdoel. Tot zover de algemene inleiding.

5.1 Waar welke winkelfuncties?

Gemeente Terneuzen

De basis voor de detailhandelsstructuur is al gelegd in de structuurvisie detailhandel 2008. In afwijking van het hierin gegeven advies heeft de Raad beslist dat eerst ingezet wordt op een GDV/PDV-ontwikkeling aan de Kennedylaan. De ontwikkeling van Zuidpoort/Leisurecenter komt pas in beeld als GDV/PDV-locatie in geval Kennedylaan-West definitief niet doorgaat of als overlooplocatie als er meer marktruimte blijkt te bestaan dan aan de Kennedylaan gerealiseerd kan worden. In de structuurvisie 2025 is dit ook als zodanig geformuleerd.

_______________________________________________________________

Er wordt ingezet op het behoud van het aanbod van dagelijkse

boodschappen in de kernen. Terneuzen en op kleinere schaal Axel

bieden een breder aanbod aan detailhandel aan. Grootschalige perifere

detailhandel (zoals meubelboulevards en tuincentra) is geconcentreerd

in de directe omgeving van de Kennedylaan in Terneuzen. Een verdere

versterking ter plaatse wordt voorgestaan. Een mogelijke toekomstige

alternatieve locatie of overlooplocatie voor grootschalige perifere

detailhandel is de Zuidpoort. In de Zuidpoort is een combinatie mogelijk

met voorzieningen op het gebied van leisure, zorg en onderwijs.

Bron: structuurvisie gemeente Terneuzen 2025, 16 december 2010_______

 

De ruimtelijke structuur van het winkelaanbod op stads- en gemeenteniveau is uiteengezet in bijlage 13. Hier wordt op een kaart aangeduid waar welke winkelfuncties voorzien zijn.

 

Zeeuws-Vlaanderen

De focus op Terneuzen als dé winkelstad in de gemeente vergroot de kans op het innemen van de functie als regionaal koopcentrum op termijn. Immers, de concentratie van functies en winkels versterkt het recreatieve winkelgebied en legt een stevig fundament voor de verdere ontwikkeling van Terneuzen als kernstad in Zeeuws-Vlaanderen. Dit is een logisch gevolg op de functie die de stad al inneemt op economisch, maatschappelijk en cultureel vlak. Er zijn ook een aantal ontwikkelingen die deze “normale” functie van Terneuzen ondersteunen. Denk aan schaalvergroting in de detailhandel, maar ook aan het wegvallen van het bankentoerisme in Hulst, Sluis, Axel en Sas van Gent. Hierdoor kan de omvang van het winkelaanbod in Terneuzen in overeenstemming worden gebracht met de omvang van het verzorgingsgebied: de inwoners van de gemeente Terneuzen en de (nu nog beperkte) functie als kernstad in Zeeuws-Vlaanderen (inclusief een deel van Oost-Vlaanderen). De ambitie van Terneuzen is om deze functie te intensiveren en om de afvloeiing naar buiten Zeeuws-Vlaanderen te beperken.

 

Uiteraard spelen de ontwikkellocaties in Terneuzen daar een rol in. Of deze plannen ontwikkeld worden, hangt af van de marktruimte en de daarmee samenhangende economische haalbaarheid. Dit is steeds aan de marktpartijen zelf om dat te beoordelen. De rol van de overheid hierin is tweeërlei; enerzijds het waarborgen van de detailhandelsstructuur, anderzijds het beschermen van het recreatieve kernwinkelgebied. De geïnteresseerde lezer kan bijlage 14 er op na slaan om te kijken welke factoren een rol spelen in het bestedingspotentieel. Hier is tevens een voorbeeld marktruimteberekening ingevuld.

 

Bij doorgang van de plannen aan de Kennedylaan is er geen verstoring van de detailhandelsstructuur in de regio te verwachten. Het marktbereik van het aanbod in Terneuzen heeft als basis een relatief grote lokale (gemeentelijke) component. Het surplus is de regiofunctie. De plannen voor het Life Style Village in Hulst zijn grotendeels gebaseerd op omzet buiten de regio (slechts voor 5 tot 7,5% van de omzet uit de regio) en is bovendien thematisch (wonen) uitgewerkt. ‘Er kan worden geconcludeerd dat Hulst en Terneuzen zich richten op andere doelgroepen, een ander type consument en daarmee andere bestedingen. Hiermee komen de plannen niet in elkaars vaarwater. Beide ontwikkelingen kunnen daardoor naast elkaar functioneren’ (RBOI, 2008).

 

Naast het duidelijk neerzetten en waarborgen van de detailhandelsstructuur ligt het ook in het doel van dit rapport om antwoord te geven op de vragen in paragraaf 1.2. Hoe gaan we om met detailhandel buiten de voorziene winkelgebieden? Daarbij gaat het om detailhandel aan huis, op bedrijventerreinen en in zij- en aanloopstraten. Een andere vraag die we nog graag willen beantwoorden is hoe we omgaan met internetwinkels.

5.2 Detailhandel buiten voorziene winkelgebieden

5.2.1 Bedrijfsmatige activiteiten aan huis

Een veelgehoorde vraag is of een starter nu ook van huis uit mag beginnen om eerst wat vet op de botten te krijgen om vervolgens te kunnen investeren in een pand in de voorziene winkelgebieden. Hoe begrijpelijk de vraag ook is, wil de overheid zien te voorkomen dat er volwaardige detailhandel ontstaat in bv. een woonwijk. Niet alleen vanuit de mogelijke overlast voor de woonwijk, maar ook vanuit de wens om detailhandel te concentreren. Hoe meer activiteiten in een winkelgebied, des te groter de aantrekkelijkheid van dat gebied. Er zijn echter beperkte mogelijkheden aan huis.

Deze regelgeving met betrekking tot de uitoefening van kleinschalige beroepsmatige en bedrijfsmatige activiteiten in de woning is opgenomen in de bestemmingsplannen van de gemeente Terneuzen. Burgemeester en wethouders zijn, via een afwijkingsbevoegdheid, bevoegd om activiteiten aan huis toe te staan met inachtneming van de volgende regels:

  • a.

    de woonfunctie dient in overwegende mate behouden en herkenbaar te blijven, waarbij het vloeroppervlak in gebruik voor de beroepsmatige activiteiten ten hoogste 25% van het binnenwerks vloeroppervlak van hoofdgebouwen en de daarbij behorende aan- en uitbouwen mag bedragen, met een maximum van 50 m2 en voor bedrijfsmatige activiteiten ten hoogste 20% respectievelijk 20 m2;

  • b.

    het beroep of de activiteit dient door de bewoner te worden uitgeoefend; ten behoeve van een bedrijfsmatige activiteit mogen ten hoogste twee personeelsleden, waaronder de bewoner van het pand, werkzaam zijn;

  • c.

    voor bedrijfsmatige activiteiten mag uitsluitend op afspraak worden gewerkt;

  • d.

    het gebruik mag geen zodanige verkeersaantrekkende werking hebben dat deze kan leiden tot een nadelige beïnvloeding van de normale afwikkeling van het verkeer dan wel tot een onevenredige parkeerdruk op de openbare ruimte;

  • e.

    er mag detailhandel plaatsvinden, als het een beperkte verkoop die verband houdt met de beroeps- of bedrijfsmatige activiteiten betreft;

  • f.

    met een omgevingsvergunning mag van de regels worden afgeweken ten behoeve van het uitoefenen van bedrijvigheid die niet onder de werking van de Wet milieubeheer valt;

  • g.

    er wordt afgeweken van de regels indien daardoor geen onevenredige afbreuk wordt gedaan aan de ingevolge de bestemming gegeven gebruiksmogelijkheden van aangrenzende gronden en bouwwerken.

 

Het gaat dus om zeer beperkte mogelijkheden voor detailhandel (= de verkoop van fysieke goederen voor persoonlijk gebruik aan de consument) van huis uit. In het bestemmingsplan buitengebied zijn activiteiten aan huis rechtstreeks toelaatbaar zonder afwijkingsbevoegdheid.

5.2.2 Detailhandel op bedrijventerreinen

Schaalvergroting blijft een trend, waardoor een grotere ruimtebehoefte ontstaat. Hoge huren,

bereikbaarheid- en bevoorradingsproblemen maken dat de keuze voor vestiging in het kernwinkelgebied steeds lastiger is. De ruimte die elders beschikbaar is, lijkt daardoor al snel interessant. Daar komt bij dat er een trend waarneembaar is naar het toevoegen van branchevreemde producten om consumenten te trekken. Een goed voorbeeld daarvan zijn de bouwmarkten en tuincentra. De afgelopen jaren is de mobiliteit verder toegenomen en deze zal nog verder toenemen. Dit maakt dat aspecten als parkeervoorzieningen en goede bereikbaarheid belangrijker worden voor detailhandelsvestigingen.

 

Onder andere door deze trends komen er regelmatig vragen met betrekking tot de vestiging van detailhandel op bedrijventerreinen. De overheid hanteert het principe dat de vestiging van detailhandel, uitzonderingen daar gelaten, niet wenselijk is op bedrijventerreinen. Enerzijds vanuit de wens dat traditionele winkelstraten blijven bestaan. Geconcentreerde winkels en horeca bevorderen de gezellige drukte wat de noodzakelijke beleving brengt in de winkelstraat. De aantrekkingskracht van winkelcentra is vergelijkbaar met zwaartekrachtrelaties in de natuurkunde: een grotere massa heeft meer aantrekkingskracht. Gezien het huidige economische tij is het al uitdagend genoeg om de winkelstraten gevuld te houden en dan is concurrentie met bedrijventerreinen met lagere huren en soms meer en gratis parkeren op eigen terrein ongewenst. Anderzijds kent detailhandel een heel andere dynamiek dan bedrijven die zich normaal gesproken op een bedrijventerrein bevinden. Detailhandel moet het hebben van verkoop van kleine hoeveelheden aan zoveel mogelijk klanten. Inherent hieraan is dat detailhandel veel verkeer aantrekt en dat er veel parkeerplaatsen nodig zijn. In het kernwinkelgebied zijn hiervoor grote parkeerterreinen en parkeergarages aangelegd. Bedrijventerreinen zijn hier doorgaans niet op ingericht, waardoor er problemen kunnen ontstaan in de verkeersafwikkeling en parkeermogelijkheden. Productiebedrijven kunnen daarnaast overlast veroorzaken in de vorm van geur, geluid en visuele overlast. Op bedrijventerreinen moeten deze productiebedrijven normaal kunnen functioneren zonder zich druk te hoeven maken over overlast op of door het winkelende publiek. Daarnaast zijn er vanuit het oogpunt van externe veiligheid ook nog overwegingen, waardoor concentratie van publiek op bedrijventerreinen onwenselijk is.

Enige verduidelijking is hier op zijn plaats. In het voorgaande hebben we het over verkoop aan particulieren en over goederen die eenvoudig te voet, op de fiets of naar de op enige afstand geparkeerde auto meegenomen kunnen worden. Zoals eerder in dit rapport aangegeven zijn er ook locaties voor GDV/PDV. Ook concentratie van dit type detailhandel is echter gewenst vanuit het oogpunt van aantrekkingskracht op de consument, de geleide verkeersstroom en de parkeervoorzieningen. In paragraaf 4.3.2 zijn al 2 bestaande GDV/PDV-concentratiegebieden genoemd: Kennedylaan-Oost en Handelspoort. De autoboulevard op Handelspoort betreft detailhandel in volumineuze goederen. Verder is dit gebied ontwikkeld met het oog op: ‘de vestiging van handel en nijverheid, met ondergeschikte detailhandel van het eigen product. Reguliere detailhandel is hier uitgesloten.

 

Soms is het verleidelijk mee te gaan in het toestaan van (gedeeltelijke) detailhandel op specifieke bedrijventerreinen, zoals de Haarmanweg. Het geeft invulling aan een leegstaand pand en dat is toch altijd beter? In economisch mindere tijden kan dat inderdaad het sentiment beïnvloeden. Toch wil de overheid rekening houden met het feit dat er binnen afzienbare tijd weer een toenemende vraag ontstaat naar bedrijfslocaties en dan is het van economisch belang dat die ruimte er ook is. Nog afgezien van eerder genoemde punten dat de aangrenzende (te vestigen) bedrijven niet belemmerd mogen worden in hun doorgroei als gevolg van publieksaantrekkende detailhandel en dat concentratie van detailhandel in winkelgebieden voorop staat. Het ligt dus allemaal niet zo eenvoudig. Het publieke belang overstijgt regelmatig het individuele belang.

 

We zoomen hier nog wat specifieker op in. In de loop der tijd heeft de Haarmanweg zich meer en meer ontwikkeld naar een gebied met bedrijven die een minder zware belasting op de omgeving leggen dan industriële bedrijven. Daarbij moet gedacht worden aan bedrijvigheid als groothandel, productiebedrijven, garagebedrijven en ict-bedrijven. De gemeente is in de afgelopen jaren met enige regelmaat benaderd met vragen over de mogelijkheid tot het vestigen van andere dan bedrijfsfuncties in het gebied. Daarbij moet vooral gedacht worden aan functies die in meer of mindere mate gerelateerd zijn aan detailhandelsactiviteiten.

In deze discussie wordt vaak verwezen naar reeds aanwezige detailhandel aan de Haarmanweg. De overheid is hierin echter weloverwogen te werk gegaan. Dit zijn ondernemingen, die:

  • -

    zich oorspronkelijk op de business-to-business markt richten en van lieverlee ook een kleine consumentenmarkt zijn gaan bedienen of;

  • -

    een volumineus product vervaardigen en/of repareren en dat vervolgens ook verkopen (er ligt een ambacht aan ten grondslag met een grote ruimtecomponent).

Gezien de regelmatige vraagstelling ten aanzien van detailhandel op bedrijventerreinen is het gewenst hiervoor beleid te formuleren. Op de bedrijventerreinen zien wij mogelijkheden om detailhandelsontwikkelingen op beperkte schaal onder bepaalde voorwaarden toe te staan. Randvoorwaarden zijn:

  • -

    detailhandel (uitgezonderd internetwinkels) dient productiegebonden te zijn;

  • -

    showroom maximaal 30% van de bedrijfsvloeroppervlakte met een maximum van 150 m2 of;

  • -

    ondergeschikte detailhandel met een maximum van 25% van de omzet;

  • -

    vestiging is enkel mogelijk langs een doorgaande route;

  • -

    parkeren dient volledig op eigen terrein gesitueerd te worden;

  • -

    beperkte mogelijkheden voor reclame-uitingen.

 

Let wel, op sommige bedrijventerreinen is het om veiligheidsredenen niet wenselijk c.q. onmogelijk detailhandel toe te staan.

5.2.3 Detailhandel in zij- en aanloopstraten

Vanuit de gewenste concentratie van winkelgebieden streven we in algemene zin naar het ‘uitsterven’ van detailhandel in de zij- en aanloopstraten. De Axelsestraat, als aanrijstraat, neemt daarin een bijzondere positie in. Het is een mooi aangelegde straat met parkeervakken en een eigen ondernemersvereniging die de straat levendig houdt. Denk aan de Axelsestraatfeesten en de kerstverlichting. Het gaat hier veelal om ondernemers die een speciaalzaak exploiteren in een eigen pand. Er ligt geen noodzaak om hier (sturend) verandering in te willen brengen.

 

Aan de Blokken en de Herengracht is momenteel geen detailhandel gevestigd en dat willen we graag zo houden. In de zijstraten De Jongestraat en ‘Oud Terneuzen’ zit nog detailhandel, maar deze panden hebben in het bestemmingsplan Terneuzen Centrum een centrumfunctie gekregen. Hierdoor is het met een andere functie invullen van deze panden eenvoudig te realiseren. Dit wordt dan ook gestimuleerd. De Vlooswijkstraat zien we graag als broedplaats voor nieuwe retailondernemers. Behalve het gedeelte direct grenzend aan de Kop van de Noordstraat, waar bij voorkeur trekkers voorzien zijn.

 

Axel en Sas van Gent vragen in deze bijzondere aandacht. Door de wens van het creëren van een logisch looprondje ontstaan er meerdere delen in het centrum waar bij voorkeur geen detailhandel meer gevestigd wordt in leegstaande winkelpanden. Maar wat zijn de mogelijkheden? Gebrek aan budget speelt ook bij de gemeente Terneuzen een grote rol. ‘Zomaar minder populaire gebieden c.q. panden opkopen om het te transformeren is verleden tijd. Anno 2013 wordt aan gemeenten gevraagd anders en innovatiever te denken en te doen om de problemen het hoofd te bieden. Stedelijke Herverkaveling kan bijdragen aan een structurele oplossing. Er wordt gekeken naar de ruimtelijke mogelijkheden en onderzocht of er functieveranderingen in het gebied kunnen plaatsvinden’ (Kadaster, 2013).

 

Stedelijke Herverkaveling is een van de mogelijkheden om te transformeren. Welke weg ook gekozen wordt, herstructurering kost geld en tijd en het is vooraf niet aan te geven wiens schouders de lasten zullen dragen. Hiervoor zal per herstructureringsopgave een apart projectplan geschreven moeten worden met bijbehorende financieringsparagraaf. Wat wel op voorhand aan te geven is, is dat de kost voor de baat uitgaat. De kosten en financiële risico’s die horen bij deze transformatie liggen bij de partijen die het voordeel van de ontwikkeling hebben. Uiteindelijk varieert het voordeel van economische winst voor een individuele ondernemer die op een andere locatie wel tot een rendabele exploitatie kan komen tot maatschappelijke winst door toename van de woonkwaliteit in de kernen en gemeentebrede leefbaarheid en economische vitaliteit. Ook kan het zo zijn dat andere partijen (bv. een woningcorporatie of een belegger) belangen hebben in deze transformatie. Dit vraagstuk zal dus in gezamenlijkheid opgepakt moeten worden.

5.3 Internetwinkels

‘Een toenemende concurrent voor alle winkels is internetverkoop. En ook hier ligt een taak voor gemeenten. Zij moeten ervoor zorgen dat deze internetverkoop niet aan detailhandel gaat grenzen. Afhaalpunten akkoord. Die verschijnen overal: zowel in binnensteden als op bedrijfsterreinen. Maar als gemeenten het goed vinden dat afhaalpunten worden gecombineerd met showrooms en dan ook nog op bedrijfsterreinen, ontstaat nieuwe detailhandel’ (VNG Magazine, 17 juni 2013).

 

Internethandel is in opkomst en groeit de komende jaren nog fors verder. Begin 2011 nam Terneuzen al een koppositie in van het aantal internetwinkels (webwinkel zonder fysieke winkel) in Zeeland. Gelet op het aantal reeds gevestigde internetwinkels, de ingekomen verzoeken en de verwachting dat het aantal hiervan in de toekomst alleen maar stijgt, is het van belang een algemeen beleid te formuleren omtrent de planologische benadering van internetwinkels. Hierdoor wordt voor een ieder helder hoe de gemeente Terneuzen met dit fenomeen omgaat.

 

Uit jurisprudentie is geen algemeen aanvaardbare definitie voor een internetwinkel voorhanden. Toch zien steeds meer rechters en bestuursorganen zich geconfronteerd met internetwinkels. De bestaande criteria uit de rechtspraak inzake het beoordelen of het gebruik van een perceel past binnen de bestemming bieden houvast. Aan de hand van de ruimtelijke uitstraling kan worden beoordeeld of de internetwinkel, gelet op de aard, de omvang en de intensiteit past binnen de bestemming. Daarbij zijn vooral de fysieke aspecten van reguliere detailhandel van doorslaggevend belang (zie ook het kader in bijlage 12 ‘rechtspraak over internethandel’).

 

Naast het feit dat internetwinkels talrijk in aantal zijn, is er ook sprake van diverse verschijningsvormen van internetwinkels. In grote lijnen zijn er vier soorten internetwinkels te noemen:

  • a.

    internetwinkels waar alleen een elektronische transactie tot stand komt;

  • b.

    internetwinkel met opslag- en verzendfunctie;

  • c.

    internetwinkel met (beperkte) afhaal en afrekenmogelijkheid;

  • d.

    internetbedrijf met afhaalmogelijkheid en mogelijkheid de goederen ter plaatse te bekijken.

 

Internetwinkels in woningen

Voor de toepassingsmogelijkheden van het beleid zijn vooral de laatste drie vormen van belang. Een internetwinkel waar alleen een elektronische transactie plaatsvindt en die verder geen ruimtelijke uitstraling heeft past in principe zondermeer binnen de woonbestemming.

De vestiging van een webwinkel met een opslagfunctie bij een woonhuis kan aangemerkt worden als een bedrijfsmatig gebruik aan huis, waaraan volgens het huidige beleid onder voorwaarden kan worden meegewerkt (zie paragraaf 5.2.1).

 

Gelet op recente jurisprudentie is het verdedigbaar dat detailhandel die via internet tot stand komt niet ruimtelijk relevant is wanneer de transactie via internet plaatsvindt en de goederen ter plaatse ook kunnen worden afgehaald, mits de afhaalfunctie qua aard en omvang past binnen de woonfunctie zoals omschreven in de geldende bestemmingsplannen. Het is echter niet de bedoeling dat er de hele dag klanten over de vloer komen om spullen op te halen danwel dat er sprake is van een naar aard en omvang bedrijfsmatige aanvoer van goederen. Zodra er sprake is van een toonzaal waar klanten kunnen beslissen om al dan niet tot aankoop over te gaan is er sprake van detailhandel. Dit soort internetwinkels dient zich bij voorkeur te vestigen op een locatie met een detailhandelsbestemming.

 

Internetwinkels in bedrijfspanden

Er kan naast internetwinkels in woningen ook sprake zijn van internetwinkels op bedrijfspercelen. Wat voor deze winkels in woningen geldt, geldt in grote lijnen ook voor de winkels op bedrijfsbestemmingen waar geen detailhandel is toegestaan. Internetwinkels die geen ruimtelijke uitstraling hebben, passen in principe binnen de geldende bedrijfsbestemmingen. Dit komt er op neer dat internetwinkels met een beperkte afhaal- en afrekenmogelijkheid hier kunnen worden toegestaan omdat de activiteiten grotendeels vergelijkbaar zijn met activiteiten die al op een bedrijventerrein zijn toegestaan.

Een internetwinkel met de mogelijkheid goederen ter plaatse te bezichtigen is aan te merken als reguliere detailhandel en past dit dus niet binnen een bedrijfsbestemming. Dit soort Internetwinkels passen zondermeer in panden waarop een bestemming ‘detailhandel’ rust.

De vraag is of dit soort winkels dan gewenst zijn in een kernwinkelgebied waar de detailhandelsfunctie immers ruimschoots voorhanden is.

 

Internetwinkels in kernwinkelgebied

Voor de beantwoording van die vraag dient voornamelijk naar de uitstraling van de activiteit te worden gekeken. Een situatie met volwaardige detailhandel op de begane grond met opslag mede ten behoeve van internetverkoop op de verdieping past prima in het kernwinkelgebied. Echter, vaak is de opslag (en de bijbehorende aan- en afvoer) meer omvattend dan de detailhandel (het kunnen bezichtigen en kopen van goederen ter plaatse). Wanneer deze directe verkoopfunctie dermate ondergeschikt is, heeft vestiging in het kernwinkelgebied niet de voorkeur. En waarschijnlijk heeft het ook niet de voorkeur van de ondernemer, gezien de duurdere m2-prijs en de logistieke beperkingen. Waar dan wel?

 

Internetwinkels met detailhandelsfunctie aan de Haarmanweg

Rekeninghoudend met het feit dat dergelijke internetwinkels toch voornamelijk via het web opereren (voor het grootste deel sprake van digitale transacties, opslag en doorzenden van goederen) en detailhandel relatief als beperkt kan worden aangemerkt, zouden internetwinkels het beste passen op een bedrijventerrein. Om bovendien zoveel als mogelijk aan te sluiten bij het Omgevingsplan van de Provincie is gezocht naar een locatie zo dicht mogelijk bij het recreatieve kernwinkelgebied Terneuzen.

Gelet op het feit dat op een gedeelte van de Haarmanweg onder voorwaarden al beperkte detailhandel binnen een bedrijfsbestemming wordt toegestaan en deze straat mooi aansluit op de Kennedylaan is dit gebied voor deze vorm van internetwinkels het meest geschikt. Vandaar dat wij opteren voor een gedeelte van de Haarmanweg, vanaf Tankstation Total tot aan Kennedylaan-West als vestigingslocatie voor internetwinkels, waarbij:

  • .

    detailhandel vanuit de winkel maximaal 25% van de totale jaaromzet van de internetverkoop bestrijkt, en;

  • .

    de voor consumenten toegankelijke showroom maximaal 30% van de bedrijfsvloeroppervlakte van het totale bedrijf met een maximum van 150 m2 bedraagt.

 

De lezer die meer wil weten over de uitgangspunten die worden gehanteerd bij het toestaan en/of de beoordeling van aanvragen voor de vestiging van een internetwinkel vindt in bijlage 15 het afwegingskader.

5.4 Beschouwing

Hoewel het onmogelijk is om alle vragen beantwoord te krijgen in deze detailhandelvisie is hier wel een poging gedaan om zoveel mogelijk duidelijkheid te geven omtrent het gemeentelijke detailhandelsbeleid. Behartiging van het publieke belang staat voorop. En als het goed is, leidt dit ook tot een beter ondernemersklimaat in de detailhandel waar ook de individuele ondernemer uiteindelijk van profiteert.

 

In voorgaande hoofdstukken hebben we veel achtergrondinformatie gegeven, waardoor het een lijvig stuk is geworden. Dit heeft als doel te onderbouwen waarom de gemeente bepaalde keuzes maakt. Het is altijd een worsteling met verschillende belangen, maar uiteindelijk weegt het algehele gemeentelijke belang het zwaarste door. We willen als economisch vitale gemeente overleven, waar het goed wonen, werken en recreëren is.

 

De volgende 2 hoofdstukken in deel 2 van dit rapport geven compact aan wat we gaan doen en hoe we dat gaan doen. Het is zodanig opgesteld dat het ook zonder de informatie in deel 1 goed te volgen is.

 

‘The City is not only the place where growth occurs, but also the engine of growth itself’ – Duranton 2000: 291- 292

6 WAT WILLEN WE BEREIKEN?
6.1 Missie

►Waar staan we voor?

 

Missie Detailhandel:

Terneuzen is dé centrale winkelstad van de gemeente

 

Deze submissie detailhandel hangt onder de sectorale missie Economie en Toerisme: Terneuzen is hét centrum van werkgelegenheid in Zeeuws-Vlaanderen. Alleen is in deze submissie de werkgelegenheid gericht op detailhandel en horeca. Maar het veronderstelde causale verband tussen de missie detailhandel, met als doel een aantrekkelijke binnenstad, en het aantrekken van nieuwe werknemers/bewoners is wellicht nog belangrijker. Bedrijven zullen zich alleen in Terneuzen willen vestigen als ze er zeker van zijn dat hun vacatures ingevuld kunnen worden. Bij bepaalde winkelketens (bv. H&M) is het inwoneraantal en het kooptoerisme leidend in de keuze voor hun vestigingsplaats. Dit zijn op hun beurt vaak de ketens die een ‘boost’ kunnen geven aan de aantrekkelijkheid van een binnenstad.

 

De gemeente Terneuzen zet in op versterking van het recreatieve kernwinkelgebied in Terneuzen. De gemeente heeft een stimulerende en faciliterende rol hierin. Een heldere missie en visie is noodzakelijk om duidelijkheid te creëren voor marktpartijen die willen investeren. Investeringen die de detailhandelstructuur in de breedte én diepte versterken en bijdragen aan de werkgelegenheid. In het citymarketingplan is de binnenstad van Terneuzen eveneens een ‘core’-product.

6.2 Visie

►Wat zijn onze ambities?

______________________________________________________________

Visie Detailhandel:

Terneuzen heeft zich ontwikkeld als kernstad in Zeeuws-Vlaanderen, waar alle functies samenkomen. Zowel de inwoners van Zeeuws-Vlaanderen en Vlaanderen (< 50 km) weten Terneuzen te waarderen om zijn kwalitatief voldoende winkel- en horeca aanbod en rijkelijke diversificatie. Inwoners van de gemeente Terneuzen omarmen het stadscentrum van Terneuzen als hun winkelstad. In Terneuzen is voor elk wat wils; alle segmenten zijn goed vertegenwoordigd. De werkende mens komt hier goed aan zijn trekken, ook omdat de winkelopeningstijden hieraan zijn aangepast. In Terneuzen is altijd wat te doen! Het winkelcentrum is verbonden met het water, wat een eigen identiteit geeft aan de stad. De werkende mens evenals de gepensioneerde vindt hier zijn ontspanning en rust. De kernen herbergen verschillende interessante parels, die de moeite waard zijn om gericht te bezoeken. Het winkelaanbod is aangepast aan de bewoners en functie van de kernen. Het overschot is uit de markt gehaald door flexibele herbestemmingen en creatieve invullingen. Specifieke en soms hoogstaande horeca gecombineerd met leisure- of culturele activiteiten bepalen de aantrekkingskracht van de kernen.__________________________________

 

We herhalen hier het toekomstbeeld van Terneuzen anno 2030 uit het beleidsplan economie Terneuzen 2012-2015, zodat de visie detailhandel in een breder kader geplaatst kan worden.

 

Terneuzen anno 2030:

De industrie heeft zich ontwikkeld richting duurzaamheid en er is een goede economische samenwerking met de glastuinbouw en de agrariërs. Het plattelandsbeleid met zijn nieuwe economische dragers heeft zijn vruchten afgeworpen. De industrie heeft zich geconcentreerd langs het Kanaal en op de Mosselbanken. Door de sterke clustering van economische en recreatieve ontwikkelingen in combinatie met een selectief landschapsuitvoeringsplan heeft de bewoner en de toerist qua zicht, geluid en geur geen last van de industrie. Het woonklimaat is aantrekkelijk door de groene ruimte die er nog steeds is, de aangeklede boulevard aan de Schelde, een goed voorzieningenniveau, het actieve verenigingsleven in de kernen, de florerende detailhandel in Terneuzen stad, de vrijetijdsmogelijkheden op het vlak van sport, cultuur en horeca, de op de regionale werkgelegenheid afgestemde kwaliteit van het onderwijs, de verscheidenheid aan werkgelegenheid in logistiek, techniek en aanverwante dienstverlening, zorg, recreatie en detailhandel. De (zorg)toerist komt naar Terneuzen voor de relatieve rust, de kwaliteit van de voorzieningen, de positieve beleving en de vriendelijke ontvangst.

De band met het water is in alles voelbaar. Terneuzen is een kleinschalige, bedrijvige stad aan het water met een regionaal koopcentrum omgeven door interessante woonkernen.

6.3 Strategische doelstellingen

►Hoe denken we dat te bereiken?

______________________________________________________________

Hierbij sluiten we aan op de strategische doelstellingen uit het Beleidsplan Economie Terneuzen 2012-2015, alleen nu specifiek gericht op detailhandel en horeca.

De strategische doelen zijn:

  • 1.

    aantrekken nieuwe bedrijven;

  • 2.

    faciliteren reeds gevestigde bedrijven;

  • 3.

    verbeteren dienstverlening aan bedrijven.

 

Door een strategie die uiteenvalt in vier speerpunten denkt de gemeente, Terneuzen als winkel- en als vestigingsstad aantrekkelijk te maken en, bij te dragen aan het realiseren van de visie:

  • ·

    Blauw Terneuzen, het centrum van de kern Terneuzen verbinden met het water. Boulevardtoeristen verleiden om het winkelcentrum te bezoeken, maar ook fysiek de verbinding verbeteren tussen de Scheldeboulevard en het kernwinkelgebied. Water in de stad, al dan niet bevaarbaar, vergroot de beleving van de bezoeker. Beleving, zowel in de winkels als in de buitenruimte, is noodzakelijk om de klant nog in de fysieke winkel te krijgen.

  • ·

    Groen Terneuzen, behoud en uitbreiding van groen in en rond de winkelstraten draagt bij aan een positieve beleving van de bezoeker. Maar ook het toepassen van ‘duurzame’ technieken gecombineerd met beleving onderstrepen de ‘groene’ economie van Terneuzen. Dit legt een koppeling tussen de innovatie en duurzaamheidconcepten in het bedrijfsleven en de binnenstad.

  • ·

    Dienstverlenend Terneuzen, gericht op het servicegericht faciliteren van nieuwe en bestaande ondernemers in detailhandel en horeca. Dat doen we via het verlenen van diensten op maat, het stimuleren van ondernemerschap en collectieve activiteiten, het scheppen van de juiste (fysieke) randvoorwaarden en het bij elkaar brengen van creativiteit en ondernemerschap.

  • ·

    Gastvrij Terneuzen, gericht op het aantrekken van bezoekers (via versterken binnenstad en versterken toerisme), ondernemers, bedrijven en talenten. Potentiële vestigers en bezoekers moeten als het ware het gevoel krijgen op een rode loper ontvangen te worden. Het gaat hier over zaken als een vriendelijk parkeerbeleid (geen rem op de verblijfsduur), gratis wifi en elementen in de openbare ruimte die een vriendelijke ontvangst onderstrepen. Bv. een digitaal welkomstbord.

 

Sommige activiteiten vanuit de gemeente zijn indirect gericht op het aantrekken van nieuwe ondernemers in de detailhandel en horeca. Door de beleving in de buitenruimte te vergroten, neemt de kans op toename van het aantal bezoekers toe. Wij gaan ervan uit dat meer bezoekers in de stad tot meer bestedingen kunnen leiden en dat derhalve Terneuzen als vestigingslocatie interessanter wordt. Bovenstaande strategische doelen zijn dus al dan niet direct gericht op de ondernemers. Het is interessant te kijken hoe de winkelier en horeca-uitbater zelf deze speerpunten kunnen implementeren in de bedrijfsvoering opdat bezoekers ook klanten worden.

 

Streef speerpunten vanuit de ondernemers zelf:

  • ·

    Blauw Terneuzen, ondernemers doen iets met het thema water in hun zaak. Dat kan ook iets met een afgeleide zoals de Vliegende Hollander zijn. Iets wat steeds op een manier terugkomt en bijdraagt aan een herkenbare identiteit van Terneuzen, en verrassing en dus beleving bij de klant brengt.

  • ·

    Groen Terneuzen, collectieve retailactiviteiten op het gebied van duurzaamheid zijn kansen om Terneuzen specifiek te positioneren en levert hierdoor voor sommige klanten een voorkeurspositie of een positieve associatie op. En het biedt mogelijkheden tot besparing in het bedrijfsproces.

  • ·

    Dienstverlenend Terneuzen, gericht op service naar de klant toe. De bedoeling is dat de klant in de fysieke winkel meer service krijgt dan op internet. Hierdoor ziet de klant er een toegevoegde waarde in om in de fysieke winkel te kopen. Denk aan (kleine) reparaties op kosten van de ondernemer of op een moment dat de klant het niet verwacht. En de klant kan 24 uur per dag in de winkelstad Terneuzen terecht via ‘Terneuzen Online’.

  • ·

    Gastvrij Terneuzen, klanten worden vriendelijk en professioneel welkom geheten in de winkels en worden bij herhalingsbezoek herkend. Ook kan gedacht worden aan een collectief loyaliteitsprogramma of het collectief aanbieden van een presentje aan de bezoekers. Openingstijden sluiten aan op de wensen van de consument. En wat te denken van ludieke acties, zoals ‘als u naar Terneuzen komt winkelen, loopt u het risico dat uw auto gratis gewassen wordt’. Dit is allemaal te organiseren en roept zoveel positieve publiciteit op. Bij herhaling van dat soort unieke, gastvrije acties haalt Terneuzen misschien ‘Hart van Nederland’ wel. Door een gastvrij Terneuzen komt de klant terug en als hij er is, blijft hij langer.____________________________________________________

6.4 Evaluatie en monitoring

Deze detailhandelvisie heeft als doel duidelijkheid te verschaffen over de gewenste ontwikkelrichting binnen de detailhandel in de gemeente Terneuzen. Het blijft in deze visie niet bij een ontwikkelrichting. Om de koe bij de horens te vatten sluit deze visie af met een plan van aanpak voor wat betreft de gemeentelijke inzet in samenspraak en samenhang met (vertegenwoordigers van) ondernemers, makelaars, vastgoedeigenaren en andere investeerders. Genoemde betrokken partijen kunnen hun strategie en investeringen hierop afstemmen. Het geeft met andere woorden zekerheid aan de markt. Waar zet de gemeente op in en wat gaat ze concreet doen? Dit is noodzakelijk om partijen mee te krijgen en plannen ook financieel mogelijk te maken. Indien de gemeente hierin slaagt, is het belangrijkste doel gerealiseerd.

 

De gemeente wil open en transparant zijn en in die zin is het ook eerlijk en zinvol om de vraag te stellen of doelstellingen daadwerkelijk bereikt worden en in hoeverre het gevoerde beleid (c.q. de inzet van ambtenaren) hieraan heeft bijgedragen. Dit meten van resultaten wordt gedaan aan de hand van prestatie-indicatoren die ook al in het beleidsplan economie Terneuzen 2012-2015 zijn opgenomen. Een nuance is te maken naar het aantal arbeidsplaatsen en vestigingen. In het beleidsplan economie zijn we voor groei gegaan zonder specifiek in te zetten op bepaalde sectoren. Een daling in de ene sector zou opgevangen kunnen worden door een grotere stijging in andere sectoren. Gezien het ongunstige tij in de detailhandel zou het al mooi zijn als de situatie niet verslechtert. Om dat te bereiken moet er al veel gedaan worden. De prestatie-indicatoren voor detailhandel en horeca zijn dus wat betreft het aantal vestigingen en banen gebaseerd op een status quo van 2012.

 

De prestatie-indicatoren zijn:

Prestatie-indicatoren

Referentiepunt

2011/2012

Streefpunt

eind 2015

Aantal arbeidsplaatsen

3.790

3.790

Aantal vestigingen

736

736

Bezettingsgraad verkooppunten

90,4%

92%

Aantal passanten per 1.000 m2 winkelvloeroppervlakte in Terneuzen centrum

1.300

1.500

Klanttevredenheid (ondernemers)*

7,8

8

Tevredenheid met gemeentelijke dienstverlening*

6,4

7

Cijfer ondernemersklimaat*

6,5

7

Tabel 5: prestatie-indicatoren detailhandelvisie Terneuzen 2014

 

In 2016 wordt er geëvalueerd voor wat betreft het beleidsplan economie. We zullen dat combineren met een tussentijdse evaluatie van de detailhandelvisie Terneuzen 2014.

De klanttevredenheid en/of het cijfer voor het ondernemersklimaat zullen we trachten te scheiden naar sectoren, zodat we weten hoe ondernemers in detailhandel en horeca dit waarderen.

 

In de tussentijd zal er via de bestuurlijke rapportages worden aangegeven in hoeverre we op schema liggen. Een voorbehoud moet gemaakt worden met betrekking tot de tussentijdse beschikbaarheid van gegevens. Uit de met een * aangeduide indicatoren zal een keuze gemaakt worden om de ervaren dienstverlening te meten, aangezien niet alle cijfers beschikbaar zullen zijn.

 

Verder monitoren we ook de voortgang van genoemde acties in hoofdstuk 7 Plan van Aanpak. Afwijkingen op de geplande acties worden eveneens verantwoord in de bestuurlijke kwartaalrapportages.

7 PLAN VAN AANPAK

De detailhandelsontwikkelingen vragen om snel ingrijpen. Dit is de reden dat we tijdens het opstellen van de detailhandelvisie Terneuzen 2014 niet stil hebben gezeten. Hierna een overzicht wat we vooruitlopend op deze visie al hebben ondernomen op het terrein van detailhandel in 2012 en 2013.

7.1 Uitgevoerde activiteiten
  • ·

    Invulling geven aan de ‘huiskamer’ van Terneuzen middels terrassen en banieren op de Markt.

  • ·

    Keurmerk Veilig Ondernemen voor het kernwinkelgebied Terneuzen (KVO-W); gemeente voert het volledige secretariaat en draagt bij in de kosten.

  • ·

    Professionalisering en ondersteuning Centrummanagement Terneuzen; organisatorische en financiële bijdrage.

  • ·

    Ondersteunen Centrummanagement Axel/Sas van Gent; organisatorische en financiële bijdrage.

  • ·

    Bijdrage aan Onbegrensd Terneuzen; financiële bijdrage middels advertenties, omdat de gemeente het initiatief omarmt.

  • ·

    Opstellen Citymarketingplan; gemeente is initiator, heeft een projectgroep geformeerd en draagt de kosten om tot planvorming te komen.

  • ·

    Produceren promotiefilm voor de Vlaamse televisiezender AVS; de gemeente heeft tijd en geld besteed aan de creatie en uitzending van een promotiefilm over de binnenstad van Terneuzen.

  • ·

    Ondersteunen Bizzy Stad Terneuzen; gemeente biedt ondersteuning aan Bizzy Stad Terneuzen qua organisatie, creëren draagvlak en volgen nieuwe wetgeving.

  • ·

    Promotie via de VVV; aanvullende opdracht aan de VVV verstrekt om Terneuzen intensiever te promoten middels radiospots in Vlaanderen, nieuw promotiemateriaal e.d.

  • ·

    Nieuwe huisvesting van de VVV als trekker voor de Grote Kerk en centraal in het kernwinkelgebied.

  • ·

    Bijdrage aan Het Nieuwe Winkelen; er is een start gemaakt voor de vorming van een collectief, digitaal platform in Terneuzen met een presentatie, vorming koplopergroep, schrijven projectplan en reserveren c.q. zoeken van budget.

  • ·

    Gratis parkeren tijdens de tolvrije tunneldagen; in 2013 betrof dit 4 dagen, waaraan middels promotie, bestikkering van de parkeerautomaten en extra evenementen in de binnenstad bekendheid en invulling is gegeven. In 2014 betreft dit 6 dagen en het college is hiermee akkoord gegaan voor 2014 en verder.

  • ·

    Bijdrage aan ZAVO; financiële en organisatorische bijdrage aan het Retail Kennis Seminar en de vernieuwde website inclusief loyaliteitsprogramma.

  • ·

    Bijdrage aan OPKoewacht; financiële bijdrage aan een nieuwe, integrale (inwoners en ondernemers) website voor Koewacht.

  • ·

    Realisatie van bewegwijzering tussen recreatief winkelgebied Terneuzen en winkelcentrum Schuttershof.

  • ·

    Bijdrage aan etalagedoeken ten behoeve van aankleding leegstaande panden in kernwinkelgebied Terneuzen; vormgegeven met de 4 thema’s winkelen, culinair, ontdekken en cultuur.

  • ·

    Bijdrage aan het gemeentelijke portal www.daarkunjenietomheen.nl; kernen en ondernemers kunnen zich op dit portal duidelijk profileren en de samenhang wordt bevorderd.

7.2 Wat moet er nog gebeuren?

7.2.1 Upgrade en bescherming kernwinkelgebied

Terneuzen kan tot de winkelgebieden gerekend worden die meer dan evenredig last hebben van de conjunctuur en de toenemende internetverkopen. Het ontbreken van een monumentale binnenstad en de afwezigheid van een groot winkelaanbod en grote trekkers als H&M en V&D zijn hier mede debet aan. De consument hoeft niet meer naar de stad om in zijn aankoopdrift te voorzien, maar zoekt wel de gezelligheid van een stad voor een dagje ‘uit’.

______________________________________________________________

Van wezenlijk belang is dat de openbare ruimte van het kernwinkelgebied toegankelijk, vriendelijk en gezellig oogt. De koopbehoefte van de consument op zich is steeds minder doorslaggevend om naar de stad te gaan. De consument wil geëntertaind en geprikkeld worden. Zaken die hij mist als hij via internet koopt. Een aantrekkelijke inrichting van het openbare gebied en kwalitatief goede horeca draagt hiertoe bij. Mede op basis hiervan bepaalt de consument ook in welke stad hij gaat winkelen. Een professioneel en actief centrum management blijft belangrijk om de winkelomgeving attractief te houden en de kwaliteit van de binnenstad collectief uit te kunnen dragen. Een duidelijk parkeerbeleid, goede bewegwijzering en goede communicatie hieromtrent dragen bij aan een toegankelijke en vriendelijke stad. In het kader van de structuurvisie binnenstad Terneuzen wordt een autovrije markt in de zomer beoogd. De vestiging van kantoren aan de rand van de binnenstad wordt gestimuleerd met het oog op de bestedingen van deze medewerkers in het centrum. In dat verband is het goed om te bezien of het parkeerbeleid en de parkeermogelijkheden voor werknemers hieraan bijdragen.

Een aantrekkelijke weekmarkt is belangrijk om klanten naar de stad of kern te lokken. Andere ondernemers in het centrum profiteren hier ook van. De weekmarkt heeft te kampen met teruglopende bezoekersaantallen. De gemeente draagt bij aan een optimalisering van de weekmarkt door participatie in de marktcommissie en het bevorderen van een goede verstandhouding tussen de ambulante handelaren en andere ondernemers door wederzijdse belangen duidelijk te maken. Van eenieder wordt een actieve en flexibele houding gevraagd. Het streven is meer bezoekers aan te trekken en dat vraagt soms om individuele belangen overstijgende acties.

Bron: Beleidsplan Economie Terneuzen 2012-2015_____________________

 

Om het recreatief winkelen oftewel het ‘funshoppen’ te bevorderen is er dus van alles nodig op het gebied van openbare ruimte, beleving, aanbod en bereikbaarheid (denk aan parkeren, openingstijden, Terneuzen Online). Dit vraagt een investering in een upgrade van het recreatieve kernwinkelgebied Terneuzen. Een aantal zaken liggen op het bordje van de gemeente, zoals bepaalde investeringen in de openbare ruimte en het parkeerbeleid. Andere belangrijke zaken liggen bij de ondernemers zelf. Maar er zijn ook nog andere partijen die bijdragen aan de kwaliteit van het winkelgebied. Denk aan inwoners van de binnenstad die hun stad netjes (bv. geen honden uitlaten in de winkelstraten) en vriendelijk houden. Wanneer gemeente, inwoners en winkeliers in staat zijn een constructieve dialoog te voeren, zullen ze in staat zijn blijvende waarde toe te voegen aan het winkelgebied. ABN AMRO (2013) zegt het zo: ‘Voor de spelers in retailvastgoed is samenwerking belangrijker dan ooit. Dit lijkt een open deur, maar vooral in retailland is het samenspel van de verschillende partijen zo belangrijk voor het succes van een winkelgebied. Wat is een winkelgebied zonder betrokken retailers die dagelijks klanten verrassen met nieuwe producten en diensten? Hoe succesvol zou dit kunnen zijn zonder de ontwikkelaar, die de consument met een even verrassend winkelaanbod en architectonische vormgeving verleidt om überhaupt te komen? Hoe blijvend zou dit zijn zonder de investeringen van de beleggers om panden fraai en uitnodigend te houden? Zou dit kunnen werken zonder een gemeente die faciliteert dat het winkelcentrum eenvoudig bereikbaar is en blijft?’.

 

Qua inzet van de gemeente zijn in de structuurvisie binnenstad Terneuzen een 9-tal projecten benoemd:

______________________________________________________________

De potentie van de binnenstad en de ligging aan de Westerschelde bieden ruimte voor een grote variatie aan activiteiten. Het imago werkt echter tegen. Het is belangrijk te werken aan een positieve beeldvorming. Dit wordt enerzijds bereikt door een sfeer in de binnenstad waarin samenwerking tussen bewoners, ondernemers en maatschappelijke organisaties vanzelfsprekend is, bijvoorbeeld in de organisatie van evenementen. Anderzijds zien bewoners en bezoekers door de uitvoering van ruimtelijke verbeteringsprojecten in de binnenstad dat er aan de kwaliteit, dynamiek en diversiteit van de omgeving wordt gewerkt. Doelstelling is dat de binnenstad aan het einde van de structuurvisieperiode een bruisende mix van wonen, werken, recreëren, winkelen, uitgaan, cultuurproeven, etc. is, waar investeerders zorgen voor een continue kwaliteitsverbetering en vernieuwing. 

Om de bestaande structuurdragers beter te laten functioneren, de ontwikkelingsgebieden tot bloei te brengen en de verbindingen tot stand te brengen zijn negen projecten gedefinieerd. Het uitvoeringsprogramma voor de Structuurvisie binnenstad Terneuzen is te vertalen vanuit de projecten.

De negen projecten zijn:

  • 1.

    Herontwikkeling van de Kop van de Noordstraat;

  • 2.

    Herdefinitie van het ABC-complex met aandacht voor de verbinding tussen de Noordstraat en het Arsenaalplein;

  • 3.

    Versterken van de Markt als “huiskamer“ van de gemeente;

  • 4.

    Herstructurering van de woningvoorraad in het westelijk deel van de binnenstad;

  • 5.

    Herstructurering van de Vesteflats;

  • 6.

    Ontwikkeling van de Veerhaven;

  • 7.

    Ontwikkeling van de Beurtvaartkade;

  • 8.

    Versterken van de band met het water;

  • 9.

    Opwaardering van de openbare ruimte.

 

Bron: Bestemmingsplan Terneuzen Centrum, 2013_____________________

 

Overheidsregulering blijft noodzakelijk om de stadskern Terneuzen als recreatief winkelgebied te beschermen. Dit vraagt enerzijds om een beperking van vestigingsmogelijkheden in de periferie. Anderzijds is het dus belangrijk de stadskern aantrekkelijk te houden voor het winkelend publiek. Het waarborgen van de detailhandelsstructuur is een belangrijke rol van de overheid.

 

‘Met het ruimtelijke ordening instrumentarium heeft de overheid de taak om als marktmeester ongewenste ontwikkelingen tegen te gaan. De vraag is natuurlijk wat in dit kader als ongewenst kan worden beschouwd. Hier is geen eenvoudig antwoord op. Belangrijk is dat nieuwe ontwikkelingen niet uit opportunisme worden geboren, maar goed passen in de detailhandelsstructuur van niet alleen de betreffende gemeente, maar ook de omliggende regio. Het is daarom goed dat provincies hierin een toetsende rol hebben’ (ABN AMRO, 2013).

 

Om de detailhandelsontwikkelingen in goede banen te leiden, is structureel overleg tussen de gemeente, projectontwikkelaars, centrum management en makelaars gewenst. Bovendien is het wenselijk onzekerheid uit de markt te halen door het stellen van prioriteiten en/of voorwaarden met betrekking tot de uitvoering van projecten. Het gemeentebestuur staat voor de opgave ontwikkelingen te toetsen, te sturen en in te spelen op de effecten hiervan. Met onderhavig rapport is een samenhangend kader voor de ontwikkeling van detailhandel in Terneuzen neergezet. Het gemeentebestuur gaat voor resultaten, maar onderkent dat zij slechts een schakel is in dit geheel. Wel een verbindende schakel en dus zeker belangrijk. In het plan van aanpak zitten sturende en stimulerende elementen.

7.3 Sturende rol gemeente

7.3.1 Bestemmingsbeleid

Hoewel de markt uiteindelijk wel zal bepalen waar winkeliers zich vestigen, namelijk daar waar de bezoeker nog loopt, is het goed om in deze fase sturend op te treden. Zo niet, zal het veel langer duren vooraleer er een gezond retailklimaat ontstaat en dan hebben wellicht onnodig veel winkeliers het loodje gelegd. Het duidelijk aangeven waar welke winkels gevestigd mogen worden, is een ferme stap in de goede richting. In deze structuurvisie wordt de richting aangegeven, in bestemmingsplannen worden uiteindelijk de bestemmingen vastgelegd.

 

‘Het is goed om te beginnen met de kansrijke en de kansarme winkelgebieden te duiden. Het toe te passen instrumentarium verschilt namelijk voor deze gebieden. In het eerste geval is het beter voorkomen dan genezen en in het laatste geval is het beter om de confrontatie met de leegstand aan te gaan’ (Seinpost, 2012). Daarna is een toekomstgericht bestemmingsplan, gekoppeld aan het ontwikkelingsperspectief en lokale profiel mogelijk.

 

Op gemeenteniveau is het kernwinkelgebied Terneuzen het meest kansrijk. Axel heeft een potentieel als boodschappen-plus centrum, maar ondanks de overlevingskansen van de dagelijkse boodschappen en frequent non-food winkels zal er veel leegstand blijven. ‘Winkelgebieden of –centra (vanaf ongeveer 4.000 tot 10.000 m2 wvo) met een aantrekkelijke bestemming voor de wekelijkse boodschappen en een basis non-food assortiment worden namelijk geconfronteerd met de actuele realiteit in vooral de non-food branche.

De te verwachten krimp in het modesegment zal aan deze winkelcentra niet voorbij gaan. Sterker nog, zij zullen er waarschijnlijk bovengemiddeld door worden geraakt. Zeker als niet (meer) wordt geïnvesteerd in de kwaliteit van het winkelgebied komen er naar verwachting steeds minder bezoekers. Het winkelaanbod verschraalt vervolgens, waardoor het bezoekersaantal nog verder afneemt’ (ABN AMRO, 2013).

De overige kernen, Zaamslag uitgezonderd, zijn het meest kansarm als winkelgebied.

Er wordt gestreefd naar behoud van de boodschappenfunctie in de meeste kernen. Een loyaliteitsprogramma naar het voorbeeld van ZAVO kan lokale bestedingen bevorderen. Voor een aantal kernen is het een lastige - zo niet onmogelijke - klus om haar boodschappenfunctie te behouden. Consumenten nemen steeds vaker de auto en zijn ook in staat en bereid een grotere afstand af te leggen voor de dagelijkse (of wekelijkse) boodschappen. Dit zou een belangrijke ‘driver’ kunnen vormen voor een meer grofmazige en grootschalige structuur voor dagelijkse boodschappen.

‘Ook voor de retailer levert concentratie belangrijke voordelen op. Hierbij moet in de ogen van de retailer vooral gedacht worden aan de omgevingskwaliteit, marketing, grotere bezoekersaantallen en extra omzetmogelijkheden door combinatie bezoek. De wil van consumenten om door vergelijking van artikelen tot de beste keus te kunnen komen, leidt tot clustering van winkels met dezelfde soort koopwaar. Niet voor niets zijn egoboeiende artikelassortimenten, zoals mode, sterk in de belangrijkste winkelstraten van de grotere centra geconcentreerd en stijlgoederen binnen woonboulevards. Consumenten weten het concentreren van winkels op waarde te schatten (comparison shopping) en zijn gevoelig voor extra beleving in winkelconcentratiegebieden. Daarom is voor hen het geconcentreerde geheel veel meer dan de som der delen’ (nrw.nl, 4 december 2013).

 

Het duiden van kansrijke en kansarme gebieden is ook op kernniveau te maken. Geconcentreerde detailhandel binnen het logische ‘looprondje’ zijn het meest kansrijk. In de zijstraten het meest kansarm. Aanrijstraten hebben vaak een aantrekkingskracht op een bepaald soort winkels, waar dichtbij parkeren en even snel een gerichte boodschap doen bepalend zijn voor het succes. Het wegbestemmen van de detailhandelsfunctie op panden in de kansarme gebieden (bv. als ze meer dan 2 jaar leeg staan of al tijdelijk van functie zijn veranderd) is een mogelijkheid. Er moet dan wel rekening gehouden worden met mogelijke planschade. Een andere mogelijkheid is verruiming van de bestemmingsplannen om transformatie van winkelpanden mogelijk te maken. Voor deze laatste optie is gekozen in het Bestemmingsplan Terneuzen Centrum:

 

Kernwinkelgebied

(Winkel)panden in het kernwinkelgebied hebben in het bestemmingsplan de bestemming “Centrum” gekregen, waaronder heel veel functies zijn toegestaan, zoals detailhandel, dienstverlening, maatschappelijke functies, bedrijven tot en met categorie 2, passende horeca en veelal ook ‘wonen op de verdieping’. Supermarkten zijn niet toegestaan, met uitzondering van de bestaande supermarkt in Schuttershof.

 

Zijstraten

De winkelpanden in de zijstraten van het kernwinkelgebied (De Jongestraat, Oud-Terneuzen, Brouwerijstraat, deel Vlooswijkstraat) hebben eveneens de bestemming “Centrum” gekregen. Een functiewijziging naar “Wonen” is hier op verzoek heel goed mogelijk.

 

Buiten het kernwinkelgebied

De winkels buiten het kernwinkelgebied zijn specifiek bestemd voor “Detailhandel”. Binnen deze bestemming zijn detailhandel en dienstverlening direct toegestaan, al dan niet in combinatie met wonen. De toelaatbaarheid van de detailhandelsfunctie is overigens beperkt tot de begane grond. Via een wijzigingsbevoegdheid kunnen winkels daarnaast worden omgezet in de bestemming “Kantoren”. Deze functie is bestemd voor het verlenen van diensten aan derden met of zonder rechtstreeks contact met het publiek. Denk hierbij aan een schoonheidsspecialist of kapper in een woonwijk die niet meer passen binnen beroeps- en/of bedrijfsmatige

activiteiten, of aan dierenartsen, fysiotherapeuten, tandartsen en kinderopvang. In veelgevallen is de functie dienstverlening ook direct toegestaan binnen de bestemmingenCentrum, Gemengd, Detailhandel of Kantoor.

 

Noordelijke deel van de Axelsestraat (aanloopstraat)

Het noordelijk deel van de Axelsestraat heeft de bestemming “Gemengd-1” gekregen. Dit betekent dat op de begane grond detailhandel, dienstverlening, kantoren, horeca (waaronder cafés), maatschappelijke functies en weinig overlastgevende bedrijven direct zijn toegestaan.

 

Markt/Nieuwstraat

Om de horecaconcentratiegebieden rondom de Markt en de Nieuwstraat te stimulerenzijn hier horecabedrijven direct toegestaan binnen de bestemmingen Centrum en Gemengd. Dit betekent dat zowel restaurants, lunchrooms, cafetaria’s, hotels als cafés direct zijn toegestaan. Bestaande, nog zwaardere, horecabedrijven (bv. discotheek) zijn specifiek aangegeven. Bestaande horecabedrijven buiten het kernwinkelgebied en de horecaconcentratiegebieden en de bestaande hotels zijn specifiek als Horeca bestemd.

7.3.2 Leegstandsbeleid

In het verlengde van de vorige paragraaf gaan we hierna verder in op het leegstandsbeleid. Wat zijn de mogelijkheden om leegstand aan te pakken?

In figuur 9 is de mogelijke aanpak afhankelijk gesteld van de indeling tot de kansrijke of de kansarme gebieden. In oranje Axel als boodschappen-plus centrum. De kleuren komen overeen met de legenda in bijlage 13 detailhandelsstructuur. Ook op kernenniveau kunnen onderdelen uit de menukaart ingezet worden naar gelang de locatie (concentratiegebied is kansrijk, zijstraat kansarm).

Terneuzen (kansrijk) (Rood)

Axel (Oranje)

Overige Kernen (kansarm) (Paars)

Citymarketing

Gebruik lege etalages

Juridisch instrumentarium

Centrummanagement

Leegstandsverordening

Transformatie

Ondernemersfondsen

Pop-up stores

Loyaliteitsprogramma

Investeren/kwaliteitsimpuls

Opstap voor starters

 

Het Nieuwe Winkelen

Stedelijke herverkaveling

 

Actieve acquisitie

Herstructurering

 

Gevelsubsidie

 

 

Figuur 9: Menukaart aanpak leegstand

 

Zoals we in tabel 4 op pagina 44 hebben gezien, speelt de leegstandsproblematiek vooral in Axel. Deze leegstand is geen conjunctureel verschijnsel dat verdwijnt bij een aantrekkende economie en ruimtevraag. Vanuit historisch oogpunt zijn de vele m2 te verklaren, maar er is nu een stevig overaanbod. Dat er een opgave ligt is helder.

 

‘Vooral in winkelgebieden die onder druk staan, zullen beleggers bereid moeten zijn om concessies te doen aan de huurprijs. Structurele en langdurige leegstand zal de passanten-stroom naar het winkelgebied nog meer onder druk zetten. Genoegen nemen met een lager huurniveau is dan vaak een aantrekkelijker scenario. Dit biedt ook kansen om te experimenteren met nieuwe retailformules. Denk bijvoorbeeld aan de opkomst van pop-up stores. Hopelijk zal in veel gevallen samenwerking worden gezocht met eigenaren van naburige objecten, maar vooral ook met de betreffende retailers. Alleen gezamenlijk kan de aantrekkelijkheid van de locatie structureel worden verbeterd’ (ABN AMRO, 2013).

 

‘Om leegstand aan te pakken en het perspectief van panden te bepalen, is naast kennis van de markt ook inzicht in de belangen van partijen nodig. Een vastgoedeigenaar kijkt veelal naar het beleggingsperspectief. De huuropbrengst van een winkel is verreweg het hoogst. In verhuurde staat is daarmee ook de beleggingswaarde van een winkel het hoogst van alle functies. Deze waarde neemt echter af naarmate de leegstand toeneemt. Dan worden andere functies zoals horeca, zorg en wonen interessanter, ook als de functieverandering een aanvullende investering vereist’ (Seinpost, 2012).

 

Succesvolle voorbeelden van transformatie blijven nog te vaak steken op het gebouwniveau; het incidenteel ombouwen van een leegstaande winkel naar bijvoorbeeld wonen. Een heldere keuze voor het gebiedniveau ligt echter meer voor de hand, zonder dat daarbij het gebouwniveau uit het oog wordt verloren. Om de slag te maken naar een meer structurele aanpak is aandacht voor het hogere schaalniveau noodzakelijk. Er moet duidelijk zijn wat te doen met een leegstaand pand op zo’n manier dat de aanpak een bijdrage levert aan het functioneren van het grotere gebied. Dat zou de opdracht moeten zijn. Vragen die we onszelf moeten stellen zijn:

  • ·

    Welk vastgoed is kansrijk en zal op termijn weer gaan renderen?

  • ·

    Waar is upgrading mogelijk met functiebehoud en waar zijn functieverandering en eventueel sloop en nieuwbouw nodig?

  • ·

    Kansen voor tussentijdse invulling en hoe kan dit helpen om investeringen op gang te brengen?

  • ·

    Hoe kunnen eigenaren worden verleid om mee te werken aan de aanpak van leegstand?

  • ·

    Welk instrumentarium (wet- en regelgeving, fondsen) is beschikbaar?

 

Uiteindelijk zou hier een succesvolle strategie voor leegstandsbeleid uit moeten voortkomen. Een strategie die antwoord geeft op de vraag hoe we leegstand te lijf gaan: herpositioneren, transformeren, sloop, tijdelijk en/of definitief herbestemmen.

 

Een aandachtspunt is het versnipperd eigendom bij de aanpak van leegstand. Een gedragen visie en gezamenlijke aanpak van leegstand zijn lastig(er) te realiseren met meer eigenaren. Een samenhangende visie en aanpak zijn nodig, bij voorkeur opgesteld door de 3 betrokken partijen: overheid, ondernemers en vastgoedeigenaren.

 

Figuur 10: Betrokken partijen in het leegstandsbeleid

 

Het leegstandsbeleid bestaat uit enerzijds het aanpakken van de verpauperde staat van vele leegstaande panden en anderzijds de noodzaak tot invulling van het pand vergroten. Waar kan aan gedacht worden bij de aanpak van verpauperde panden? Bijvoorbeeld:

  • ·

    eigenaren aanschrijven dat ze hun pand verplicht moeten opknappen binnen 1 jaar op straffe van het verlies van de detailhandelsbestemming.

  • ·

    het creëren van een fonds door middel van een leegstandsverordening. Er kunnen bv. boetes opgelegd worden aan eigenaren die ernstig verzaken in het aantrekkelijk houden van hun pand. Met dit fonds kunnen dan pijnlijke punten opgelost worden of premies voor renovatie gegeven worden.

 

Een rondje langs de kernen met de vraag of een leegstandsverordening gewenst is, kon niet op veel bijval rekenen. Ondernemersvereniging Axclusief voelt hier wel wat voor. Andere ondernemersverenigingen voelen meer voor overleg met de vastgoedeigenaren.

 

Waar kan aan gedacht worden bij de aanpak van leegstand? In ieder geval zal er met eigenaren gesproken moeten worden om ze aan te sporen het pand representatief te houden en mee te werken aan een snelle invulling van het pand. Dit laatste kan op velerlei manieren. Zomaar wat ideeën:

  • ·

    pand beschikbaar stellen als etalageruimte voor buurondernemers

  • ·

    pand beschikbaar stellen voor digitale etalageruimte of stadspromotie

  • ·

    tijdelijke huurverlaging om starters de kans te geven een zaak op te bouwen

  • ·

    huur deels afhankelijk maken van de omzet

  • ·

    pand in gebruik nemen als fietsenstalling

  • ·

    kleinere panden samensmelten tot grote winkelruimtes

  • ·

    slechte winkelmeters uit de markt halen

 

‘Bij tijdelijke invulling van panden gaat het vooral om reuring te creëren. Tijdelijkheid kan op termijn echter veranderen naar definitief gebruik, als een nieuw concept aanslaat bij de klant. Ook trekt tijdelijke vulling nieuwe huurders aan. Een gevulde ruimte inspireert en verhuurt makkelijker dan een leegstaand pand en draagt zo bij aan het waardebehoud van het vastgoed’ (Seinpost, 2012).

 

Vanuit de gemeente kan gedacht worden aan een premie voor wie een zaak wil beginnen in het kernwinkelgebied van Terneuzen. Of bijvoorbeeld een lagere woz-belasting. Hierdoor wordt het voor een eigenaar interessanter te kiezen voor verhuur tegen een lagere prijs. Ook zou de gemeente geen belemmeringen moeten opgooien als vanuit een marktinitiatief panden worden samengesmolten tot grotere winkelruimtes (tot max. 1.500 m2 bvo). Ketens willen namelijk alsmaar grotere winkels en als er geen plaats is voor zulke panden wijken de ketens uit naar de rand en blijven kleinere panden in het centrum leeg staan.

 

Overigens zou door de combinatie van ‘clicks & bricks’ de behoefte aan kleinere winkelruimtes ook wel weer eens groter kunnen worden. ‘Consumenten van nu zijn vaker en langer online dan ooit. Toch kopen zij hun spullen nog steeds bij voorkeur in fysieke winkels, maar dan wel met het gemak en de 24/7 beschikbaarheid via internet. Die combinatie –‘clicks & bricks’- biedt de lokale detailhandel bij uitstek nieuwe kansen voor het terugwinnen van de consument die lange tijd ‘verloren aan webshops’ werd gewaand’ (Seinpost, 2012). In dit scenario wordt volstaan met een kleine showroom en bevinden de voorraad en het logistieke distributiepunt zich elders.

 

Enige nuancering over de rol van de overheid en de inzet van het juridisch instrumentarium in het leegstandsbeleid is te vinden in bijlage 16.

7.4 Stimulerende rol gemeente

7.4.1 Parkeerregime

Het parkeerregime wordt vaak genoemd als belangrijk onderdeel van een gastvrije en aantrekkelijke winkelstad. Als het gaat over voldoende aanbod van parkeerplaatsen vlakbij het centrum en een goede bewegwijzering hier naartoe zijn partijen het er wel over eens. Over het belang van het parkeertarief zijn partijen vaak verdeeld (zie ook bijlage 17).

 

Betaald parkeren mag geen belemmering opleveren

‘Het parkeertarief wordt door 4% van de consumenten als belangrijkste bezoekmotief aan een winkelcentrum genoemd als het gaat om niet-dagelijkse goederen, aldus het Randstad koopstromenonderzoek 2011. Compleetheid van winkelaanbod scoort 51%, dicht bij huis 35% en compleetheid van aanbod van artikelen 30%. Gemeenten hebben geen instrumenten om deze factoren, die er echt toe doen, te beïnvloeden’ (I&O-research, 2011). Hierbij moet de kanttekening geplaatst worden dat dit onderzoek in de Randstad heeft plaatsgevonden. Hier liggen een aantal grote binnensteden (Rotterdam, Amsterdam, Utrecht), waar consumenten toch wel naar toe gaan om een dagje te winkelen ongeacht het parkeertarief. Bovendien zijn inwoners van de Randstad gewend om hoge parkeertarieven te betalen.

 

Winkelstad Terneuzen neemt toch een andere positie in, waarmee we niet willen zeggen dat het winkelaanbod en de beleving minder belangrijk zijn. Het belang hiervan is in dit rapport al meerdere keren aangehaald en behoeft zeker aandacht. Het succes van winkelcentrum Zuidpolder is mede te danken aan het gratis parkeren tegen de winkels aan. Echter, het aanbod betreft hier grotendeels dagelijkse goederen (boodschappen en frequent non-food) in tegenstelling tot het koopstromenonderzoek waarin het om winkelcentra met niet-dagelijkse goederen gaat. We bevestigen hiermee dat in winkelcentra met een boodschappenfunctie de hoogte van het parkeertarief doorslaggevender is dan in een recreatief winkelgebied. Zodra Terneuzen de functie van ‘funshopgebied’ goed invult, zal het parkeertarief minder een issue zijn. Het is hoe dan ook goed om te kijken hoe de omliggende winkelsteden omgaan met het parkeerregime. De hoogte van het parkeertarief is één ding, maar het vooraf moeten betalen is een veel groter probleem. Hierdoor worden een spontane verlenging van het bezoek aan de stad en impulsaankopen belemmerd. Dit moet dus bij voorkeur voorkomen worden. Mogelijke oplossingen zijn:

  • ·

    invoeren van een maximum dagtarief (waardoor klanten hier sneller voor kiezen en niet meer aan tijd gebonden zijn);

  • ·

    invoeren van nieuwe elektronische betaalmogelijkheden (bv. mobiel betalen, yellow brick);

  • ·

    uurtarieven van parkeergarages verlagen en bovengronds verhogen, waardoor bezoekers eerder kiezen voor de parkeergarage (met achteraf betalen);

  • ·

    vormen met zoveel uren gratis parkeren (bv. 3e en 4e uur), waardoor de verblijfsduur makkelijker verlengd wordt.

 

‘Bij de focus op Vlamingen is het goed rekening te houden met het feit dat de Vlaming liefst zo dicht mogelijk bij zijn bestemming parkeert en dat parkeergarages door de ‘buren’ vaak te duur worden bevonden’ (Sleurs, 2013). In dit verband is het gewenst om parkeren per minuut in de parkeergarages mogelijk te maken. ‘Betalen voor parkeertijd die niet is gebruikt, is een grote ergernis onder automobilisten’ (binnenlandsbestuur.nl, 19 augustus 2013).

 

Andere afspraken over handhaving

Handhaven op parkeren is zinvol om overlastsituaties en misbruik (door bv. werknemers) te voorkomen. Het middel mag echter geen doel op zich worden. Vooral tijdens grote evenementen en Belgendagen wordt geadviseerd de handhaving niet meer dan nodig te laten zijn. Er wordt door verschillende partijen veel geïnvesteerd om grote aantallen bezoekers naar Terneuzen te krijgen. Op het moment dat dit lukt, moeten we met z’n allen zorgen voor een positieve beleving opdat de bezoeker terugkomt en het verder vertelt. De bezoeker op een bekeuring trakteren, pas niet in deze filosofie. Verder vertellen zal hij het zeker doen, maar niet op de manier die we voor ogen hebben. Idealiter wordt de handhaving op die dagen beperkt tot overlastsituaties (i.c. parkeren op vergunninghouderplaatsen en voor uitritten). Voor bezoekers is het niet altijd duidelijk wat de vergunninghouderplaatsen zijn. Een betere aanduiding hiervan is gewenst.

 

Autovrije Markt in de zomer

Uit de gehouden enquête in het kader van de structuurvisie binnenstad is gebleken dat een overgrote meerderheid een autovrije markt wil in de zomerperiode. Het gevoel van de huiskamer van de stad kan hierdoor beter vorm krijgen, wat sfeer toevoegt aan de buitenruimte. Voor het upgraden van het kernwinkelgebied zou dit een logische stap zijn. Het verdient wel aanbeveling om een aantal parkeerplaatsen met een beperkte parkeerduur (in de volksmond stop&go) te creëren bij de specialistische winkels aan de markt (o.a. kaasboer en schoenenmaker). Daarentegen zouden er in de periode 1 oktober tot 1 april juist meer parkeerplaatsen op de markt gecreëerd kunnen worden. In die periode is het vaak nat en koud en kan het zo dichtbij kunnen parkeren bijdragen aan nog even een snel bezoek aan een bepaalde winkel. De maximum parkeerduur kan dan op 1 uur blijven staan. Voor deze wijziging is wel een verkeersbesluit nodig. En de financiële gevolgen voor de gemeente moeten nog doorberekend worden. Gezien de gemeentelijke begroting zijn budgetneutrale oplossingen gewenst.

 

Vriendelijke parkeervergunningen voor werkgevers/werknemers

Uit de grote ondernemersenquête (Centrum Management, 2013) bleek dat veel werkgevers/werknemers een vergunning te duur vinden en dat gratis parkeerplaatsen nog nauwelijks te vinden zijn op korte loopafstand van het kernwinkelgebied. Vooral winkelmeisjes die na de koopavond alleen terug naar hun auto moeten lopen, willen niet te ver parkeren. Het parkeerterrein aan de Binnenvaartweg (€ 159,= voor 6/7 dagen per week) vinden ze te ver weg. Bronpunten wat dichter in de buurt kosten € 318,= voor 6/7 dagen per week. Het wordt ook als een probleem ervaren dat veel winkelpersoneel parttime werkt en dat niet van te voren vaststaat op welke dagen ze werken. Het huidige vergunningsysteem kan dan relatief erg duur uitpakken, namelijk voor 6/7 dagen betalen terwijl er bv. maximaal 3 dagen per week gebruik van wordt gemaakt. Een oplossing zou gevonden kunnen worden in een soort van kraskaart.

Uit navraag in Vlissingen blijkt dat daar al een vergunning beschikbaar is voor ondernemers van € 48,= per jaar (max. 2 per bedrijf). Voor werknemers is er een woon-werkvergunning beschikbaar voor € 126 per jaar. In Hulst kost een parkeerpas voor bedrijven/detailhandel €120,= per jaar. Onderzoek naar passender werkgevers/werknemersvergunningen is gewenst.

7.4.2 Kantoorhuisvesting in en om het centrum

Het goed faciliteren van grote werkgevers in de binnenstad, zoals het voorzien in parkeerplaatsen voor werknemers tegen een maatwerktarief, is belangrijk. Hoe meer werknemers in de binnenstad, hoe beter voor de levendigheid en spontane bestedingen.

Dit komt de detailhandel en de horeca ten goede. Naast het stimuleren van kantoorhuisvesting in en nabij het centrum kan de overheid er ook nog meer op aansturen door bij grote projecten (zoals de Zeesluis) de klanteisen als zodanig te formuleren. In dit verband kan ook gedacht worden aan de huisvesting van (een dependance van) Scalda in het centrum. Net als werknemers kunnen de leerlingen van deze school een bijdrage leveren aan de economische vitaliteit van de stad.

7.4.3 Beleving in de buitenruimte

De buitenruimte draagt in belangrijke mate bij aan de beleving. Terneuzen ontbeert een monumentale binnenstad en loopt in die zin het risico de concurrentieslag te verliezen van plaatsen als Middelburg en Gent. Desondanks zijn er wel historische elementen die beter geprofileerd en uitgelicht kunnen worden. Denk aan ’t Arsenaalgebouw, Oud Terneuzen, maar ook de geschiedenis van de binnenvaart kan teruggebracht worden in de stad door thematisering van het straatmeubilair. Het gaat er om te versterken wat de stad al heeft en is. Door middel van soundscapes kan de identiteit van Terneuzen onderstreept worden. Denk aan het geluid van een op- en afgaande zee. Ook met verlichting kan gespeeld worden. Panden kunnen uitgelicht worden, zoals op de Markt al is gebeurd. Met LED-verlichting kunnen verschillende looproutes gecreëerd worden voor winkelen, architectuur, historie of waterbeleving. Gebieden die in de beleving onveilig zijn, kunnen intensiever belicht worden.

Er kan aan de Kop van de Noordstraat ook een toegangspoort tot het kernwinkelgebied gecreëerd worden met licht. Rondom de kerst is feestverlichting essentieel en hiertoe heeft ondernemersvereniging Bizzy al een mooi initiatief genomen. Het gaat om beleving door een combinatie en integratie van kleur, licht, muziek, groen en water. Maar ook de horeca maakt een integraal onderdeel uit van de beleving in de stad.

7.4.4 Het nieuwe winkelen

We hebben gezien dat de opvallendste ontwikkeling in het retaillandschap is dat de consument tijdens het koopproces naast de fysieke winkel steeds meer gebruik maakt van andere kanalen, zoals internet. Het koop- en winkelgedrag verandert ingrijpend als gevolg van 3 trends die steeds meer met elkaar samensmelten: MObiel, SOciaal en LOkaal (MoSoLo). 

  • ·

    Mobiel: de mobiele technologie die ervoor zorgt dat personen altijd en overal beschikbaar en aanwezig zijn;

  • ·

    Sociaal: de opkomst van social media die ervoor zorgen dat mensen altijd en overal verbonden zijn met personen, evenementen en activiteiten over de gehele wereld;

  • ·

    Lokaal: het toenemende vermogen van bedrijven en andere organisaties om in te spelen op de exacte locatie waar een persoon zich bevindt en de activiteiten die deze persoon daar op dat moment uitvoert (denk aan location based services e.d.). 

 

Deze ontwikkeling wordt door het Hoofd Bedrijfschap Detailhandel ‘het Nieuwe Winkelen’ genoemd. Om dit vorm te geven, gaan steeds meer winkelgebieden over tot een collectief digitaal platvorm. Zo is Hulstonline onlangs gelanceerd. Gezamenlijk via internet de consument verleiden om de fysieke winkels in Terneuzen centrum te bezoeken kan via zo’n collectief digitaal platform. ‘Op een winkelstraat komen meer mensen af dan op één winkel in een straat. Dat werkt met webwinkels op dezelfde manier. Online is dit te realiseren door één ‘winkelwagentje’ beschikbaar te stellen voor meerdere webwinkels tegelijk. Daarvoor moeten webwinkels samenwerken, zeker op logistiek vlak’ (Hulshof, 2012). De kracht van de collectiviteit onderschrijven we. Door een collectief digitaal platform komen consumenten die op zoek zijn naar een product sneller bij het lokale winkelgebied terecht dan bij de bol.coms van deze wereld. En hier gaat het om. Of er uiteindelijk een soort van warenhuis van het kernwinkelgebied ontstaat, hangt af van de investering in tijd en geld van voornamelijk de ondernemers en of ze op die manier willen samenwerken. Het idee is om eenvoudig te beginnen met een kopgroep van ondernemers en het van lieverlee uit bouwen naar gelang de wensen en ervaringen van de ondernemers. De investering blijft dan in beginsel ook beperkt. De vraag is of gestreefd moet worden naar thuisbezorging. Het gaat immers niet alleen om het verhogen van de omzet, maar ook om het aantrekken van bezoekers naar de binnenstad. Een afhaalpunt in het centrum is een tussenoplossing, die in geval van ruime openingstijden zeker gewaardeerd zal worden door de klant. Wellicht dat de Grote Kerk in de Noordstraat hier een rol in kan spelen. Maar ook als rustpunt, ontmoetingsplaats, waar de bezoeker rustig op internet kan kijken. Van de collectieve ‘site’ zal direct een mobiele versie beschikbaar moeten zijn, omdat veel consumenten zich met een smartphone oriënteren op het winkelgebied en de aanbiedingen (zie ook bijlage 18). Het is goed om te weten dat ‘94% van de Nederlanders internet en 56% gebruik maakt van mobiel internet’ (retailnews, 9 juli 2013). Het koppelen van een loyaliteitsprogramma aan het platform vergroot de lokale bestedingen en draagt bij aan het realiseren van de missie. Er kan ook gedacht worden aan het koppelen van gemeentelijke diensten, zodat klanten kunnen sparen voor gratis parkeren met een stadspas. Het zou hoe dan ook mooi zijn als winkeliers de mogelijkheid krijgen om de ‘parkeerkosten van de klant over te nemen, bij voorkeur via de digitale weg’ (retailnews, 30 augustus 2013).

 

Het Nieuwe Winkelen willen we graag breder trekken door alle mogelijke technologische snufjes die een winkelgebied leuker maken hierbij te betrekken. Het is natuurlijk mooi dat het kernwinkelgebied van Terneuzen gedekt is met gratis WiFi, maar er moet wel gekeken worden of het de gebruiker verleidt om de lokale winkels en horeca te bezoeken. Er moet dus kritisch gekeken worden naar de landingspagina en de aanwezigheid van lokale ondernemers daarop.Te denken valt ook aan het plaatsen van een groot led-scherm in het centrum, waarop iedere winkelier aanbiedingen kan plaatsen. Alle winkeliers krijgen dan een eigen account waarop zij kunnen inloggen om het led-scherm van gewenste advertenties te voorzien. Naast aanbiedingen zouden ook openingstijden, koopzondagen, evenementen en nieuws vermeld kunnen worden.Maar we zien ook toepassingen als zuilen of tablets in de modewinkels, waar klanten online kunnen shoppen. De gedachte hierachter is dat producten die niet op voorraad zijn alsnog kunnen worden besteld. Hierdoor worden de “lost sales” teruggebracht.

 

Steenbergen e.a. (2013) stelt het als volgt: ‘er zijn nog steeds veel consumenten die willen shoppen. Dat is het punt niet. Maar hoe zorg je dat ze bij jou komen? Winkeliers zullen online-profilering aan hun fysieke assortiment moeten verbinden. De tijd van wachten tot de consument vanzelf langskomt, is definitief voorbij. Maar winkeliers en beleidsmakers denken vaak nog te veel in termen van de traditionele tactieken om klanten te binden. Winkelcentra moeten in deze tijd als aansprekend merk worden gepresenteerd met een eigen gezicht en op basis van samenhangende en op doelgroepen afgestemde plannen. De kleine winkelier redt het niet langer op zijn eentje. De noodzaak om vanuit een totaalaanpak te werken is van levensbelang. Een mooi voorbeeld van gezamenlijke profilering is www.de9straatjes.nl. Een recent rapport van de Rabobank laat zien dat de kleine winkelgebieden zich vooral moeten versterken in doelmatigheid, snelheid en gemak, in combinatie met uitstekende (gratis) parkeervoorzieningen en een offline-onlinekoppeling met de nieuwste trends en mogelijkheden. Indien de jonge arbeidspopulatie vastgehouden c.q. aangetrokken zou kunnen worden, vergroot dat de overlevingskans van winkelcentra’.

 

In figuur 11 is te zien wat het verwachte effect is van online-verkoop op het fysieke verkoopkanaal naar bezoekmotief; in het groene kader weinig effect

en in het rode kader veel effect. Met weinig effect wordt bedoeld dat de online-verkoop het recreatief winkelen niet (of nauwelijks) vervangt. Voor het recreatieve winkelgebied Terneuzen zou een collectief digitaal platform met de mogelijkheid tot online-verkoop dus een mooie aanvulling zijn.

 

Figuur 11: Bezoekmotieven consumenten (RBOI, 2013)

7.4.5 Citymarketing

Het belangrijkste product in citymarketing is het centrum van Terneuzen met het kernwinkelgebied en de Scheldeboulevard. Daarnaast zijn er nog andere producten op het gebied van wonen, werken en recreëren. Tot die laatste noemer behoren o.a. het industrieel toerisme (industrieel museum, het haveninformatiecentrum Portaal van Vlaanderen, de sluizen, glastuinbouw) en het ‘outdoor’ toerisme (Outdoor Axel). In het kader van deze visie richten we ons hier op het beoogde doel van citymarketing met betrekking tot het recreatief (kern)winkelgebied Terneuzen. Met citymarketing willen we bereiken dat Terneuzen:

  • .

    meer bekendheid krijgt;

  • .

    positieve associaties oproept;

  • .

    de bezoekersaantallen en de verblijfsduur toenemen;

  • .

    in trek komt bij investeerders, winkelketens, ondernemers;

  • .

    een thuishaven wordt voor alle inwoners van de gemeente.

 

Boodschap

_______________________________________________________________

Een visie waarin de binnenstad van Terneuzen zich in alle opzichten kan manifesteren als het visitekaartje van de grootste gemeente van Zeeland en de derde havenstad van Nederland en waarmee de binnenstad een instrument wordt in de kwaliteitsslag om nu en straks bewoners, bezoekers en bedrijven naar Terneuzen te halen en ze daar te houden. Daarbij wordt rekening gehouden met de drie functies van het gebied, namelijk wonen, werken ontspannen. Kansen: de binnenstad van Terneuzen manifesteert zich als het centrum van de kern Terneuzen, de gemeente Terneuzen en voor de regio Zeeuws-Vlaanderen.

Bron: T(h)is Terneuzen is beautiful, 2008_____________________________

 

Zoals uit bovenstaand tekstblok valt af te leiden heeft de gemeente al in 2008 de basis gelegd voor citymarketing. In de loop van de jaren heeft het accent zich steeds meer verlegd van wat we willen zijn naar wat we zijn, en juist dat versterken. De verschillende DNA-trajecten (Terneuzen, Kanaalzone, Zeeuws-Vlaanderen) hebben duidelijk gemaakt wat we zijn. In het belopen citymarketingtraject in 2013 is deze input meegenomen en zijn er in samenspraak met externe stakeholders 3 hoofdthema’s uit voortgekomen: Centrum, Haven en Water! Deze thema’s zijn in hun samenhang onderscheidend voor de positie van Terneuzen in de regio.

 

Specifiek om het recreatief winkelen in Terneuzen te promoten is vanuit de ondernemers zelf bedacht om zich gezamenlijk te profileren onder de noemer ‘Onbegrensd Terneuzen’. In het logo zijn de DNA-kleuren van Terneuzen te onderscheiden evenals het Vliegende Hollander schip. Ook komt het woord ‘zee’ erin voor. Dit is een mooi bottom-up initiatief, waarmee de boodschap (onbegrensde mogelijkheden, grensregio zonder grenzen, ligging aan het water, scheepvaart, de Vliegende Hollander) goed wordt overgebracht.

 

Hierna nog wat denkrichtingen over hoe het recreatief winkelgebied verder gekarakteriseerd kan worden:

  • ·

    Neuzen in Terneuzen! Dit om het culinaire en de specialistische winkels in het kernwinkelgebied aantrekkelijk te positioneren.

  • ·

    Terneuzen, de vriendelijkste winkelstad van Zeeland! Dit is makkelijker waar te maken dan de gezelligste, de aantrekkelijkste of de meest Bourgondische stad van Zeeland. Hiermee kunnen we ons onderscheiden: met gastvrijheid (vriendelijke ontvangst in de winkels en in de buitenruimte) en vriendelijk parkeren (volop plaats en relatief goedkoop).

 

Een bidbook met informatie voor investeringsbeslissingen door nieuwe winkelbedrijven en ‘testimonials’ waarin partijen uit de binnenstad de kwaliteiten van het gebied beschrijven zou een mooie aanwinst zijn.

 

Ook zou het mooi zijn als er in het kader van citymarketing een fonds opgericht kan worden, waaruit vernieuwende ideeën die de identiteit van Terneuzen onderstrepen en de uitstraling bevorderen, betaald kunnen worden.

 

Samenwerking en organisatie

Er zijn een heleboel partijen bezig met de promotie van hun eigen ‘zaak’ en daarmee van Terneuzen. En iedere inwoner van Terneuzen is citymarketeer. Een belangrijke doelstelling van citymarketing is dan ook om al die partijen en hun uitingen te verbinden en een structuur voor samenwerking op te zetten. Ze werken allemaal voor hetzelfde doel, maar door de diversiteit aan uitingen ontstaat er geen sterk merk Terneuzen. Dit moet dus veranderen.

 

Momenteel is er al een samenwerkingsvorm, die zich inzet voor het vergroten van de aantrekkingskracht van het recreatieve winkelgebied Terneuzen. Dat is Centrum Management (CM); de koepelorganisatie van Bizzy Stad Terneuzen, Vereniging Ondernemers Axelsestraat, Schuttershof en ondernemersvereniging Terneuzen Zuid-West. Het doel van CM is het bevorderen van de economische positie van het bedrijfsleven in Terneuzen Centrum in structurele zin, evenals begeleiding van de ondernemers die daarbij betrokken zijn. Parallel aan deze economische doelstellingen is bevordering van het leef-, woon- en verblijfsklimaat in Terneuzen Centrum van belang. Wat betreft het ‘core-product’ van citymarketing is het dus logisch om gebruik te maken van de organisatie CM. Hoe en wat precies wordt uitgewerkt in het citymarketingplan en CM maakt onderdeel uit van dit proces.

 

CM (waaronder Bizzy) en de gemeente zijn al met elkaar in gesprek over:

  • ·

    het verhogen van de verblijfskwaliteit (o.a. inrichting markt);

  • ·

    het verlengen van de verblijfsduur (aangepaste openingstijden, evenementen);

  • ·

    nieuwe detailhandelsontwikkelingen (en het effect daarvan op het kernwinkelgebied);

  • ·

    bewegwijzering naar Terneuzen (vanuit Gent en direct na de Westerscheldetunnel);

  • ·

    stimulerend parkeerbeleid;

  • ·

    collectief digitaal platform;

  • ·

    beheer openbare ruimte en veiligheid: schoon, heel en veilig (KVO-W);

  • ·

    investeren in beleving openbare ruimte;

  • ·

    leegstand (o.a. aankleding leegstaande panden, hoe verpaupering te voorkomen);

  • ·

    acquisitie (hoe dit op te tuigen?);

  • ·

    verruiming bestemmingsplannen om transformatie winkelpanden mogelijk te maken;

  • ·

    subsidieregelingen t.a.v. opknappen winkelpanden.

 

Allemaal zaken die ook citymarketing raken. Overleg met vastgoedeigenaren vindt nog niet gestructureerd plaats en zoals we in paragraaf 7.3.2. ‘leegstandsbeleid’ hebben gezien is dit een stap die zeker gezet moet worden. Nieuwe samenwerkingsafspraken of werkgroepen kunnen het beste in het licht van citymarketing opgetuigd worden, want de overlap is evident. Een voorbeeld van een samenwerkingsconvenant is te vinden in bijlage 19.

 

Inzet van personen

Hoe de organisatie en het activiteitenplan van citymarketing er ook uit komt te zien, uiteindelijk zal er capaciteit beschikbaar moeten zijn voor de uitvoering van taken. Qua continuïteit en professionaliteit is het onrealiseerbaar om dat alleen met vrijwilligers te doen. Gedacht kan worden aan het organisatiemodel van Goes. In Goes heeft men een citymarketeer, een evenementencoördinator en een ambtelijke binnenstadsmanager.

 

Ook voor Terneuzen kan een citymarketeer een meerwaarde opleveren. De citymarketeer verbindt alle betrokken partijen op het hogere schaalniveau en zorgt ervoor dat ze dezelfde richting uitgaan. Ook is deze persoon het gezicht van Terneuzen. De binnenstadsmanager zorgt ervoor dat de faciliterende rol van de gemeente optimaal ingevuld kan worden op proactieve basis. De evenementencoördinator, de naam zegt het al, zorgt voor de ambiance in de stad. Evenementen moeten bij voorkeur niet alleen op kernniveau afgestemd worden, maar ook op gemeente- en regioniveau (voor zover het grote publieksaantrekkende evenementen betreft).

 

Evenementen

‘Evenementen zorgen ervoor dat mensen vaker een bezoek brengen aan het centrum. Juist in een periode dat binnensteden veelal te maken hebben met teruglopende bezoekersaantallen kunnen evenementen voor (economische) toegevoegde waarde zorgen. Binnenstedelijke evenementen trekken extra bezoekers die zorgen voor extra bestedingen in detailhandel en horeca’. Dit blijkt uit evenementenonderzoek dat I&O Research de afgelopen jaren voor diverse gemeenten heeft uitgevoerd. Bovendien zijn evenementen van sterke invloed op het imago van een gemeente. Eerste associaties met gemeenten zijn vaak gerelateerd aan een evenement. Het is goed om te kijken of de evenementen de identiteit van Terneuzen onderstrepen. Naast economische toegevoegde waarde dragen evenementen bij aan sociale cohesie en ‘city pride’. Evenementen zijn daarmee een stuwende kracht voor een stad. Daarom is het belangrijk te kijken in hoeverre het evenementenbeleid stimulerend is voor de organisatoren van evenementen. Er zou flexibeler omgesprongen kunnen worden met vergunningen en subsidies. En in hoeverre de aanvragen gedigitaliseerd zijn of kunnen worden.

 

‘Geef mij de kracht te accepteren wat ik niet kan veranderen, geef mij de moed te veranderen wat ik kan veranderen en geef mij wijsheid om het verschil tussen deze beide te zien’ – Epictethus

8 NAWOORD

We kunnen er niet omheen dat de wereld om ons heen verandert. Dan gaat het over technologische- en economische ontwikkelingen die een grote impact hebben op het retaillandschap. Maar ook demografische- en sociaal-culturele ontwikkelingen spelen een belangrijke rol. De verandering is structureel van aard; oude tijden zullen niet herleven.

De winkelier die wil overleven, zal zich moeten aanpassen aan deze veranderende wereld.

 

We realiseren ons als geen ander dat juist in deze tijden de winkelier druk bezig is om de eigen zaak draaiende te houden. Om kosten te besparen wordt er veelal door de kleine zelfstandigen minder gebruik gemaakt van personeel, waardoor de ondernemer concreet minder tijd beschikbaar heeft voor andere (collectieve) zaken. Soms is het ook een kwestie van energie. Het is nu eenmaal makkelijker om in tijden van euforie dingen gezamenlijk op te pakken. Het contrasterende is dat het nu juist nodig is om meer in samenhang en samenspraak met collega ondernemers op te pakken, want de consument is mobieler dan ooit en voelt zich niet verantwoordelijk voor behoud van de lokale winkel. Het goede nieuws is dat de consument nog steeds belang hecht aan de fysieke winkel, maar wel die winkel die het verschil maakt. Dit verschil kan worden gemaakt op het gebied van gastvrijheid, service, ontvangst en het fysieke contactmoment, waarin problemen snel en eenvoudig worden opgelost. De ondernemer die deze aspecten hoog in het vaandel heeft staan, kan klantenbinding creëren. Dit gaat vooral op bij de lokale consument. De (dag)toerist komt echter niet voor één winkel. De massa bezoekers wordt aangetrokken door een winkelgebied waar het aangenaam vertoeven is. Waar wat te beleven valt. Gezamenlijk werken aan die winkelstad is dus hoogst noodzakelijk.

 

Als we in de gemeente Terneuzen niet alleen willen werken en wonen maar ook leven, is een aantrekkelijk stadscentrum een ‘must’. Ook voor die vele werknemers in de industriële- en haven gerelateerde bedrijven, waarop onze economie toch grotendeels draait. Anders komen deze werknemers hier alleen werken en gaan ze elders wonen. Het kan natuurlijk de ambitie zijn van een gemeente om vooral een werkomgeving te bieden, maar dan komen beelden bovendrijven als het (voormalige) Ruhr-gebied. De gemeente Terneuzen kiest hier nadrukkelijk niet voor. Zie ook de beleidsvisie 'Terneuzen, ruimte voor werk, ruimte voor leven’.

 

Dit alles overziend kiest het gemeentebestuur ervoor te investeren in het winkelklimaat van de gemeente Terneuzen met de stad Terneuzen als dragende kern. Alles met het oog op een aantrekkelijke binnenstad en leefbare kernen. Funshoppen in het kernwinkelgebied van Terneuzen, een boodschappen-plus centrum in Axel, doelgerichte aankopen op specifiek daarvoor aangewezen locaties en behoud van de boodschappenfunctie in wijkwinkelcentra en een deel van de kleine kernen. Een coherent geheel!

 

Het gemeentebestuur is bereid capaciteit in te zetten om het initiatief te nemen, soms de kar te trekken en actief bij te sturen. Wij investeren daarmee direct in de detailhandel en horeca en indirect in de leefbaarheid en aantrekkelijkheid van Terneuzen (inclusief de kleine kernen). Uiteraard verwachten we ook iets terug van de ondernemers. Namelijk positieve inzet en zin, samenwerking en eensgezindheid. Alleen dan heeft het een kans van slagen. We sluiten aan bij de woorden van de voorzitter Centrum Management Terneuzen, samen sterk!

9 GERAADPLEEGDE BRONNEN
  • .

    Bakker, P. (2012), Krot of Kans

  • .

    Beleidsplan CM 2011-2013

  • .

    Beleidsplan Economie Terneuzen 2012-2015 - 14 augustus 2012

  • .

    Bestemmingsplan ‘De Statie herziening Life Style Village’, BRO – 19 september 2013

  • .

    Bestemmingsplan Terneuzen Centrum, Ordito – 25 juni 2013

  • .

    Beleidsvisie ‘Terneuzen, ruimte voor werk, ruimte om te leven’

  • .

    BZW, Detailhandel in Noord-Brabant -10 januari 2013

  • .

    Detailhandel en leefbaarheid, DTNP - 15 april 2013

  • .

    Detailhandelsbeleid en aanpak winkelleegstand, Platform 31 – 12 november 2013

  • .

    Distributieve toetsing centrumplan (KvdN), Bureau Stedelijke Planning – 4 februari 2013

  • .

    Horecabeleid, gemeenteraad - 5 april 2007

  • .

    Hospers, G.J, Goede bereikbaarheid dorp belangrijker dan eigen voorzieningen in: PZC 22 november 2013

  • .

    Hulshof, K., E-Commerce en retouren in: succesvol ondernemen & supply chain management. Reflex Uitgeverij 2012

  • .

    Jaarboek detailhandel, HBD – 2012

  • .

    Kadaster, Structureel leegstand tegengaan in: Binnenlands Bestuur nr. 21 2013

  • .

    Macro Comment 12/47, Rabobank – 24 september 2012

  • .

    Masterplan Axelsedam Terneuzen

  • .

    Masterplan Voorzieningen Zeeuws-Vlaanderen, 10 juni 2011

  • .

    MKBA Zeeuws-Vlaanderen, Economisch Instituut voor de Bouw – oktober 2013

  • .

    Molenaar, C., 2013, Red de Winkel! Zo kan het niet langer

  • .

    Molenaar, C., 2013, Actie! Noodplan voor de retail

  • .

    Multimodaal logistiek knooppunt Terneuzen, Ecorys – 29 september 2011

  • .

    Ondernemersenquête 2013, Centrum Management – september 2013

  • .

    Ontwerp Omgevingsplan Zeeland 2012-2018, Provincie Zeeland - 20 maart 2012

  • .

    Parkeernota 2012-2016 (gewijzigde versie)

  • .

    Planologische kruimelgevallen (1e wijziging beleid), 26 september 2011

  • .

    Randstad Koopstromenonderzoek 2011, I&O Research – november 2011

  • .

    Regionaal Bedrijventerreinenprogramma Zeeuws-Vlaanderen 2010-2015

  • .

    Retaillocaties in 2020, de nieuwe winkelkaart van Nederland, ABN AMRO - 2013

  • .

    Rijksinstanties Zeeland Een economische analyse, Ecorys – 18 oktober 2011

  • .

    Sleurs, K., De leegste winkelstraten van Vlaanderen in: Weekend 1 en 2 juni 2013

  • .

    Start/kadernotitie Economische Agenda 2013-2016, Provincie Zeeland – 6 maart 2012

  • .

    Steenbergen, R., Pol. W, Halle ter I., Winkeliers, doe iets tegen de leegstand in: Spectrum 8 juni 2013

  • .

    Strategisch marketingplan, afstudeerscriptie Steven Moes – mei 2013

  • .

    Structuurvisie Binnenstad Terneuzen – 26 januari 2012

  • .

    Structuurvisie Detailhandel Terneuzen, RBOI - 8 maart 2008

  • .

    Structuurvisie Gemeente Terneuzen 2025 – 16 december 2010

  • .

    Studie retaillocaties in 2020, ABN AMRO – 2013

  • .

    Terneuzen Kennedylaan bestemmingsplan (ontwerp), Rho, 2014

  • .

    T(h)is Terneuzen is beautiful 2008

  • .

    Uitbreiding detailhandel Kennedylaan, RBOI – 6 juni 2013

  • .

    Verordening ruimte Provincie Zeeland – 28 september 2012

  • .

    Weerbaarheidsanalyses Hulst-Terneuzen-Sluis, Kamer van Koophandel – juni 2012

  • .

    Welten, G., Advies ontwikkeling marktwand Epe Centrum – 18 februari 2013

  • .

    Westerterp, M., 2012, De binnenstad gaat online in: ndzeven 28 juli 2012.

  • .

    Winkelleegstand praktisch oplossen, Seinpost adviesbureau BV – november 2012

  • .

    Winkelleegstand 2012, Locatus - 2012

  • .

    Woonvisie Terneuzen 2005-2009

 

Internetbronnen:

 

  • .

    · http://www.intermediair.nl

Bijlage 1 Mindmap Terneuzen, het regionale koopcentrum

Bijlage 2 Persbericht De Bijenkorf

De Bijenkorf focust op flagship stores en investeert in ‘premium experience’

 

  • ·

    Besluit tot versnelling van de premium experience strategie en investering van ruim 200 miljoen euro

  • ·

    Focus op zeven flagship stores en toonaangevende webshop van internationaal topniveau

  • ·

    Sluiting filialen Arnhem en Enschede en op termijn Groningen, Breda en Den Bosch

 

Amsterdam, 17 augustus 2013 – De Bijenkorf gaat haar premium experience strategie versneld invoeren in de filialen in Amsterdam, Rotterdam, Den Haag, Utrecht, Eindhoven, Amstelveen en Maastricht. Het warenhuis investeert hierin in vijf jaar een bedrag van ruim 200 miljoen euro, resulterend in 500 nieuwe banen. De Bijenkorf zal hiermee een internationaal topniveau bereiken in merken, service en winkelbeleving. Als gevolg van de premium experience strategie is het voorgenomen besluit aangekondigd om de twee filialen in Arnhem en Enschede met ingang van 1 januari 2014 te sluiten. Eveneens is besloten de huurovereenkomsten voor de drie modefilialen in Groningen, Breda en Den Bosch niet te verlengen. Deze huurcontracten verlopen in het voorjaar van 2016.

 

Het succes van de Bijenkorf Amsterdam vormt de basis voor het besluit de premium experience strategie versneld in te voeren. Bij de Bijenkorf Amsterdam en op deBijenkorf.nl is de afgelopen jaren ervaring opgedaan met een versterking van merken, service en winkelbeleving. Giovanni Colauto, CEO van de Bijenkorf: “Met de focus op premium experience sluit de Bijenkorf veel beter aan op de huidige wensen van onze klanten. Zij zoeken merken, service en een winkelbeleving van internationale allure. De strategie is er op gericht hen dit bij de Bijenkorf te bieden.”

 

Omvangrijk investeringsprogramma

Het investeringsprogramma waarmee ruim 200 miljoen euro gemoeid is, is het grootste in de geschiedenis van de Bijenkorf. De filialen worden op het niveau van flagship store gebracht door een verbetering van de look & feel. Tegelijkertijd vult de Bijenkorf het merkenportfolio verder aan met nieuwe en onderscheidende merken. Ook wordt de binding met klanten versterkt en het serviceniveau verhoogd, passend bij de ambitie om klanten op internationaal topniveau te bedienen.

 

Daarnaast investeert de Bijenkorf substantieel om klanten ook online een volwaardige flagship store te kunnen bieden. De fysieke en virtuele winkelvloer worden verder geïntegreerd, met optimaal gebruik van de mogelijkheden van applicaties voor smartphones, tablets en social media. Giovanni Colauto: “De sterke resultaten vanaf de lancering in 2009 tonen aan dat klanten de weg naar deBijenkorf.nl nu al goed weten te vinden. Met ons investeringsprogramma bouwen we de webshop verder uit tot online flagship store met premium experience.” Met het omvangrijke investeringsprogramma worden op de middellange termijn ruim 500 banen gecreëerd.

Bijlage 3 Brief Brabants-Zeeuwse werkgeversvereniging

Detailhandel in Noord-Brabant

Doel van deze notitie is een standpunt in te nemen en daarmee het beleid te beïnvloeden rond de detailhandelsstructuur in de provincie. Aanleiding is de zorg over de kwaliteit van het vestigingsklimaat van werkgelegenheidsgemeenten als gevolg van een afbrokkelend voorzieningenniveau in binnensteden.

Het provinciebestuur heeft de problematiek onderkend en hierover een discussienota laten verschijnen. BZW onderschrijft het provinciaal beleidskader en wil de realisering hiervan steun geven.

 

Een sterk ontwikkeld winkelbestand is een belangrijke factor voor het vestigingsklimaat in steden met een werkgelegenheidsfunctie. De kwaliteit van het vestigingsklimaat is van invloed op de aantrekkelijkheid van het woon-en leefmilieu en beïnvloedt daarmee ook het keuzeproces van (grotere) bedrijven bij het bepalen van een vestigingsplaats. De (teruglopende) kwaliteit van (veel) winkelcentra in binnensteden is daarmee dus ook een zorgpunt van de BZW achterban.

Als gevolg van autonome ontwikkelingen (internet, koopgedrag) en gevolgd door actuele economische omstandigheden hebben winkelgebieden in toenemende mate te kampen met leegstand, afbrokkeling voorzieningenniveau en daarmee verslechtering van het algehele vestigingsklimaat. Er moet daarom een herijking komen van het detailhandelsbeleid en gemeenten moeten hierin het voortouw nemen. De recente provinciale discussienota Detailhandel in Noord-Brabant is een uitstekende voorzet voor een te voeren debat over dit complexe onderwerp. BZW wil hieraan een bijdrage leveren. De aantrekkelijkheid van binnensteden behoeft dringend opwaardering, waarbij ingrijpende maatregelen niet geschuwd mogen worden. Daartoe behoort ook de afbouw van winkelstraten zonder perspectief.

Naar de mening van BZW zijn bij een visie-ontwikkeling op binnensteden in ieder geval de volgende bouwstenen van belang

  • 1.

    Concentratie van winkels in de stadscentra; compacte binnensteden met gelijktijdige beperking van het winkelareaal (herbestemmingen)

  • 2.

    Tegengaan c.q. afbouw van verspreide bewinkeling

  • 3.

    Planmatig herbestemmen/transformeren/herstructureren van locaties

  • 4.

    Ondersteunen van individuele eigenaren c.q. huurders bij bestemmingsveranderingen

  • 5.

    Bevorderen van investeringen in de ruimtelijke kwaliteit en attractiviteit van binnensteden (PPS)

  • 6.

    Verbeteren van bereikbaarheid en parkeervoorzieningen (reguleren in plaats van belasten)

  • 7.

    Beperken van lasten en regeldruk

  • 8.

    Herijking opbouw en samenstelling detailhandelsstructuur, alsmede toezien op handhaving hiervan (branchering).

 

BZW zal zich in het overleg met betrokken gemeentebesturen sterk maken dit onderwerp hoog op de agenda te plaatsen.

rm/js/coll.:

10 januari 2013

92950

Bijlage 4 Leegstand in Terneuzen Centrum

 

Bijlage 5 Vergelijking aanbod winkelketens in referentiesteden

Bijlage 6 Begeleidende brief enquête winkelketens

Betreft: enquête vestigingsbeleid (winkel)ketens

 

Geachte heer, mevrouw,

 

Terneuzen timmert hard aan de weg en er liggen diverse initiatieven tot groei van detailhandel in onze binnenstad. In diverse beleidsplannen wordt Terneuzen neergezet als regionaal koopcentrum. Die ambitie maken we waar. Steeds meer Vlamingen weten de weg naar Terneuzen te vinden en het positieve is dat daar nog een enorme groeimarkt ligt. Als gemeente dragen wij graag actief bij aan een florerende detailhandel in Terneuzen stad.

 

Vandaar dat wij momenteel werken aan een nieuwe detailhandelvisie. Het belangrijkste doel van deze visie is het verschaffen van helderheid en duidelijkheid over de gewenste ontwikkelingsrichting binnen de detailhandel in Terneuzen en de belangen die daarin zijn meegewogen. De gemeente zet hiermee voor zichzelf een koers uit en biedt hierdoor een frame waarop bij detailhandel betrokken partijen als ondernemers, ontwikkelaars, eigenaren en beleggers hun strategie en investeringen kunnen afstemmen.

 

Uiteraard speelt u als (winkel)keten een belangrijke rol in de invulling van het detailhandelslandschap. Vandaar dat wij graag uw medewerking vragen aan een enquête over uw vestigingsbeleid (zie bijlage). Met de resultaten van de enquête in de hand kunnen wij de groeikansen beter inschatten. Bovendien weten wij dan ook waarop we onze activiteiten de komende tijd moeten richten om u als keten aan te trekken.

 

Hopelijk neemt u de moeite om de enquête digitaal in te vullen en te retourneren naar s.moes@terneuzen.nl. Voor vragen kunt u contact opnemen met ondergetekende via 0115-455174 of via het eerder genoemde e-mailadres.

 

Met vriendelijke groet,

 

Steven Moes

Stagiair Omgeving & Economie

Bijlage 7 Enquête winkelketens

Bijlage 8 Overzicht leegstand Axel mei 2013

NAAM

STRAAT

HUISNR

POSTCODE

WOON-

PLAATS

BRANCHE

WVO

Leegstand

Noordstraat

26

4571GD

Axel

00.000.200-Langdurig

148

Leegstand

Weststraat

33

4571HK

Axel

00.000.100-Aanvang/Frictie

50

Leegstand

Noordstraat

46

4571GE

Axel

00.000.200-Langdurig

150

Leegstand

Noordstraat

51

4571GC

Axel

00.000.200-Langdurig

45

Leegstand

Zeestraat

4

4571BD

Axel

00.000.300-Structureel

313

Leegstand

Molenstraat

2

4571EZ

Axel

00.000.100-Aanvang/Frictie

225

Leegstand

Markt

15

4571BG

Axel

00.000.300-Structureel

300

Leegstand

Zeestraat

15

4571BD

Axel

00.000.200-Langdurig

110

Leegstand

Gentsevaartstraat

33

4571GA

Axel

00.000.300-Structureel

70

Leegstand

Passage

1

4571GG

Axel

00.000.100-Aanvang/Frictie

65

Leegstand

Kerkdreef

11

4571GH

Axel

00.000.100-Aanvang/Frictie

200

Leegstand

Tuinstraat

1

4571EX

Axel

00.000.200-Langdurig

730

Leegstand

Weststraat

19

4571HJ

Axel

00.000.300-Structureel

450

Leegstand

Weststraat

13

4571HJ

Axel

00.000.300-Structureel

181

Leegstand

Noordstraat

41

4571GC

Axel

00.000.100-Aanvang/Frictie

50

Leegstand

Noordstraat

60

4571GE

Axel

00.000.100-Aanvang/Frictie

40

Leegstand

Zeestraat

2

4571BD

Axel

00.000.300-Structureel

300

 

 

 

 

 

Totale leegstand Axel

3427

Bijlage 9 Overzicht leegstand Sas van Gent mei 2013

NAAM

STRAAT

HUISNR

POSTCODE

WOONPLAATS

BRANCHE

WVO

Leegstand

Gentsestraat

7

4551CC

Sas Van Gent

00.000.200-Langdurig

95

Leegstand

Oostdam

1

4551CH

Sas Van Gent

00.000.100-Aanvang/Frictie

20

Leegstand

Zuidstraat

6

4551BL

Sas Van Gent

00.000.200-Langdurig

110

Leegstand

Zuidstraat

14

4551BL

Sas Van Gent

00.000.200-Langdurig

90

Leegstand

Westkade

76

4551CE

Sas Van Gent

00.000.200-Langdurig

49

Leegstand

Westkade

73

4551CE

Sas Van Gent

00.000.200-Langdurig

90

Leegstand

Kleine Markt

3

4551BG

Sas Van Gent

00.000.300-Structureel

375

Leegstand

Westkade

69

4551CD

Sas Van Gent

00.000.300-Structureel

250

Leegstand

Stationsstraat

21

4551EK

Sas Van Gent

00.000.200-Langdurig

275

Leegstand

Westkade

87

4551CE

Sas Van Gent

00.000.100-Aanvang/Frictie

60

 

 

 

 

 

Totale leegstand

Sas van Gent

1414

Bijlage 10 Overzicht supermarkten gemeente Terneuzen mei 2013

NAAM SUPERMARKT

STRAAT

HUISNR

POSTCODE

WOONPLAATS

WVO

WINKELGEBIED

Attent de Braakman

Fazantenlaan

1

4542GA

Hoek

270

Buiten bebouwde kom

Albert Heijn

Wilhelminalaan

9

4551EP

Sas Van Gent

1246

Centrum Sas van Gent

Albert Heijn

Szydlowskiplein

20

4571EW

Axel

1600

Centrum Axel

ALDI-Markt

Tuinstraat

1

4571EX

Axel

552

Centrum Axel

C1000

Langestraat

2

4542AE

Hoek

513

Centrum Hoek

Lidl

Alvarezlaan

40

4536BD

Terneuzen

1063

Zuidpolder

Jumbo

Lorentzlaan

2

4532KP

Terneuzen

1648

Bebouwde kom

Spar

Plein

19

4543BJ

Zaamslag

306

Centrum Zaamslag

Spar

Waterpoortstraat

4

4553BG

Philippine

339

Centrum Philippine

Attent Goethals

Bernhardstraat

31

4554BD

Westdorpe

270

Bebouwde kom

Spar Martens

Kerkplein

1

4541EV

Sluiskil

600

Centrum Sluiskil

Attent Biervliet

Keizer Karelstraat

6

4521AE

Biervliet

238

Gestopt

Plus Verbiest

Nieuwstraat

43

4576AH

Koewacht

575

Centrum Koewacht

Albert Heijn

Bellamystraat

141

4536AJ

Terneuzen

1545

Zuidpolder

Lidl

Tramstraat

2

4551EH

Sas Van Gent

954

Bebouwde kom

ALDI-Markt

Axelsestraat

163

4537AH

Terneuzen

761

Bebouwde kom

ALDI-Markt

Kokkeldreef

10

4533DD

Terneuzen

761

Bebouwde kom

Jumbo

Schuttershofweg

10

4538AA

Terneuzen

1500

Centrum Terneuzen

Totaal m2 wvo

 

 

 

 

14741

 

Bijlage 11 Omgevingsplan Provincie Zeeland

Op 28 september 2012 hebben Provinciale Staten een nieuw omgevingsplan vastgesteld. Het Omgevingsplan Zeeland 2012 – 2018 is met bijbehorende regels, die zijn opgenomen in de verordening ruimte provincie Zeeland, de komende zes jaar van kracht.

 

Voor het bevorderen van zorgvuldig ruimtegebruik is in het rijksbeleid de 'ladder' voor duurzame verstedelijking opgenomen. Deze is verankerd in het Besluit ruimtelijke ordening en is ook van provinciaal belang. De duurzaamheidladder is een procesvereiste en houdt in dat bij vaststelling van een ruimtelijk plan wordt gemotiveerd hoe een zorgvuldige afweging is gemaakt over het ruimtegebruik. Deze werkt met de volgende stappen die in de onderbouwing moeten terugkomen (sterk verkorte weergave):

  • 1.

    De ontwikkeling voorziet in een regionale, intergemeentelijke vraag;

  • 2.

    Realisatie vindt plaats binnen het bestaand bebouwd gebied in de regio, tenzij dat niet mogelijk is

  • 3.

    De locatie is of wordt multimodaal ontsloten.

 

De duurzaamheidladder voor stedelijke ontwikkeling is tevens van toepassing op detailhandel. Vanuit zorgvuldig ruimtegebruik, bundeling van functies en versterking van attractieve steden ziet de Provincie (binnenstedelijke) kernwinkelgebieden als primaire vestigingsplaats voor detailhandel. Detailhandel ter ondersteuning van grootschalige dagrecreatieve voorzieningen zoals de skihal is als kostendrager voor ontwikkeling toegestaan, mits inhoudelijk gerelateerd aan de voorziening en ondergeschikt qua omvang aan het totale concept.

 

Detailhandel in volumineuze of gevaarlijke goederen en detailhandel bedoeld voor laagfrequente, doelgerichte inkopen (zoals woon- en autobranche, bruin- en witgoed, tuincentra) is toegestaan op de aan de (binnen)stadsrand gesitueerde PDV-locaties. Inzet is verdere concentratie alleen op de locatie Kennedylaan toe te staan. Branches in de dagelijkse boodschappen en recreatief winkelen horen niet op PDV-locaties thuis.

 

Rekeninghoudend met het provinciale beleid zou alle detailhandel moeten worden geconcentreerd in het kernwinkelgebied. Dit houdt voor Terneuzen in de binnenstad en omgeving. Voor wat betreft detailhandel in laagfrequente, doelgerichte aankopen wijst de provincie de Kennedylaan aan.

 

Aandachtspunten detailhandel

Behoud en versterking van de kwaliteit en het aanbod van detailhandelsvoorzieningen zijn belangrijk voor de inwoners, de werkgelegenheid en voor de toeristische aantrekkingskracht van Zeeland. Het draagt bij aan de vitaliteit, leefbaarheid en identiteit van de dorpen en steden in Zeeland. De centrale voorwaarde is dat de bedoelde detailhandelsvestiging geen ontwrichtende gevolgen heeft voor de bestaande kernwinkelcentra en de detailhandelsstructuur.

 

  • .

    Bij detailhandel in volumineuze en gevaarlijke goederen is vestiging buiten de bestaande kernwinkelgebieden toegestaan. Het gaat hier om de branches auto’s, boten, caravans, brand en explosiegevaarlijke goederen en bestrijdingsmiddelen. Hiervoor geldt dat vestiging zoveel mogelijk geconcentreerd plaatsvindt in de vier steden en de vier dragende kernen. Terneuzen is één van de dragende kernen.

 

  • .

    Detailhandel bedoeld voor de zogenaamde doelgerichte, laagfrequente aankopen (wonen, bruin- en witgoed, doe-het-zelf, tuincentra) dient primair aansluitend aan bestaande kernwinkelgebieden gevestigd te worden. Wanneer dit door het volume niet mogelijk is, is vestiging erbuiten geconcentreerd toegestaan op een (PDV-)locatie waar soortgelijke detailhandel is geconcentreerd in een van de vier steden of dragende kernen. Branches in de dagelijkse boodschappen en recreatief winkelen horen hier niet thuis.

 

  • .

    Themaconcentratiegebieden zijn gebieden waar detailhandel, bedoeld voor de laagfrequente, doelgerichte aankopen, geconcentreerd wordt. Dit vindt plaats in duidelijk herkenbare gebieden met een afgebakend profiel, met name de woonbranche. In Zeeland zijn dat het Marconigebied in Goes (wonen), Woonboulevard Poortvliet, Mortiere in Middelburg, en Morres e.o. in Hulst. Bij de ontwikkeling en het beheer van een themaconcentratiegebied is een heldere profilering en complementariteit ten opzichte van de rest van de detailhandelsstructuur essentieel. De invulling van dergelijke themaconcentraties wordt altijd afhankelijk gesteld van het functioneren van de binnensteden.

 

  • .

    Voor de zeer grootschalige recreatieve winkelformules (winkel met een omvang van 3.000 m² of meer) geldt dat deze in principe gevestigd dienen te worden in of aan de rand van de binnensteden. Onder voorwaarden kan hierop een uitzondering worden gemaakt:

    • .

      aangetoond moet worden dat de vestiging niet in de binnenstad kan worden geaccommodeerd;

    • .

      aangetoond moet worden dat er geen substantiële gevolgen optreden voor detailhandelsbranches in de bestaande winkelcentra;

    • .

      een vestigingslocatie is alleen geschikt indien aansluiting gezocht wordt bij een themaconcentratie. Hierbij dient de winkelformule te passen bij het profiel van de themaconcentratie om te kunnen zorgen voor een meerwaarde. Regionale afstemming is hierbij belangrijk.

 

  • .

    De mogelijkheid bestaat om aansluitend bij perifeer te ontwikkelen middelgrote dagattracties (leisurecentra) detailhandel te vestigen. Dit kan alleen wanneer:

  • 1.

    de invulling van de detailhandel een directe relatie heeft met het concept van de dagattractie;

  • 2.

    de invulling van de detailhandel voor het belangrijkste deel complementair (en dus niet overlappend) is met het detailhandelsaanbod in de bestaande winkelcentra;

  • 3.

    aangetoond wordt dat de detailhandel geen substantiële gevolgen heeft voor de bestaande detailhandelsstructuur en qua omvang ondergeschikt is aan het totale concept. Hiertoe wordt, ter indicatie, uitgegaan van een maximale omvang van 5% van de totale bruto bebouwde vloeroppervlakte.

 

Verordening ruimte

Bij de vaststelling van het Omgevingsplan is besloten een select aantal provinciale belangen (onderdelen uit het Omgevingsplan) te regelen in de verordening. Het betreft een aantal concreet geformuleerde provinciale beleidsdoelen waarvoor, met het oog op het gewicht dat vanuit het provinciaal belang daaraan wordt toegekend en met het oog op een goede ruimtelijke ordening, regeling bij verordening noodzakelijk wordt geacht. In de Provinciale Ruimtelijke verordening Zeeland die op 9 april 2010 door PS is vastgesteld en de herziening hierop (in werking getreden op 11januari 2012), worden regels gesteld omtrent de inhoud van bestemmingsplannen, de toelichting of ruimtelijke onderbouwing daaronder begrepen. De onderwerpen die in de verordening worden geregeld zijn reeds onderdeel van het Omgevingsplan. Slechts een select aantal onderdelen uit het Omgevingsplan is geregeld in de verordening:

  • .

    Bestaande en nieuwe natuur;

  • .

    Grootschalige bedrijventerreinen;

  • .

    Detailhandelsvoorzieningen;

  • .

    Windenergie;

  • .

    Glastuinbouw;

  • .

    Waterkering;

  • .

    Bestaande natuur;

  • .

    Agrarisch gebied van ecologische betekenis;

  • .

    Landschap en erfgoed.

 

Het plangebied bestaat grotendeels uit bestaand stedelijk gebied. Ook ten aanzien van detailhandel bevat de verordening regels, deze zijn vastgelegd in artikel 2.2. In lid 8 van artikel 2.2 is vastgelegd dat in een bestemmingsplan nieuwe detailhandelsvoorzieningen, daaronder mede verstaan de uitbreiding van bestaande detailhandelsvoorzieningen, primair toegelaten zijn in bestaande kernwinkelgebieden. In de toelichting bij een bestemmingsplan waarin nieuwe detailhandelsvoorzieningen, met inbegrip van de uitbreiding van bestaande -voorzieningen, worden toegelaten wordt inzicht gegeven in de wijze waarop het plan bijdraagt aan het beleidsdoel van bundeling en concentratie in bestaande kernwinkelgebieden.

In lid 9 van artikel 2.2 wordt verwezen naar bijlage 2 van de Verordening waarin is vastgelegd dat op de hoofdregel bij detailhandel (bundeling en concentratie in bestaande kernwinkelgebieden) enkele uitzonderingen bestaan. De relevante uitzonderingen zijn:

  • .

    detailhandel in volumineuze en gevaarlijke goederen;

  • .

    nieuwe detailhandelsvoorzieningen in doelgerichte, laagfrequente aankopen en nieuwe grootschalige detailhandelsvoorzieningen.

 

Bij deze laatste categorie dient in de toelichting bij een bestemmingsplan aannemelijk te worden gemaakt dat er binnen kernwinkelgebieden geen (geschikte) ruimte beschikbaar is. De vestigingslocatie moet passend zijn en er moet gebruik gemaakt kunnen worden van verschillende middelen van vervoer (of als zodanig worden ontwikkeld).

Bijlage 12 Bestuursrechtspraak Raad van State en de Europese Diensten Richtlijn

In diverse uitspraken van de Afdeling Bestuursrechtspraak van de Raad van State is uitgemaakt dat in de ruimtelijke ordening in beginsel geen rekening mag worden gehouden met concurrentiebescherming. Dit speelt bijvoorbeeld bij een bestemmingsplan waarin nieuwe winkels worden toegestaan en exploitanten van bestaande winkels vrezen voor een toename van concurrentie. Dit is slechts anders als aannemelijk is dat door de toename van het winkeloppervlak sprake zal zijn van ‘duurzame ontwrichting van het voorzieningenniveau'. Daarbij heeft de Afdeling uitgemaakt dat hierbij geen doorslaggevende betekenis hoeft te worden toegekend aan de vraag of sprake is van overaanbod in het verzorgingsgebied en mogelijke sluiting van bestaande detailhandelsvestigingen; doorslaggevend is of voor de inwoners van een bepaald gebied een voldoende voorzieningenniveau behouden blijft (ABRvS 10 juni 2009, 200808122/1/R3.

 

In de praktijk wordt deze jurisprudentie door gemeenten aangegrepen als argument om nieuwe detailhandel, veelal locaties voor grootschalige detailhandel buiten de binnenstad (GDV locaties), toe te staan. Het argument is dan dat de GDV locatie niet zorgt voor een duurzame ontwrichting en dus planologisch aanvaardbaar moet worden geacht. Dit is echter te kort door de bocht. Het is niet juist dat de vestiging van detailhandel gelet op deze jurisprudentie niet meer aan andere criteria dan het criterium ‘duurzame ontwrichting' zou mogen worden getoetst. De Afdeling heeft slechts uitgemaakt dat louter economische motieven niet voldoende zijn om detailhandel (of specifieke branches) uit te sluiten. De ‘duurzame ontwrichtingjurisprudentie' heeft betrekking op concurrentieargumenten sec, maar is niet bedoeld als maatstaf om te bepalen of detailhandel überhaupt planologisch aanvaardbaar is. Hierbij mag niet uit het oog worden verloren dat bovengenoemde jurisprudentie is ingegeven door de Dienstenrichtlijn, waarin kort gezegd is bepaald dat de uitoefening van een dienstenactiviteit niet afhankelijk wordt gesteld van een vergunningstelsel, tenzij o.a. gerechtvaardigd om een dwingende reden van openbaar belang (rule of reason). Blijkens overweging 40 van de Dienstenrichtlijn worden onder meer de bescherming van het milieu en het stedelijk milieu met inbegrip van ruimtelijke ordening als mogelijke dwingende redenen van openbaar belang aangemerkt. Volgens de Memorie van Toelichting bij de Dienstenwet (p. 13-15) vallen regels van ruimtelijke ordening in beginsel buiten de reikwijdte van de Dienstenrichtlijn, tenzij met deze regels economische regulering van activiteiten door individuele dienstverrichters plaatsvindt.

 

Dit volgt ook uit jurisprudentie van de Afdeling. De Afdeling overweegt daarbij de Dienstenrichtlijn niet van toepassing is op voorschriften ter zake van ruimtelijke ordening, en dat voor een bestemmingsplan een vermoeden wordt aangenomen dat de daarin opgenomen regels betrekking hebben op ruimtelijke ordening. Zie bijvoorbeeld de uitspraak van 10 augustus 2011 en die van 2 mei 2012. Zo is hierbij uitgemaakt dat beperking van detailhandelsvestigingen tot vestigingen met een bruto vloeroppervlak van minimaal 1.500 m2 wel degelijk toelaatbaar kan zijn, mits een ruimtelijk motief aan een deze beperking ten grondslag ligt.

 

Met het winkelconcentratiebeleid, dat decennialang door veel gemeenten werd en wordt gehanteerd, kan een valide planologisch doel worden nagestreefd: door detailhandel buiten aangewezen winkelcentra niet toe te staan wordt voorkomen dat het winkelaanbod in deze aangewezen centra (zoals binnensteden) verschraalt. Een dergelijk beleid kan wenselijk zijn omdat de vierkante meterprijs in de binnensteden vaak hoger ligt dan op perifere locaties. Als detailhandel vrijwel onbeperkt zou moeten worden toegestaan op perifere locaties, zou dat vrijwel zeker leiden tot een aanzienlijke toename van leegstand in de binnensteden. Uiteraard kan ook dat een keuze zijn: consumenten kunnen ook gebaat zijn bij vaak goed bereikbaar, grootschalige winkels buiten de binnensteden. Waar het om gaat is dat een gemeente deze keuze wel degelijk kan maken en zich dus niet mag verschuilen achter het criterium ‘duurzame ontwrichting'.

 

Het criterium duurzame ontwrichting is dus uitsluitend aan de orde wanneer in een (bijvoorbeeld) een structuurvisie, omgevingsverordening of bestemmingsplan regels worden gesteld vanuit concurrentiebeperking en/of branchebescherming én daarvoor geen rule of reason bestaat. Dit criterium staat zeker niet in de weg aan het stellen van nadere criteria, mits deze ruimtelijk relevant zijn en uiteraard nodig zijn vanuit het oogpunt van een goede ruimtelijke ordening.

______________________________________________________________

Rechtspraak over internethandel

De rechtspraak is nog niet geheel eenduidig over de vraag wat er nu wel en niet onder de noemer ‘internethandel’ valt en wanneer het detailhandel is. Toch is er een lijn in de rechtspraak die richting geeft. Het onderscheidende aspect is de toegankelijkheid voor het publiek. Al in 2006 oordeelde de Rechtbank Roermond dat het verkopen van goederen via internet niet is toegestaan op bestemmingen anders dan detailhandel, als dit leidt tot verkoop in de zin van een fysieke winkel. In dit geval ging het om een brouwerij die gehuisvest was in een pand met een woonbe­stemming 1 . In latere uitspraken over internethandel bekeek de rechter met name of de ruimtelijke gevolgen van de concrete internethandel goed onderzocht zijn 2 Een belangrijk ruimtelijk gevolg is de eventuele consument aantrekkende werking. Als een webwinkel fysiek toegankelijk is voor de consument dan is het detailhandel. Is de webwinkel niet toegankelijk voor de consument, dan is het een andere bestemming (afhankelijk van de activiteit, bijvoorbeeld bedrijfs-, kantoor- of woonbestemming). Ook opslag van goederen die via internet verkocht worden, zijn volgens de rechter niet in overeenstemming met een woonbestem­ming 3 vanwege het bedrijfsmatige karakter. Bij het ruimte­lijk regelen van internethandel, zowel beleidsmatig en in bestemmingsplannen, moet dus gekeken worden naar de ruimtelijke gevolgen van de internethandel. Hierbij speelt de vraag of de internethandel consumenten aantrekt, een grote rol. In december 2011 is door de Rechtbank ‘s-Hertogenbosch een uitspraak gedaan die tot veel beroering heeft geleid 4 Het betrof een webwinkel in drank die gevestigd was op een bedrijventerrein in Schijndel. De gemeente zei tijdens de zitting dat uit niets was op te maken dat ter plaatse een webwinkel haar bedrijf voert. Er was geen sprake van fysiek contact tussen klant en verkoper, geen uitstallingen, geen etalages en geen verkeersbewegingen van klanten. Toch is de rechter van mening dat, nu orders ter plaatse verzameld worden en voor verzending gereedgemaakt en de betalingen aldaar gecontroleerd worden, er sprake is van detailhandel. Omdat er op het betreffende pand een bedrijfsbestemming lag, was er strijd met het bestem­mingsplan. Deze uitspraak past geheel niet in de vaste lijn in de juris­prudentie van de Raad van State dat de ruimtelijke effecten bepalend zijn voor de vraag of er sprake is van detailhan­del. Omdat de producten alleen per post werden verzon­den, zijn er geen ruimtelijke effecten anders dan opslag. En opslag is een bedrijfsmatige activiteit. Vooralsnog gaan we er dan ook vanuit dat deze uitspraak een incident is en geen nieuwe lijn in de jurisprudentie.

Bijlage 13 Detailhandelsstructuur Terneuzen

Bijlage 14 Bestedingspotentieel Terneuzen

 

Algemeen

 

De detailhandel is een belangrijke bedrijfstak voor de Nederlandse economie. De totale omzet wordt geraamd op ongeveer € 83 miljard (exclusief btw). Van elke euro die consumenten uitgeven, belandt bijna eenderde in de detailhandel. Huishoudens geven gemiddeld ruim

€ 11.150 per jaar uit in de detailhandel.

 

Het bestedingspotentieel is afhankelijk van kwantitatieve (aantallen consumenten) en kwalitatieve gegevens (o.a. inkomen, leeftijd, culturele aspecten).

 

Een kleiner aantal inwoners leidt automatisch tot minder bestedingen (draagvlak). Ook de vergrijzing heeft een negatief effect op de bestedingen in winkels, vooral op de bestedingen in niet-dagelijkse artikelen (kleding, sport en spel, meubelen, doe-het-zelf, etc.).

 

Kwantitatieve gegevens

 

Terneuzen ligt centraal in het verzorgingsgebied Zeeuws-Vlaanderen met 106.235 (2012) inwoners en een deel van Oost-Vlaanderen. Het gaat hier om het gedeelte binnen een straal van 30 km van Terneuzen, waar ruim 56.000 Belgen (uit de gemeenten Assenede, Zelzate, Wachtebeke, Moerbeke en Stekene) wonen, die ook tot het verzorgingsgebied gerekend worden.

 

Figuur B1: Verzorgingsgebied winkelstad Terneuzen

Bron: Basisregistratie Topografie Achtergrondkaart, 2012; bewerking Bureau Stedelijke Planning.

 

Terneuzen is de grootste centrumgemeente binnen de regio Zeeuws-Vlaanderen. Kleinere centrumgemeenten in Zeeuws-Vlaanderen zijn Hulst en Sluis. Deze twee gemeenten vormen samen met een aangrenzend deel in België aldus het secundaire verzorgingsgebied.

 

Vlamingen weten Terneuzen steeds beter te vinden en de uitdaging is om ook buiten de genoemde straal van 30 km aantrekkingskracht uit te oefenen. Hier ligt een groot potentieel aan bezoekers met 6,3 mln inwoners in het Vlaams Gewest.

 

Figuur B2: Oost-Vlaanderen (links) en het Vlaams Gewest (rechts) in beeld

 

 

Het primaire verzorgingsgebied is de gemeente Terneuzen, bestaande uit 13 kernen. De gemeente telde in 2012 54.742 inwoners, waarvan ongeveer de helft (24.912 inwoners) in de kern Terneuzen woont. Terneuzen merkt ook de effecten van krimp, maar kent als gevolg van de economische activiteiten in de Kanaalzone niet de vergelijking met andere krimpgebieden. Terneuzen zal iets minder hard worden getroffen dan Zeeuws-Vlaanderen in het algemeen, en zal het inwoneraantal in 2030 met ongeveer 6% zien dalen. Het CBS voorspelt een lichte krimp van de bevolking in de gemeente Terneuzen tot 54.100 inwoners in 2020 (-/- 1,2%).

 

In dit scenario is nog geen rekening gehouden met de recente, succesvolle campagne om Vlamingen te bewegen in Zeeuws-Vlaanderen een huis te kopen.

 

Figuur B3: Belgische immigratie in 2012 en 1e helft 2013

 

 

  • 1.

    Kwalitatieve gegevens

 

Wanneer het bevolkingsprofiel van de gemeente Terneuzen vergeleken wordt met Nederlandse gemiddelden valt op dat er relatief veel ouderen wonen (zie tabel B4). 

 

Leeftijdsgroep

tot 10

jaar

10 –

20 jaar

20 –

40 jaar

40 –

60 jaar

60 jaar

of ouder

totaal

Aantal inwoners

5.393

6.253

10.924

16.347

15.825

54.742

Tabel B4: Leeftijdsgroepen gemeente Terneuzen

 

De verhouding tussen het aantal 65-plussers en de beroepsbevolking noemen we de grijze druk. In de gemeente Terneuzen is de grijze druk 37%. De grijze druk ligt daarmee fors hoger dan het landelijk percentage van 26,9%. De groene druk is eveneens 37%. Echter, door het vertrekoverschot van de jongste leeftijdscategorie van de beroepsbevolking, studenten die elders blijven hangen, is dat beeld minder rooskleurig dan het lijkt. Over het algemeen zullen jongeren in grotere mate wegtrekken dan ouderen, wat een verdere vergrijzing van de bevolking tot gevolg heeft. ‘In het licht van de vergrijzing is het goed te weten dat ouderen minder eten dan jonge mensen en veel minder uitgeven aan luxe spullen’ (Elsevier). ‘Hoewel nieuwe generaties ouderen vitaler en koopkrachtiger zijn dan voorheen. De consumptiepatronen van de zestigers en zeventigers van morgen lijken hoogstwaarschijnlijk op die van de huidige vijftigers. Niettemin besteden ouderen gemiddeld minder in winkels dan de leeftijdsgroepen tussen de 20 en de 65 jaar (gezinsvorming, carrière, groter wonen, etc.)’ (dtnp, 2013).

 

In Terneuzen ligt het gemiddelde inkomen (€ 20.900) per inwoner een kleine 3% lager dan het Nederlandse gemiddelde (€ 21.500). Inwoners van de gemeente Terneuzen hebben dus iets minder te besteden dan de gemiddelde Nederlander. In tabel B5 een overzicht van de inkomensgroepen in de gemeente Terneuzen.

 

Inkomens

groep

tot € 18.200

€ 18.200 - 28.100

€ 28.100 - 42.000

€ 42.000 of meer

totaal aantal huishoudens

Aantal huishoudens

5.900

6.900

6.600

5.700

25.100

Tabel B5: Inkomensgroepen gemeente Terneuzen

 

Ter vergelijking, in Hulst ligt het gemiddelde inkomen per inwoner op € 21.200 en in Sluis op € 20.400.

 

Aan de andere kant is te verwachten dat de lasten in Zeeuws-Vlaanderen lager zijn dan het gemiddelde in Nederland. Denk aan huizenprijzen, gemeentelijke lasten, parkeerlasten, verzekeringspremies e.d. De voorzichtige conclusie is dat een Zeeuws-Vlaming per saldo niet minder overhoudt om te besteden na aftrek van de vaste lasten dan een gemiddelde Nederlander

 

Vlaanderen is een welvarende regio en in het licht van het bestedingspotentieel een goede buur. Naast bestedingsmogelijkheden spelen culturele aspecten een grote rol. En ook in die zin kunnen we geen betere buur hebben. De Vlaming besteedt graag buiten de deur, waarbij horeca een favoriete plaats inneemt. De zondag is een geliefde dag voor de Vlaming om erop uit te trekken. Plaatsen met een wekelijkse zondag openstelling zoals Hulst en Sluis plukken hier de vruchten van.

 

 

  • 1.

    Marktruimteberekening

Terneuzen wil uiteindelijk uitgroeien tot hét regionale koopcentrum. De beoogde aantrekkingskracht reikt tot 60 km over de grens, waarmee een groot potentieel aan bezoekers (ruim 1 mln.) wordt bereikt. Als alternatief voor de stad vindt de Vlaming de relatieve rust en ruimte gecombineerd met een kwalitatief voldoende aanbod aan winkels en horeca zeer aantrekkelijk. De ligging aan de levendige Westerschelde is daarbij een grote onderscheidende factor ten opzichte van andere steden in de nabijheid.

 

Maar wat is het aantal m2 wvo wat bij die ambitie hoort? Hierna wordt een poging gedaan dit te berekenen. Dat is echter niet zo eenvoudig, omdat 1) de gemiddelde vloerproductiviteit afhankelijk is van de branche en 2) er geen zekerheden zijn met betrekking tot koopkrachtbinding en –toevloeiing.

 

Eerst wat cijfers uit de publicatie van ABN AMRO (2013) die aantonen hoe de vloerproductiviteit varieert naar gelang de branche:

Food: De vloerproductiviteit is gemeten in omzet per m2 door de efficiencyslagen met 6,6% gestegen tot € 8.300.

Non-foodzaken algemeen: omzet per m2 wvo € 2.000,=

Mode: Gezien de huidige krappe exploitatie van veel modezaken, verwachten we hier de komende jaren een correctie en de vloerproductiviteit weer terug­keert naar het langjarig gemiddelde van € 3.200 per m2.

Consumentenelektronica: Als één van de weinige branches, hebben de verschillende ontwikkelingen al geleid tot een lager vierkante meter gebruik. Dit betekent echter niet dat de vloerproductiviteit hiermee weer op peil is. Vóór 2008 lag het niveau rond € 5.500 per m2. In 2011 bleef de teller steken op € 5.000 per m2.

Woonbranche: Voor een gezonde bedrijfsvoering in deze branches, moet de vloerproductiviteit stijgen naar een niveau van € 1.500 per m2 in 2020.

 

Als uitgangspunt in onze berekening hebben we de cijfers genomen die het Bureau Stedelijke Planning in de distributieve toets voor de Kop van de Noordstraat heeft gehanteerd in februari 2013. Met betrekking tot de koopkrachtbinding (50%) en –toevloeiing (15%) hebben we met een optimistisch scenario gerekend. We verwachten immers veel van het plan van aanpak behorend bij de detailhandelvisie Terneuzen 2014 en van de uitvoering van citymarketing. Het lijkt erop dat er in een optimistisch scenario ruimte is voor de ontwikkeling van de Kop van de Noordstraat zoals dat in het plan van Leyten voor ogen stond (uitbreiding met 6.000 m2 wvo). Zelf kwam het Bureau Stedelijke Planning overigens met een voorzichtiger prognose. Maar, zoals bekend zijn prognose gewillig. Het enige doel van de voorbeeld marktruimteberekening op de volgende pagina is aan te tonen dat zelfs in een ambitieus scenario de maximale uitbreidingsruimte beperkt is in de niet-dagelijkse goederen, namelijk 7.220 m2 wvo.

Hoe de plannen van Kennedylaan-West hierin passen, is niet zonder meer te zeggen. In geval van supermarkten en doelgerichte, laagfrequente aankopen (GDV/PDV) gelden immers weer andere wetten en cijfers (bv. in geval van dagelijkse goederen koopkrachtbinding 96% en -toevloeiing 33%). In het kader van deze detailhandelvisie gaat het te ver om hier verdere berekeningen naar te doen. Dit wordt aan de projectontwikkelaar en de marktpartijen overgelaten. Zij dragen uiteindelijk ook het financiële risico.

Zoals in paragraaf 5.1 aangegeven, beperkt de rol van de overheid zich tot het waarborgen van de detailhandelsstructuur en het beschermen van het kernwinkelgebied.

 

 

2012

2020

Opmerkingen

Inwoneraantal Terneuzen

54.742

54.100

conform cijfers CBS

Bestedingen niet-dagelijkse goederen

€ 2.690

€ 2.790

bestedingen stijgen a.g.v. ‘Het Nieuwe Winkelen’ en einde economische crisis

Bestedingspotentieel

€ 147.255.980

€ 150.939.000

 

Koopkrachtbinding %

35%

50%

met loyaliteitsprogramma en citymarketing eigen inwoners meer proberen te binden

Gebonden bestedingen

€ 51.539.593

€ 75.469.500

 

Koopkrachttoevloeiing

10%

15%

met een gerichte campagne op de Vlaming en thema De Vliegende Hollander meer dagtoerisme

Omzet uit toerisme €

€ 5.153.959

€ 11.320.425

 

Omzet in Terneuzen Centrum totaal

€ 56.693.552

€ 86.789.925

 

Omvang m2 wvo Terneuzen Centrum

27.004

29.063

2012 exclusief leegstand; uitgangspositie dat beschikbare m2 detailhandel in het concentratiegebied weer gevuld worden

Berekende vloerproductiviteit

€ 2.099

€ 2.986

 

Gemiddelde vloerproductiviteit

€ 2.392

€ 2.392

Minimaal op hetzelfde niveau a.g.v. clicks & bricks bij winkeliers

Te verwachten omzet

€ 64.593.568

€ 69.518.696  

 

Berekende omzet t.o.v. te verwachten

88

125

 

Marktruimte (in €)

€ 7.900.016-

€ 17.271.229

 

Ruimte voor ontwikkeling t.o.v. het gemiddelde (m2 wvo)

-3303

7.220

 

Tabel B6: marktruimteberekening Terneuzen

 

Het aantal m2 wvo in de kern Terneuzen bedraagt circa 73.000. In geval de ontwikkellocaties Kop van de Noordstraat en Kennedylaan-West tot ontwikkeling komen, wordt er ongeveer 22.000 m2 wvo (exclusief leisure gerelateerde detailhandel in het leisurecenter) toegevoegd.

Bijlage 15 Afwegingskader omgevingsvergunning internetwinkel

De volgende uitgangspunten als beleids- en afwegingskader worden gehanteerd bij het toestaan en/of de beoordeling van aanvragen om af te wijken van het bestemmingsplan voor de vestiging van een internetwinkel binnen een woon- of bedrijfsbestemming:

 

a. Internetwinkels waar alleen een elektronische transactie tot stand komt

Een internetwinkel waar alleen een elektronische transactie plaatsvindt en die verder geen ruimtelijke uitstraling heeft past in principe zondermeer binnen de woonbestemming/bedrijfsbestemming.

Uit jurisprudentie blijkt ‘detailhandelsactiviteiten, die vanaf een bepaald perceel louter via het internet verlopen, geen ruimtelijke uitstraling hebben en zijn om die reden niet strijdig met het vigerende bestemmingsplan’ (Uitspraak ABRS 15 februari 2006).

 

b. Internetwinkels met opslag- en verzendfunctie

Binnen de woonbestemming toelaatbaar via een omgevingsvergunning voor (binnenplans) afwijken van het bestemmingsplan (beleid bedrijfs- en beroepsmatig gebruik van woningen). Deze omgevingsvergunning kan zondermeer verleend worden omdat op grond van de eerdere uitspraak van de ABRS van 15 februari 2006 de verkoopactiviteiten niet ruimtelijke relevant zijn.

Binnen een bedrijfsbestemming eveneens toelaatbaar; er is echter geen omgevingsvergunning nodig voor de opslag- en verzendactiviteiten.

 

c. Internetwinkel met (beperkte) afhaal en afrekenmogelijkheid

Het afhalen en afrekenen mag nadrukkelijk geen ruimtelijke uitstraling hebben. Binnen de woonbestemming beperkt toelaatbaar via een omgevingsvergunning voor (binnenplans) afwijken van het bestemmingsplan (beleid bedrijfs- en beroepsmatig gebruik van woningen). Daarbij wordt o.a. getoetst aan de verkeers- en publieksaantrekkende werking.

 

Binnen een bedrijfsbestemming eveneens toelaatbaar; er is echter geen omgevingsvergunning nodig.

 

d. Internetbedrijf met afhaalmogelijkheid en mogelijkheid de goederen ter plaatse te bekijken.

Dit soort internetwinkels dient zich in hoofdzaak te vestigen op een locatie met een detailhandelsbestemming.

Binnen de woonbestemming nooit toelaatbaar.

Op een bedrijfsbestemming enkel onder voorwaarden met een omgevingsvergunning toelaatbaar op de daarvoor onder paragraaf 5.3 voorgestelde locatie.

In aanvulling op dit beleid kunnen de volgende voorwaarden aan een omgevingsvergunning worden gesteld:

a. Voor woningen:

 

  • .

    er is alleen internetverkoop toegestaan (verkoop aan huis is dus niet toegestaan);

  • .

    het pand van waaruit de internetverkoop plaatsvindt en waar de artikelen zijn opgeslagen, mag niet de uitstraling van een winkel of een magazijn krijgen (ook geen reclame-uitingen);

  • .

    de te verkopen artikelen mogen niet worden uitgestald, dus een showroom of buitenruimte waar artikelen bekeken of getest kunnen worden, is niet toegestaan;

  • .

    op de bij de woning behorende gronden mag geen buitenopslag van goederen ten behoeve van het bedrijf plaatsvinden;

  • .

    voor zover de verkochte artikelen niet worden bezorgd, maar opgehaald worden, is er alleen een beperkte afhaal- en afrekenfunctie toegestaan;

  • .

    de openingstijden voor het afhalen van goederen dienen beperkt te blijven tot maximaal acht vastgestelde uren, evenredig verdeeld over de week en niet tussen 21.00 uur en 09.00 uur;

  • .

    er mogen geen inloop- of kijkdagen plaatsvinden;

  • .

    het parkeren ten behoeve van de internetwinkel mag geen overlast opleveren;

  • .

    behoudens in- en uitladen mogen geen bedrijfsactiviteiten in de openbare ruimte rond de betreffende woning plaatsvinden;

  • .

    er kunnen nadere eisen worden gesteld aan onder andere de tijdstippen en het aantal laad- en losactiviteiten.

 

b. Voor bedrijven:

  • .

    In de inschrijving bij de Kamer van Koophandel dient te worden vermeld dat hier sprake is van een internetbedrijf;

  • .

    door de ondernemer dient te allen tijde te kunnen worden aangetoond dat de jaaromzet van de detailhandel vanuit de winkel maximaal 25% van de totale jaaromzet bestrijkt;

  • .

    parkeren ten behoeve van de internetwinkel dient op eigen terrein plaats te vinden.

Bijlage 16 Optreden tegen leegstand

Bron: Binnenlandsbestuur.nl d.d. 19 juni 2013

 

Gemeenten proberen van alles om de transformatie van leegstaande winkels en kantoren op gang te brengen. Gezocht wordt naar extra juridische instrumenten. ‘Maar het is toch vooral een probleem van de markt.’

In Winschoten willen ze de Langestraat korter maken. Dat wil zeggen, de gemeente Oldambt wil de vele winkels aan die straat graag concentreren op een kleiner stukje. Er staan er aan die lange straat zo veel leeg, dat het afbreuk doet aan het gezellige karakter van het centrum. Deze zomer start de gemeente met het aanschrijven van de eigenaren. Als die de leegstand en de verloedering allemaal niet zo erg zeggen te vinden – veel eigenaren wonen elders – dan wil de gemeente uit een ander vaatje gaan tappen door de winkelbestemming van het object af te halen. De zogeheten marsroute van de passieve risicoaanvaarding begint met het in het openbaar afgeven van een concreet signaal aan de eigenaren. Na openbaarmaking krijgen zij voldoende tijd om in actie te komen. ‘Doen ze dat niet, dan willen we de winkelbestemming van het pand halen, waarbij tegelijkertijd voor de eigenaren het recht op planschade komt te vervallen’, zegt beleidsambtenaar Geke Löhr.

 

Claim tegen passieve eigenaar

Oldambt onderzoekt ook of omwonenden niet alleen passieve eigenaren kunnen dwingen tot herstel of fatsoenering, maar ook of zij met succes een claim kunnen neerleggen bij diezelfde passieve eigenaar. Als buren ondervinden zij nu immers waardedaling van hun eigen woning door deze verpauperende leegstand.

Wat betreft het tegengaan van de leegstand in kantorenland knellen volgens Dennis Jansen, senior adviseur ruimtelijke ordening van de gemeente Zwolle, vooral de bestemmingsplannen. Die bieden niet veel flexibiliteit. Hij heeft de hoop gevestigd op een wetswijziging die in de maak is. Die verruimt de mogelijkheden voor een tijdelijke invulling van gebouwen. Nu is vijf jaar ander gebruik toegestaan. In de wijziging van de wet die naar verwachting na de zomer aan de Kamer wordt voorgelegd, wordt die termijn verruimd naar maximaal tien jaar. ‘Dat maakt een leeg kantoor interessanter voor een tijdelijke oplossing’, zegt Jansen. ‘Het is niet dé oplossing, maar alle beetjes helpen. Het is schrapen, sprokkelen en maatwerk.’

 

Leegstand is probleem van de markt

Cees Jan Pen, programmaleider onderzoek bij kennisinstituut Platform31, gelooft niet zozeer in uitbreiding van het juridisch instrumentarium van overheden in de strijd tegen de leegstand van winkels en kantoren. ‘Een kansloze weg’, zegt hij. ‘Ik geloof veel meer in overleg.’ Bovendien vindt hij dat het probleem niet primair op het bordje van de gemeenten ligt, maar op dat van de eigenaren. ‘De markt is aan zet om in actie te komen. Als je als gemeente wat zou willen doen, dan toch pas nadat een vereniging van eigenaren met initiatieven is gekomen. Daar mag je dan blij mee zijn en er de ruimte voor bieden, zoals verruiming van de mogelijkheden voor tijdelijk gebruik’, aldus Pen.

 

Gebrek aan ambtelijke capaciteit

Bescheidenheid past gemeenten volgens Cees Jan Pen van Platform31 des te meer omdat ze noch de middelen noch de ambtelijke capaciteit hebben om zich volledig in het oplossen van het leegstandsprobleem te storten. Als gezegd, hij ziet niet veel in het ontwikkelen van extra instrumenten. Op één uitzondering na misschien: een instrument waarbij de raad goed kijkt of nieuwbouw echt wel nodig is.

 

Bijlage 17 Verlaging van het parkeertarief. Is dat het beste dat u kunt bedenken?

Bron: www.spark-parkeren.nl/blog Erwin van Hout d.d. 23.09.2013

 

Winkeliers hebben het moeilijk. Regelmatig is in het nieuws dat het aantal bezoekers, en de duur van het bezoek, aan (winkel)centra afneemt en ook de omzetten lopen terug. De crisis en het toenemende aandeel online aankopen, zouden hiervan de oorzaak zijn. Gemeenten denken mee op welke wijze zij het centrum en ‘hun’ winkeliers kunnen ondersteunen.

 

Vaak klinkt de roep om een verlaging van de parkeertarieven om zo de teruggang te vertragen. De gemeente Sittard-Geleen besloot, als proef, om de parkeertarieven te verlagen. En Sittard-Geleen staat niet alleen: meerdere gemeenten onderzoeken de mogelijkheden om parkeertarieven te verlagen, meestal op specifieke momenten als zaterdagen, koopavonden of feestdagen. Al deze maatregelen hebben maar een doel: het geven van een economische impuls door het aantal bezoekers aan het centrum te laten toenemen.

 

Maar zijn met dergelijke maatregelen uw winkeliers het beste geholpen?

 

Wanneer stapte u voor het laatst in uw auto voor een ‘parkeeruitje’? In deze context is parkeren onderdeel van de afweging van een consument om ‘iets te gaan kopen’ in het centrum. En blijkbaar heeft de consument gekozen om de te overbruggen afstand naar het centrum deels of geheel per auto af te leggen. De persoonlijke perceptie van afstand, tijd en vervoerskeuze(vrijheid) speelt bij de afweging om met de auto te gaan een rol. Andere factoren die bij die afweging een rol spelen zijn de beschikbaarheid van parkeerplaatsen en de prijs die men voor het gebruik van de parkeerplaats moet betalen. Deze moet in verhouding staan tot de kwaliteit van die plek (makkelijk vindbaar, beschikbaar, acceptabele loopafstand, veilig, betaalgemak etc.). Dat betekent niet dat parkeren de keuze bepaalt om ergens iets te gaan kopen. Het feit dat er parkeerplaatsen beschikbaar zijn, of zelfs gratis zijn, is nooit de hoofdreden om ergens naar toe te gaan. De consument maakt de keuze om naar het centrum te gaan omdat hij weet of denkt dat daar een aanbod is waarmee aan zijn consumptiebehoefte wordt voldaan. Pas daarna speelt de acceptatie van ‘het verplaatsen’ een rol en alle factoren die daarbij aan de orde zijn. Parkeren is kortom nooit een doel op zich, niemand gaat op een ‘parkeeruitje’.

 

Prijs(in)elasticiteit

De beperkte rol van de hoogte van het parkeertarief in de bredere afweging om een bepaalde locatie te bezoeken, vinden we terug in de gemeten prijselasticiteit in andere gemeenten. In het algemeen kan gesteld worden dat de prijs van het parkeertarief een zeer beperkte invloed heeft in de afweging op welke wijze een consument naar het centrum komt en daarmee op het aantal bezoekers. Zeker als het tarief zich in een bandbreedte bevindt tussen € 0,50 en € 2,50 per uur. Zo blijkt dat parkeerders direct na inrijden niet het uurtarief van de parkeergarage kunnen noemen, dit heeft in de afweging blijkbaar een ondergeschikte rol gespeeld. Natuurlijk ligt dit bij de invoering van betaald parkeren anders. In die situaties waar een tarief wordt geheven waar parkeren voorheen gratis was, worden de lasten van de verplichte handeling van het betalen en de kosten van het parkeertarief (tijdelijk) zwaarder beleefd. De nieuwe situatie maakt ook dat consumenten die eerder gewoontegetrouw voor een bepaalde bestemming kozen, op dat moment opnieuw de afweging maken.

Ook is een bovengrens zichtbaar, een maximaal tarief waarboven bezoekers niet bereid zijn te betalen, hoe uniek het aanbod ook is dat er tegenover staat. In die gevallen wordt uitgeweken naar meer op afstand gelegen parkeerlocaties of andere vervoerswijzen (bijv. openbaar vervoer of P+R). Daarbij geldt wel dat hoe hoger bezoekers het aanbod waarderen (zoals branchering, verblijfskwaliteit en de prijs van de aangeboden goederen en diensten), hoe hoger het parkeertarief kan zijn voordat deze prijselasticiteit optreedt.

 

De impact is groter voor gemeenten dan voor bezoekers

Het parkeertarief heeft een beperkte invloed op de totale afweging om al dan niet naar het centrum te reizen. Een tariefswijziging zal dan ook een beperkt effect hebben op het totaal aantal bezoekers aan de locatie. In het voorbeeld van Sittard-Geleen wordt een tariefsverlaging van € 1,30 per uur naar € 1,00 per uur gerealiseerd. Een tariefdaling van maar liefst 23%. Niettemin zal het absolute voordeel voor de gemiddelde winkelbezoeker met een verblijfstijd tot drie uur minder dan een (1) euro zijn. Niet direct een bedrag dat de meerderheid in Nederland over de streep trekt voor een extra bezoek of een extra aankoop. En terwijl het voordeel voor de individuele parkeerders niet doorslaggevend is, betekent diezelfde tariefsverlaging voor de gemeente wel een daling van de parkeerinkomsten met een vergelijkbaar percentage, en wordt niet gecompenseerd met een noemenswaardige stijging van de parkeerproductie. Deze daling van de parkeerinkomsten gaat daarmee ten koste van de investeringsruimte van de gemeente, en dan maakt de 23% uit dit voorbeeld opeens wel indruk.

 

Let op ongewenste effecten

Naast het te verwachten negatieve effect op het resultaat van de parkeerexploitatie, moet ook gewaakt worden voor ongewenste effecten bij het nemen van (tarief)maatregelen. Wanneer door tariefmaatregelen de parkeerproductie stijgt, betekent dit niet automatisch dat de aantallen (winkel)bezoekers aan het centrum ook stijgen. Er kunnen verschillende ongewenste effecten optreden. Denk aan bezoekers die eerder met de fiets of openbaar vervoer kwamen en nu vaker de auto gebruiken. Of bezoekers die eerder gebruik maakten van commerciële parkeer-voorzieningen, die nu kiezen voor het gunstigere straattarief. Het is dan ook zaak scherp te kijken naar het effect van de maatregelen. Het is wenselijk dat de parkeermaatregelen de concurrentiepositie van het centrum ten opzichte van andere centra verbetert, niet dat de beschikbare investeringsruimte van de gemeente wordt ingezet om de bezoekers die toch al kwamen beter te faciliteren.

 

Onze kijk

Voordat besloten wordt tot een tariefsmaatregel, adviseren wij u even stil te staan bij de vraag of in de afgelopen periode het aantal bezoekers harder is gedaald dan dat uw parkeertarief is gestegen. Natuurlijk gaat van het verlagen van de parkeertarieven een positief signaal uit naar bezoekers. Maar het verlagen van het parkeertarief, en het opvangen van de verminderde parkeerinkomsten, is waarschijnlijk niet de meest efficiënte maatregel die u kunt nemen om de concurrentiepositie van uw (winkel)centrum te verbeteren.

 

Zoek naar andere mogelijkheden om het centrum een impuls te geven, door het aanbod te versterken of de verblijfskwaliteit en de bereikbaarheid van het gebied te verbeteren. Of, om bij parkeren blijven, door de locatie van het parkeren beter te positioneren ten opzichte van het aanbod, door de uitstraling en kwaliteit van de parkeerplaatsen in het centrum te verbeteren of door betaling te vergemakkelijken.

 

Het is lastig, maar wij denken dat als u het helder en regelmatig uitlegt, dat ook de winkeliers u zullen steunen.

Bijlage 18 Retailers falen met mobiele sites

Bron: retailnews.nl d.d. 17 april 2013

 

Slechts elf procent van de 174 geanalyseerde Nederlandse retailers heeft een volledig geoptimaliseerde mobiele website. Dat blijkt uit het onderzoek van Mobilosoft, dat in het aprilnummer van RetailTrends is gepubliceerd. Het zijn opmerkelijke resultaten in een tijd dat consumenten altijd en overal mobiel zijn. Recente cijfers van Thuiswinkel.org wijzen daarnaast uit dat er meer en meer internethandel wordt bedreven via de smartphone of tablet. Toch hebben maar negentien formules hun website mobiel geoptimaliseerd. Warenhuizen scoren met 38 procent het best, gevolgd door de entertainmentbranche en foodspeciaalzaken (allebei 25 procent). Van de formules die een mobiele site hebben laden daarbij slechts negen websites binnen vijf seconden bij een 3G-netwerk. Recent onderzoek toont echter aan dat 75 procent van de bezoekers de website bij een langere laadtijd direct verlaat. De desktopversies van retailers laadt gemiddeld tien seconden bij een 3G-verbinding. Voor zowel retailers zonder als met een mobiele website is er dus een hoop werk aan de winkel. Volgens Mobilosoft behoeft een soepele navigatie de eerste aandacht. Daarnaast ontbreekt veelal de (duidelijke) vermelding van fysieke winkels, openingstijden en kortingsacties. Het zijn de eerste stappen om een passant te veranderen in een potentiële klant.

Bijlage 19 Samenwerkingsconvenant Zaltbommel

De weg naar een toekomstbestendige binnenstad

 

Column van Maaike van der Ven

In de huidige economische realiteit staat de detailhandel onder zware druk. Zo ook in Zaltbommel.

De komende jaren willen gemeente en ondernemers gezamenlijk optrekken en werken aan een toekomstbestendig winkelhart voor Zaltbommel: een aantrekkelijke ontmoetingsplek voor de binnenstadbezoekers.

Het centrum moet een vernieuwingsslag ondergaan om daarmee klaar te zijn voor de toekomst. Er wordt nadrukkelijk ingezet op het creëren van een duurzame winkelsetting voor het Zaltbommelse winkelareaal. De gemeente wil zich met name richten op het faciliteren van een kwaliteitsslag in het functioneren van het winkelbestand.

De beoogde kwalitatieve verbeterslag zal echter van de gevestigde winkeliers zelf moeten komen. Zij zijn het die nu, maar zeker ook in de toekomst, de winkelfiguur van dit kleine winkelhart ‘kleur moeten geven'. Hier moeten dan ook de aanknopingspunten liggen voor versterking van de lokale en regionale winkelfunctie.

Om de ontwikkeling vlot te trekken is draagvlak en betrokkenheid nodig van ‘strategische winkeliers', omdat het anders niet eenvoudig zal zijn om een kwaliteitsslag van de grond te krijgen. Op individueel niveau moet bij de winkeliers draagvlak worden gevonden.

In overleg met de Kamer van Koophandel is geïnventariseerd of er voldoende draagvlak en betrokkenheid bij de lokale winkeliers aanwezig is om gezamenlijk (gemeente en winkeliers) een ‘plan de campagne' op te stellen. En er is voldoende draagvlak. Daaruit is het winkelactieplan ‘Kiezen voor de toekomst' ontstaan.

In een samenwerkingsconvenant zijn, over en weer, werkafspraken gemaakt voor de komende jaren, waarin de belangrijke ruimtelijke en functionele aspecten van de binnenstad worden opgepakt. Tot de verbeterpunten behoren onder andere het kiezen van winkel- & horecastimuleringszones in de binnenstad, een plan voor de verblijfskwaliteit, een terrassenplan, aandacht voor de winkelrouting, veiligheid, verkeersrouting en een parkeerkwaliteitsplan. Daarnaast zal, in nauwe samenwerking met de eigenaren van winkelvastgoed in de Binnenstad, ingezet gaan worden op een actieve acquisitie voor nieuwe en aantrekkelijke winkelfuncties.

Het samenwerkingsconvenant is een eerste belangrijke stap op weg naar een duurzame samenwerking tussen de gemeente en de ondernemers in de binnenstad.

Bijlage 20 Beoordeling reacties stakeholders op conceptversie d.d. 20 januari 2014

Stakeholder:

 

  • 1.

    Centrum Management; mede namens Bizzy Stad Terneuzen, Vereniging Ondernemers Axelsestraat, Schuttershof en ondernemersvereniging Terneuzen Zuid-West.

  • 2.

    MKB-Nederland (afdeling Zeeland); mede namens de ondernemersverenigingen Axclusief Axel, ZAVO Zaamslag en ‘Willem Beukelszoon’ Biervliet.

 

Stake-holder

Inhoud Reactie

Antwoord op reactie

Aanpassing in ontwerpstructuurvisie

1,2

Kennedylaan-West vs. de gevolgen voor de binnenstad

Hiervoor loopt een aparte planologische procedure, waarop CM een zienswijze heeft ingediend en MKB-Nederland (afdeling Zeeland) niet.

Momenteel geen aanpassing in de ontwerpstructuurvisie. Ten tijde van de vaststelling van de structuurvisie zal er meer duidelijk zijn over de beantwoording van de zienswijzen. Hiermee zal in de definitieve structuurvisie rekening worden gehouden.

1,2

Verbinding/samenhang Kennedylaan-West en de binnenstad

De gemeente erkent het belang hiervan. In paragraaf 4.3.4.1 Kop van de Noordstraat staat al dat deze belangrijke schakel tussen de twee winkelgebieden een kwaliteitsimpuls (van de openbare ruimte) verdient.

Nee

1

Integrale aanpak van het centrum is nodig

In de Structuurvisie Binnenstad Terneuzen (26 januari 2012) krijgt deze integrale aanpak al aandacht. Ook in het project Citymarketing is dit een uitgangspunt. In dit project is Centrum Management vertegenwoordigd middels de klankbordgroep. Paragraaf 7.4.5. Citymarketing onderstreept het belang van de samenwerking met Centrum Management Terneuzen m.b.t. het Centrum van Terneuzen. Hier ligt dus ook een taak voor Centrum Management zelf.

Nee

1

Gratis parkeren in Terneuzen Centrum

Het huidige parkeerregime is ingesteld om de functies wonen, werken en bezoeken te reguleren. Daar zijn diverse onderzoeken aan besteed. De inhoud in de conceptversie m.b.t. het parkeerregime is tot stand gekomen in overleg met een grote werkgever in het centrum, een vertegenwoordiger namens Bizzy Stad Terneuzen (winkels/horeca), een binnenstadbewoner en de onafhankelijk adviseur van Centrum Management. Het voorstel ‘gratis parkeren in Terneuzen Centrum’ zal onderzocht worden (uitvoeringsprogramma).

Nee; na het vaststellen van de definitieve structuurvisie wordt een uitvoeringsprogramma opgesteld. Een van de punten die in het uitvoeringsprogramma worden opgenomen, is een evaluatie van het huidige parkeerbeleid.

1

Goede bereikbaarheid van Terneuzen Centrum (ook via de sluizenroute)

De gemeente erkent het belang hiervan zoals op pagina 29 wordt aangegeven.

Aan paragraaf 4.1.1 hebben wij toegevoegd: Goede bewegwijzering vanuit de verschillende invalswegen (Westerscheldetunnel, sluizencomplex en N61/N62 na voltooiing van de Sluiskiltunnel) is belangrijk om de weg naar het centrum te vinden. Een goede, blijvende bereikbaarheid van Terneuzen Centrum behoeft specifieke aandacht tijdens en na de bouw van de nieuwe zeesluis. Goede afslagmogelijkheden met de bijbehorende infrastructuur zijn van overlevingsbelang voor de winkels en horeca in de binnenstad.

2

M.b.t. Zuidpoort/Leisurecenter geen functie als overlooplocatie voor Kennedylaan-West. Wel voor leisure en leisure gerelateerde winkels

De functie van overlooplocatie staat in de Structuurvisie gemeente Terneuzen 2025 (16 december 2010). Dit kan niet zonder meer gewijzigd worden. De functie leisure is al toegestaan conform het bestemmingsplan.

 

Nee

Voor leisure gerelateerde detailhandel loopt een aparte planologische procedure.

2

Hoe koopkrachtbinding bij de eigen inwoners van de gemeente Terneuzen te realiseren?

Focus op de eigen inwoners.

De gemeente tracht middels het project Citymarketing hieraan bij te dragen (trots bij de eigen inwoners). Tevens wordt veel verwacht van ‘Het Nieuwe Winkelen i.c.m. een loyaliteitsprogramma zoals op pagina 107 wordt aangegeven.

De focus op de eigen inwoners wordt duidelijk neergezet middels de missie ‘Terneuzen is dé centrale winkelstad van de gemeente’. Door te investeren qua promotie en middelen in Terneuzen als het recreatieve winkelgebied, waar alle voorzieningen samenkomen, denken we dat de lokale klant steeds meer waarde toekent aan de ‘eigen’ binnenstad.

Nee

2

Afhaalpunten bij voorkeur in het kernwinkelgebied en niet op perifere locaties. Gemeente moet keuze maken.

Een afhaalpunt moet goed ontsloten, bereikbaar en herkenbaar zijn. Verder is de meest geschikte locatie afhankelijk van de goederen die de klant bij het afhaalpunt kan afhalen. Dit onderzoek wordt in het uitvoeringsprogramma opgenomen.

Nee; na het vaststellen van de definitieve structuurvisie wordt een uitvoeringsprogramma opgesteld. Een van de punten die in het uitvoeringsprogramma worden opgenomen, is onderzoek naar  afhaalpuntenlocaties.

2

Verschillen per kern onder een vergrootglas leggen in het kader van citymarketing

Dit valt buiten de scope van de detailhandelvisie Terneuzen 2014.In het project Citymarketing krijgt dit zeker aandacht. Het idee is om een werkgroep te laten nadenken over gemeentebrede arrangementen, waarin sterke punten van de kernen aan elkaar gekoppeld worden.

Nee

2

Leegstandsbeleid ook bij de andere kernen

In de detailhandelvisie Terneuzen 2014 wordt aangegeven dat ingezet wordt op het meest kansrijke gebied qua recreatief winkelen en dat is Terneuzen Centrum. De meeste pijlen van het leegstandsbeleid worden dus hier op gericht. Axel krijgt een andere, maar ook intensieve benadering. De overige kernen worden op detailhandelsgebied meer faciliterend/reactief geserviced.

Nee, de gemaakte keuze is helder.

2

Update “visie op toerisme en plattelandsontwikkeling Terneuzen 2005”

Er is afgesproken dat er geen aparte, nieuwe visie meer wordt opgesteld voor toerisme en plattelandsontwikkeling. Het is een integraal onderdeel geworden van het Beleidsplan Economie Terneuzen 2012-2015. In de Structuurvisie Binnenstad Terneuzen wordt gesproken over horecaconcentratiegebieden en dat is doorvertaald naar het Bestemmingplan Terneuzen Centrum. Er is voldoende potentieel voor nieuwe horeca in het kernwinkelgebied van Terneuzen.

Nee

2

Terneuzen Centrum mist een echt grote horecatrekker van naam

Het klopt dat de horeca in het lagere - en middensegment goed vertegenwoordigd is. Sommige horeca leunt tegen het hogere segment aan, maar een echte trekker a la ’t Vlasbloemeken of De Kromme Watergang ontbreekt.

Toegevoegd aan 4.3.1 grijze blok: gemis aan een grote horecatrekker van naam in het hogere segment

 

2

Kleine kernen zouden meer moeten focussen op zelfstandige ondernemers die zich onderscheiden in kwaliteit en beleving

Ondernemer en winkelketens bepalen zelf waar ze zich vestigen, mits het bestemmingsplan dit toelaat. De ketens zoeken naar winkelconcentratiegebieden, dus is het een logisch gevolg dat de kleine kernen zich zouden moeten focussen op zelfstandige ondernemers die zich onderscheiden in kwaliteit en beleving.

Toegevoegd aan 4.3.3 grijze blok: kansen voor zelfstandige ondernemers die zich onderscheiden in kwaliteit en beleving

2

Toevoegen van m2 (non-food) in de kernen niet verstandig, tenzij er m2 uit de markt gehaald worden.

Op pagina 48 staat ongeveer hetzelfde met dezelfde intentie.

Nee, de gemeente kiest ervoor om een ondernemer niet op voorhand al te belemmeren.

 


1

Rechtbank Roermond, uitspraak van 3 oktober 2006, vindplaats LJN AY9695.

2

O.a. uitspraak door de Voorzitter van de Rechtbank Leeuwarden op 4 oktober 2006, vindplaats LJN AY9631.

3

Afdeling Bestuursrechtspraak van de Raad van State, uitspraak van 25 mei 2007, vindplaats LJN BA5517

4

Rechtbank ’s-Hertogenbosch, LJN BV0158, AWB 11/1288 en AWB 11/1290.