Ziet u een fout in deze regeling? Meld het ons op regelgeving@overheid.nl!
Nissewaard

Beleidsregel vaststellen bouwkosten bij berekening bouwleges

Wetstechnische informatie

Gegevens van de regeling
OrganisatieNissewaard
OrganisatietypeGemeente
Officiële naam regelingBeleidsregel vaststellen bouwkosten bij berekening bouwleges
CiteertitelBeleidsregel vaststellen bouwkosten bij berekening bouwleges
Vastgesteld doorcollege van burgemeester en wethouders
Onderwerpfinanciën en economie
Eigen onderwerp

Opmerkingen met betrekking tot de regeling

Het besluit tot vaststelling van deze Beleidsregel is niet ondertekend, de datum van ondertekening is overgenomen van de datum waarop het besluit is genomen

Wettelijke grondslag(en) of bevoegdheid waarop de regeling is gebaseerd

  1. Algemene wet bestuursrecht, art. 4:81
  2. Legesverordening 2016, art. 4, in samenhang met de Tarieventabel, punt 2.1.1.2, vanaf 05-11-2016 tot 01-01-2017
  3. Legesverordening 2017, art. 4, in samenhang met de Tarieventabel, punt 2.1.1.2, vanaf 28-12-2016

Regelgeving die op deze regeling is gebaseerd (gedelegeerde regelgeving)

Geen

Overzicht van in de tekst verwerkte wijzigingen

Datum inwerkingtreding

Terugwerkende kracht tot en met

Datum uitwerkingtreding

Betreft

Datum ondertekening

Bron bekendmaking

Kenmerk voorstel

05-11-2016nieuwe regeling

16-08-2016

Gemeenteblad 2016, 153740

16.B.00357

Tekst van de regeling

Intitulé

Gemeente Nissewaard - 'Beleidsregel vaststellen bouwkosten bij berekening bouwleges'

 

 

Inleiding

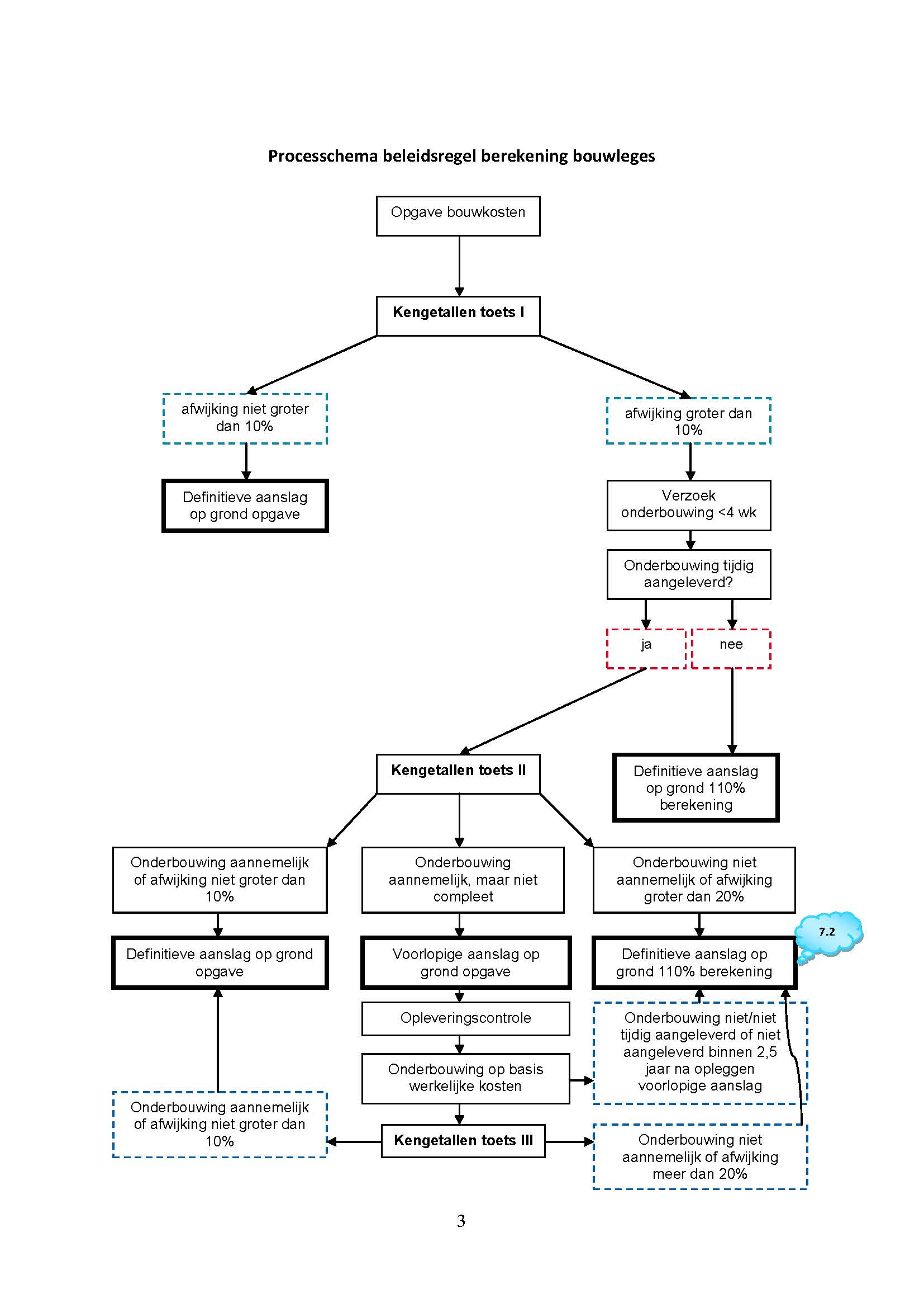
Op grond van de Legesverordening worden leges geheven afhankelijk van de hoogte van de opgave van de bouwkosten van het betreffende bouwplan. De bouwkosten vormen hiermee de maatstaf om de leges te kunnen vaststellen. De aanvrager van een omgevingsvergunning (activiteit bouwen), doet een opgave van de bouwkosten van het bouwplan op het aanvraagformulier. Om de aannemelijkheid van deze opgave te kunnen toetsen, wordt gebruik gemaakt van een speciale online tool voor gemeenten waarmee de opgegeven bouwkosten snel en efficiënt worden gecontroleerd met behulp van jaarlijks geïndexeerde kengetallen. De tool maakt het mogelijk om voor ieder bouwplan te bepalen, hoe hoog de gemiddelde/normale bouwkosten zijn. In het navolgende wordt deze uitkomst de normberekening genoemd. Omdat de normberekening een weergave van de gemiddelde/normale bouwkosten is, zal de opgave van de bouwkosten hier in de regel iets van afwijken. Binnen bepaalde grenzen, is een afwijking binnen de bandbreedte van de voormelde kengetallen acceptabel. Bij een grotere afwijking zal op basis van een meer gedetailleerde toetsing moeten worden bepaald of de opgave van de bouwkosten aannemelijk zijn.

 

Bepaling hoogte leges

Ten aanzien van het vaststellen van de bouwkosten gelden de volgende regels:

  • 1.

    Als maatstaf voor de berekening van de leges wordt de opgave van de geraamde bouwkosten gebruikt tenzij de opgegeven bouwkosten meer dan 10% afwijken van de normberekening.

  • 2.

    Indien de afwijking van de normberekening groter is dan 10% of indien bij de aanvraag geen opgave van de geraamde bouwkosten wordt gedaan, wordt de aanvrager verzocht om een onderbouwde opgave van de geraamde bouwkosten. Dit wil zeggen dat de opgave dient te worden aangeleverd, zoals beschreven in NEN 2631.

  • 3.

    De termijn voor het aanleveren van een onderbouwing van de opgegeven bouwkosten bedraagt vier weken.

  • 4.

    Indien niet of niet tijdig wordt gereageerd op het verzoek om een onderbouwde opgave van de bouwkosten, worden de leges berekend op grond van 110% van de normberekening en bij definitieve aanslag vastgesteld. De alsnog aangeleverde dan wel nader onderbouwde gegevens worden, indien tijdig aangeleverd, wederom getoetst aan de normberekening.

    Indien de afwijking van de normberekening te groot blijft, dat wil zeggen meer dan 10%, wordt een inhoudelijk oordeel gegeven over de aannemelijkheid van de opgave.

     

__________________________

1 Definitie Bouwkosten: Onder bouwkosten wordt verstaan de aannemingssom als bedoeld in paragraaf 1, eerste lid, van de Uniforme Administratieve voorwaarden voor uitvoering van werken 1989 (UAV 1989), voor het uit te voeren werk, vermeerderd met omzetbelasting, of voor zover deze ontbreekt een raming van de bouwkosten (vermeerderd met omzetbelasting) bedoeld in het normblad NEN 2631, uitgave 1979, of zoals dit normblad laatstelijk is vervangen of gewijzigd. Indien het bouwen geheel of gedeeltelijk door zelfwerkzaamheid geschiedt wordt onder bouwkosten verstaan: de prijs die aan een derde in het economisch verkeer zou moeten worden betaald voor het tot stand brengen van het bouwwerk waarop de aanvraag betrekking heeft.

 

  • Voor de toetsing van de alsnog aangeleverde dan wel nader onderbouwde gegevens gelden de volgende regels:

  • 5.

    De leges worden berekend op grond van de onderbouwde opgave van de geraamde bouwkosten en bij definitieve aanslag vastgesteld indien:

    • a.

      de onderbouwde opgave niet meer dan 10% afwijkt van de normberekening of;

    • b.

      de onderbouwde opgave van de geraamde bouwkosten aannemelijk is.

  • 6.

    De leges worden op basis van 110% van de normberekening middels een definitieve aanslag vastgesteld indien de onderbouwde geraamde bouwkosten niet aannemelijk zijn of meer dan 20% afwijken van de normberekening.

  • 7.

    De leges worden op basis van de onderbouwde opgave van de geraamde bouwkosten middels een voorlopige aanslag vastgesteld indien de onderbouwde opgave weliswaar aannemelijk, maar niet volledig is. Na de opleveringscontrole van het bouwwerk dienen de werkelijke kosten van het bouwwerk binnen vier weken, zoals beschreven in NEN 2631, te worden aangeleverd.

    • 7.1.

      De leges worden berekend op grond van de onderbouwde opgave van de werkelijke bouwkosten en bij definitieve aanslag onder verrekening van voorlopig opgelegde aanslagen vastgesteld indien:

      • a.

        de opgave van de werkelijke bouwkosten niet meer dan 10% afwijkt van de normberekening of;

      • b.

        de opgave van de werkelijke bouwkosten aannemelijk is.

    • 7.2.

      De leges worden berekend op grond van de normberekening en bij definitieve aanslag onder verrekening van voorlopig opgelegde aanslagen vastgesteld indien:

      • a.

        de opgave niet of niet tijdig wordt aangeleverd

      • b.

        de opgave 2,5 jaar na het opleggen van de voorlopige aanslag nog niet is ontvangen;

      • c.

        de opgave niet aannemelijk is

      • d.

        de opgave meer dan 20% afwijkt van de normberekening

 

Dit besluit treedt in werking één dag nadat het besluit is bekengemaakt en kan worden aangehaald als: “Beleidsregel vaststellen bouwkosten bij berekening bouwleges”

Nissewaard,

de secretaris,

Dhr. M. Weerts

de burgemeester

Mw. Salet

Bijlage Processchema beleidsregel berekening bouwleges

Bijlage Toelichting onderdeel bepaling hoogte leges van de beleidsregel 

  • 1.

    De normberekening berust op de gemiddelde kosten van een bouwwerk. Een kleine afwijking van deze kosten is dan ook normaal. Een afwijking tot 10% van de normberekening wordt als normaal gezien.

  • 2.

    2. Het is mogelijk dat een grotere afwijking van de normberekening terecht wordt opgegeven. Om dit te kunnen vaststellen is inzicht nodig in de onderliggende berekening van de bouwkosten. Het vragen van een opgave van de bouwkosten conform NEN 2631 maakt het mogelijk om te beoordelen of de weergave van de bouwkosten aannemelijk is.

  • 3.

    De termijn van vier weken komt overeen met de wettelijke termijn die een aanvrager heeft om een niet ontvankelijke aanvraag omgevingsvergunning aan te vullen. Het niet opgeven van de bouwkosten is overigens strijdig met de indieningvereisten.

  • 4.

    Ingeval niet of niet tijdig een onderbouwing wordt aangeleverd wordt voor het bepalen van de leges uitgegaan van 110% van de normberekening, zijnde de maximaal aannemelijke geraamde bouwkosten.

  • 5.

    Op basis van de onderbouwde opgave wordt beoordeeld of de aanslag op basis hiervan kan worden opgelegd. Is de afwijking normaal, dat wil zeggen wijkt deze maximaal 10% af van de normberekening, of aannemelijk dan kan de opgave dienen als maatstaf. De beoordeling van de aannemelijkheid is een inhoudelijk oordeel.

  • 6.

    Aanvragen die meer dan 20% afwijken van de normberekening kunnen geen reële weergave van de bouwkosten zijn. Het is niet aannemelijk om tegen dergelijke lage kosten bouwwerken te realiseren die voldoen aan de geldende regelgeving. In dat geval wordt voor het bepalen van de leges uitgegaan van 110% van de normberekening.

  • 7.

    Voor een opgave van de bouwkosten die weliswaar aannemelijk maar niet compleet is wordt eerst een voorlopige aanslag op basis van die opgave opgelegd. Binnen vier weken na de opleveringscontrole dient opnieuw een opgave van bouwkosten, conform NEN 2631, te worden overgelegd maar dan op basis van de werkelijk gemaakte (bouw)kosten. Is deze opgave voorzien van een verklaring van een accountant dat deze opgave waarheidsgetrouw is, dan hoeft in beginsel de aannemelijkheid hiervan niet nader getoetst te worden